Novel Hybrid MPSI–MARA Decision-Making Model for Support System Selection in an Underground Mine
Abstract
1. Introduction
2. Literature Review
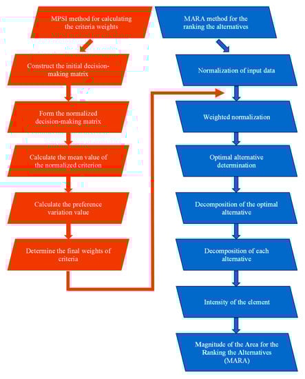
3. MPSI Method
4. MARA Method
5. Numerical Example
5.1. Description of Alternatives
5.2. Description of Criteria
6. Comparative Analysis
7. Discussion
8. Conclusions
Author Contributions
Funding
Institutional Review Board Statement
Informed Consent Statement
Data Availability Statement
Conflicts of Interest
References
- Kang, H. Support technologies for deep and complex roadways in underground coal mines: A review. Int. J. Coal Sci. Technol. 2014, 1, 261–277. [Google Scholar] [CrossRef]
- Mark, C.; Barczak, T.M. Fundamentals of coal mine roof support. New Technology for Coal Mine Roof Support. Proc. NIOSH Open Ind. Brief. 2000, 9453, 23–42. [Google Scholar]
- Abdellah, W.; Abdelhaffez, G.; Saleem, H. Stability assessment of underground openings using different rock support systems. Rud. Zb. 2020, 35, 49–63. [Google Scholar]
- Putra, R.A.M. Underground Support System Determination: A Literature Review. Undergr. Support Syst. Determ. A Lit. Rev. 2021, 83, 14. [Google Scholar]
- Canbulat, I.; Van der Merwe, J.N. Design of optimum roof support systems in South African collieries using a probabilistic design approach. J. S. Afr. Inst. Min. Metall. 2009, 109, 71–88. [Google Scholar]
- Klenowski, G.; McNamara, P. Development of support systems for longwall mining in the Bowen Basin, Central Queensland. In Proceedings of the 2020 Coal Operators’ Conference, Wollongong, Australia, 12–14 February 2020; University of Wollongon Mining Engineering: Wollongong, Australia, 2020. [Google Scholar]
- Szurgacz, D.; Zhironkin, S.; Cehlár, M.; Vöth, S.; Spearing, S.; Liqiang, M. A step-by-step procedure for tests and assessment of the automatic operation of a powered roof support. Energies 2021, 14, 697. [Google Scholar] [CrossRef]
- Prusek, S.; Rajwa, S.; Wrana, A.; Krzemień, A. Assessment of roof fall risk in longwall coal mines. Int. J. Min. Reclam. Environ. 2017, 31, 558–574. [Google Scholar] [CrossRef]
- Wang, D.; Zeng, X.; Wang, G.; Li, R. Adaptability Analysis of Four-Leg Hydraulic Support with Large Mining Height under Impact Dynamic Load. Shock Vib. 2022, 2022, 2168871. [Google Scholar] [CrossRef]
- Yetkin, M.E.; Simsir, F.; Ozfirat, M.K.; Yenice, H.; Ozfirat, P.M. A fuzzy approach to selecting roof supports in longwall mining. S. Afr. J. Ind. Eng. 2016, 27, 162–177. [Google Scholar] [CrossRef][Green Version]
- Rafiee, R.; Ataei, M.; Kamali, M. Probabilistic stability analysis of Naien water transporting tunnel and selection of support system using TOPSIS approach. Sci. Res. Essays 2011, 6, 4442–4454. [Google Scholar]
- Jalalifar, H.; Behaadini, M.; Bazzazi, A.A. The optimum rock bolt support system selection by using AHP-Entropy-TOPSIS method. Ariel 2009, 149, 40–120. [Google Scholar]
- Shaffiee Haghshenas, S.; Mikaeil, R.; Abdollahi Kamran, M.; Shaffiee Haghshenas, S.; Hosseinzadeh Gharehgheshlagh, H. Selecting the Suitable Tunnel Supporting System Using an Integrated Decision Support System, (Case Study: Dolaei Tunnel of Touyserkan, Iran). J. Soft Comput. Civ. Eng. 2019, 3, 51–66. [Google Scholar]
- Oraee, K.; Hosseini, N.; Gholinejad, M. A New Approach for Determination of Tunnel Supporting System Using Analytical Hierarchy Process (AHP). In Proceedings of the 2009 Coal Operators’ Conference, Wollongong, Australia, 12–13 February 2009; The AusIMM Illawarra Branch: Wollongong, Australia, 2009; pp. 78–89. [Google Scholar]
- Hosseini, N.; Oraee, K.; Gholinejad, M. Selection of tunnel support system by using multi criteria decision-making tools. In Proceedings of the 29th International Conference on Ground Control in Mining, Morgantown, WV, USA, 27–29 July 2010; Department of Mining Engineering, College of Engineering and Mineral Resources, West Virginia University: Morgantown, WV, USA, 2010; pp. 1–9. [Google Scholar]
- Tajvidi Asr, E.; Hayaty, M.; Rafiee, R.; Ataie, M.; Jalali, S.E. Selection of optimum tunnel support system using aggregated ranking of SAW, TOPSIS and LA methods. Int. J. Appl. Oper. Res. 2015, 5, 49–63. [Google Scholar]
- Yavuz, M.; Iphar, M.; Once, G. The optimum support design selection by using AHP method for the main haulage road in WLC Tuncbilek colliery. Tunn. Undergr. Space Technol. 2008, 23, 111–119. [Google Scholar] [CrossRef]
- Pamučar, D.; Stević, Ž.; Sremac, S. A New Model for Determining Weight Coefficients of Criteria in MCDM Models: Full Consistency Method (FUCOM). Symmetry 2018, 10, 393. [Google Scholar] [CrossRef]
- Badi, I.; Muhammad, L.J.; Abubakar, M.; Bakır, M. Measuring Sustainability Performance Indicators Using FUCOM-MARCOS Methods. Oper. Res. Eng. Sci. Theory Appl. 2022, 5, 99–116. [Google Scholar] [CrossRef]
- Das, P.P.; Chakraborty, S. SWARA-CoCoSo method-based parametric optimization of green dry milling processes. J. Eng. Appl. Sci. 2022, 69, 35. [Google Scholar] [CrossRef]
- Singh, R.K.; Modgil, S. Supplier selection using SWARA and WASPAS—A case study of Indian cement industry. Meas. Bus. Excell. 2020, 24, 243–265. [Google Scholar] [CrossRef]
- Stanujkic, D.; Zavadskas, E.K.; Karabasevic, D.; Smarandache, F.; Turskis, Z. The use of the pivot pairwise relative criteria importance assessment method for determining the weights of criteria. Rom. J. Econ. Forecast. 2017, 20, 116–133. [Google Scholar]
- Jauković-Jocić, K.; Karabašević, D.; Jocić, G. The use of the PIPRECIA method for assessing the quality of e-learning materials. Ekonomika 2020, 66, 37–45. [Google Scholar] [CrossRef]
- Sharma, M.; Joshi, S.; Kumar, A. Assessing enablers of e-waste management in circular economy using DEMATEL method: An Indian perspective. Environ. Sci. Pollut. Res. 2020, 27, 13325–13338. [Google Scholar] [CrossRef] [PubMed]
- Dwijendra, N.K.A.; Akhmadeev, R.; Tumanov, D.; Kosov, M.; Shoar, S.; Banaitis, A. Modeling social impacts of high-rise residential buildings during the post-occupancy phase using dematel method: A case study. Buildings 2021, 11, 504. [Google Scholar] [CrossRef]
- Krylovas, A.; Zavadskas, E.K.; Kosareva, N.; Dadelo, S. New KEMIRA method for determining criteria priority and weights in solving MCDM problem. Int. J. Inf. Technol. Decis. Mak. 2014, 13, 1119–1133. [Google Scholar] [CrossRef]
- Krylovas, A.; Kosareva, N.; Zavadskas, E.K. WEBIRA-comparative analysis of weight balancing method. Int. J. Comput. Commun. Control 2018, 12, 238–253. [Google Scholar] [CrossRef]
- Oktavianti, E.; Komala, N.; Nugrahani, F. Simple multi attribute rating technique (SMART) method on employee promotions. J. Phys. Conf. Ser. 2019, 1193, 012028. [Google Scholar] [CrossRef]
- Li, X.; Wang, K.; Liu, L.; Xin, J.; Yang, H.; Gao, C. Application of the entropy weight and TOPSIS method in safety evaluation of coal mines. Procedia Eng. 2011, 26, 2085–2091. [Google Scholar] [CrossRef]
- Zhu, Y.; Tian, D.; Yan, F. Effectiveness of Entropy Weight Method in Decision-Making. Math. Probl. Eng. 2020, 2020, 3564835. [Google Scholar] [CrossRef]
- Mukhametzyanov, I. Specific character of objective methods for determining weights of criteria in MCDM problems: Entropy, CRITIC and SD. Decis. Mak. Appl. Manag. Eng. 2021, 4, 76–105. [Google Scholar] [CrossRef]
- Singh, T. Optimum design based on fabricated natural fiber reinforced automotive brake friction composites using hybrid CRITIC-MEW approach. J. Mater. Res. Technol. 2021, 14, 81–92. [Google Scholar] [CrossRef]
- Alhabo, M.; Zhang, L. Multi-criteria handover using modified weighted TOPSIS methods for heterogeneous networks. IEEE Access 2018, 6, 40547–40558. [Google Scholar] [CrossRef]
- Nguyen, P.-H.; Tsai, J.-F.; Nguyen, V.-T.; Vu, D.-D.; Dao, T.-K. A Decision Support Model for Financial Performance Evaluation of Listed Companies in The Vietnamese Retailing Industry. J. Asian Financ. Econ. Bus. 2020, 7, 1005–1015. [Google Scholar] [CrossRef]
- Şahin, M. A comprehensive analysis of weighting and multicriteria methods in the context of sustainable energy. Int. J. Environ. Sci. Technol. 2021, 18, 1591–1616. [Google Scholar] [CrossRef] [PubMed]
- Sałabun, W.; Wątróbski, J.; Shekhovtsov, A. Are MCDA Methods Benchmarkable? A Comparative Study of TOPSIS, VIKOR, COPRAS, and PROMETHEE II Methods. Symmetry 2020, 12, 1549. [Google Scholar] [CrossRef]
- El-Santawy, M.F.; Ahmed, A.N. CV-VIKOR: A new approach for allocating weights in multi-criteria decision making problems. Life Sci. J. 2012, 9, 5875–5877. [Google Scholar]
- Ecer, F.; Aycin, E. Novel Comprehensive MEREC Weighting-Based Score Aggregation Model for Measuring Innovation Performance: The Case of G7 Countries. Informatica 2022, 1–31. [Google Scholar] [CrossRef]
- Shanmugasundar, G.; Sapkota, G.; Čep, R.; Kalita, K. Application of MEREC in Multi-Criteria Selection of Optimal Spray-Painting Robot. Processes 2022, 10, 1172. [Google Scholar] [CrossRef]
- Ecer, F.; Pamucar, D. A novel LOPCOW-DOBI multi-criteria sustainability performance assessment methodology: An application in developing country banking sector. Omega 2022, 112, 102690. [Google Scholar] [CrossRef]
- Trinkūnienė, E.; Podvezko, V.; Zavadskas, E.K.; Jokšienė, I.; Vinogradova, I.; Trinkūnas, V. Evaluation of quality assurance in contractor contracts by multi-attribute decision-making methods. Econ. Res.-Ekon. Istraživanja 2017, 30, 1152–1180. [Google Scholar] [CrossRef]
- Čereška, A.; Zavadskas, E.K.; Bucinskas, V.; Podvezko, V.; Sutinys, E. Analysis of steel wire rope diagnostic data applying multi-criteria methods. Appl. Sci. 2018, 8, 260. [Google Scholar] [CrossRef]
- Odu, G.O. Weighting methods for multi-criteria decision making technique. J. Appl. Sci. Environ. Manag. 2019, 23, 1449–1457. [Google Scholar] [CrossRef]
- Wang, Y.; Zhao, N.; Jing, H.; Meng, B.; Yin, X. A Novel Model of the Ideal Point Method Coupled with Objective and Subjective Weighting Method for Evaluation of Surrounding Rock Stability. Math. Probl. Eng. 2016, 2016, 8935156. [Google Scholar] [CrossRef]
- Pan, X.; Liu, H.; Huan, J.; Sui, Y.; Hong, H. Allocation model of carbon emission permits for the electric power industry with a combination subjective and objective weighting approach. Energies 2020, 13, 706. [Google Scholar] [CrossRef]
- Mahmoody Vanolya, N.; Jelokhani-Niaraki, M. The use of subjective–objective weights in GIS-based multi-criteria decision analysis for flood hazard assessment: A case study in Mazandaran, Iran. GeoJournal 2021, 86, 379–398. [Google Scholar] [CrossRef]
- Attri, R.; Grover, S. Application of preference selection index method for decision making over the design stage of production system life cycle. J. King Saud Univ.-Eng. Sci. 2015, 27, 207–216. [Google Scholar] [CrossRef]
- Petković, D.; Madić, M.; Radovanović, M.; Gečevska, V. Application of The Performance Selection Index Method For Solving Machining MCDM Problems. Facta Univ. Ser. Mech. Eng. 2017, 15, 97–106. [Google Scholar] [CrossRef]
- Vahdani, B.; Zandieh, M.; Tavakkoli-Moghaddam, R. Two novel FMCDM methods for alternative-fuel buses selection. Appl. Math. Model. 2011, 35, 1396–1412. [Google Scholar] [CrossRef]
- Jain, V. Application of combined MADM methods as MOORA and PSI for ranking of FMS performance factors. Benchmarking Int. J. 2018, 25, 1903–1920. [Google Scholar] [CrossRef]
- Ulutaş, A.; Balo, F.; Sua, L.; Demir, E.; Topal, A.; Jakovljević, V. A new integrated grey MCDM model: Case of warehouse location selection. Facta Univ. Ser. Mech. Eng. 2021, 19, 515. [Google Scholar] [CrossRef]
- Ulutaş, A.; Balo, F.; Sua, L.; Karabasevic, D.; Stanujkic, D.; Popovic, G. Selection of insulation materials with PSI-CRITIC based CoCoSo method. Rev. La Construcción 2021, 20, 382–392. [Google Scholar] [CrossRef]
- Stanujkic, M.; Stanujkic, D.; Karabasevic, D.; Sava, C.; Popovic, G. Comparison of Tourism Potentials Using Preference Selection Index Method. QUAESTUS Multidiscip. Res. J. 2020, 177–187. [Google Scholar]
- Madic, M.; Antucheviciene, J.; Radovanovic, M.; Petkovic, D. Determination of laser cutting process conditions using the preference selection index method. Opt. Laser Technol. 2017, 89, 214–220. [Google Scholar] [CrossRef]
- Sari, E.B. Measuring The performances of the machines via Preference Selection Index (PSI) method and comparing them with values of Overall Equipment Efficiency (OEE). Izmir J. Econ. 2019, 34, 573–581. [Google Scholar]
- Vahdani, B.; Mousavi, S.M.; Ebrahimnejad, S. Soft computing-based preference selection index method for human resource management. J. Intell. Fuzzy Syst. 2014, 26, 393–403. [Google Scholar] [CrossRef]
- Urošević, K.; Gligorić, Z.; Miljanović, I.; Beljić, Č.; Gligorić, M. Novel Methods in Multiple Criteria Decision-Making Process (MCRAT and RAPS)—Application in the Mining Industry. Mathematics 2021, 9, 1980. [Google Scholar] [CrossRef]
- Thanh, N.V. Designing a MCDM Model for Selection of an Optimal ERP Software in Organization. Systems 2022, 10, 95. [Google Scholar] [CrossRef]
- Stević, Ž.; Tanackov, I.; Puška, A.; Jovanov, G.; Vasiljević, J.; Lojaničić, D. Development of Modified SERVQUAL–MCDM Model for Quality Determination in Reverse Logistics. Sustainability 2021, 13, 5734. [Google Scholar] [CrossRef]
- Wang, C.N.; Tsai, H.T.; Ho, T.P.; Nguyen, V.T.; Huang, Y.F. Multi-criteria decision making (MCDM) model for supplier evaluation and selection for oil production projects in Vietnam. Processes 2020, 8, 134. [Google Scholar] [CrossRef]
- Ashraf, A.; Ullah, K.; Hussain, A.; Bari, M. Interval-Valued Picture Fuzzy Maclaurin Symmetric Mean Operator with application in Multiple Attribute Decision-Making. Rep. Mech. Eng. 2022, 3, 301–317. [Google Scholar] [CrossRef]
- Arora, H.; Naithani, A. Significance of TOPSIS approach to MADM in computing exponential divergence measures for pythagorean fuzzy sets. Decis. Mak. Appl. Manag. Eng. 2022, 5, 246–263. [Google Scholar] [CrossRef]
- Bairagi, B. A novel MCDM model for warehouse location selection in supply chain management. Decis. Mak. Appl. Manag. Eng. 2022, 5, 194–207. [Google Scholar] [CrossRef]
- Riaz, M.; Athar Farid, H.M. Picture fuzzy aggregation approach with application to third-party logistic provider selection process. Rep. Mech. Eng. 2022, 3, 318–327. [Google Scholar] [CrossRef]
- Wang, X.; Zhang, C.; Deng, J.; Su, C.; Gao, Z. Analysis of factors influencing miners’ unsafe behaviors in intelligent mines using a novel hybrid MCDM model. Int. J. Environ. Res. Public Health 2022, 19, 7368. [Google Scholar] [CrossRef] [PubMed]
- Maniya, K.; Bhatt, M.G. A selection of material using a novel type decision-making method: Preference selection index method. Mater. Des. 2010, 31, 1785–1789. [Google Scholar] [CrossRef]
- Dehdasht, G.; Ferwati, M.S.; Zin, R.M.; Abidin, N.Z. A hybrid approach using entropy and TOPSIS to select key drivers for a successful and sustainable lean construction implementation. PLoS ONE 2020, 15, e0228746. [Google Scholar] [CrossRef]
- Keshavarz-Ghorabaee, M.; Amiri, M.; Zavadskas, E.K.; Turskis, Z.; Antucheviciene, J. Determination of objective weights using a new method based on the removal effects of criteria (MEREC). Symmetry 2021, 13, 525. [Google Scholar] [CrossRef]
- Xu, Y.; Lai, K.K.; Leung, W.K.J. A consensus-based decision model for assessing the health systems. PLoS ONE 2020, 15, e0237892. [Google Scholar] [CrossRef]
- Vujičić, M.D.; Papić, M.Z.; Blagojević, M.D. Comparative analysis of objective techniques for criteria weighing in two MCDM methods on example of an air conditioner selection. Tehnika 2017, 72, 422–429. [Google Scholar] [CrossRef]
- Karim, R.; Karmaker, C.L. Machine selection by AHP and TOPSIS methods. Am. J. Ind. Eng. 2016, 4, 7–13. [Google Scholar]
- Balali, A.; Valipour, A.; Edwards, R.; Moehler, R. Ranking effective risks on human resources threats in natural gas supply projects using ANP-COPRAS method: Case study of Shiraz. Reliab. Eng. Syst. Saf. 2021, 208, 107442. [Google Scholar] [CrossRef]
- Ibrahim, A.; Surya, R.A. The Implementation of Simple Additive Weighting (SAW) Method in Decision Support System for the Best School Selection in Jambi. J. Phys. Conf. Ser. 2019, 1338, 012054. [Google Scholar] [CrossRef]
- Pamučar, D.; Ćirović, G. The selection of transport and handling resources in logistics centers using Multi-Attributive Border Approximation area Comparison (MABAC). Expert Syst. Appl. 2015, 42, 3016–3028. [Google Scholar] [CrossRef]










| Alternative/ Criterion | C1 | C2 | C3 | C4 |
|---|---|---|---|---|
| min | max | max | min | |
| A1 | 500 | 300 | 1.85 | 70 |
| A2 | 700 | 750 | 1.95 | 120 |
| A3 | 800 | 200 | 1.75 | 80 |
| A4 | 900 | 600 | 2.00 | 60 |
| Alternative/ Criterion | C1 | C2 | C3 | C4 |
|---|---|---|---|---|
| min | max | max | min | |
| A1 | 1.0000 | 0.4000 | 0.9250 | 0.8571 |
| A2 | 0.7143 | 1.0000 | 0.9750 | 0.5000 |
| A3 | 0.6250 | 0.2667 | 0.8750 | 0.7500 |
| A4 | 0.5556 | 0.8000 | 1.0000 | 1.0000 |
| Weight/ Criterion | C1 | C2 | C3 | C4 |
|---|---|---|---|---|
| 0.1885 | 0.5763 | 0.0152 | 0.2200 |
| Alternative/ Criterion | C1 | C2 | C3 | C4 |
|---|---|---|---|---|
| min | max | max | min | |
| A1 | 0.1885 | 0.2305 | 0.0140 | 0.1886 |
| A2 | 0.1346 | 0.5763 | 0.0148 | 0.1100 |
| A3 | 0.1178 | 0.1537 | 0.0133 | 0.1650 |
| A4 | 0.1047 | 0.4611 | 0.0152 | 0.2200 |
| Optimal Alternative/ Criterion | C1 | C2 | C3 | C4 |
|---|---|---|---|---|
| min | max | max | min | |
| 0.1885 | 0.5763 | 0.0152 | 0.2200 |
| Optimal Alternative/ Criterion | C1 | C2 | C3 | C4 |
|---|---|---|---|---|
| min | max | max | min | |
| 0.5763 | 0.0152 | |||
| 0.1885 | 0.2200 |
| Alternative/ Criterion | C1 | C2 | C3 | C4 | |
|---|---|---|---|---|---|
| min | max | max | min | ||
| A1 | 0.2305 | 0.0140 | |||
| 0.1885 | 0.1886 | ||||
| A2 | 0.5763 | 0.0148 | |||
| 0.1346 | 0.1100 | ||||
| A3 | 0.1537 | 0.0133 | |||
| 0.1178 | 0.1650 | ||||
| A4 | 0.4611 | 0.0152 | |||
| 0.1047 | 0.2200 | ||||
| Alternative | max | min |
|---|---|---|
| 0.5915 | 0.4085 | |
| A1 | 0.2446 | 0.3770 |
| A2 | 0.5911 | 0.2446 |
| A3 | 0.1670 | 0.2828 |
| A4 | 0.4763 | 0.3247 |
| Alternative | Area | Values |
|---|---|---|
| Optimal Alternative | 0.5000 | |
| A1 | 0.3108 | |
| A2 | 0.4179 | |
| A3 | 0.2249 | |
| A4 | 0.4005 |
| Alternative | Magnitude of the Area of Alternative | Values | Rank |
|---|---|---|---|
| A1 | 0.1892 | 3 | |
| A2 | 0.0821 | 1 | |
| A3 | 0.2751 | 4 | |
| A4 | 0.0995 | 2 |
| Method/Weight | w1 | w2 | w3 | w4 |
|---|---|---|---|---|
| Entropy | 0.1216 | 0.6694 | 0.0073 | 0.2017 |
| MEREC | 0.1662 | 0.4958 | 0.0473 | 0.2908 |
| CV * | 0.2019 | 0.4746 | 0.0503 | 0.2732 |
| CRITIC | 0.2702 | 0.3249 | 0.0451 | 0.3598 |
| MPSI (proposed) | 0.1885 | 0.5763 | 0.0152 | 0.2200 |
| Correlation Coefficient | Entropy | MEREC | CV * | CRITIC | MPSI (Proposed) |
|---|---|---|---|---|---|
| Entropy | 0.9636 | 0.9610 | 0.5936 | 0.9894 | |
| MEREC | 0.9636 | 0.9935 | 0.7711 | 0.9732 | |
| CV * | 0.9610 | 0.9935 | 0.7928 | 0.9837 | |
| CRITIC | 0.5936 | 0.7711 | 0.7928 | 0.6806 | |
| MPSI (proposed) | 0.9894 | 0.9732 | 0.9837 | 0.6806 | |
| Average | 0.8769 | 0.9253 | 0.9327 | 0.7095 | 0.9067 |
| TOPSIS | Rank | COPRAS | Rank | SAW | Rank | MABAC | Rank | MARA (Proposed) | Rank | |
|---|---|---|---|---|---|---|---|---|---|---|
| A1 | 0.2723 | 3 | 0.2254 | 3 | 0.6216 | 3 | 0.0325 | 3 | 0.1892 | 3 |
| A2 | 0.8034 | 1 | 0.3184 | 1 | 0.8358 | 1 | 0.2325 | 1 | 0.0821 | 1 |
| A3 | 0.1370 | 4 | 0.1622 | 4 | 0.4498 | 4 | −0.2564 | 4 | 0.2751 | 4 |
| A4 | 0.7099 | 2 | 0.2940 | 2 | 0.8010 | 2 | 0.2042 | 2 | 0.0995 | 2 |
Publisher’s Note: MDPI stays neutral with regard to jurisdictional claims in published maps and institutional affiliations. |
© 2022 by the authors. Licensee MDPI, Basel, Switzerland. This article is an open access article distributed under the terms and conditions of the Creative Commons Attribution (CC BY) license (https://creativecommons.org/licenses/by/4.0/).
Share and Cite
Gligorić, M.; Gligorić, Z.; Lutovac, S.; Negovanović, M.; Langović, Z. Novel Hybrid MPSI–MARA Decision-Making Model for Support System Selection in an Underground Mine. Systems 2022, 10, 248. https://doi.org/10.3390/systems10060248
Gligorić M, Gligorić Z, Lutovac S, Negovanović M, Langović Z. Novel Hybrid MPSI–MARA Decision-Making Model for Support System Selection in an Underground Mine. Systems. 2022; 10(6):248. https://doi.org/10.3390/systems10060248
Chicago/Turabian StyleGligorić, Miloš, Zoran Gligorić, Suzana Lutovac, Milanka Negovanović, and Zlatko Langović. 2022. "Novel Hybrid MPSI–MARA Decision-Making Model for Support System Selection in an Underground Mine" Systems 10, no. 6: 248. https://doi.org/10.3390/systems10060248
APA StyleGligorić, M., Gligorić, Z., Lutovac, S., Negovanović, M., & Langović, Z. (2022). Novel Hybrid MPSI–MARA Decision-Making Model for Support System Selection in an Underground Mine. Systems, 10(6), 248. https://doi.org/10.3390/systems10060248

