Optimization of a Rural Portfolio Credit Granting System Using Improved Two-Dimensional Strip Packing Grouping Delay Problem
Abstract
:1. Introduction
2. Problem Description and Mathematical Model
2.1. Problem Description
2.2. Simple Example
2.3. Mathematical Model
- (1)
- All rectangles must be packed into a strip box.
- (2)
- The sides of the rectangle must be parallel to the strip box, that is, right-angle filling.
- (3)
- The rectangle cannot be rotated.
- (4)
- Any two rectangles cannot overlap.
- (5)
- One size fits all must not be a requirement.
2.4. Lower Bound of Group Fairness
3. Branch and Bound Reverse Order Insert Algorithm
3.1. Deep Search Inverse Spanning Tree (DSRST)
3.2. Insert Spare Space (ISS)
3.3. Lag Pruning Operator (LPO)
3.4. Delay Equivalence and Dominance
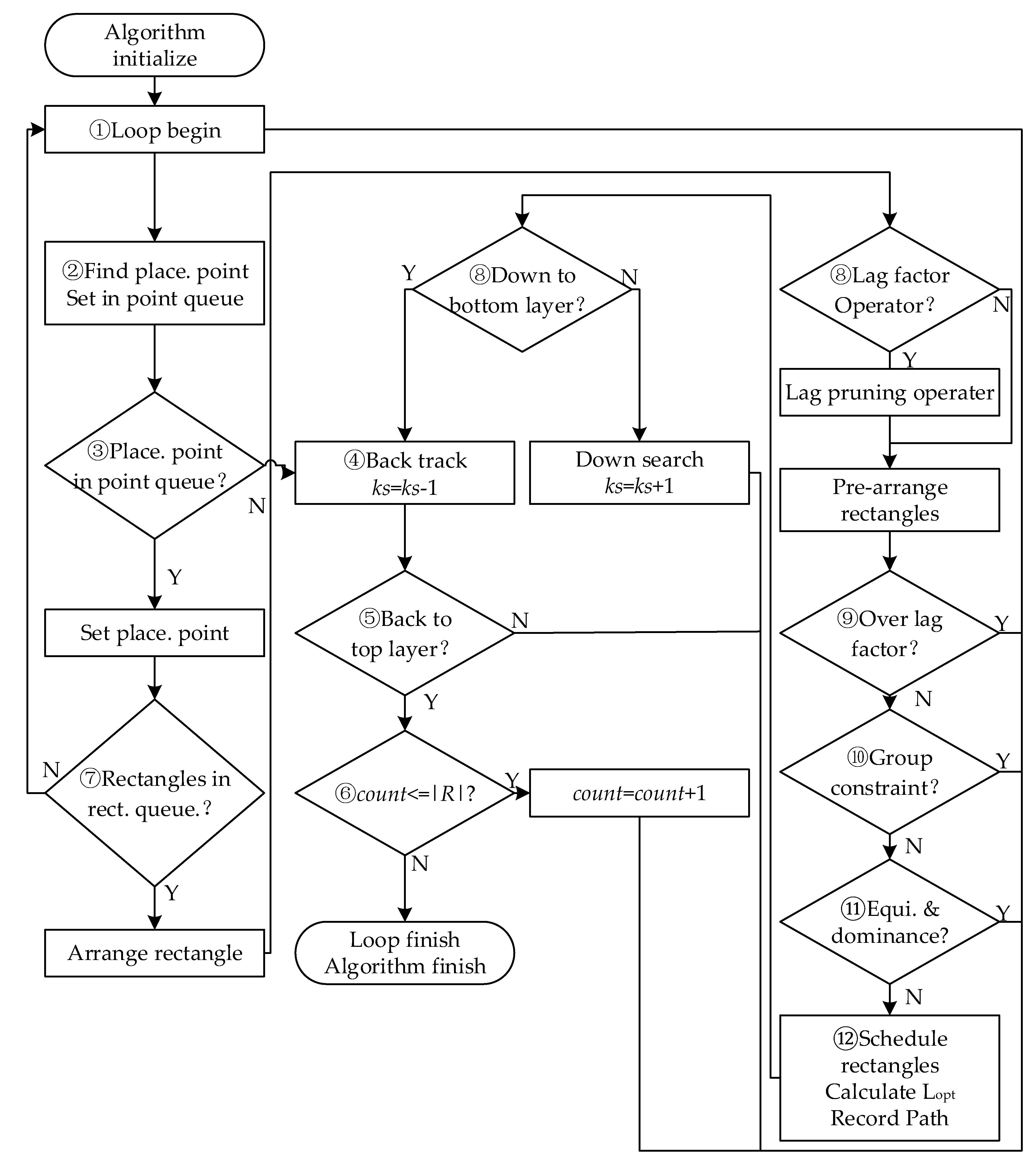
3.5. Algorithm Flow
4. Numerical Experiment
4.1. Performance of Classical Test Instances
4.2. Performance of Improved Grouping Constraint Test Instances
4.3. Performance with Lag Factor
4.4. Global Sensitivity Analysis
5. Rural Portfolio Credit Case
6. Conclusions
Author Contributions
Funding
Institutional Review Board Statement
Informed Consent Statement
Data Availability Statement
Conflicts of Interest
References
- Chen, X.X.; Zheng, H.R. Research on Rural Inclusive Financial Credit Service from the Perspective of Satisfaction-Take Fujian sample of inclusive financial reform pilot area as an example. Financ. Theory Pract. 2022, 9, 69–80. [Google Scholar]
- Wang, Q. Research on the Optimization of the Whole Village Credit Business of CC Rural Commercial Bank. Master’s Thesis, Jilin University, Changchun, China, 2022. [Google Scholar] [CrossRef]
- Li, N. Study o the Farmer Loan Management Strategy of “Whole Village Credit” in W Branch. Master’s Thesis, Dalian University of Technology, Dalian, China, 2021. [Google Scholar] [CrossRef]
- Gao, L. Design of Credit Scheme for Rural Whole Village of Huanghe Bank. Master’s Thesis, Xi’an University of Technology, Xi’an, China, 2021. [Google Scholar] [CrossRef]
- Chen, W. Research on the Whole Village Credit Granting of Small Loans to Farmers in WH Rural Creit Union. Master’s Thesis, Zhengzhou University, Zhengzhou, China, 2021. [Google Scholar] [CrossRef]
- Liu, Y. Research on Problems and Countermeasures of JD Rural Commercial Bank’s “Whole Village Credit”. Master’s Thesis, Yangzhou University, Yangzhou, China, 2019. [Google Scholar] [CrossRef]
- Liu, M.; Tong, X.; Dai, Y. Recent developments in algorithms for packing problem. Math. Num. Sinica 2016, 38, 257–280. [Google Scholar]
- Cid-Garcia, N.M.; Rios-Solis, Y.A. Exact solutions for the 2d-strip packing problem using the positions and covering methodology. PLoS ONE 2021, 16, e0245267. [Google Scholar] [CrossRef] [PubMed]
- Qi, X.Y.; Zheng, Q.X.; Li, M.; Guo, T.J. The Model with Left Bottom Corner Coordinates for 2D Rectangular Strip Packing Problem. In Proceedings of the 2017 International Conference on Wireless Communications, Networking and Applications, Shenzhen, China, 20–22 October 2017; pp. 172–176. [Google Scholar]
- Souza Queiroz, L.R.D.; Andretta, M. A branch-and-cut algorithm for the irregular strip packing problem with uncertain demands. Int. Trans. Oper. Res. 2022, 29, 3486–3513. [Google Scholar] [CrossRef]
- Oviedo-Salas, E.; Terán-Villanueva, J.D.; Ibarra-Martínez, S.; Santiago-Pineda, A.; Ponce-Flores, M.P.; Laria-Menchaca, J.; Castán-Rocha, J.A.; Treviño-Berrones, M.G. GRASP Optimization for the Strip Packing Problem with Flags, Waste Functions, and an Improved Restricted Candidate List. Appl. Sci. 2022, 12, 1965. [Google Scholar] [CrossRef]
- Wei, L.; Hu, Q.; Leung, S.C.; Zhang, N. An improved skyline based heuristic for the 2D strip packing problem and its efficient implementation. Comput. Oper. Res. 2017, 80, 113–127. [Google Scholar] [CrossRef]
- Chen, Z.; Chen, J.L. An Effective Corner Increment-Based Algorithm for the Two-Dimensional Strip Packing Problem. IEEE Access 2018, 6, 72906–72924. [Google Scholar] [CrossRef]
- Chen, M.; Li, K.; Zhang, D.; Zheng, L.; Fu, X. Hierarchical Search-Embedded Hybrid Heuristic Algorithm for Two-Dimensional Strip Packing Problem. IEEE Access 2019, 7, 179086–179103. [Google Scholar] [CrossRef]
- Li, Y.-B.; Sang, H.-B.; Xiong, X.; Li, Y.-R. An Improved Adaptive Genetic Algorithm for Two-Dimensional Rectangular Packing Problem. Appl. Sci. 2021, 11, 413. [Google Scholar] [CrossRef]
- Mondal, S.; Tsourdos, A. Two-Dimensional Quantum Genetic Algorithm: Application to Task Allocation Problem. Sensors 2021, 21, 1251. [Google Scholar] [CrossRef] [PubMed]
- Neuenfeldt Júnior, A.; Francescatto, M.; Stieler, G.; Disconzi, D. A Multi-label Transformation Framework for the Rectangular 2D Strip-Packing Problem. Manag. Prod. Eng. Rev. 2021, 14, 27–37. [Google Scholar]
- Zheng, S.; Yang, Z.; He, Z.; Wang, N.; Chu, C.; Yu, H. Hybrid simulated annealing and reduced variable neighbourhood search for an aircraft scheduling and parking problem. Int. J. Prod. Res. 2019, 58, 2626–2646. [Google Scholar] [CrossRef]
- Vega-Mejia, C.A.; Montoya-Torres, J.R.; Islam, S.M.N. Consideration of triple bottom line objectives for sustainability in the optimization of vehicle routing and loading operations: A systematic literature review. Ann. Oper. Res. 2019, 273, 311–375. [Google Scholar] [CrossRef]
- Júnior, A.N.; Silva, E.; Francescatto, M.; Rosa, C.B.; Siluk, J. The rectangular two-dimensional strip packing problem real-life practical constraints: A bibliometric overview. Comput. Oper. Res. 2022, 137, 105521. [Google Scholar] [CrossRef]
- Parker, R.G. Deterministic Scheduling Theory, 1st ed.; Chapman & Hall: Boca Raton, FL, USA, 1996; pp. 25–35. [Google Scholar]
- Scheithauer, G. Introduction to Cutting and Packing Optimization- Problems, Modeling Approaches, Solution Methods, 1st ed.; Springer: Basel, Switzerland, 2018; pp. 183–225. [Google Scholar]
- Test Problems for 2D Rectangular Strip Packing: Benchmark Problems in Literature, the Association of European Operational Research Societies. Available online: https://www.euro-online.org/websites/esicup/data-sets/#1535972088188-55fb7640-4228 (accessed on 1 October 2021).
- Berkey, J.O.; Wang, P.Y. Two dimensional finite bin packing algorithms. J. Oper. Res. Soc. 1987, 38, 423–429. [Google Scholar] [CrossRef]
- Martello, S.; Vigo, D. Exact solution of the two-dimensional finite bin packing problem. Manag. Sci. 1998, 44, 388–399. [Google Scholar] [CrossRef]
- Cannavo, F. Sensitivity analysis for volcanic source modeling quality assessment and model selection. Comput. Geosci. 2012, 44, 52–59. [Google Scholar] [CrossRef]










| Symbol | Description | Meaning in Rural Portfolio Credit Scheduling Problem |
|---|---|---|
| Gk | The group k (k = 1, 2, …, g, k ∈ N+) | Group k of portfolio credit project |
| Rki | The i-th rectangle of Group k(i = 1, …, mk, i ∈ N+) | The i-th item of Group k |
| hki | Height of the i-th rectangle of Group k | Loan amount of the i-th item |
| lki | Length of the i-th rectangle of Group k | Loan term of the i-th item |
| LSLki | The latest start length of the i-th rectangle of Group k | Latest loan obtaining time for the i-th item of Group k |
| GHCk | Height constraint of Group k | The total credit of Group k |
| SLki | The start length of the i-th rectangle in Group k | Scheduling start time for the i-th item of Group k |
| ELki | The end length of the i-th rectangle in Group k | Scheduling end time for the i-th item of Group k |
| DLki | The scheduling delay length of the i-th rectangle in Group k | Scheduling delay time for the i-th item of Group k |
| Rural Portfolio Credit | 2SPGDP | |||||
|---|---|---|---|---|---|---|
| village | Group k | 1 | 1 | 1 | 2 | 2 |
| loan item | Rectangle Rki | 1 | 2 | 3 | 1 | 2 |
| loan amount(million yuan) | Height hki | 2 | 2 | 1 | 2 | 1 |
| loan term(year) | Length lki | 2 | 1 | 2 | 2 | 2 |
| latest loan obtaining time (year) | Latest start length LSLk | 0.2 | 0.4 | |||
| village credit limit(million yuan) | Height Constraint GHLk | 4 | 3 | |||
|
| Test | BL | NFDH | BB | IBB | ||||
|---|---|---|---|---|---|---|---|---|
| Lopt | Time | Lopt | Time | Lopt | Time | Lopt | Time | |
| J1 | 29 | 362 | 21 | 419 | 18 | 733 | 18 | 615 |
| J2 | 24 | 46 | 18 | 13 | 22 | 1680 | 22 | 1640 |
| D1 | 60 | 60 | 52 | 680 | 52 | 1701 | 52 | 1680 |
| D2 | 54 | 40 | 47 | 15 | 45 | 855 | 45 | 792 |
| D3 | 138 | 820 | 131 | 17 | 143 | 2380 | 130 | 2330 |
| D4 | 233 | 46 | 245 | 15 | 236 | 1970 | 223 | 1920 |
| Kendell | 140 | 66 | 210 | 30 | 140 | 956 | 140 | 934 |
| Test | Denote | Description |
|---|---|---|
| Class 1 | C1 | H = 10, hj and lj at random in [1,10] |
| Class 2 | C2 | H = 30, hj and lj at random in [1,10] |
| Class 3 | C3 | H = 40, hj and lj at random in [1,35] |
| Class 4 | C4 | H = 100, hj and lj at random in [1,35] |
| Class 5 | C5 | H = 100, hj and lj at random in [1,100] |
| Class 6 | C6 | H = 300, hj and lj at random in [1,100] |
| Type 1 | T1 | hj at random in [2/3 H, H]; lj at random in [1, 1/2 H] |
| Type 2 | T2 | hj at random in [1, 1/2 H]; lj at random in [2/3 H, H] |
| Type 3 | T3 | hj at random in [1/2 H, H]; lj at random in [1/2 H, H] |
| Type 4 | T4 | hj at random in [1, 1/2 H]; lj at random in [1, 1/2 H] |
| Test | RS | Smin | Savg | Smax | ||||||
|---|---|---|---|---|---|---|---|---|---|---|
| BL0 | BB | IBB | BB | IBB | BB | IBB | BB | IBB | ||
| C1 | 20 | 1 | 100 | 88 | 7 | 7 | 15 | 16 | 26 | 33 |
| 40 | 0 | 100 | 82 | 12 | 12 | 31 | 32 | 56 | 56 | |
| 60 | 0 | 61 | 85 | 26 | 25 | 51 | 51 | 76 | 76 | |
| 80 | 0 | 71 | 75 | 39 | 39 | 66 | 67 | 96 | 103 | |
| 100 | 0 | 71 | 82 | 49 | 49 | 84 | 84 | 126 | 126 | |
| C2 | 20 | 26 | 77 | 66 | 1 | 1 | 5 | 5 | 13 | 13 |
| 40 | 58 | 42 | 36 | 1 | 1 | 4 | 4 | 12 | 12 | |
| 60 | 18 | 51 | 69 | 1 | 1 | 4 | 4 | 12 | 12 | |
| 80 | 16 | 58 | 71 | 1 | 1 | 4 | 4 | 12 | 12 | |
| 100 | 9 | 58 | 78 | 1 | 1 | 5 | 4 | 14 | 13 | |
| C3 | 20 | 3 | 99 | 87 | 3 | 3 | 11 | 11 | 27 | 27 |
| 40 | 0 | 100 | 76 | 8 | 8 | 24 | 25 | 46 | 46 | |
| 60 | 0 | 64 | 81 | 16 | 15 | 36 | 35 | 59 | 59 | |
| 80 | 0 | 71 | 80 | 24 | 24 | 48 | 48 | 76 | 76 | |
| 100 | 0 | 76 | 75 | 35 | 35 | 60 | 60 | 90 | 91 | |
| C4 | 20 | 37 | 63 | 55 | 0 | 0 | 4 | 4 | 13 | 13 |
| 40 | 46 | 54 | 43 | 0 | 0 | 4 | 4 | 9 | 10 | |
| 60 | 16 | 54 | 70 | 0 | 0 | 5 | 5 | 13 | 12 | |
| 80 | 15 | 61 | 69 | 1 | 1 | 5 | 5 | 16 | 19 | |
| 100 | 3 | 72 | 80 | 1 | 1 | 6 | 6 | 16 | 14 | |
| C5 | 20 | 10 | 97 | 86 | 5 | 5 | 25 | 25 | 41 | 42 |
| 40 | 0 | 100 | 84 | 11 | 11 | 25 | 25 | 48 | 49 | |
| 60 | 0 | 55 | 88 | 20 | 19 | 41 | 41 | 66 | 64 | |
| 80 | 0 | 63 | 79 | 28 | 27 | 52 | 52 | 79 | 82 | |
| 100 | 0 | 70 | 78 | 35 | 35 | 67 | 67 | 98 | 106 | |
| C6 | 20 | 39 | 64 | 58 | 0 | 0 | 4 | 4 | 12 | 12 |
| 40 | 68 | 32 | 27 | 0 | 0 | 4 | 4 | 12 | 12 | |
| 60 | 29 | 49 | 60 | 0 | 0 | 4 | 4 | 11 | 9 | |
| 80 | 29 | 52 | 52 | 1 | 1 | 4 | 4 | 15 | 17 | |
| 100 | 14 | 63 | 67 | 0 | 0 | 5 | 5 | 13 | 22 | |
| T1 | 20 | 10 | 97 | 86 | 5 | 5 | 25 | 25 | 41 | 42 |
| 40 | 0 | 100 | 90 | 25 | 25 | 58 | 59 | 103 | 103 | |
| 60 | 0 | 58 | 84 | 50 | 50 | 93 | 92 | 138 | 147 | |
| 80 | 0 | 59 | 81 | 77 | 77 | 122 | 122 | 165 | 163 | |
| 100 | 0 | 58 | 83 | 109 | 108 | 159 | 159 | 206 | 238 | |
| T2 | 20 | 5 | 94 | 71 | 3 | 3 | 21 | 22 | 39 | 39 |
| 40 | 0 | 99 | 85 | 25 | 25 | 51 | 51 | 75 | 75 | |
| 60 | 0 | 64 | 78 | 38 | 33 | 78 | 77 | 112 | 112 | |
| 80 | 0 | 69 | 84 | 60 | 55 | 107 | 106 | 158 | 158 | |
| 100 | 0 | 70 | 88 | 77 | 77 | 136 | 135 | 195 | 195 | |
| T3 | 20 | 4 | 99 | 81 | 13 | 13 | 34 | 35 | 55 | 55 |
| 40 | 1 | 99 | 81 | 45 | 45 | 73 | 74 | 105 | 105 | |
| 60 | 0 | 67 | 62 | 85 | 82 | 116 | 117 | 157 | 163 | |
| 80 | 0 | 68 | 68 | 118 | 118 | 154 | 154 | 187 | 187 | |
| 100 | 0 | 64 | 75 | 157 | 157 | 192 | 192 | 229 | 230 | |
| T4 | 20 | 3 | 98 | 83 | 0 | 0 | 11 | 11 | 39 | 39 |
| 40 | 0 | 100 | 72 | 2 | 2 | 27 | 28 | 99 | 99 | |
| 60 | 0 | 66 | 87 | 6 | 6 | 43 | 42 | 115 | 115 | |
| 80 | 0 | 76 | 86 | 16 | 10 | 58 | 58 | 118 | 118 | |
| 100 | 0 | 76 | 80 | 18 | 18 | 79 | 78 | 158 | 158 | |
| LL | g | mk | Lp | |
|---|---|---|---|---|
| Uniform | 0.0039 | 0.2232 | 0.0240 | 0.4028 |
| Sobol | 0.0059 | 0.2219 | 0.0214 | 0.3987 |
| Gk | i | Project | Amount | Total Loan Amount | Loan Term | Latest Obtaining Time | Village Credit |
|---|---|---|---|---|---|---|---|
| 1 | 1 | Automatic irrigation equipment for planting | 1 | 30 | 3 | 0.25 | 300 |
| 1 | 2 | Treatment of pig breeding wastes | 1 | 50 | 5 | 0.25 | |
| 1 | 3 | Personal business loans | 33 | 65 | 2.5 | 0.1 | |
| 1 | 4 | Personal consumption loans | 142 | 92 | 1.5 | 0.1 | |
| 2 | 1 | Meat intensive processing production line | 1 | 45 | 3 | 0.25 | 300 |
| 2 | 2 | Egg incubator equipment | 1 | 32 | 2 | 0.25 | |
| 2 | 3 | Personal business loans | 26 | 53 | 2.2 | 0.1 | |
| 2 | 4 | Personal consumption loans | 123 | 59 | 1.8 | 0.1 | |
| 3 | 1 | Supporting facilities of “Hot Spring Village” featured health care center | 1 | 100 | 8 | 0.25 | 300 |
| 3 | 2 | Greenhouse planting facilities | 1 | 88 | 5 | 0.25 | |
| 3 | 3 | Personal business loans | 18 | 44 | 2.8 | 0.1 | |
| 3 | 4 | Personal consumption loans | 102 | 71 | 1.6 | 0.1 | |
| 4 | 1 | Attached aquaculture equipment for abalone aquaculture | 1 | 46 | 3 | 0.25 | 300 |
| 4 | 2 | Agricultural Products Wholesale Center Project | 1 | 120 | 6 | 0.25 | |
| 4 | 3 | Personal business loans | 16 | 39 | 2 | 0.1 | |
| 4 | 4 | Personal consumption loans | 99 | 99 | 1.1 | 0.1 | |
| 5 | 1 | Land fertility improvement project of fruit and vegetable base | 1 | 69 | 2 | 0.25 | 300 |
| 5 | 2 | Low temperature finished grain storage construction project | 1 | 110 | 8 | 0.25 | |
| 5 | 3 | Personal business loans | 18 | 45 | 2.4 | 0.1 | |
| 5 | 4 | Personal consumption loans | 102 | 77 | 1.3 | 0.1 | |
| 6 | 1 | Irrigation and drainage pump station renovation project | 1 | 50 | 4 | 0.25 | 300 |
| 6 | 2 | Photovoltaic power generation energy construction project | 1 | 100 | 6 | 0.25 | |
| 6 | 3 | Personal business loans | 16 | 45 | 2.6 | 0.1 | |
| 6 | 4 | Personal consumption loans | 99 | 1020 | 1.9 | 0.1 |
Publisher’s Note: MDPI stays neutral with regard to jurisdictional claims in published maps and institutional affiliations. |
© 2022 by the authors. Licensee MDPI, Basel, Switzerland. This article is an open access article distributed under the terms and conditions of the Creative Commons Attribution (CC BY) license (https://creativecommons.org/licenses/by/4.0/).
Share and Cite
Huang, H.; Li, Y. Optimization of a Rural Portfolio Credit Granting System Using Improved Two-Dimensional Strip Packing Grouping Delay Problem. Systems 2022, 10, 193. https://doi.org/10.3390/systems10050193
Huang H, Li Y. Optimization of a Rural Portfolio Credit Granting System Using Improved Two-Dimensional Strip Packing Grouping Delay Problem. Systems. 2022; 10(5):193. https://doi.org/10.3390/systems10050193
Chicago/Turabian StyleHuang, Huijun, and Yuzhong Li. 2022. "Optimization of a Rural Portfolio Credit Granting System Using Improved Two-Dimensional Strip Packing Grouping Delay Problem" Systems 10, no. 5: 193. https://doi.org/10.3390/systems10050193
APA StyleHuang, H., & Li, Y. (2022). Optimization of a Rural Portfolio Credit Granting System Using Improved Two-Dimensional Strip Packing Grouping Delay Problem. Systems, 10(5), 193. https://doi.org/10.3390/systems10050193
