Design of an IoT System for the Palletized Distribution Supply Chain with Model-Based Systems Engineering Tools
Abstract
1. Introduction
- Lighter packaging which translates in less fuel consumption.
- Stronger packaging which reduces product damages.
- Do companies have needs in their distribution packaging supply chain that makes necessary the adoption of such a system?
- How can IoT technology be implemented to address the needs of companies’ distribution packaging supply chains?
- How can MBSE contribute to the development of systems within the packaging and logistics domains?
2. Related Work
3. Capability Needs in the Packaging and Logistics Domain
- Q1. What type of products does your company manufacture?
- Q2. How are your products distributed to your customers?
- Q3. What are the main distribution hazards that are present downstream in your supply chain?
- Q4. What type of information about your supply chain’s distribution hazards is currently available to you for the packaging design process?
- Q5. What information about the distribution conditions downstream in your supply chain, or about the conditions of your cargo, would be valuable for your company to know on a continuous basis?
4. Using MBSE for IoT System Design
- Enhanced communication among members of the development team and stakeholders.
- Higher quality requirements.
- More effective comparison of different design alternatives.
- Lower error rate during integration and testing.
5. Concept of Operations
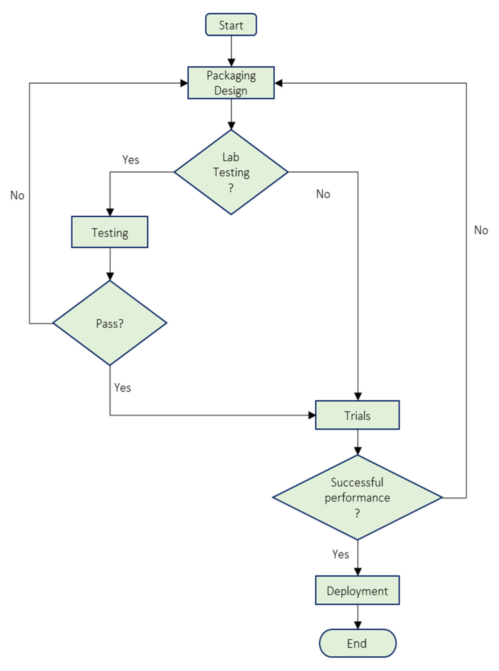
5.1. The Current State
5.2. The Future State
6. Operational Design of Proposed Concept
6.1. System Use Cases
6.2. System Context
6.3. System Interactions
- User Enters Inputs
- User Enters Invalid Inputs
- Input Modification During Usage
- Monitoring During Usage
7. Discussion
8. Conclusions
Author Contributions
Funding
Institutional Review Board Statement
Informed Consent Statement
Conflicts of Interest
References
- Rouillard, V. Generating road vibration test schedules from pavement profiles for packaging optimization. Packag. Technol. Sci. Int. J. 2008, 21, 501–514. [Google Scholar] [CrossRef]
- Bjärnemo, R.; Jönson, G.; Johnsson, M. Packaging Logistics in Product Development. In Proceedings of the International Conference on Computer Integrated Manufacturing (ICCIM), Singapore, 28–30 March 2000; Volume 1, pp. 135–146. [Google Scholar]
- Stock, J.R. Reverse Logistics, Green Logistics, and Packaging. In Logistics Engineering Handbook; Taylor, G.D., Ed.; CRC Press: Boca Raton, FL, USA, 2008; pp. 25–116. [Google Scholar]
- Raballand, G.; Aldaz-Carroll, E. How Do Differing Standards Increase Trade Costs? The Case of Pallets. World Econ. 2007, 30, 685–702. [Google Scholar] [CrossRef]
- Freedonia Group. Pallets: US Industry Study with Forecasts for 2019 to 2024. 2015. Available online: https://www.freedoniagroup.com (accessed on 4 April 2018).
- White, M.S.; Hamner, P. Pallets Move The World: The Case for Developing System-Based Designs for Unit Loads. For. Prod. J. 2005, 55, 8. [Google Scholar]
- Miorandi, D.; Sicari, S.; de Pellegrini, F.; Chlamtac, I. Internet of things: Vision, applications and research challenges. Ad Hoc Netw. 2012, 10, 1497–1516. [Google Scholar] [CrossRef]
- Yan, J.; Xin, S.; Liu, Q.; Xu, W.; Yang, L.; Fan, L.; Chen, B.; Wnag, Q. Intelligent supply chain integration and management based on cloud of things. Int. J. Distrib. Sens. Netw. 2014, 10, 624839. [Google Scholar] [CrossRef]
- Luo, H.; Zhu, M.; Ye, S.; Hou, H.; Chen, Y.; Bulysheva, L. An Intelligent Tracking system based on internet of things for coldchain. Internet Res. 2016, 26, 435–446. [Google Scholar] [CrossRef]
- Jedermann, R.; Praeger, U.; Geyer, M.; Lang, W. Remote quality monitoring in the banana chain. Philos. Trans. R. Soc. A Math. Phys. Eng. Sci. 2014, 372, 20130303. [Google Scholar] [CrossRef] [PubMed]
- Angulo, I.; Perallos, A.; Azpilicueta, L.; Falcone, F.; Hernandez-Jayo, U.; Moreno, A.; García Zuazola, I.J. Towards a traceability system based on RFID technology to check the content of pallets within electronic devices supply chain. Int. J. Antennas Propag. 2013, 2013, 263218. [Google Scholar] [CrossRef]
- Rouillard, V.; Lamb, M. On the effects of sampling parameters when surveying distribution vibrations. Packag. Technol. Sci. Int. J. 2008, 21, 467–477. [Google Scholar] [CrossRef]
- Quesenberry, C.; Horvath, L.; Bouldin, J.; White, M.S. The effect of pallet top deck stiffness on the compression strength of asymmetrically supported corrugated boxes. Packag. Technol. Sci. 2020, 33, 547–558. [Google Scholar] [CrossRef]
- Vanek, F.; Jackson, P.; Grzybowski, R.; Whiting, M. Effectiveness of Systems Engineering Techniques on New Product Development: Results from Interview Research at Corning Incorporated. Mod. Econ. 2017, 8, 141–160. [Google Scholar] [CrossRef][Green Version]
- Evin, E.; Uludag, Y. Bioanalytical Device Design With Model-Based Systems Engineering Tools. IEEE Syst. J. 2020, 14, 3139–3149. [Google Scholar] [CrossRef]
- Salado, A. An elemental decomposition of systems engineering. In Proceedings of the 4th IEEE International Symposium on Systems Engineering, Rome, Italy, 1–3 October 2018. [Google Scholar]
- Ramos, A.L.; Ferreira, J.V.; Barceló, J. Model-Based Systems Engineering: An emerging approach for modern systems. IEEE Trans. Syst. Man Cybern. Part C Appl. Rev. 2011, 42, 101–111. [Google Scholar] [CrossRef]
- Friedenthal, S.; Moore, A.; Steiner, R. A Practical Guide to SysML: The Systems Modeling Language, 3rd ed.; Morgan Kaufmann: Waltham, MA, USA, 2015. [Google Scholar]
- Hause, M.; Hummell, J.; Grelier, F. MBSE driven IoT for smarter cities. In Proceedings of the 2018 13th System of Systems Engineering Conference (SoSE), Paris, France, 19–22 June 2018; pp. 365–371. [Google Scholar]
- Salado, A.; Wach, P. Constructing True Model-Based Requirements in SysML. Systems 2019, 7, 19. [Google Scholar] [CrossRef]
- Wach, P.; Salado, A. The Need for Semantic Extension of SysML to Model the Problem Space. In Proceedings of the Conference on Systems Engineering Research (CSER), Redondo Beach, CA, USA, 19–21 March 2020. [Google Scholar]
- Dam, S.H.; Verma, D. Concept of Operations & System Operational Architecture Introduction. In Applied Space Systems Engineering, 2nd ed.; Chesley, J., Larson, W., McQuade, M., Menrad, R.J., Eds.; CEI Publications: Trieste, Italy, 2014. [Google Scholar]
- Fragassa, C.; Macaluso, I.; Vaccari, M.; Lucisano, G. Measuring the mechanical and climatic conditions encountered by palletized products in handling and transport. FME Trans. 2017, 45, 382–393. [Google Scholar] [CrossRef]
- International Safety and Transit Association. ISTA’s Requirements for Measuring: Atmospheric, Shock/Impacts and Drops, Vehicle Vibration; International Safety and Transit Association: East Lansing, MI, USA, 2018. [Google Scholar]













Publisher’s Note: MDPI stays neutral with regard to jurisdictional claims in published maps and institutional affiliations. |
© 2021 by the authors. Licensee MDPI, Basel, Switzerland. This article is an open access article distributed under the terms and conditions of the Creative Commons Attribution (CC BY) license (https://creativecommons.org/licenses/by/4.0/).
Share and Cite
Navarro, N.; Horvath, L.; Salado, A. Design of an IoT System for the Palletized Distribution Supply Chain with Model-Based Systems Engineering Tools. Systems 2022, 10, 4. https://doi.org/10.3390/systems10010004
Navarro N, Horvath L, Salado A. Design of an IoT System for the Palletized Distribution Supply Chain with Model-Based Systems Engineering Tools. Systems. 2022; 10(1):4. https://doi.org/10.3390/systems10010004
Chicago/Turabian StyleNavarro, Nicolas, Laszlo Horvath, and Alejandro Salado. 2022. "Design of an IoT System for the Palletized Distribution Supply Chain with Model-Based Systems Engineering Tools" Systems 10, no. 1: 4. https://doi.org/10.3390/systems10010004
APA StyleNavarro, N., Horvath, L., & Salado, A. (2022). Design of an IoT System for the Palletized Distribution Supply Chain with Model-Based Systems Engineering Tools. Systems, 10(1), 4. https://doi.org/10.3390/systems10010004

