Evaluation for the Genetic Association between Store-Operated Calcium Influx Pathway (STIM1 and ORAI1) and Human Hepatocellular Carcinoma in Patients with Chronic Hepatitis B Infection
Simple Summary
Abstract
1. Introduction
2. Materials and Methods
2.1. Study Subjects
2.2. Clinical Evaluation
2.3. Ascertainment of HCC
2.4. Genotyping of SNPs
2.5. SNP Annotation Data Query
2.6. Cell Culture
2.7. Plasmids Transfection
2.8. Transwell Migration Assay
2.9. Total Internal Reflection Fluorescence Microscopy (TIRF)
2.10. Statistical Analysis
3. Results
3.1. Basic Characteristics of Chronic Hepatitis B-Infected Patients
3.2. STIM1 and ORAI1 SNPs with Minor Allelic Frequencies in Different Populations
3.3. Genetic Association of STIM1 and ORAI1 with HCC
3.4. Haplotype Analysis of STIM1 and ORAI1
3.5. Annotation of Expression Quantitative Trait Loci (e-QTLs) for STIM1 and ORAI1
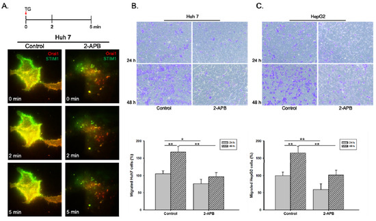
3.6. 2-APB Inhibited Liver Cancer Cell Migration via Suppressed STIM1-ORAI1 Colocolization
4. Discussion
5. Conclusions
Supplementary Materials
Author Contributions
Funding
Conflicts of Interest
References
- World Health Organization. Hepatitis B. Available online: https://www.who.int/news-room/fact-sheets/detail/hepatitis-b (accessed on 17 June 2019).
- Jefferies, M.; Rauff, B.; Rashid, H.; Lam, T.; Rafiq, S. Update on global epidemiology of viral hepatitis and preventive strategies. World J. Clin. Cases 2018, 6, 589–599. [Google Scholar] [CrossRef] [PubMed]
- Forner, A.; Reig, M.; Bruix, J. Hepatocellular carcinoma. Lancet 2018, 391, 1301–1314. [Google Scholar] [CrossRef]
- Bray, F.; Me, J.F.; Soerjomataram, I.; Siegel, R.L.; Torre, L.A.; Jemal, A. Global cancer statistics 2018: GLOBOCAN estimates of incidence and mortality worldwide for 36 cancers in 185 countries. CA A Cancer J. Clin. 2018, 68, 394–424. [Google Scholar] [CrossRef] [PubMed]
- Choo, S.P.; Tan, W.L.; Goh, B.K.P.; Tai, W.M.; Zhu, A.X. Comparison of hepatocellular carcinoma in Eastern versus Western populations. Cancer 2016, 122, 3430–3446. [Google Scholar] [CrossRef]
- El-Serag, H.B. Epidemiology of Viral Hepatitis and Hepatocellular Carcinoma. Gastroenterol. 2012, 142, 1264–1273.e1. [Google Scholar] [CrossRef]
- Bruix, J.; Reig, M.; Sherman, M. Evidence-Based Diagnosis, Staging, and Treatment of Patients with Hepatocellular Carcinoma. Gastroenterology 2016, 150, 835–853. [Google Scholar] [CrossRef]
- Kew, M. Epidemiology of chronic hepatitis B virus infection, hepatocellular carcinoma, and hepatitis B virus-induced hepatocellular carcinoma. Pathol. Biol. 2010, 58, 273–277. [Google Scholar] [CrossRef] [PubMed]
- Burns, G.S.; Thompson, A.J. Viral Hepatitis B: Clinical and Epidemiological Characteristics. Cold Spring Harb. Perspect. Med. 2014, 4, a024935. [Google Scholar] [CrossRef]
- Zhang, H.; Zhai, Y.; Hu, Z.; Wu, C.; Qian, J.; Jia, W.; Ma, F.; Huang, W.; Yu, L.; Yue, W.; et al. Genome-wide association study identifies 1p36.22 as a new susceptibility locus for hepatocellular carcinoma in chronic hepatitis B virus carriers. Nat. Genet. 2010, 42, 755–758. [Google Scholar] [CrossRef]
- Li, S.; Qian, J.; Yang, Y.; Zhao, W.; Dai, J.; Bei, J.-X.; Foo, J.N.; McLaren, P.J.; Li, Z.; Yang, J.; et al. GWAS Identifies Novel Susceptibility Loci on 6p21.32 and 21q21.3 for Hepatocellular Carcinoma in Chronic Hepatitis B Virus Carriers. PLoS Genet. 2012, 8, e1002791. [Google Scholar] [CrossRef]
- Jiang, D.-K.; Sun, J.; Cao, G.; Liu, Y.; Lin, D.; Gao, Y.-Z.; Ren, W.-H.; Long, X.-D.; Zhang, H.; Ma, X.-P.; et al. Genetic variants in STAT4 and HLA-DQ genes confer risk of hepatitis B virus–related hepatocellular carcinoma. Nat. Genet. 2012, 45, 72–75. [Google Scholar] [CrossRef] [PubMed]
- Li, H.-G.; Liu, F.-F.; Zhu, H.-Q.; Zhou, X.; Lu, J.; Chang, H.; Hu, J.-H. PIK3CA polymorphisms associated with susceptibility to hepatocellular carcinoma. Int. J. Clin. Exp. Pathol. 2015, 8, 15255–15259. [Google Scholar] [PubMed]
- Geng, X.; Huang, C.; Qin, Y.; McCombs, J.E.; Yuan, Q.; Harry, B.L.; Palmer, A.E.; Xia, N.S.; Xue, D. Hepatitis B virus X protein targets Bcl-2 proteins to increase intracellular calcium, required for virus replication and cell death induction. In Proceedings of the National Academy of Sciences of the United States of America; National Academy of Sciences: Washington, DC, USA, 2012; Volume 109, pp. 18471–18476. [Google Scholar] [CrossRef]
- Casciano, J.C.; Duchemin, N.J.; Lamontagne, R.J.; Steel, L.F.; Bouchard, M.J. Hepatitis B virus modulates store-operated calcium entry to enhance viral replication in primary hepatocytes. PLoS ONE 2017, 12, e0168328. [Google Scholar] [CrossRef] [PubMed]
- Berridge, M.J.; Bootman, M.D.; Roderick, H.L. Calcium signalling: Dynamics, homeostasis and remodelling. Nat. Rev. Mol. Cell Biol. 2003, 4, 517–529. [Google Scholar] [CrossRef]
- Bergmeier, W.; Weidinger, C.; Zee, I.; Feske, S. Emerging roles of store-operated Ca2+entry through STIM and ORAI proteins in immunity, hemostasis and cancer. Channels 2013, 7, 379–391. [Google Scholar] [CrossRef]
- Shaw, P.J.; Weidinger, C.; Vaeth, M.; Lüthy, K.; Kaech, S.M.; Feske, S. CD4+ and CD8+ T cell–dependent antiviral immunity requires STIM1 and STIM2. J. Clin. Investig. 2014, 124, 4549–4563. [Google Scholar] [CrossRef]
- Chen, C.-J.; Yang, H.; Su, J.; Jen, C.-L.; You, S.-L.; Lu, S.-N.; Huang, G.-T.; Iloeje, U.H.; for the REVEAL-HBV Study Group. Risk of Hepatocellular Carcinoma Across a Biological Gradient of Serum Hepatitis B Virus DNA Level. JAMA 2006, 295, 65–73. [Google Scholar] [CrossRef]
- Chan, H.L.-Y.; Tsang, S.W.-C.; Liew, C.-T.; Tse, C.-H.; Wong, M.-L.; Ching, J.Y.-L.; Leung, N.W.-Y.; Tam, J.S.-L.; Sung, J.J. Viral genotype and hepatitis B virus DNA levels are correlated with histological liver damage in HBeAg-negative chronic hepatitis B virus infection. Am. J. Gastroenterol. 2002, 97, 406–412. [Google Scholar] [CrossRef]
- Yang, B.; Bouchard, M.J. The Hepatitis B Virus X Protein Elevates Cytosolic Calcium Signals by Modulating Mitochondrial Calcium Uptake. J. Virol. 2011, 86, 313–327. [Google Scholar] [CrossRef]
- Yao, J.-H.; Liu, Z.-J.; Yi, J.-H.; Wang, J.; Liu, Y.-N. Hepatitis B Virus X Protein Upregulates Intracellular Calcium Signaling by Binding C-terminal of Orail Protein. Curr. Med Sci. 2018, 38, 26–34. [Google Scholar] [CrossRef]
- Chang, W.-C.; Lee, C.-H.; Hirota, T.; Wang, L.-F.; Doi, S.; Miyatake, A.; Enomoto, T.; Tomita, K.; Sakashita, M.; Yamada, T.; et al. ORAI1 Genetic Polymorphisms Associated with the Susceptibility of Atopic Dermatitis in Japanese and Taiwanese Populations. PLoS ONE 2012, 7, e29387. [Google Scholar] [CrossRef]
- Chou, Y.-H.; Juo, S.-H.H.; Chiu, Y.-C.; Liu, M.-E.; Chen, W.-C.; Chang, C.-C.; Chang, W.-P.; Chang, J.-G.; Chang, W.-C. A Polymorphism of the ORAI1 Gene is Associated with the Risk and Recurrence of Calcium Nephrolithiasis. J. Urol. 2011, 185, 1742–1746. [Google Scholar] [CrossRef]
- Wei, J.C.-C.; Yen, J.-H.; Juo, S.-H.H.; Chen, W.-C.; Wang, Y.-S.; Chiu, Y.-C.; Hsieh, T.-J.; Guo, Y.-C.; Huang, C.-H.; Wong, R.-H.; et al. Association of ORAI1 Haplotypes with the Risk of HLA-B27 Positive Ankylosing Spondylitis. PLoS ONE 2011, 6, e20426. [Google Scholar] [CrossRef]
- Thiha, K.; Mashimo, Y.; Suzuki, H.; Hamada, H.; Hata, A.; Hara, T.; Tanaka, T.; Ito, K.; Onouchi, Y.; Japan Kawasaki Disease Genome Consortium. Investigation of novel variations of ORAI1 gene and their association with Kawasaki disease. J. Human Genet. 2019, 64, 511–519. [Google Scholar] [CrossRef]
- Wang, J.-Y.; Sun, J.; Huang, M.-Y.; Wang, Y.-S.; Hou, M.-F.; Sun, Y.; He, H.; Krishna, N.; Chiu, S.-J.; Lin, S.; et al. STIM1 overexpression promotes colorectal cancer progression, cell motility and COX-2 expression. Oncogene 2015, 34, 4358–4367. [Google Scholar] [CrossRef]
- Zhang, Z.; Liu, X.; Feng, B.; Liu, N.; Wu, Q.; Han, Y.; Nie, Y.; Wu, K.; Shi, Y.; Fan, D. STIM1, a direct target of microRNA-185, promotes tumor metastasis and is associated with poor prognosis in colorectal cancer. Oncogene 2014, 34, 4808–4820. [Google Scholar] [CrossRef] [PubMed]
- Chen, Y.F.; Chiu, W.T.; Chen, Y.T.; Lin, P.Y.; Huang, H.J.; Chou, C.Y.; Chang, H.C.; Tang, M.J.; Shen, M.R. Calcium store sensor stromal-interaction molecule 1-dependent signaling plays an important role in cervical cancer growth, migration, and angiogenesis. In Proceedings of the National Academy of Sciences of the United States of America; National Academy of Sciences: Washington, DC, USA, 2011; Volume 108, pp. 15225–15230. [Google Scholar] [CrossRef]
- Sun, J.; Lu, F.; He, H.; Shen, J.; Messina, J.L.; Mathew, R.; Wang, D.; Sarnaik, A.A.; Chang, W.-C.; Kim, M.; et al. STIM1- and Orai1-mediated Ca2+ oscillation orchestrates invadopodium formation and melanoma invasion. J. Cell Biol. 2014, 207, 535–548. [Google Scholar] [CrossRef] [PubMed]
- Huang, W.-C.; Chai, C.-Y.; Chen, W.-C.; Hou, M.-F.; Wang, Y.-S.; Chiu, Y.-C.; Lu, S.-R.; Chang, W.-C.; Juo, S.-H.H.; Wang, J.-Y.; et al. Histamine regulates cyclooxygenase 2 gene activation through Orai1-mediated NFκB activation in lung cancer cells. Cell Calcium 2011, 50, 27–35. [Google Scholar] [CrossRef]
- Yang, S.; Zhang, J.J.; Huang, X.-Y. Orai1 and STIM1 Are Critical for Breast Tumor Cell Migration and Metastasis. Cancer Cell 2009, 15, 124–134. [Google Scholar] [CrossRef] [PubMed]
- Feske, S. ORAI1 and STIM1 deficiency in human and mice: Roles of store-operated Ca2+entry in the immune system and beyond. Immunol. Rev. 2009, 231, 189–209. [Google Scholar] [CrossRef]
- Feske, S. Immunodeficiency due to defects in store-operated calcium entry. Ann. N. Y. Acad. Sci. 2011, 1238, 74–90. [Google Scholar] [CrossRef]
- Koike, K.; Tsutsumi, T.; Fujie, H.; Shintani, Y.; Moriya, K. Molecular Mechanism of Viral Hepatocarcinogenesis. Oncology 2002, 62, 29–37. [Google Scholar] [CrossRef]
- Bootman, M.D.; Collins, T.J.; Peppiatt, C.M.; Prothero, L.S.; Mac Kenzie, L.; De Smet, P.; Travers, M.; Tovey, S.C.; Seo, J.T.; Berridge, M.J.; et al. Calcium signalling—An overview. Semin. Cell Dev. Biol. 2001, 12, 3–10. [Google Scholar] [CrossRef]


| Characteristic | Overall N = 3631 (%) | Without HCC (N = 3286) | With HCC (N = 345) | OR (95% CI) | p Value |
|---|---|---|---|---|---|
| Age, mean years (SD) | 45.77 | 45.32 (9.65) | 50.08 (8.87) | - | |
| Age range (years) | 30~65 | 30~65 | 30~65 | - | |
| 30~39 | 1194 (32.88) | 1140 (34.69) | 54 (15.65) | Ref | |
| 40~49 | 1031 (28.39) | 931 (28.33) | 100 (28.98) | 2.32 (1.64~3.29) | <0.001 * |
| 50~59 | 1049 (28.90) | 911 (27.72) | 138 (40.00) | 3.47 (2.48~4.84) | <0.001 * |
| ≥60 | 357 (9.83) | 304 (9.25) | 53 (15.36) | 3.8 (2.53~5.72) | <0.001 * |
| Gender | |||||
| Female, n (%) | 1435 (39.52) | 1365 (41.54) | 70 (20.29) | Ref | |
| Male, n (%) | 2196 (60.48) | 1921 (58.46) | 275 (79.71) | 2.53 (1.86~3.45) | <0.001 * |
| ALT (U/L) | |||||
| <45 | 3405 (93.78) | 3118 (94.89) | 287 (83.18) | Ref | |
| ≥45 | 226 (6.22) | 168 (5.12) | 58 (16.82) | 3.7 (2.65~5.17) | <0.001 * |
| HBsAg level (IU/mL)£ | |||||
| <100 | 918 (27.14) | 880 (28.59) | 38 (12.46) | Ref | |
| ≤1000 | 946 (27.96) | 883 (28.69) | 63 (20.66) | 2.01 (1.32~3.07) | 0.001 * |
| ≥1000 | 1519 (44.90) | 1315 (42.72) | 204 (66.89) | 5.24 (3.6~7.63) | <0.001 * |
| HBeAg serostatus † | |||||
| Negative | 2962 (84.70) | 2765 (87.58) | 197 (57.94) | Ref | |
| Positive | 535 (15.30) | 392 (12.42) | 143 (42.06) | 7.87 (5.95~10.42) | <0.001 * |
| Viral genotype †† | |||||
| B+(BC) | 1734 (65.28) | 1607 (68.04) | 127 (43.19) | Ref | |
| C | 922 (34.71) | 755 (31.96) | 167 (56.80) | 3.06 (2.36,3.97) | <0.001 * |
| SNP | Position (hg38) (bp) | Gene | Allele | Minor Allelic Frequencies (MAFs) | |||||||
|---|---|---|---|---|---|---|---|---|---|---|---|
| Major | Minor | AFR | AMR | ASN | EUR | TWB | Ours | HWE | |||
| rs4243966 | Chr11:3864993 | STIM1 | T | C | 0.05 | 0.07 | 0.04 | 0.06 | 0.04 | 0.04 | 0.95 |
| rs7943201 | Chr11:3865531 | STIM1 | G | A | 0.33 | 0.45 | 0.36 | 0.37 | 0.38 | 0.37 | 0.62 |
| rs11030122 | Chr11:3865946 | STIM1 | C | G | 0.09 | 0.23 | 0.34 | 0.33 | 0.34 | 0.34 | 0.65 |
| rs7951076 | Chr11:3866612 | STIM1 | G | A | 0.11 | 0.31 | 0.28 | 0.29 | 0.25 | 0.26 | 0.74 |
| rs7952083 | Chr11:3869730 | STIM1 | A | C | 0.19 | 0.41 | 0.38 | 0.49 | 0.38 | 0.39 | 0.60 |
| rs7120828 | Chr11:3879685 | STIM1 | C | T | 0.48 | 0.26 | 0.34 | 0.22 | 0.35 | 0.34 | 0.66 |
| rs10458894 | Chr11:3892042 | STIM1 | C | T | 0.23 | 0.39 | 0.31 | 0.35 | 0.30 | 0.31 | 0.68 |
| rs7120683 | Chr11:3894732 | STIM1 | T | G | 0.43 | 0.27 | 0.34 | 0.22 | 0.35 | 0.34 | 0.65 |
| rs10835262 | Chr11:3895276 | STIM1 | G | A | 0.19 | 0.23 | 0.34 | 0.34 | 0.34 | 0.34 | 0.66 |
| rs4622250 | Chr11:3897371 | STIM1 | C | T | 0.09 | 0.22 | 0.30 | 0.33 | 0.25 | 0.25 | 0.75 |
| rs75197750 | Chr11:3901583 | STIM1 | C | T | 0.03 | 0.04 | 0.05 | 0.03 | 0.03 | 0.05 | 0.98 |
| rs10500589 | Chr11:3902756 | STIM1 | T | C | 0.02 | 0.23 | 0.01 | 0.02 | 0.21 | 0.22 | 0.77 |
| rs11030209 | Chr11:3903119 | STIM1 | A | C | 0.21 | 0.23 | 0.29 | 0.33 | 0.25 | 0.25 | 0.74 |
| rs10835270 | Chr11:3903372 | STIM1 | G | T | 0.31 | 0.28 | 0.31 | 0.38 | 0.27 | 0.27 | 0.72 |
| rs11030210 | Chr11:3903482 | STIM1 | G | T | 0.01 | 0.07 | 0.03 | 0.06 | 0.04 | 0.04 | 0.95 |
| rs7929653 | Chr11:3904546 | STIM1 | G | A | 0.31 | 0.46 | 0.40 | 0.43 | 0.43 | 0.44 | 0.56 |
| rs6578418 | Chr11:3905002 | STIM1 | C | G | 0.08 | 0.09 | 0.08 | 0.08 | 0.08 | 0.07 | 0.93 |
| rs10835272 | Chr11:3905008 | STIM1 | G | A | 0.43 | 0.26 | 0.47 | 0.14 | 0.46 | 0.45 | 0.55 |
| rs10742189 | Chr11:3907522 | STIM1 | A | C | 0.33 | 0.37 | 0.43 | 0.49 | 0.39 | 0.39 | 0.60 |
| rs7129444 | Chr11:3911802 | STIM1 | C | T | 0.36 | 0.29 | 0.35 | 0.42 | 0.31 | 0.32 | 0.67 |
| rs7118422 | Chr11:3912065 | STIM1 | C | T | 0.22 | 0.48 | 0.48 | 0.48 | 0.46 | 0.45 | 0.55 |
| rs4910863 | Chr11:3917892 | STIM1 | T | C | 0.08 | 0.46 | 0.46 | 0.47 | 0.44 | 0.43 | 0.56 |
| rs11030264 | Chr11:3919001 | STIM1 | A | G | 0.04 | 0.49 | 0.43 | 0.46 | 0.41 | 0.41 | 0.58 |
| rs7924984 | Chr11:3953358 | STIM1 | G | A | 0.30 | 0.33 | 0.46 | 0.35 | 0.47 | 0.47 | 0.52 |
| rs2412338 | Chr11:3956291 | STIM1 | G | T | 0.31 | 0.33 | 0.46 | 0.35 | 0.47 | 0.48 | 0.51 |
| rs10835402 | Chr11:3969684 | STIM1 | T | C | 0.02 | 0.24 | 0.30 | 0.32 | 0.28 | 0.28 | 0.72 |
| rs11030472 | Chr11:3978105 | STIM1 | A | G | 0.00 | 0.00 | 0.16 | 0.00 | 0.18 | 0.19 | 0.80 |
| rs11030478 | Chr11:3979345 | STIM1 | G | A | 0.11 | 0.08 | 0.15 | 0.02 | 0.20 | 0.20 | 0.79 |
| rs11030486 | Chr11:3980034 | STIM1 | C | T | 0.11 | 0.08 | 0.15 | 0.02 | 0.20 | 0.20 | 0.79 |
| rs12284835 | Chr11:3997798 | STIM1 | G | A | 0.08 | 0.03 | 0.05 | 0.08 | 0.04 | 0.05 | 0.95 |
| rs727152 | Chr11:3998535 | STIM1 | A | G | 0.50 | 0.12 | 0.10 | 0.16 | 0.10 | 0.10 | 0.89 |
| rs2959081 | Chr11:4005810 | STIM1 | T | C | 0.12 | 0.48 | 0.44 | 0.49 | 0.41 | 0.40 | 0.60 |
| rs11030639 | Chr11:4017826 | STIM1 | A | G | 0.30 | 0.26 | 0.32 | 0.33 | 0.31 | 0.31 | 0.68 |
| rs7116520 | Chr11:4032147 | STIM1 | A | G | 0.10 | 0.46 | 0.47 | 0.45 | 0.42 | 0.42 | 0.58 |
| rs1442725 | Chr11:4068357 | STIM1 | C | T | 0.48 | 0.10 | 0.05 | 0.08 | 0.05 | 0.05 | 0.94 |
| rs11030841 | Chr11:4077783 | STIM1 | G | A | 0.16 | 0.22 | 0.21 | 0.12 | 0.26 | 0.26 | 0.73 |
| rs4910882 | Chr11:4081185 | STIM1 | G | A | 0.16 | 0.22 | 0.21 | 0.12 | 0.26 | 0.26 | 0.73 |
| rs6486795 | Chr12:121638011 | ORAI1 | T | C | 0.36 | 0.28 | 0.38 | 0.21 | 0.38 | 0.37 | 0.62 |
| rs74936888 | Chr12:121638300 | ORAI1 | T | C | 0.07 | 0.00 | 0.13 | 0.01 | 0.08 | 0.08 | 0.92 |
| rs3741595 | Chr12:121641283 | ORAI1 | T | C | 0.07 | 0.24 | 0.21 | 0.15 | 0.26 | 0.26 | 0.73 |
| SNP | Gene | Effect Allele | (Allelic) p Value a [q Value] | (Genotype) p Value b [q Value] | (Dominant) p Value b [q Value] |
|---|---|---|---|---|---|
| rs4243966 | STIM1 | C | 0.790 [0.922] | 0.602 [0.900] | 0.630 [0.968] |
| rs7943201 | STIM1 | A | 0.922 [0.922] | 0.881 [0.943] | 0.901 [0.989] |
| rs11030122 | STIM1 | G | 0.580 [0.922] | 0.804 [0.900] | 0.970 [0.989] |
| rs7951076 | STIM1 | A | 0.380 [0.922] | 0.811 [0.900] | 0.527 [0.867] |
| rs7952083 | STIM1 | C | 0.449 [0.922] | 0.581 [0.900] | 0.865 [0.989] |
| rs7120828 | STIM1 | T | 0.889 [0.922] | 0.722 [0.900] | 0.704 [0.989] |
| rs10458894 | STIM1 | T | 0.382 [0.922] | 0.629 [0.900] | 0.380 [0.867] |
| rs7120683 | STIM1 | G | 0.504 [0.922] | 0.760 [0.900] | 0.470 [0.867] |
| rs10835262 | STIM1 | A | 0.788 [0.922] | 0.972 [0.972] | 0.989 [0.989] |
| rs4622250 | STIM1 | T | 0.655 [0.922] | 0.626 [0.900] | 0.876 [0.989] |
| rs75197750 | STIM1 | T | 0.354 [0.922] | 0.383 [0.900] | 0.321 [0.867] |
| rs10500589 | STIM1 | C | 0.428 [0.922] | 0.707 [0.900] | 0.405 [0.867] |
| rs11030209 | STIM1 | C | 0.651 [0.922] | 0.765 [0.900] | 0.823 [0.989] |
| rs10835270 | STIM1 | T | 0.274 [0.922] | 0.438 [0.900] | 0.199 [0.858] |
| rs11030210 | STIM1 | T | 0.860 [0.922] | 0.353 [0.900] | 0.781 [0.989] |
| rs7929653 | STIM1 | A | 0.656 [0.922] | 0.622 [0.900] | 0.980 [0.989] |
| rs6578418 | STIM1 | G | 0.048 [0.922] | 0.133 [0.900] | 0.044 [0.527] |
| rs10835272 | STIM1 | A | 0.351 [0.922] | 0.241 [0.900] | 0.978 [0.989] |
| rs10742189 | STIM1 | C | 0.351 [0.922] | 0.241 [0.900] | 0.978 [0.989] |
| rs7129444 | STIM1 | C | 0.588 [0.922] | 0.816 [0.900] | 0.544 [0.867] |
| rs7118422 | STIM1 | T | 0.542 [0.9222] | 0.899 [0.943] | 0.734 [0.989] |
| rs4910863 | STIM1 | C | 0.634 [0.922] | 0.735 [0.900] | 0.486 [0.867] |
| rs11030264 | STIM1 | G | 0.697 [0.922] | 0.954 [0.972] | 0.788 [0.989] |
| rs7924984 | STIM1 | A | 0.450 [0.922] | 0.530 [0.900] | 0.284 [0.867] |
| rs2412338 | STIM1 | T | 0.382 [0.922] | 0.568 [0.900] | 0.293 [0.867] |
| rs10835402 | STIM1 | C | 0.292 [0.922] | 0.487 [0.900] | 0.370 [0.867] |
| rs11030472 | STIM1 | G | 0.074 [0.922] | 0.068 [0.900] | 0.029 [0.527] |
| rs11030478 | STIM1 | A | 0.810 [0.922] | 0.689 [0.900] | 0.859 [0.989] |
| rs11030486 | STIM1 | T | 0.765 [0.922] | 0.698 [0.900] | 0.806 [0.989] |
| rs12284835 | STIM1 | A | 0.129 [0.922] | 0.118 [0.900] | 0.110 [0.594] |
| rs727152 | STIM1 | G | 0.339 [0.922] | 0.671 [0.900] | 0.402 [0.867] |
| rs2959081 | STIM1 | C | 0.138 [0.922] | 0.140 [0.900] | 0.061 [0.527] |
| rs11030639 | STIM1 | G | 0.132 [0.922] | 0.181 [0.900] | 0.317 [0.867] |
| rs7116520 | STIM1 | G | 0.016 [0.922] | 0.033 [0.900] | 0.009 [0.399] |
| rs1442725 | STIM1 | T | 0.204 [0.922] | 0.287 [0.900] | 0.259 [0.867] |
| rs11030841 | STIM1 | A | 0.140 [0.922] | 0.367 [0.900] | 0.484 [0.867] |
| rs4910882 | STIM1 | A | 0.156 [0.922] | 0.392 [0.900] | 0.532 [0.867] |
| rs6486795 | ORAI1 | C | 0.013 [0.594] | 0.129 [0.900] | 0.055 [0.527] |
| rs74936888 | ORAI1 | C | 0.050 [0.922] | 0.207 [0.900] | 0.091 [0.594] |
| rs3741595 | ORAI1 | C | 0.074 [0.922] | 0.294 [0.900] | 0.195 [0.858] |
Publisher’s Note: MDPI stays neutral with regard to jurisdictional claims in published maps and institutional affiliations. |
© 2020 by the authors. Licensee MDPI, Basel, Switzerland. This article is an open access article distributed under the terms and conditions of the Creative Commons Attribution (CC BY) license (http://creativecommons.org/licenses/by/4.0/).
Share and Cite
Muhammad Irham, L.; Chou, W.-H.; Wang, Y.-S.; Adikusuma, W.; Sung-Ching Wong, H.; Aryani Perwitasari, D.; Huang, W.-C.; Chen, B.-K.; Yang, H.-I.; Chang, W.-C. Evaluation for the Genetic Association between Store-Operated Calcium Influx Pathway (STIM1 and ORAI1) and Human Hepatocellular Carcinoma in Patients with Chronic Hepatitis B Infection. Biology 2020, 9, 388. https://doi.org/10.3390/biology9110388
Muhammad Irham L, Chou W-H, Wang Y-S, Adikusuma W, Sung-Ching Wong H, Aryani Perwitasari D, Huang W-C, Chen B-K, Yang H-I, Chang W-C. Evaluation for the Genetic Association between Store-Operated Calcium Influx Pathway (STIM1 and ORAI1) and Human Hepatocellular Carcinoma in Patients with Chronic Hepatitis B Infection. Biology. 2020; 9(11):388. https://doi.org/10.3390/biology9110388
Chicago/Turabian StyleMuhammad Irham, Lalu, Wan-Hsuan Chou, Yu-Shiuan Wang, Wirawan Adikusuma, Henry Sung-Ching Wong, Dyah Aryani Perwitasari, Wan-Chen Huang, Ben-Kuen Chen, Hwai-I Yang, and Wei-Chiao Chang. 2020. "Evaluation for the Genetic Association between Store-Operated Calcium Influx Pathway (STIM1 and ORAI1) and Human Hepatocellular Carcinoma in Patients with Chronic Hepatitis B Infection" Biology 9, no. 11: 388. https://doi.org/10.3390/biology9110388
APA StyleMuhammad Irham, L., Chou, W.-H., Wang, Y.-S., Adikusuma, W., Sung-Ching Wong, H., Aryani Perwitasari, D., Huang, W.-C., Chen, B.-K., Yang, H.-I., & Chang, W.-C. (2020). Evaluation for the Genetic Association between Store-Operated Calcium Influx Pathway (STIM1 and ORAI1) and Human Hepatocellular Carcinoma in Patients with Chronic Hepatitis B Infection. Biology, 9(11), 388. https://doi.org/10.3390/biology9110388

