Sterol Carrier Protein X (SCP-x) Regulates Cholesterol Transport in the Migratory Locust Locusta migratoria
Simple Summary
Abstract
1. Introduction
2. Materials and Methods
2.1. Insect Rearing
2.2. Cell Line
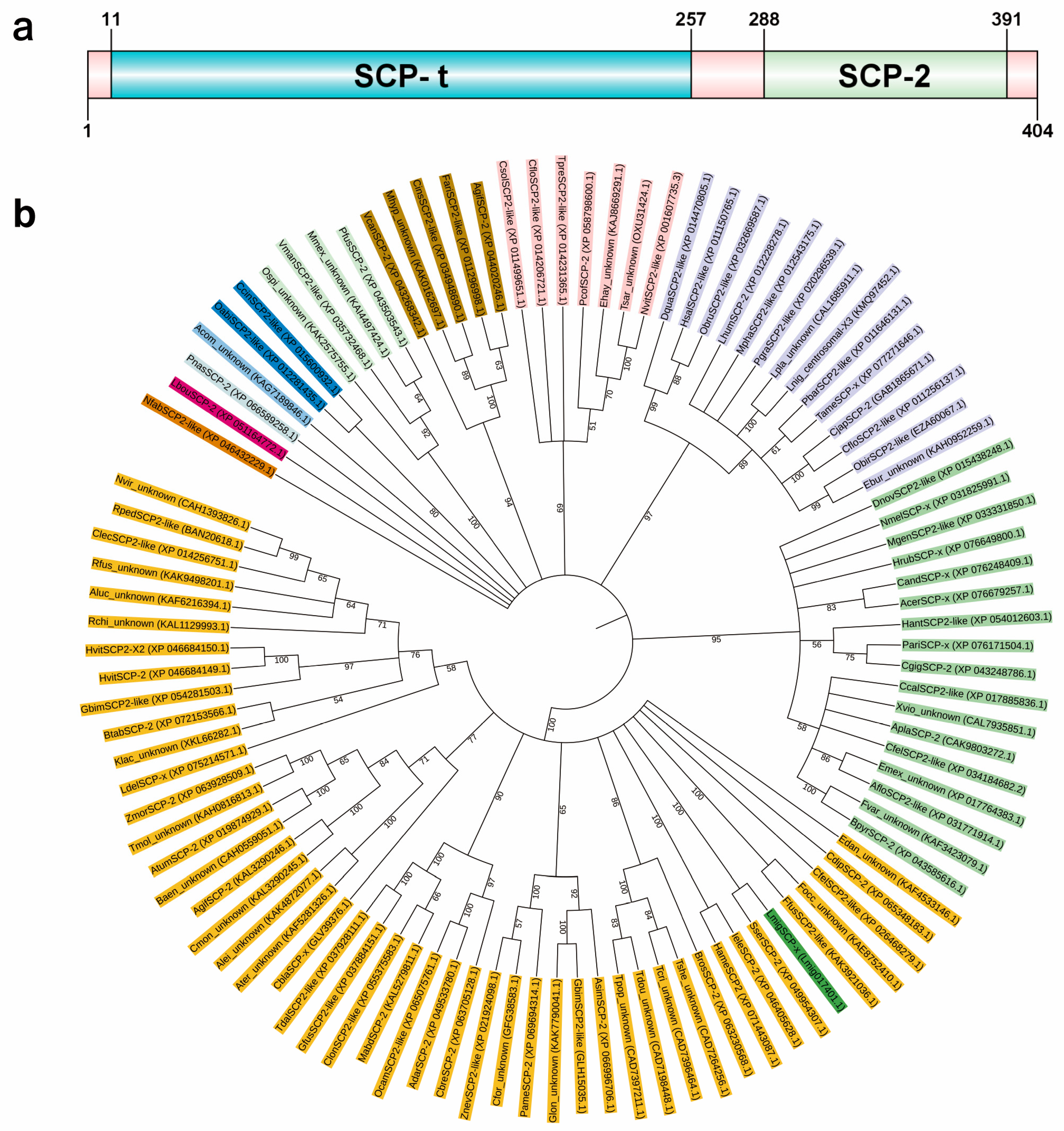
2.3. Phylogenetic Analysis of LmSCP-x
2.4. Plasmid Construction for Protein Expression in Hi5 Cells
2.5. Transfection and Microscopic Observation
2.6. Expression and Purification of Recombinant Proteins
2.7. Immunofluorescence Detection of LmSCP-x in Tissue Sections
2.8. Tissue Expression Analysis by RT-qPCR
2.9. RNA Interference and Bioassay
2.9.1. dsRNA Preparation
2.9.2. RNAi Treatment
2.9.3. Bioassay and Cholesterol Measurement
2.10. Docking Simulation Analysis
2.11. Bio-Layer Interferometry Assay
2.12. Statistical Analysis
3. Results
3.1. The Expression of LmSCP-x in the Midgut and Fat Body of Locusts
3.2. Bioinformatic Analysis of LmSCP-x
3.3. Expression Pattern and Tissue Localization of LmSCP-x
3.4. LmSCP-x Is Involved in Cholesterol Absorption and Transport in Locusts
3.5. Ligand-Binding Properties of LmSCP-2 in L. migratoria
4. Discussion
5. Conclusions
Supplementary Materials
Author Contributions
Funding
Institutional Review Board Statement
Informed Consent Statement
Data Availability Statement
Conflicts of Interest
References
- Fruttero, L.L.; Leyria, J.; Canavoso, L.E. Insect flight and lipid metabolism: Beyond the classic knowledge. In Advances in Experimental Medicine and Biology; Springer: Cham, Switzerland, 2025; pp. 1–21. [Google Scholar] [CrossRef]
- Lin, Z.; Long, F.; Kang, R.; Klionsky, D.J.; Yang, M.; Tang, D. The lipid basis of cell death and autophagy. Autophagy 2024, 20, 469–488. [Google Scholar] [CrossRef]
- Toprak, U.; Hegedus, D.; Dogan, C.; Guney, G. A journey into the world of insect lipid metabolism. Arch. Insect Biochem. Physiol. 2020, 104, e21682. [Google Scholar] [CrossRef]
- Igarashi, F.; Ogihara, M.H.; Iga, M.; Kataoka, H. Cholesterol internalization and metabolism in insect prothoracic gland, a steroidogenic organ, via lipoproteins. Steroids 2018, 134, 110–116. [Google Scholar] [CrossRef]
- Galano, M.; Venugopal, S.; Papadopoulos, V. Role of STAR and SCP2/SCPx in the transport of cholesterol and other lipids. Int. J. Mol. Sci. 2022, 23, 12115. [Google Scholar] [CrossRef]
- Atshaves, B.P.; McIntosh, A.L.; Landrock, D.; Payne, H.R.; Mackie, J.T.; Maeda, N.; Ball, J.; Schroeder, F.; Kier, A.B. Effect of SCP-x gene ablation on branched-chain fatty acid metabolism. Am. J. Physiol. Gastrointest. Liver Physiol. 2007, 292, G939–G951. [Google Scholar] [CrossRef] [PubMed]
- Gianotti, A.R.; Ferreyra, R.G.; Ermacora, M.R. Binding properties of sterol carrier protein 2 (SCP2) characterized using Laurdan. Biochim. Biophys. Acta Proteins Proteom. 2018, 1866, 1143–1152. [Google Scholar] [CrossRef] [PubMed]
- Gallegos, A.M.; Storey, S.M.; Starodub, O.; Petrescu, A.D.; Huang, H.; McIntosh, A.L.; Martin, G.G.; Chao, H.; Kier, A.B.; Schroeder, F. Gene structure, intracellular localization, and functional roles of sterol carrier protein-2. Prog. Lipid Res. 2001, 40, 498–563. [Google Scholar] [CrossRef]
- Kim, M.S.; Lan, Q. Sterol carrier protein-x gene and effects of sterol carrier protein-2 inhibitors on lipid uptake in Manduca sexta. BMC Physiol. 2010, 10, 9. [Google Scholar] [CrossRef]
- Takeuchi, H.; Chen, J.H.; Jenkins, J.R.; Bun-Ya, M.; Turner, P.C.; Rees, H.H. Characterization of a sterol carrier protein 2/3-oxoacyl-CoA thiolase from the cotton leafworm (Spodoptera littoralis): A lepidopteran mechanism closer to that in mammals than that in dipterans. Biochem. J. 2004, 382, 93–100. [Google Scholar] [CrossRef] [PubMed]
- Gong, J.; Hou, Y.; Zha, X.F.; Lu, C.; Zhu, Y.; Xia, Q.Y. Molecular cloning and characterization of Bombyx mori sterol carrier protein x/sterol carrier protein 2 (SCPx/SCP2) gene. DNA Seq. 2006, 17, 326–333. [Google Scholar] [CrossRef]
- McIntosh, A.L.; Atshaves, B.P.; Gallegos, A.M.; Storey, S.M.; Reibenspies, J.H.; Kier, A.B.; Meyer, E.; Schroeder, F. Structure of dehydroergosterol monohydrate and interaction with sterol carrier protein-2. Lipids 2008, 43, 1165–1184. [Google Scholar] [CrossRef][Green Version]
- Woodford, J.K.; Colles, S.M.; Myers-Payne, S.; Billheimer, J.T.; Schroeder, F. Sterol carrier protein-2 stimulates intermembrane sterol transfer by direct membrane interaction. Chem. Phys. Lipids 1995, 76, 73–84. [Google Scholar] [CrossRef] [PubMed]
- Guo, X.R.; Zheng, S.C.; Liu, L.; Feng, Q.L. The sterol carrier protein 2/3-oxoacyl-CoA thiolase (SCPx) is involved in cholesterol uptake in the midgut of Spodoptera litura: Gene cloning, expression, localization and functional analyses. BMC Mol. Biol. 2009, 10, 102. [Google Scholar] [CrossRef]
- Burgardt, N.I.; Gianotti, A.R.; Ferreyra, R.G.; Ermacora, M.R. A structural appraisal of sterol carrier protein 2. Biochim. Biophys. Acta Proteins Proteom. 2017, 1865, 565–577. [Google Scholar] [CrossRef]
- Haapalainen, A.M.; van Aalten, D.M.F.; Merilainen, G.; Jalonen, J.E.; Pirila, P.; Wierenga, R.K.; Hiltunen, J.K.; Glumoff, T. Crystal structure of the liganded SCP-2-like domain of human peroxisomal multifunctional enzyme type 2 at 1.75 Å resolution. J. Mol. Biol. 2001, 313, 1127–1138. [Google Scholar] [CrossRef] [PubMed]
- Gianotti, A.R.; Klinke, S.; Ermacora, M.R. The structure of unliganded sterol carrier protein 2 from Yarrowia lipolytica unveils a mechanism for binding site occlusion. J. Struct. Biol. 2021, 213, 107675. [Google Scholar] [CrossRef]
- Ma, H.; Ma, Y.; Liu, X.; Dyer, D.H.; Xu, P.; Liu, K.; Lan, Q.; Hong, H.; Peng, J.; Peng, R. NMR structure and function of Helicoverpa armigera sterol carrier protein-2, an important insecticidal target from the cotton bollworm. Sci. Rep. 2015, 5, 18186. [Google Scholar] [CrossRef]
- Singarapu, K.K.; Radek, J.T.; Tonelli, M.; Markley, J.L.; Lan, Q. Differences in the structure and dynamics of the apo- and palmitate-ligated forms of Aedes aegypti sterol carrier protein 2 (AeSCP-2). J. Biol. Chem. 2010, 285, 17046–17053. [Google Scholar] [CrossRef]
- Cheng, Z.; Li, Y.; Sui, C.; Sun, X.; Xie, Y. Synthesis, purification and crystallographic studies of the C-terminal sterol carrier protein type 2 (SCP-2) domain of human hydroxysteroid dehydrogenase-like protein 2. Struct. Biol. Cryst. Commun. 2015, 71, 901–905. [Google Scholar] [CrossRef]
- López García, F.; Szyperski, T.; Dyer, J.H.; Choinowski, T.; Seedorf, U.; Hauser, H.; Wüthrich, K. NMR structure of the sterol carrier protein-2: Implications for the biological role. J. Mol. Biol. 2000, 295, 595–603. [Google Scholar] [CrossRef]
- Martin, G.G.; Hostetler, H.A.; McIntosh, A.L.; Tichy, S.E.; Williams, B.J.; Russell, D.H.; Berg, J.M.; Spencer, T.A.; Ball, J.; Kier, A.B.; et al. Structure and function of the sterol carrier protein-2 N-terminal presequence. Biochemistry 2008, 47, 5915–5934. [Google Scholar] [CrossRef] [PubMed][Green Version]
- Arrese, E.L.; Soulages, J.L. Insect fat body: Energy, metabolism, and regulation. Annu. Rev. Entomol. 2010, 55, 207–225. [Google Scholar] [CrossRef]
- Stolowich, N.J.; Petrescu, A.D.; Huang, H.; Martin, G.G.; Scott, A.I.; Schroeder, F. Sterol carrier protein-2: Structure reveals function. Cell. Mol. Life Sci. 2002, 59, 193–212. [Google Scholar] [CrossRef]
- Kausar, N.; Shier, W.T.; Ahmed, M.; Maryam; Albekairi, N.A.; Alshammari, A.; Saleem, M.; Imran, M.; Muddassar, M. Investigation of the insecticidal potential of curcumin derivatives that target the Helicoverpa armigera sterol carrier protein-2. Heliyon 2024, 10, e29695. [Google Scholar] [CrossRef] [PubMed]
- Singarapu, K.K.; Ahuja, A.; Potula, P.R.; Ummanni, R. Solution nuclear magnetic resonance studies of sterol carrier protein 2 like 2 (SCP2L2) reveal the insecticide specific structural characteristics of SCP2 proteins in Aedes aegypti mosquitoes. Biochemistry 2016, 55, 4919–4927. [Google Scholar] [CrossRef]
- Kumar, R.B.; Shanmugapriya, B.; Thiyagesan, K.; Kumar, S.R.; Xavier, S.M. A search for mosquito larvicidal compounds by blocking the sterol carrier protein, AeSCP-2, through computational screening and docking strategies. Pharmacogn. Res. 2010, 2, 247–253. [Google Scholar] [CrossRef]
- Radek, J.T.; Dyer, D.H.; Lan, Q. Effects of mutations in Aedes aegypti sterol carrier protein-2 on the biological function of the protein. Biochemistry 2010, 49, 7532–7541. [Google Scholar] [CrossRef] [PubMed]
- Galano, M.; Ezzat, S.; Papadopoulos, V. SCP2 variant is associated with alterations in lipid metabolism, brainstem neurodegeneration, and testicular defects. Hum. Genom. 2022, 16, 32. [Google Scholar] [CrossRef]
- Geng, K.; Zhang, Y.; Zhao, X.; Zhang, W.; Guo, X.; He, L.; Liu, K.; Yang, H.; Hong, H.; Peng, J.; et al. Fluorescent nanoparticle-RNAi-mediated silencing of sterol carrier protein-2 gene expression suppresses the growth, development, and reproduction of Helicoverpa armigera. Nanomaterials 2023, 13, 245. [Google Scholar] [CrossRef]
- Kriska, T.; Pilat, A.; Schmitt, J.C.; Girotti, A.W. Sterol carrier protein-2 (SCP-2) involvement in cholesterol hydroperoxide cytotoxicity as revealed by SCP-2 inhibitor effects. J. Lipid Res. 2010, 51, 3174–3184. [Google Scholar] [CrossRef]
- Harijan, R.K.; Kiema, T.R.; Syed, S.M.; Qadir, I.; Mazet, M.; Bringaud, F.; Michels, P.A.M.; Wierenga, R.K. Crystallographic substrate binding studies of Leishmania mexicana SCP2-thiolase (type-2): Unique features of oxyanion hole-1. Protein Eng. Des. Sel. 2017, 30, 225–233. [Google Scholar] [CrossRef] [PubMed]
- Harijan, R.K.; Kiema, T.R.; Karjalainen, M.P.; Janardan, N.; Murthy, M.R.; Weiss, M.S.; Michels, P.A.; Wierenga, R.K. Crystal structures of SCP2-thiolases of Trypanosomatidae, human pathogens causing widespread tropical diseases: The importance for catalysis of the cysteine of the unique HDCF loop. Biochem. J. 2013, 455, 119–130. [Google Scholar] [CrossRef]
- Mollah, M.M.I.; Rahman, M.M.; Alam, M.Z. Toxic effect of some insecticides on predatory lady bird beetles (Coleoptera: Coccinellidae) in country bean (Lablab purpureus L.) field. World J. Zool. 2012, 7, 347–350. [Google Scholar] [CrossRef]
- Mollah, M.M.I.; Khatun, S. Evaluation of insecticides against bean pod borer and its larval parasitoid, tachinid fly. Arch. Phytopathol. Plant Prot. 2023, 56, 547–559. [Google Scholar] [CrossRef]
- Ren, J.; Wen, L.; Gao, X.; Jin, C.; Xue, Y.; Yao, X. DOG 1.0: Illustrator of protein domain structures. Cell Res. 2009, 19, 271–273. [Google Scholar] [CrossRef]
- Mollah, M.M.I.; Choi, H.W.; Yeam, I.; Lee, J.M.; Kim, Y. Salicylic acid, a plant hormone, suppresses phytophagous insect immune response by interrupting HMG-like DSP1. Front. Physiol. 2021, 12, 744272. [Google Scholar] [CrossRef] [PubMed]
- Mollah, M.M.I.; Kim, Y. HMGB1-like dorsal switch protein 1 of the mealworm, Tenebrio molitor, acts as a damage-associated molecular pattern. Arch. Insect Biochem. Physiol. 2021, 107, e21795. [Google Scholar] [CrossRef]
- Mollah, M.M.I.; Ahmed, S.; Kim, Y. Immune mediation of HMG-like DSP1 via Toll Spatzle pathway and its specific inhibition by salicylic acid analogs. PLoS Pathog. 2021, 17, e1009467. [Google Scholar] [CrossRef]
- Abramson, J.; Adler, J.; Dunger, J.; Evans, R.; Green, T.; Pritzel, A.; Ronneberger, O.; Willmore, L.; Ballard, A.J.; Bambrick, J.; et al. Accurate structure prediction of biomolecular interactions with AlphaFold 3. Nature 2024, 630, 493–500. [Google Scholar] [CrossRef]
- Chen, V.B.; Arendall, W.B., III; Headd, J.J.; Keedy, D.A.; Immormino, R.M.; Kapral, G.J.; Murray, L.W.; Richardson, J.S.; Richardson, D.C. MolProbity: All-atom structure validation for macromolecular crystallography. Acta Crystallogr. D Biol. Crystallogr. 2010, 66, 12–21. [Google Scholar] [CrossRef]
- Holm, L.; Laakso, L.M. Dali server update. Nucleic Acids Res. 2016, 44, W351–W355. [Google Scholar] [CrossRef]
- Zanlungo, S.; Amigo, L.; Mendoza, H.; Miquel, J.F.; Vio, C.; Glick, J.M.; Rodriguez, A.; Kozarsky, K.; Quinones, V.; Rigotti, A.; et al. Sterol carrier protein 2 gene transfer changes lipid metabolism and enterohepatic sterol circulation in mice. Gastroenterology 2000, 119, 1708–1719. [Google Scholar] [CrossRef]
- Seedorf, U.; Raabe, M.; Ellinghaus, P.; Kannenberg, F.; Fobker, M.; Engel, T.; Denis, S.; Wouters, F.; Wirtz, K.W.; Wanders, R.J.; et al. Defective peroxisomal catabolism of branched fatty acyl coenzyme A in mice lacking the sterol carrier protein-2/sterol carrier protein-x gene function. Genes Dev. 1998, 12, 1189–1201. [Google Scholar] [CrossRef]
- Hansen, I.; Peng, R.; Maklokova, V.I.; Chandrashekhar, J.H.; Lan, Q. In vivo functional genomic studies of sterol carrier protein-2 gene in the yellow fever mosquito. PLoS ONE 2011, 6, e18030. [Google Scholar] [CrossRef]
- Blitzer, E.J.; Vyazunova, I.; Lan, Q. Functional analysis of AeSCP-2 using gene expression knockdown in the yellow fever mosquito, Aedes aegypti. Insect Mol. Biol. 2005, 14, 301–307. [Google Scholar] [CrossRef] [PubMed]
- Dyer, D.H.; Wessely, V.; Forest, K.T.; Lan, Q. Three-dimensional structure/function analysis of SCP-2-like2 reveals differences among SCP-2 family members. J. Lipid Res. 2008, 49, 644–653. [Google Scholar] [CrossRef] [PubMed]
- Choinowski, T.; Hauser, H.; Piontek, K. Structure of sterol carrier protein 2 at 1.8 Å resolution reveals a hydrophobic tunnel suitable for lipid binding. Biochemistry 2000, 39, 1897–1902. [Google Scholar] [CrossRef] [PubMed]





| Organism | PDB | RMSD a | Identities | Method | Resolution | Description |
|---|---|---|---|---|---|---|
| Helicoverpa armigera | 4uei | 1.9 Å | 77% | NMR | - | SCP-2 |
| Oryctolagus cuniculus | 1c44 | 1.4 Å | 52% | X-ray | 1.80 Å | SCP-2 |
| Homo sapiens | 1ikt | 2.3 Å | 34% | X-ray | 1.75 Å | MFE-2 |
| Yarrowia lipolytica | 4jgx | 2.3 Å | 27% | X-ray | 2.20 Å | SCP-2 |
| Aedes Aegypti | 1pz4 | 2.2 Å | 19% | X-ray | 1.35 Å | SCP-2 |
Disclaimer/Publisher’s Note: The statements, opinions and data contained in all publications are solely those of the individual author(s) and contributor(s) and not of MDPI and/or the editor(s). MDPI and/or the editor(s) disclaim responsibility for any injury to people or property resulting from any ideas, methods, instructions or products referred to in the content. |
© 2026 by the authors. Licensee MDPI, Basel, Switzerland. This article is an open access article distributed under the terms and conditions of the Creative Commons Attribution (CC BY) license.
Share and Cite
Li, D.; Miao, T.; Wang, Z.; Lang, Z.; Wang, Z.; Zhou, Z.; Zhao, J.; Ma, P.; Ma, Y. Sterol Carrier Protein X (SCP-x) Regulates Cholesterol Transport in the Migratory Locust Locusta migratoria. Biology 2026, 15, 613. https://doi.org/10.3390/biology15080613
Li D, Miao T, Wang Z, Lang Z, Wang Z, Zhou Z, Zhao J, Ma P, Ma Y. Sterol Carrier Protein X (SCP-x) Regulates Cholesterol Transport in the Migratory Locust Locusta migratoria. Biology. 2026; 15(8):613. https://doi.org/10.3390/biology15080613
Chicago/Turabian StyleLi, Dengbo, Tian Miao, Zige Wang, Zimeng Lang, Zixin Wang, Zixuan Zhou, Jinming Zhao, Panting Ma, and Yuemin Ma. 2026. "Sterol Carrier Protein X (SCP-x) Regulates Cholesterol Transport in the Migratory Locust Locusta migratoria" Biology 15, no. 8: 613. https://doi.org/10.3390/biology15080613
APA StyleLi, D., Miao, T., Wang, Z., Lang, Z., Wang, Z., Zhou, Z., Zhao, J., Ma, P., & Ma, Y. (2026). Sterol Carrier Protein X (SCP-x) Regulates Cholesterol Transport in the Migratory Locust Locusta migratoria. Biology, 15(8), 613. https://doi.org/10.3390/biology15080613
