Establishing Area-Specific Brain Organoids Through Transcription Factor-Mediated Patterning
Simple Summary
Abstract
1. Introduction
2. Materials and Methods
2.1. Generation of Area-Specific Cerebral Organoids
2.2. Real-Time Quantitative PCR
2.3. Organoid Sample Preparation and Immunohistochemistry
2.4. Single-Cell RNA Sequencing Data Analysis
2.5. Calcium Imaging
2.6. Statistical Analysis
3. Results
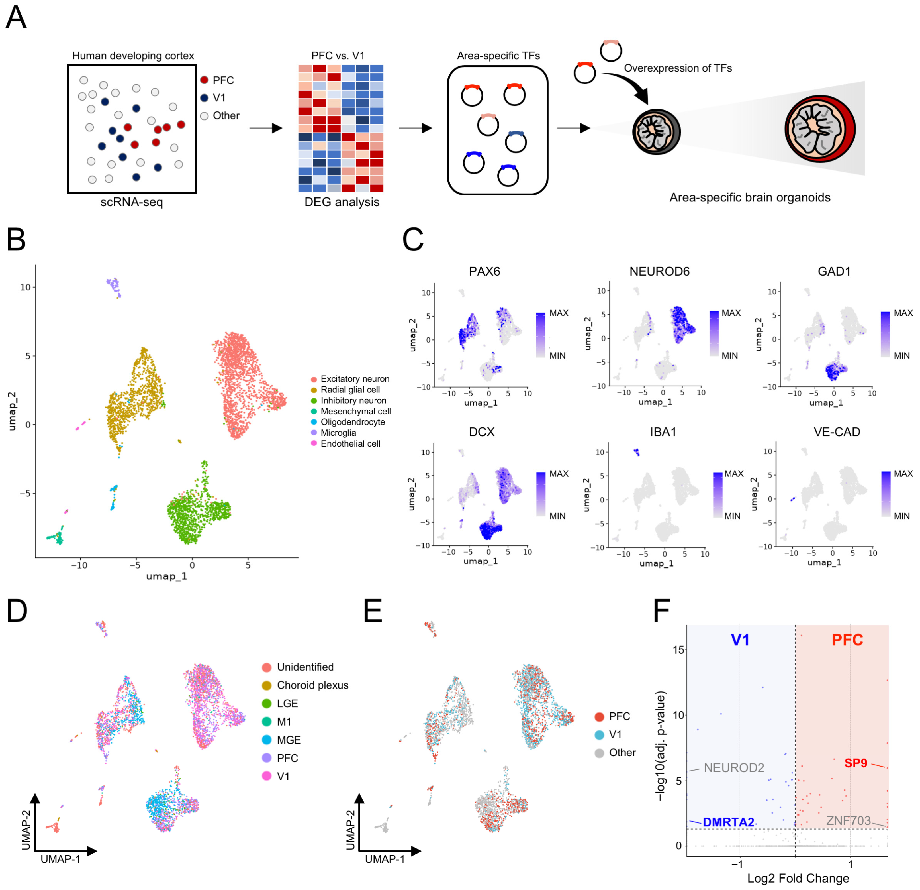
3.1. Identification of Rostral- and Caudal-Specific Transcription Factors via Single-Cell RNA Sequencing
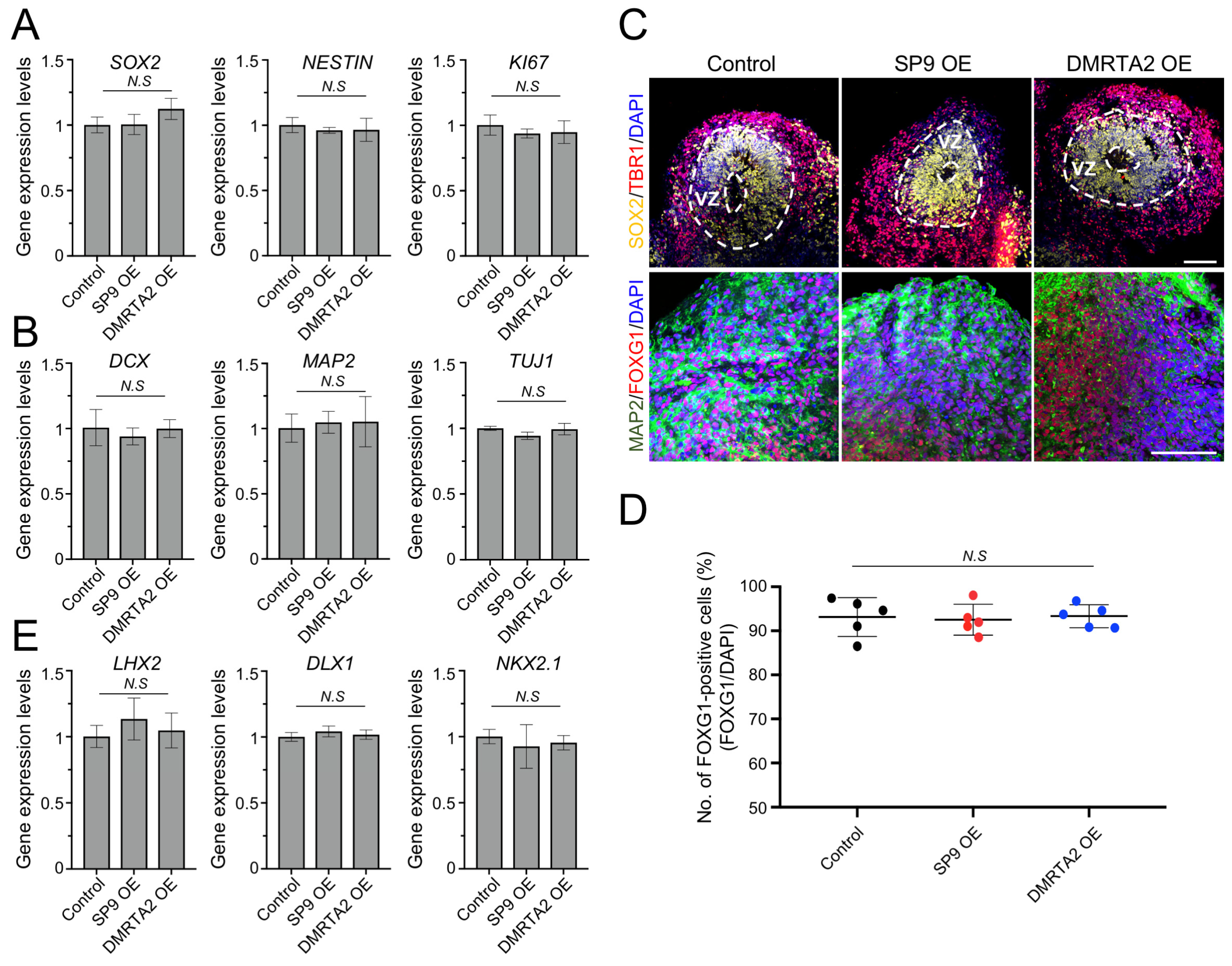
3.2. Generation and Characterization of Rostral and Caudal Human Cerebral Organoids
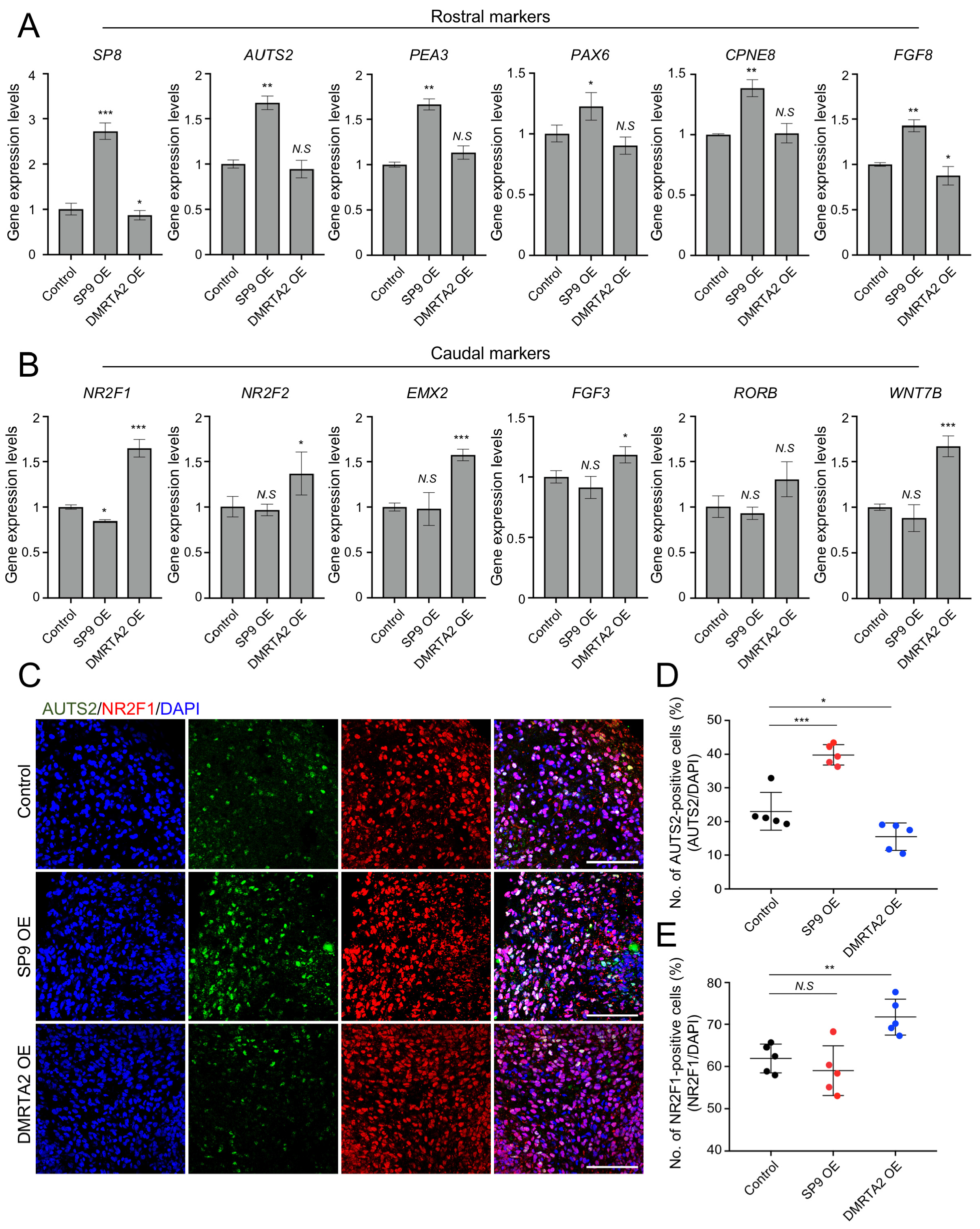
3.3. Distinct Molecular Features of Rostral and Caudal Human Cerebral Organoids
3.4. Functional Divergence of Rostral and Caudal Human Cerebral Organoids
4. Discussion
5. Conclusions
Author Contributions
Funding
Institutional Review Board Statement
Informed Consent Statement
Data Availability Statement
Conflicts of Interest
References
- Sur, M.; Rubenstein, J.L. Patterning and plasticity of the cerebral cortex. Science 2005, 310, 805–810. [Google Scholar] [CrossRef] [PubMed]
- Bhaduri, A.; Sandoval-Espinosa, C.; Otero-Garcia, M.; Oh, I.; Yin, R.; Eze, U.C.; Nowakowski, T.J.; Kriegstein, A.R. An atlas of cortical arealization identifies dynamic molecular signatures. Nature 2021, 598, 200–204. [Google Scholar] [CrossRef] [PubMed]
- Cadwell, C.R.; Bhaduri, A.; Mostajo-Radji, M.A.; Keefe, M.G.; Nowakowski, T.J. Development and Arealization of the Cerebral Cortex. Neuron 2019, 103, 980–1004. [Google Scholar] [CrossRef]
- O’Leary, D.D.; Chou, S.J.; Sahara, S. Area patterning of the mammalian cortex. Neuron 2007, 56, 252–269. [Google Scholar] [CrossRef]
- Mato-Blanco, X.; Kim, S.K.; Jourdon, A.; Ma, S.; Choi, S.H.; Giani, A.M.; Paredes, M.I.; Tebbenkamp, A.T.N.; Liu, F.; Duque, A.; et al. Early developmental origins of cortical disorders modeled in human neural stem cells. Nat. Commun. 2025, 16, 6347. [Google Scholar] [CrossRef]
- Appan, D.; Hsu, S.M.; Hsu, W.H.; Chou, S.J. Patterning the cerebral cortex into distinct functional domains during development. Curr. Opin. Neurobiol. 2023, 80, 102698. [Google Scholar] [CrossRef]
- Eze, U.C.; Bhaduri, A.; Haeussler, M.; Nowakowski, T.J.; Kriegstein, A.R. Single-cell atlas of early human brain development highlights heterogeneity of human neuroepithelial cells and early radial glia. Nat. Neurosci. 2021, 24, 584–594. [Google Scholar] [CrossRef]
- Polioudakis, D.; de la Torre-Ubieta, L.; Langerman, J.; Elkins, A.G.; Shi, X.; Stein, J.L.; Vuong, C.K.; Nichterwitz, S.; Gevorgian, M.; Opland, C.K.; et al. A Single-Cell Transcriptomic Atlas of Human Neocortical Development during Mid-gestation. Neuron 2019, 103, 785–801 e788. [Google Scholar] [CrossRef]
- Fan, X.; Dong, J.; Zhong, S.; Wei, Y.; Wu, Q.; Yan, L.; Yong, J.; Sun, L.; Wang, X.; Zhao, Y.; et al. Spatial transcriptomic survey of human embryonic cerebral cortex by single-cell RNA-seq analysis. Cell Res. 2018, 28, 730–745. [Google Scholar] [CrossRef]
- Nowakowski, T.J.; Bhaduri, A.; Pollen, A.A.; Alvarado, B.; Mostajo-Radji, M.A.; Di Lullo, E.; Haeussler, M.; Sandoval-Espinosa, C.; Liu, S.J.; Velmeshev, D.; et al. Spatiotemporal gene expression trajectories reveal developmental hierarchies of the human cortex. Science 2017, 358, 1318–1323. [Google Scholar] [CrossRef] [PubMed]
- Xiang, Y.; Tanaka, Y.; Patterson, B.; Kang, Y.J.; Govindaiah, G.; Roselaar, N.; Cakir, B.; Kim, K.Y.; Lombroso, A.P.; Hwang, S.M.; et al. Fusion of Regionally Specified hPSC-Derived Organoids Models Human Brain Development and Interneuron Migration. Cell Stem Cell 2017, 21, 383–398.e7. [Google Scholar] [CrossRef] [PubMed]
- Lancaster, M.A.; Renner, M.; Martin, C.A.; Wenzel, D.; Bicknell, L.S.; Hurles, M.E.; Homfray, T.; Penninger, J.M.; Jackson, A.P.; Knoblich, J.A. Cerebral organoids model human brain development and microcephaly. Nature 2013, 501, 373–379. [Google Scholar] [CrossRef]
- Kim, J.; Sullivan, G.J.; Park, I.H. How well do brain organoids capture your brain? iScience 2021, 24, 102063. [Google Scholar] [CrossRef]
- Kwak, T.; Park, S.H.; Lee, S.; Shin, Y.; Yoon, K.J.; Cho, S.W.; Park, J.C.; Yang, S.H.; Cho, H.; Im, H.I.; et al. Guidelines for Manufacturing and Application of Organoids: Brain. Int. J. Stem Cells 2024, 17, 158–181. [Google Scholar] [CrossRef]
- Bosone, C.; Castaldi, D.; Burkard, T.R.; Guzman, S.J.; Wyatt, T.; Cheroni, C.; Caporale, N.; Bajaj, S.; Bagley, J.A.; Li, C.; et al. A polarized FGF8 source specifies frontotemporal signatures in spatially oriented cell populations of cortical assembloids. Nat. Methods 2024, 21, 2147–2159. [Google Scholar] [CrossRef]
- Bertacchi, M.; Maharaux, G.; Loubat, A.; Jung, M.; Studer, M. FGF8-mediated gene regulation affects regional identity in human cerebral organoids. eLife 2024, 13, e98096. [Google Scholar] [CrossRef]
- Lancaster, M.A.; Knoblich, J.A. Generation of cerebral organoids from human pluripotent stem cells. Nat. Protoc. 2014, 9, 2329–2340. [Google Scholar] [CrossRef]
- Kawakami, Y.; Esteban, C.R.; Matsui, T.; Rodriguez-Leon, J.; Kato, S.; Izpisua Belmonte, J.C. Sp8 and Sp9, two closely related buttonhead-like transcription factors, regulate Fgf8 expression and limb outgrowth in vertebrate embryos. Development 2004, 131, 4763–4774. [Google Scholar] [CrossRef]
- Sahara, S.; Kawakami, Y.; Izpisua Belmonte, J.C.; O’Leary, D.D. Sp8 exhibits reciprocal induction with Fgf8 but has an opposing effect on anterior-posterior cortical area patterning. Neural Dev. 2007, 2, 10. [Google Scholar] [CrossRef] [PubMed]
- Iwata, T.; Hevner, R.F. Fibroblast growth factor signaling in development of the cerebral cortex. Dev. Growth Differ. 2009, 51, 299–323. [Google Scholar] [CrossRef] [PubMed]
- Kikkawa, T.; Osumi, N. Multiple Functions of the Dmrt Genes in the Development of the Central Nervous System. Front. Neurosci. 2021, 15, 789583. [Google Scholar] [CrossRef]
- Khazipov, R.; Luhmann, H.J. Early patterns of electrical activity in the developing cerebral cortex of humans and rodents. Trends Neurosci. 2006, 29, 414–418. [Google Scholar] [CrossRef]
- Qian, X.; Coleman, K.; Jiang, S.; Kriz, A.J.; Marciano, J.H.; Luo, C.; Cai, C.; Manam, M.D.; Caglayan, E.; Lai, A.; et al. Spatial transcriptomics reveals human cortical layer and area specification. Nature 2025, 644, 153–163. [Google Scholar] [CrossRef]
- Scuderi, S.; Kang, T.Y.; Jourdon, A.; Nelson, A.; Yang, L.; Wu, F.; Anderson, G.M.; Mariani, J.; Tomasini, L.; Sarangi, V.; et al. Specification of human brain regions with orthogonal gradients of WNT and SHH in organoids reveals patterning variations across cell lines. Cell Stem Cell 2025, 32, 970–989 e911. [Google Scholar] [CrossRef]
- Rifes, P.; Isaksson, M.; Rathore, G.S.; Aldrin-Kirk, P.; Moller, O.K.; Barzaghi, G.; Lee, J.; Egerod, K.L.; Rausch, D.M.; Parmar, M.; et al. Modeling neural tube development by differentiation of human embryonic stem cells in a microfluidic WNT gradient. Nat. Biotechnol. 2020, 38, 1265–1273. [Google Scholar] [CrossRef]
- Kwak, T.H.; Kang, J.H.; Hali, S.; Kim, J.; Kim, K.P.; Park, C.; Lee, J.H.; Ryu, H.K.; Na, J.E.; Jo, J.; et al. Generation of homogeneous midbrain organoids with in vivo-like cellular composition facilitates neurotoxin-based Parkinson’s disease modeling. Stem Cells 2020, 38, 727–740. [Google Scholar] [CrossRef]
- Yang, F.; Pavon, N.; Matsubara, T.; Sebastian, R.; Martinez-Martin, B.; Pak, C.; Sun, Y.; Kim, D.H. Distinct spatial patterning and transcriptomic landscapes of human neural organoids by localized delivery of morphogens. Cell Stem Cell 2026, 33, 438–453.e7. [Google Scholar] [CrossRef] [PubMed]
- Sydnor, V.J.; Larsen, B.; Bassett, D.S.; Alexander-Bloch, A.; Fair, D.A.; Liston, C.; Mackey, A.P.; Milham, M.P.; Pines, A.; Roalf, D.R.; et al. Neurodevelopment of the association cortices: Patterns, mechanisms, and implications for psychopathology. Neuron 2021, 109, 2820–2846. [Google Scholar] [CrossRef] [PubMed]
- Luo, A.C.; Sydnor, V.J.; Pines, A.; Larsen, B.; Alexander-Bloch, A.F.; Cieslak, M.; Covitz, S.; Chen, A.A.; Esper, N.B.; Feczko, E.; et al. Functional connectivity development along the sensorimotor-association axis enhances the cortical hierarchy. Nat. Commun. 2024, 15, 3511. [Google Scholar] [CrossRef] [PubMed]
- Golesorkhi, M.; Gomez-Pilar, J.; Zilio, F.; Berberian, N.; Wolff, A.; Yagoub, M.C.E.; Northoff, G. The brain and its time: Intrinsic neural timescales are key for input processing. Commun. Biol. 2021, 4, 970. [Google Scholar] [CrossRef]





| Gene Name | Primers |
|---|---|
| SP9 | F: TCGTGTGCAACTGGCTCTTCTG |
| R: TGTGTTTGCTCAGGTGGTCGCT | |
| DMRTA2 | F: CCTACGAGGTCTTCGGTTCAGT |
| R: AGGTCAAACTTCTGCAACTTGGC | |
| SOX2 | F: GCTACAGCATGATGCAGGACCA |
| R: TCTGCGAGCTGGTCATGGAGTT | |
| NESTIN | F: TCAAGATGTCCCTCAGCCTGGA |
| R: AAGCTGAGGGAAGTCTTGGAGC | |
| KI67 | F: GAAAGAGTGGCAACCTGCCTTC |
| R: GCACCAAGTTTTACTACATCTGCC | |
| DCX | F: TATGCGCCGAAGCAAGTCTCCA |
| R: CATCCAAGGACAGAGGCAGGTA | |
| MAP2 | F: AGGCTGTAGCAGTCCTGAAAGG |
| R: CTTCCTCCACTGTGACAGTCTG | |
| TUJ1 | F: TCAGCGTCTACTACAACGAGGC |
| R: GCCTGAAGAGATGTCCAAAGGC | |
| LHX2 | F: ACGCCAAGGACTTGAAGCAGCT |
| R: TTTCCTGCCGTAAGAGGTTGCG | |
| DLX1 | F: CATCAGTTCGGTGCAGTCCTAC |
| R: CCTTGCCATTGAAGCGCACTTC | |
| NKX2.1 | F: CAGGACACCATGAGGAACAGCG |
| R: GCCATGTTCTTGCTCACGTCCC | |
| SP8 | F: GAGGCTACAACTCGGATTACTCG |
| R: GTAGCACTGGCTTGAAGCCGTC | |
| AUTS2 | F: CCTCCTCATCACAGCAACTTCC |
| R: GAAGGCATTGCCACCAACTGCT | |
| PEA3 | F: AGGAACAGACGGACTTCGCCTA |
| R: CTGGGAATGGTCGCAGAGGTTT | |
| PAX6 | F: CTGAGGAATCAGAGAAGACAGGC |
| R: ATGGAGCCAGATGTGAAGGAGG | |
| CPNE8 | F: GCAAAACTGCCTCCAGATGGAAG |
| R: TCAGACTCCTGTAATAAGCCTCC | |
| FGF8 | F: GGACACCTTTGGAAGCAGAGTC |
| R: CCAGCACAATCTCCGTGAAGAC | |
| NR2F1 | F: TGCCTCAAAGCCATCGTGCTGT |
| R: CAGCAGCAGTTTGCCAAAACGG | |
| NR2F2 | F: TGCACGTTGACTCAGCCGAGTA |
| R: AAGCACACTGAGACTTTTCCTGC | |
| EMX2 | F: GCTCATCCACCGCTACCGATAT |
| R: TTCTCAAAGGCGTGTTCCAGCC | |
| FGF3 | F: AAGCTCTACTGCGCCACGAAGT |
| R: CCACCTCCACTGCCGTTATCTC | |
| RORB | F: TGTGCCATCCAGATCACTCACG |
| R: GGTTGAAGGCACGGCACATTCT | |
| WNT7B | F: AGAAGACCGTCTTCGGGCAAGA |
| R: AGTTGCTCAGGTTCCCTTGGCT |
Disclaimer/Publisher’s Note: The statements, opinions and data contained in all publications are solely those of the individual author(s) and contributor(s) and not of MDPI and/or the editor(s). MDPI and/or the editor(s) disclaim responsibility for any injury to people or property resulting from any ideas, methods, instructions or products referred to in the content. |
© 2026 by the authors. Licensee MDPI, Basel, Switzerland. This article is an open access article distributed under the terms and conditions of the Creative Commons Attribution (CC BY) license.
Share and Cite
Kim, J.; Jang, Y.-S.; Lee, M.; Choi, N.Y.; Jung, Y.; Lim, J.; Kwak, T.H. Establishing Area-Specific Brain Organoids Through Transcription Factor-Mediated Patterning. Biology 2026, 15, 488. https://doi.org/10.3390/biology15060488
Kim J, Jang Y-S, Lee M, Choi NY, Jung Y, Lim J, Kwak TH. Establishing Area-Specific Brain Organoids Through Transcription Factor-Mediated Patterning. Biology. 2026; 15(6):488. https://doi.org/10.3390/biology15060488
Chicago/Turabian StyleKim, Jonghun, Yoon-Sun Jang, Minseong Lee, Na Young Choi, Yooju Jung, Junho Lim, and Tae Hwan Kwak. 2026. "Establishing Area-Specific Brain Organoids Through Transcription Factor-Mediated Patterning" Biology 15, no. 6: 488. https://doi.org/10.3390/biology15060488
APA StyleKim, J., Jang, Y.-S., Lee, M., Choi, N. Y., Jung, Y., Lim, J., & Kwak, T. H. (2026). Establishing Area-Specific Brain Organoids Through Transcription Factor-Mediated Patterning. Biology, 15(6), 488. https://doi.org/10.3390/biology15060488

