Integrative Analysis of Transcriptomics and Metabolomics Reveals the Effects of Western-Style Diets on Spleen Function
Simple Summary
Abstract
1. Introduction
2. Materials and Methods
2.1. Experimental Animals and Sample Collection
2.2. Hematoxylin and Eosin (HE) Staining
2.3. RNA Extraction and RNA Sequencing Analysis
2.4. (UHPLC-MS/MS) Analysis of Spleen Sample
2.5. Quantitative Real-Time PCR (qRT-PCR) Validation
2.6. Statistical Analysis
3. Results
3.1. Differences in Growth Performance, Histomorphologic Changes in Spleen, and Overview of Transcriptomics Data
3.2. Identification of DEGs in the Spleens of Mice on Different Diets
3.3. Transcriptome Identification of Key Regulatory Genes and Pathways in the Spleen
3.4. Extremely Differentiated Genes and Validation of Transcriptome Sequencing Results via qRT-PCR
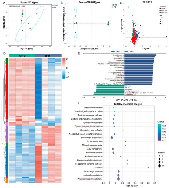
3.5. Metabolomic Changes in the Spleen Associated with Different Diets
3.6. Association Analysis of Extreme DEGs and Key Metabolites in the Spleen
4. Discussion
5. Conclusions
Supplementary Materials
Author Contributions
Funding
Institutional Review Board Statement
Informed Consent Statement
Data Availability Statement
Conflicts of Interest
References
- Bluher, M. Metabolically Healthy Obesity. Endocr. Rev. 2020, 41, bnaa004. [Google Scholar] [CrossRef]
- Gao, L.; Yang, T.; Xue, Z.; Chan, C.K.D. Hot Spots and Trends in the Relationship between Cancer and Obesity: A Systematic Review and Knowledge Graph Analysis. Life 2023, 13, 337. [Google Scholar] [CrossRef]
- Kulkarni, A.; Bowers, L.W. The role of immune dysfunction in obesity-associated cancer risk, progression, and metastasis. Cell. Mol. Life Sci. 2021, 78, 3423–3442. [Google Scholar] [CrossRef]
- Costa, S.O.; Chaves, W.F.; Lopes, P.K.F.; Silva, I.M.; Burguer, B.; Ignacio-Souza, L.M.; Torsoni, A.S.; Milanski, M.; Rodrigues, H.G.; Desai, M.; et al. Maternal consumption of a high-fat diet modulates the inflammatory response in their offspring, mediated by the M1 muscarinic receptor. Front. Immunol. 2023, 14, 1273556. [Google Scholar] [CrossRef] [PubMed]
- Pike, B.L.; Boyd, A.W.; Nossal, G.J. Clonal anergy: The universally anergic B lymphocyte. Proc. Natl. Acad. Sci. USA 1982, 79, 2013–2017. [Google Scholar] [CrossRef] [PubMed]
- Mc, M.P.; Kruse, H. The persistence in mice of certain foreign proteins and azoprotein tracer-antigens derived from them. J. Exp. Med. 1951, 94, 323–346. [Google Scholar] [CrossRef]
- Zheng, Z.R.; Ma, K.; Li, H.Y.; Meng, Y. High-fat diet alters immune cells in spleen, kidney and tumor and impacts the volume growth of renal cell carcinoma. Int. Immunopharmacol. 2023, 124, 110982. [Google Scholar] [CrossRef]
- Gomaa, A.M.; El-Aziz, E.A. Vitamin D reduces high-fat diet induced weight gain and C-reactive protein, increases interleukin-10, and reduces CD86 and caspase-3. Pathophysiology 2017, 24, 31–37. [Google Scholar] [CrossRef]
- Gong, X.W.; Xu, Y.J.; Yang, Q.H.; Liang, Y.J.; Zhang, Y.P.; Wang, G.L.; Li, Y.Y. Effect of Soothing Gan (Liver) and Invigorating Pi (Spleen) Recipes on TLR4-p38 MAPK Pathway in Kupffer Cells of Non-alcoholic Steatohepatitis Rats. Chin. J. Integr. Med. 2019, 25, 216–224. [Google Scholar] [CrossRef]
- Li, Y.; Li, X.; Xue, Q.; Wang, J.; Tan, J. High-fat diet and dyslipidemia synergistically contribute to T cell senescence in gut associated lymphoid tissue. Exp. Gerontol. 2021, 151, 111404. [Google Scholar] [CrossRef]
- Guo, W.; Wu, D.; Li, L.; Lewis, E.D.; Meydani, S.N. Increased Fruit and Vegetable Consumption Prevents Dysregulated Immune and Inflammatory Responses in High-Fat Diet-Induced Obese Mice. J. Nutr. 2024, 154, 3144–3150. [Google Scholar] [CrossRef]
- Hsieh, C.C.; Wang, Y.F.; Lin, P.Y.; Peng, S.H.; Chou, M.J. Seed peptide lunasin ameliorates obesity-induced inflammation and regulates immune responses in C57BL/6J mice fed high-fat diet. Food Chem. Toxicol. 2021, 147, 111908. [Google Scholar] [CrossRef]
- Haase, S.; Maurer, J.; Duscha, A.; Lee, D.H.; Balogh, A.; Gold, R.; Muller, D.N.; Haghikia, A.; Linker, R.A. Propionic Acid Rescues High-Fat Diet Enhanced Immunopathology in Autoimmunity via Effects on Th17 Responses. Front. Immunol. 2021, 12, 701626. [Google Scholar] [CrossRef] [PubMed]
- Liufu, S.; Wang, K.; Chen, B.; Chen, W.; Liu, X.; Wen, S.; Li, X.; Xu, D.; Ma, H. Effect of host breeds on gut microbiome and fecal metabolome in commercial pigs. BMC Vet. Res. 2024, 20, 458. [Google Scholar] [CrossRef] [PubMed]
- Lan, Q.; Liufu, S.; Liu, X.; Ai, N.; Xu, X.; Li, X.; Yu, Z.; Yin, Y.; Liu, M.; Ma, H. Comprehensive analysis of transcriptomic and metabolomic profiles uncovered the age-induced dynamic development pattern of subcutaneous fat in Ningxiang pig. Gene 2023, 880, 147624. [Google Scholar] [CrossRef] [PubMed]
- Mebius, R.E.; Kraal, G. Structure and function of the spleen. Nat. Rev. Immunol. 2005, 5, 606–616. [Google Scholar] [CrossRef]
- Winer, S.; Chan, Y.; Paltser, G.; Truong, D.; Tsui, H.; Bahrami, J.; Dorfman, R.; Wang, Y.; Zielenski, J.; Mastronardi, F.; et al. Normalization of obesity-associated insulin resistance through immunotherapy. Nat. Med. 2009, 15, 921–929. [Google Scholar] [CrossRef]
- Rivera-Gonzalez, O.; Mills, M.F.; Konadu, B.D.; Wilson, N.A.; Murphy, H.A.; Newberry, M.K.; Hyndman, K.A.; Garrett, M.R.; Webb, D.J.; Speed, J.S. Adipocyte endothelin B receptor activation inhibits adiponectin production and causes insulin resistance in obese mice. Acta Physiol. 2024, 240, e14214. [Google Scholar] [CrossRef]
- Svahn, S.L.; Gutierrez, S.; Ulleryd, M.A.; Nookaew, I.; Osla, V.; Beckman, F.; Nilsson, S.; Karlsson, A.; Jansson, J.O.; Johansson, M.E. Dietary Polyunsaturated Fatty Acids Promote Neutrophil Accumulation in the Spleen by Altering Chemotaxis and Delaying Cell Death. Infect. Immun. 2019, 87, e00270-19. [Google Scholar] [CrossRef]
- Zhao, F.; Pang, W.; Zhang, Z.; Zhao, J.; Wang, X.; Liu, Y.; Wang, X.; Feng, Z.; Zhang, Y.; Sun, W.; et al. Pomegranate extract and exercise provide additive benefits on improvement of immune function by inhibiting inflammation and oxidative stress in high-fat-diet-induced obesity in rats. J. Nutr. Biochem. 2016, 32, 20–28. [Google Scholar] [CrossRef]
- da Silva, R.N.O.; Santos-Eichler, R.A.; Dias, C.; Rodrigues, S.F.; Skiba, D.S.; Landgraf, R.G.; de Carvalho, M.H.C.; Guzik, T.; Fock, R.A.; Akamine, E.H. Immune spleen cells attenuate the inflammatory profile of the mesenteric perivascular adipose tissue in obese mice. Sci. Rep. 2021, 11, 11153. [Google Scholar] [CrossRef] [PubMed]
- Li, K.; Zhu, J.; Li, K.; Liang, W.; Zhang, J.; Zhang, Q.; Jiao, X.; Wang, X.; Wei, X.; Yang, J. High-fat diet blunts T-cell responsiveness in Nile tilapia. Dev. Comp. Immunol. 2022, 135, 104495. [Google Scholar] [CrossRef] [PubMed]
- Tian, N.; Yang, C.; Du, Y.; Chen, M.; Li, B.; Li, D.; Dai, S.M. Cannabinoid receptor 2 selective agonist ameliorates adjuvant-induced arthritis by modulating the balance between Treg and Th17 cells. Front. Pharmacol. 2025, 16, 1532518. [Google Scholar] [CrossRef]
- Yin, N.; Xu, B.; Huang, Z.; Fu, Y.; Huang, H.; Fan, J.; Huang, C.; Mei, Q.; Zeng, Y. Inhibition of Pck1 in intestinal epithelial cells alleviates acute pancreatitis via modulating intestinal homeostasis. FASEB J. 2024, 38, e23618. [Google Scholar] [CrossRef]
- Zhang, H.; Wang, F.; Xu, H.; Liu, Y.; Liu, J.; Zhao, H.; Gelernter, J. Differentially co-expressed genes in postmortem prefrontal cortex of individuals with alcohol use disorders: Influence on alcohol metabolism-related pathways. Hum. Genet. 2014, 133, 1383–1394. [Google Scholar] [CrossRef]
- Sato, R.; Ohmori, K.; Umetsu, M.; Takao, M.; Tano, M.; Grant, G.; Porter, B.; Bet, A.; Terasaki, T.; Uchida, Y. An Atlas of the Quantitative Protein Expression of Anti-Epileptic-Drug Transporters, Metabolizing Enzymes and Tight Junctions at the Blood-Brain Barrier in Epileptic Patients. Pharmaceutics 2021, 13, 2122. [Google Scholar] [CrossRef]
- Zhong, H.; Yu, W.; Wang, M.; Lin, B.; Sun, X.; Zheng, N.; Wang, J.; Zhao, S. Sodium butyrate promotes gastrointestinal development of preweaning bull calves via inhibiting inflammation, balancing nutrient metabolism, and optimizing microbial community functions. Anim. Nutr. 2023, 14, 88–100. [Google Scholar] [CrossRef]
- Ju, Y.; Huang, L.; Wang, S.; Zhao, S. Transcriptional Analysis Reveals Key Genes in the Pathogenesis of Nifedipine-Induced Gingival Overgrowth. Anal. Cell. Pathol. 2020, 2020, 6128341. [Google Scholar] [CrossRef]
- Whitlock, N.C.; White, M.E.; Capaldo, B.J.; Ku, A.T.; Agarwal, S.; Fang, L.; Wilkinson, S.; Trostel, S.Y.; Shi, Z.D.; Basuli, F.; et al. Progression of prostate cancer reprograms MYC-mediated lipid metabolism via lysine methyltransferase 2A. Discov. Oncol. 2022, 13, 97. [Google Scholar] [CrossRef]
- Zou, Q.; Wei, M.; Zhang, N.; Niu, X.; Weng, C.; Deng, Z.Y.; Li, J. Different Influences of trans Fatty Acids on the Phospholipase A2 and Arachidonic Acid Metabolic Pathway in Hepatocytes. J. Agric. Food Chem. 2021, 69, 4120–4133. [Google Scholar] [CrossRef]
- Berg, K. DNA polymorphism at the apolipoprotein B locus is associated with lipoprotein level. Clin. Genet. 1986, 30, 515–520. [Google Scholar] [CrossRef]
- Funahashi, T.; Giannoni, F.; DePaoli, A.M.; Skarosi, S.F.; Davidson, N.O. Tissue-specific, developmental and nutritional regulation of the gene encoding the catalytic subunit of the rat apolipoprotein B mRNA editing enzyme: Functional role in the modulation of apoB mRNA editing. J. Lipid Res. 1995, 36, 414–428. [Google Scholar] [CrossRef]
- Chen, C.P.; Chen, P.C.; Pan, Y.L.; Hsu, Y.C. Prenatal lipopolysaccharide exposure induces anxiety-like behaviour in male mouse offspring and aberrant glial differentiation of embryonic neural stem cells. Cell. Mol. Biol. Lett. 2023, 28, 67. [Google Scholar] [CrossRef] [PubMed]
- Rather, I.; Shafiq, N.; Shukla, J.; Kaur, G.; Pandey, S.; Bhandari, R.K.; Pandey, A.K.; Mittal, B.R.; Khuller, G.K.; Sharma, N.; et al. Bio-evaluation of poly(lactic-co-glycolic) acid nanoparticles loaded with radiolabelled rifampicin. Br. J. Clin. Pharmacol. 2023, 89, 3702–3714. [Google Scholar] [CrossRef]
- Du, L.; Zhang, Z.; Zhai, L.; Xu, S.; Yang, W.; Huang, C.; Lin, C.; Zhong, L.L.D.; Bian, Z.; Zhao, L. Altered gut microbiota-host bile acid metabolism in IBS-D patients with liver depression and spleen deficiency pattern. Chin. Med. 2023, 18, 87. [Google Scholar] [CrossRef] [PubMed]
- Namdar, P.; Moaddabi, A.; Yazdian, R.; Saeedi, M.; Ahmadian, F.; Shiva, A.; Del Giudice, C.; Soltani, P.; Spagnuolo, G. Histologic Evaluation of the Effects of Folinic Acid Chitosan Hydrogel and Botulinum Toxin A on Wound Repair of Cleft Lip Surgery in Rats. J. Funct. Biomater. 2022, 13, 142. [Google Scholar] [CrossRef] [PubMed]
- Rosas-Jarquin, C.J.; Rivadeneyra-Dominguez, E.; Leon-Chavez, B.A.; Nadella, R.; Sanchez-Garcia, A.D.C.; Rembao-Bojorquez, D.; Rodriguez-Landa, J.F.; Hernandez-Baltazar, D. Chronic consumption of cassava juice induces cellular stress in rat substantia nigra. Iran. J. Basic. Med. Sci. 2020, 23, 93–101. [Google Scholar] [CrossRef]
- Xue, J.; Habtezion, A. Carbon monoxide-based therapy ameliorates acute pancreatitis via TLR4 inhibition. J. Clin. Investig. 2014, 124, 437–447. [Google Scholar] [CrossRef]
- Jakubowski, A.; Sternak, M.; Jablonski, K.; Ciszek-Lenda, M.; Marcinkiewicz, J.; Chlopicki, S. 1-Methylnicotinamide protects against liver injury induced by concanavalin A via a prostacyclin-dependent mechanism: A possible involvement of IL-4 and TNF-alpha. Int. Immunopharmacol. 2016, 31, 98–104. [Google Scholar] [CrossRef]
- Bonta, I.L.; Parnham, M.J.; Van Vliet, L. Combination of theophylline and prostaglandin E1 as inhibitors of the adjuvant-induced arthritis syndrome of rats. Ann. Rheum. Dis. 1978, 37, 212–217. [Google Scholar] [CrossRef]
- Nigam, S.K. The SLC22 Transporter Family: A Paradigm for the Impact of Drug Transporters on Metabolic Pathways, Signaling, and Disease. Annu. Rev. Pharmacol. Toxicol. 2018, 58, 663–687. [Google Scholar] [CrossRef]
- Meldrum, K.; Robertson, S.B.; Romer, I.; Marczylo, T.; Dean, L.S.N.; Rogers, A.; Gant, T.W.; Smith, R.; Tetley, T.D.; Leonard, M.O. Cerium dioxide nanoparticles exacerbate house dust mite induced type II airway inflammation. Part. Fibre Toxicol. 2018, 15, 24. [Google Scholar] [CrossRef]







Disclaimer/Publisher’s Note: The statements, opinions and data contained in all publications are solely those of the individual author(s) and contributor(s) and not of MDPI and/or the editor(s). MDPI and/or the editor(s) disclaim responsibility for any injury to people or property resulting from any ideas, methods, instructions or products referred to in the content. |
© 2025 by the authors. Licensee MDPI, Basel, Switzerland. This article is an open access article distributed under the terms and conditions of the Creative Commons Attribution (CC BY) license (https://creativecommons.org/licenses/by/4.0/).
Share and Cite
Tang, S.; Li, D.; Ma, Y.; Zhao, Z.; Peng, L.; Liao, S.; Ma, H.; Wei, H. Integrative Analysis of Transcriptomics and Metabolomics Reveals the Effects of Western-Style Diets on Spleen Function. Biology 2025, 14, 1136. https://doi.org/10.3390/biology14091136
Tang S, Li D, Ma Y, Zhao Z, Peng L, Liao S, Ma H, Wei H. Integrative Analysis of Transcriptomics and Metabolomics Reveals the Effects of Western-Style Diets on Spleen Function. Biology. 2025; 14(9):1136. https://doi.org/10.3390/biology14091136
Chicago/Turabian StyleTang, Shengguo, Dongfang Li, Yanna Ma, Zhiying Zhao, Liangyuan Peng, Shuchao Liao, Haiming Ma, and Hongjiang Wei. 2025. "Integrative Analysis of Transcriptomics and Metabolomics Reveals the Effects of Western-Style Diets on Spleen Function" Biology 14, no. 9: 1136. https://doi.org/10.3390/biology14091136
APA StyleTang, S., Li, D., Ma, Y., Zhao, Z., Peng, L., Liao, S., Ma, H., & Wei, H. (2025). Integrative Analysis of Transcriptomics and Metabolomics Reveals the Effects of Western-Style Diets on Spleen Function. Biology, 14(9), 1136. https://doi.org/10.3390/biology14091136

