Dynamic Network Driver Analysis Identifies Master Factors Associated with Progression of Solar Lentigines
Simple Summary
Abstract
1. Introduction
2. Materials and Methods
2.1. Sample Collection and Data Generation
2.2. Data Pre-Processing and Directed Background Network Construction
2.3. Dynamic Network Driver (DND) Analysis
2.4. Single-Sample Network (SSN) Construction
2.5. DND Score Calculation
2.6. DND Prioritization Using Network Control Analysis
2.7. Biological Function Analysis
2.8. Application of Skin Models for Validation
3. Results
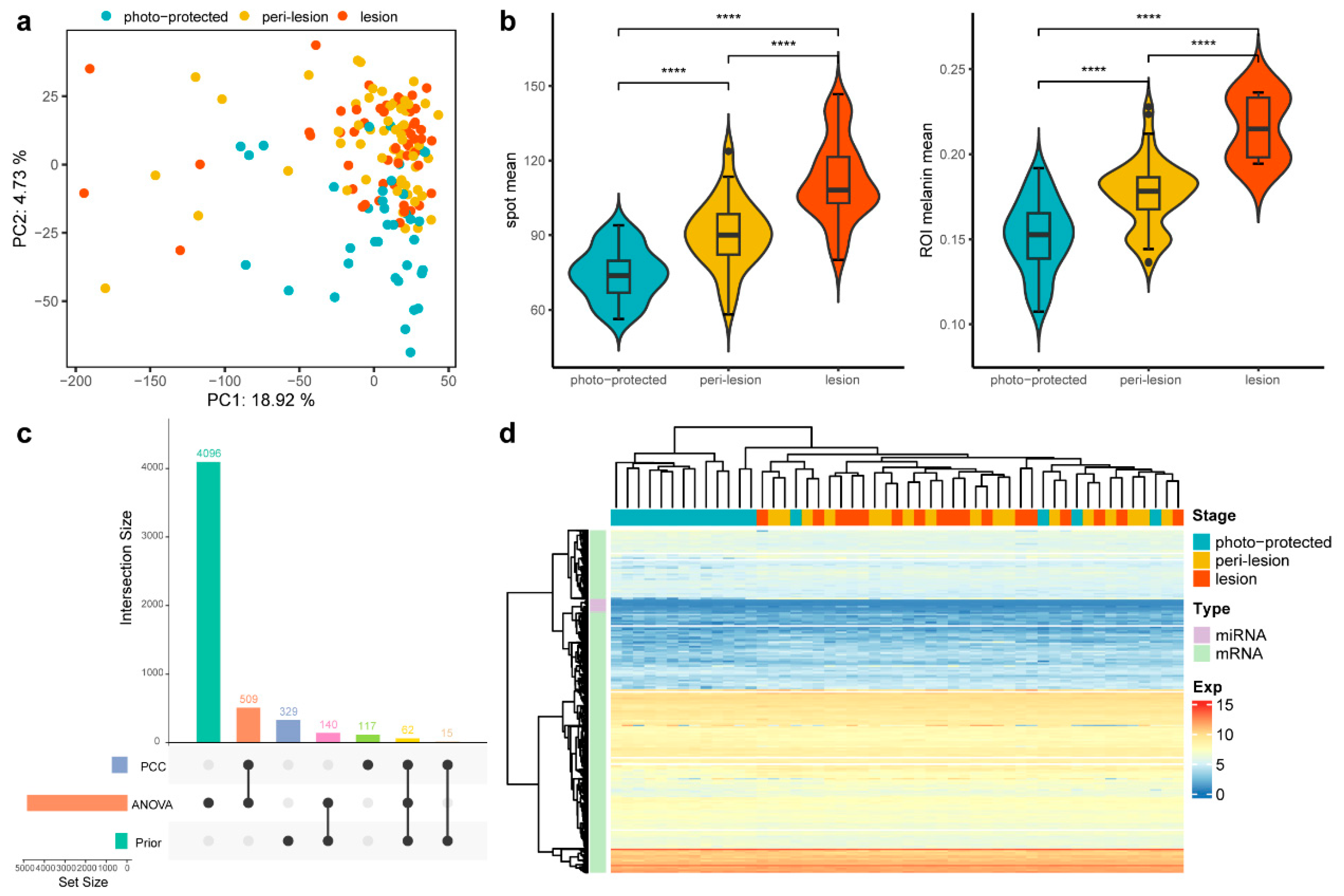
3.1. Differentiation of mRNA and miRNA Expression Profiles in Solar Lentigines Compared to Photo-Protected Skin
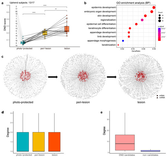
3.2. Identification of DND Candidates for Solar Lentigo Progression
3.3. Prioritization of Key Drivers of Solar Lentigo Progression
3.4. Validation of Gene Expression in Spot Mimic Model
4. Discussion
5. Conclusions
Supplementary Materials
Author Contributions
Funding
Institutional Review Board Statement
Informed Consent Statement
Data Availability Statement
Acknowledgments
Conflicts of Interest
References
- Costin, G.-E.; Hearing, V.J. Human Skin Pigmentation: Melanocytes Modulate Skin Color in Response to Stress. FASEB J. 2007, 21, 976–994. [Google Scholar] [CrossRef]
- Unver, N.; Freyschmidt-Paul, P.; Hörster, S.; Wenck, H.; Stäb, F.; Blatt, T.; Elsässer, H.-P. Alterations in the Epidermal-Dermal Melanin Axis and Factor XIIIa Melanophages in Senile Lentigo and Ageing Skin. Br. J. Dermatol. 2006, 155, 119–128. [Google Scholar] [CrossRef] [PubMed]
- Montagna, W.; Hu, F.; Carlisle, K. A Reinvestigation of Solar Lentigines. Arch. Dermatol. 1980, 116, 1151–1154. [Google Scholar] [CrossRef]
- Cario-Andre, M.; Lepreux, S.; Pain, C.; Nizard, C.; Noblesse, E.; Taïeb, A. Perilesional vs. Lesional Skin Changes in Senile Lentigo. J. Cutan. Pathol. 2004, 31, 441–447. [Google Scholar] [CrossRef]
- Kadono, S.; Manaka, I.; Kawashima, M.; Kobayashi, T.; Imokawa, G. The Role of the Epidermal Endothelin Cascade in the Hyperpigmentation Mechanism of Lentigo Senilis. J. Investig. Dermatol. 2001, 116, 571–577. [Google Scholar] [CrossRef]
- Chen, N.; Hu, Y.; Li, W.-H.; Eisinger, M.; Seiberg, M.; Lin, C.B. The Role of Keratinocyte Growth Factor in Melanogenesis: A Possible Mechanism for the Initiation of Solar Lentigines. Exp. Dermatol. 2010, 19, 865–872. [Google Scholar] [CrossRef] [PubMed]
- Hattori, H.; Kawashima, M.; Ichikawa, Y.; Imokawa, G. The Epidermal Stem Cell Factor Is Over-Expressed in Lentigo Senilis: Implication for the Mechanism of Hyperpigmentation. J. Investig. Dermatol. 2004, 122, 1256–1265. [Google Scholar] [CrossRef]
- Kovacs, D.; Cardinali, G.; Aspite, N.; Cota, C.; Luzi, F.; Bellei, B.; Briganti, S.; Amantea, A.; Torrisi, M.R.; Picardo, M. Role of Fibroblast-Derived Growth Factors in Regulating Hyperpigmentation of Solar Lentigo. Br. J. Dermatol. 2010, 163, 1020–1027. [Google Scholar] [CrossRef]
- Jacobs, L.C.; Hamer, M.A.; Gunn, D.A.; Deelen, J.; Lall, J.S.; van Heemst, D.; Uh, H.-W.; Hofman, A.; Uitterlinden, A.G.; Griffiths, C.E.M.; et al. A Genome-Wide Association Study Identifies the Skin Color Genes IRF4, MC1R, ASIP, and BNC2 Influencing Facial Pigmented Spots. J. Investig. Dermatol. 2015, 135, 1735–1742. [Google Scholar] [CrossRef]
- Shin, J.-G.; Leem, S.; Kim, B.; Kim, Y.; Lee, S.-G.; Song, H.J.; Seo, J.Y.; Park, S.G.; Won, H.-H.; Kang, N.G. GWAS Analysis of 17,019 Korean Women Identifies the Variants Associated with Facial Pigmented Spots. J. Investig. Dermatol. 2021, 141, 555–562. [Google Scholar] [CrossRef]
- Chen, L.; Liu, R.; Liu, Z.-P.; Li, M.; Aihara, K. Detecting Early-Warning Signals for Sudden Deterioration of Complex Diseases by Dynamical Network Biomarkers. Sci. Rep. 2012, 2, 342. [Google Scholar] [CrossRef]
- Liu, X.; Chang, X.; Leng, S.; Tang, H.; Aihara, K.; Chen, L. Detection for Disease Tipping Points by Landscape Dynamic Network Biomarkers. Natl. Sci. Rev. 2019, 6, 775–785. [Google Scholar] [CrossRef] [PubMed]
- Zhang, C.; Zhang, H.; Ge, J.; Mi, T.; Cui, X.; Tu, F.; Gu, X.; Zeng, T.; Chen, L. Landscape Dynamic Network Biomarker Analysis Reveals the Tipping Point of Transcriptome Reprogramming to Prevent Skin Photodamage. J. Mol. Cell Biol. 2022, 13, 822–833. [Google Scholar] [CrossRef] [PubMed]
- Li, R.; Lin, C.-Y.; Guo, W.-F.; Akutsu, T. Weighted Minimum Feedback Vertex Sets and Implementation in Human Cancer Genes Detection. BMC Bioinform. 2021, 22, 143. [Google Scholar] [CrossRef] [PubMed]
- Socha, S.; Pauloski, N.; Huertas, J.; Potterf, B.; Lathrop, W.; Bosko, C.; Meldrum, H. Insights into the Etiology of Solar Lentigines through Its MicroRNA and mRNA Profile. J. Investig. Dermatol. 2012, 132, S123–S134. [Google Scholar] [CrossRef][Green Version]
- Kavakiotis, I.; Alexiou, A.; Tastsoglou, S.; Vlachos, I.S.; Hatzigeorgiou, A.G. DIANA-miTED: A microRNA Tissue Expression Database. Nucleic Acids Res. 2022, 50, D1055–D1061. [Google Scholar] [CrossRef]
- Uhlén, M.; Fagerberg, L.; Hallström, B.M.; Lindskog, C.; Oksvold, P.; Mardinoglu, A.; Sivertsson, Å.; Kampf, C.; Sjöstedt, E.; Asplund, A.; et al. Proteomics. Tissue-Based Map of the Human Proteome. Science 2015, 347, 1260419. [Google Scholar] [CrossRef]
- Vinayagam, A.; Stelzl, U.; Foulle, R.; Plassmann, S.; Zenkner, M.; Timm, J.; Assmus, H.E.; Andrade-Navarro, M.A.; Wanker, E.E. A Directed Protein Interaction Network for Investigating Intracellular Signal Transduction. Sci. Signal 2011, 4, rs8. [Google Scholar] [CrossRef]
- Ben Guebila, M.; Lopes-Ramos, C.M.; Weighill, D.; Sonawane, A.R.; Burkholz, R.; Shamsaei, B.; Platig, J.; Glass, K.; Kuijjer, M.L.; Quackenbush, J. GRAND: A Database of Gene Regulatory Network Models across Human Conditions. Nucleic Acids Res. 2022, 50, D610–D621. [Google Scholar] [CrossRef]
- Glass, K.; Huttenhower, C.; Quackenbush, J.; Yuan, G.-C. Passing Messages between Biological Networks to Refine Predicted Interactions. PLoS ONE 2013, 8, e64832. [Google Scholar] [CrossRef]
- Kuijjer, M.L.; Tung, M.G.; Yuan, G.; Quackenbush, J.; Glass, K. Estimating Sample-Specific Regulatory Networks. iScience 2019, 14, 226–240. [Google Scholar] [CrossRef] [PubMed]
- Huang, H.-Y.; Lin, Y.-C.-D.; Cui, S.; Huang, Y.; Tang, Y.; Xu, J.; Bao, J.; Li, Y.; Wen, J.; Zuo, H.; et al. miRTarBase Update 2022: An Informative Resource for Experimentally Validated miRNA-Target Interactions. Nucleic Acids Res. 2022, 50, D222–D230. [Google Scholar] [CrossRef] [PubMed]
- Liu, X.; Wang, Y.; Ji, H.; Aihara, K.; Chen, L. Personalized Characterization of Diseases Using Sample-Specific Networks. Nucleic Acids Res. 2016, 44, e164. [Google Scholar] [CrossRef] [PubMed]
- Yu, G. Thirteen Years of clusterProfiler. Innovation 2024, 5, 100722. [Google Scholar] [CrossRef]
- Gao, P.; Xiao, X.; Zhou, Z.; Zhang, H.; Subramanian, R.; Sinsawat, A.; Gu, X. A Triple-Precursor Blend as a Topical Solution to Protect the Skin Against Environmental Damage. Biology 2025, 14, 266. [Google Scholar] [CrossRef]
- Roth, W.; Kumar, V.; Beer, H.-D.; Richter, M.; Wohlenberg, C.; Reuter, U.; Thiering, S.; Staratschek-Jox, A.; Hofmann, A.; Kreusch, F.; et al. Keratin 1 Maintains Skin Integrity and Participates in an Inflammatory Network in Skin through Interleukin-18. J. Cell Sci. 2012, 125, 5269–5279. [Google Scholar] [CrossRef]
- Ramot, Y.; Mastrofrancesco, A.; Camera, E.; Desreumaux, P.; Paus, R.; Picardo, M. The Role of PPARγ-Mediated Signalling in Skin Biology and Pathology: New Targets and Opportunities for Clinical Dermatology. Exp. Dermatol. 2015, 24, 245–251. [Google Scholar] [CrossRef]
- Kim, K.-H.; Son, E.D.; Kim, H.-J.; Lee, S.H.; Bae, I.-H.; Lee, T.R. EGR3 Is a Late Epidermal Differentiation Regulator That Establishes the Skin-Specific Gene Network. J. Investig. Dermatol. 2019, 139, 615–625. [Google Scholar] [CrossRef]
- Goleva, E.; Berdyshev, E.; Leung, D.Y.M. Epithelial Barrier Repair and Prevention of Allergy. J. Clin. Investig. 2019, 129, 1463–1474. [Google Scholar] [CrossRef]
- Abreu-Velez, A.M.; Howard, M.S. Collagen IV in Normal Skin and in Pathological Processes. N. Am. J. Med. Sci. 2012, 4, 1–8. [Google Scholar] [CrossRef]
- Miller, K.J.; Brown, D.A.; Ibrahim, M.M.; Ramchal, T.D.; Levinson, H. MicroRNAs in Skin Tissue Engineering. Adv. Drug Deliv. Rev. 2015, 88, 16–36. [Google Scholar] [CrossRef]
- Pessoa, D.d.O.; Rius, F.E.; Papaiz, D.D.; Ayub, A.L.P.; Morais, A.S.; de Souza, C.F.; da Paixão, V.F.; Setubal, J.C.; Newton-Bishop, J.; Nsengimana, J.; et al. Transcriptional Signatures Underlying Dynamic Phenotypic Switching and Novel Disease Biomarkers in a Linear Cellular Model of Melanoma Progression. Neoplasia 2021, 23, 439–455. [Google Scholar] [CrossRef] [PubMed]
- Abrahams, A.; Parker, M.I.; Prince, S. The T-Box Transcription Factor Tbx2: Its Role in Development and Possible Implication in Cancer. IUBMB Life 2010, 62, 92–102. [Google Scholar] [CrossRef] [PubMed]
- Vance, K.W.; Carreira, S.; Brosch, G.; Goding, C.R. Tbx2 Is Overexpressed and Plays an Important Role in Maintaining Proliferation and Suppression of Senescence in Melanomas. Cancer Res. 2005, 65, 2260–2268. [Google Scholar] [CrossRef]
- D’Mello, S.A.N.; Finlay, G.J.; Baguley, B.C.; Askarian-Amiri, M.E. Signaling Pathways in Melanogenesis. Int. J. Mol. Sci. 2016, 17, 1144. [Google Scholar] [CrossRef] [PubMed]
- Wang, J.; Jarrold, B.; Zhao, W.; Deng, G.; Moulton, L.; Laughlin, T.; Hakozaki, T. The Combination of Sucrose Dilaurate and Sucrose Laurate Suppresses HMGB1: An Enhancer of Melanocyte Dendricity and Melanosome Transfer to Keratinocytes. J. Eur. Acad. Dermatol. Venereol. 2022, 36, 3–11. [Google Scholar] [CrossRef]
- Gao, P.; Xiao, X.; Cui, X.; Zhang, H.; Gu, X. Lysine Carboxymethyl Cysteinate, as a Topical Glutathione Precursor, Protects Against Oxidative Stress and UVB Radiation-Induced Skin Damage. Antioxidants 2025, 14, 606. [Google Scholar] [CrossRef]
- Miyachi, K.; Yamada, T.; Sanada, A.; Inoue, Y.; Hasebe, Y.; Arima, M.; Iwata, Y.; Hasegawa, S.; Sugiura, K.; Akamatsu, H. Melanin Accumulation in Dermal Stem Cells Deteriorates Their Exosome-Mediated Skin Basement Membrane Construction in Solar Lentigo. Exp. Dermatol. 2022, 31, 1881–1890. [Google Scholar] [CrossRef]
- Bogeas, A.; Morvan-Dubois, G.; El-Habr, E.A.; Lejeune, F.-X.; Defrance, M.; Narayanan, A.; Kuranda, K.; Burel-Vandenbos, F.; Sayd, S.; Delaunay, V.; et al. Changes in Chromatin State Reveal ARNT2 at a Node of a Tumorigenic Transcription Factor Signature Driving Glioblastoma Cell Aggressiveness. Acta Neuropathol. 2018, 135, 267–283. [Google Scholar] [CrossRef]
- Berns, H.M. Elucidation of Novel Regulatory Pathways in Melanogenesis and Melanomagenesis. Ph.D. Thesis, University of Oxford, Oxford, UK, 2024. [Google Scholar]





Disclaimer/Publisher’s Note: The statements, opinions and data contained in all publications are solely those of the individual author(s) and contributor(s) and not of MDPI and/or the editor(s). MDPI and/or the editor(s) disclaim responsibility for any injury to people or property resulting from any ideas, methods, instructions or products referred to in the content. |
© 2025 by the authors. Licensee MDPI, Basel, Switzerland. This article is an open access article distributed under the terms and conditions of the Creative Commons Attribution (CC BY) license (https://creativecommons.org/licenses/by/4.0/).
Share and Cite
Cai, D.; Zhang, H.; Zhang, C.; Xiao, X.; Cui, X.; Gu, X.; Chen, L. Dynamic Network Driver Analysis Identifies Master Factors Associated with Progression of Solar Lentigines. Biology 2025, 14, 876. https://doi.org/10.3390/biology14070876
Cai D, Zhang H, Zhang C, Xiao X, Cui X, Gu X, Chen L. Dynamic Network Driver Analysis Identifies Master Factors Associated with Progression of Solar Lentigines. Biology. 2025; 14(7):876. https://doi.org/10.3390/biology14070876
Chicago/Turabian StyleCai, Deyu, Hong Zhang, Chengming Zhang, Xue Xiao, Xiao Cui, Xuelan Gu, and Luonan Chen. 2025. "Dynamic Network Driver Analysis Identifies Master Factors Associated with Progression of Solar Lentigines" Biology 14, no. 7: 876. https://doi.org/10.3390/biology14070876
APA StyleCai, D., Zhang, H., Zhang, C., Xiao, X., Cui, X., Gu, X., & Chen, L. (2025). Dynamic Network Driver Analysis Identifies Master Factors Associated with Progression of Solar Lentigines. Biology, 14(7), 876. https://doi.org/10.3390/biology14070876

