Immunogenicity Evaluation of Epitope-Based Vaccine on Target of RNAIII-Activating Protein (TRAP) of Staphylococcus Aureus
Simple Summary
Abstract
1. Introduction
2. Materials and Methods
2.1. Mice Immunization and Challenge Experiments
2.2. Preparation of Antigen-Presenting Cells and CD4+ T Cells
2.3. Determination of the Percentage of Th1/Th17 Cells Through Flow Cytometry
2.4. Analysis of MHC Class II-Restricted Epitope
2.5. Adoptive Transfer and Challenge Experiments
2.6. Prediction and Synthesis of TRAP CD4+ T Cell Epitopes
2.7. Design and Expression of the Recombinant Epitope-Based Vaccine
2.8. Prediction of Protein Sequence Structure
2.9. CD4+ T Cell Proliferation Analysis
2.10. Cytokine Analysis Using ELISPOT and ELISA
2.11. IgG Detection of Epitope-Based Vaccines Using ELISA
2.12. Antibody Analysis for Opsonic Killing Activity
2.13. Statistics
3. Results
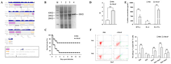
3.1. Recombinant TRAP Provides Anti-Infective Immunity and Activates Cellular Immune Responses
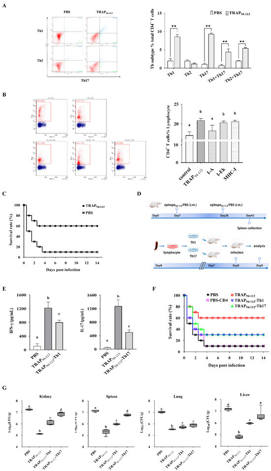
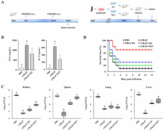
3.2. Adoptive Transfer of TRAP-Induced Th1 and Th17 Cells Enhances Protection Against S. aureus Infection
3.3. TRAP20–39 and TRAP94–113 Were Two Dominant Regions Recognized by TRAP-Induced CD4+ T Cells
3.4. TRAP94–113 Epitope Induces Protective Th1 and Th17 Responses Against S. aureus Infection
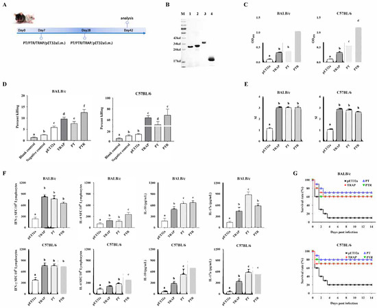
3.5. The Epitope-Based Vaccine Construct
3.6. The Epitope-Based Vaccine Confers Protection Against S. aureus
4. Discussion
5. Conclusions
Author Contributions
Funding
Institutional Review Board Statement
Informed Consent Statement
Data Availability Statement
Conflicts of Interest
References
- Howden, B.P.; Giulieri, S.G.; Wong Fok Lung, T.; Baines, S.L.; Sharkey, L.K.; Lee, J.Y.H.; Hachani, A.; Monk, I.R.; Stinear, T.P. Staphylococcus aureus host interactions and adaptation. Nat. Rev. Microbiol. 2023, 21, 380–395. [Google Scholar] [CrossRef] [PubMed]
- GBD 2021 Antimicrobial Resistance Collaborators. Global burden of bacterial antimicrobial resistance 1990-2021: A systematic analysis with forecasts to 2050. Lancet 2024, 404, 1199–1226. [Google Scholar] [CrossRef] [PubMed]
- Kluytmans, J.; Harbarth, S. MRSA transmission in the community: Emerging from under the radar. Lancet Infect. Dis. 2020, 20, 147–149. [Google Scholar] [CrossRef]
- Miller, L.S.; Fowler, V.G.; Shukla, S.K.; Rose, W.E.; Proctor, R.A. Development of a vaccine against Staphylococcus aureus invasive infections: Evidence based on human immunity, genetics and bacterial evasion mechanisms. FEMS Microbiol. Rev. 2020, 44, 123–153. [Google Scholar] [CrossRef]
- Proctor, R.A. Is there a future for a Staphylococcus aureus vaccine? Vaccine 2012, 30, 2921–2927. [Google Scholar] [CrossRef]
- Jansen, K.U.; Girgenti, D.Q.; Scully, I.L.; Anderson, A.S. Vaccine review: “Staphyloccocus aureus vaccines: Problems and prospects”. Vaccine 2013, 31, 2723–2730. [Google Scholar] [CrossRef]
- Gagliani, N.; Amezcua Vesely, M.C.; Iseppon, A.; Brockmann, L.; Xu, H.; Palm, N.W.; de Zoete, M.R.; Licona-Limon, P.; Paiva, R.S.; Ching, T.; et al. Th17 cells transdifferentiate into regulatory T cells during resolution of inflammation. Nature 2015, 523, 221–225. [Google Scholar] [CrossRef]
- Chand, U.; Priyambada, P.; Kushawaha, P.K. Staphylococcus aureus vaccine strategy: Promise and challenges. Microbiol. Res. 2023, 271, 127362. [Google Scholar] [CrossRef]
- Novick, R.P.; Geisinger, E. Quorum sensing in staphylococci. Annu. Rev. Genet. 2008, 42, 541–564. [Google Scholar] [CrossRef]
- Kleerebezem, M.; Quadri, L.E.; Kuipers, O.P.; de Vos, W.M. Quorum sensing by peptide pheromones and two-component signal-transduction systems in Gram-positive bacteria. Mol. Microbiol. 1997, 24, 895–904. [Google Scholar] [CrossRef]
- Singh, V.K.; Jayaswal, R.K.; Wilkinson, B.J. Cell wall-active antibiotic induced proteins of Staphylococcus aureus identified using a proteomic approach. FEMS Microbiol. Lett. 2001, 199, 79–84. [Google Scholar] [CrossRef] [PubMed]
- Kiran, M.D.; Balaban, N. TRAP plays a role in stress response in Staphylococcus aureus. Int. J. Artif. Organs. 2009, 32, 592–599. [Google Scholar] [CrossRef] [PubMed]
- Korem, M.; Gov, Y.; Kiran, M.D.; Balaban, N. Transcriptional profiling of target of RNAIII-activating protein, a master regulator of staphylococcal virulence. Infect. Immun. 2005, 73, 6220–6228. [Google Scholar] [CrossRef] [PubMed][Green Version]
- Balaban, N.; Goldkorn, T.; Gov, Y.; Hirshberg, M.; Koyfman, N.; Matthews, H.R.; Nhan, R.T.; Singh, B.; Uziel, O. Regulation of Staphylococcus aureus pathogenesis via target of RNAIII-activating Protein (TRAP). J. Biol. Chem. 2001, 276, 2658–2667. [Google Scholar] [CrossRef]
- Song, B.; Zhang, J.; Ma, J.; Feng, Z.; Yu, L.; Yu, Y.; Cui, Y. Evaluation of the immunogenicity of an omp A and staphylococcal target of RNAIII activating fusion protein displayed on the surface of Escherichia coli. Microb. Pathog. 2019, 136, 103676. [Google Scholar] [CrossRef]
- Yang, G.; Gao, Y.; Dong, J.; Liu, C.; Xue, Y.; Fan, M.; Shen, B.; Shao, N. A novel peptide screened by phage display can mimic TRAP antigen epitope against Staphylococcus aureus infections. J. Biol. Chem. 2005, 280, 27431–27435. [Google Scholar] [CrossRef]
- Ma, J.; Liu, W.; Wang, B.; Yu, S.; Yu, L.; Song, B.; Yu, Y.; Zhu, Z.; Cui, Y. Als3-Th-cell-epitopes plus the novel combined adjuvants of CpG, MDP, and FIA synergistically enhanced the immune response of recombinant TRAP derived from Staphylococcus aureus in mice. Immun. Inflamm. Dis. 2021, 9, 971–983. [Google Scholar] [CrossRef]
- Yu, S.; Zhang, H.; Yao, D.; Liu, W.; Wang, X.; Chen, X.; Wei, Y.; Zhang, Z.; Wang, J.; Yu, L.; et al. Identification of CD4+ T-cell epitopes on iron-regulated surface determinant B of Staphylococcus aureus. Microb. Pathog. 2015, 89, 108–113. [Google Scholar] [CrossRef]
- Yao, D.; Zhang, H.; Wang, X.; Yu, S.; Wei, Y.; Liu, W.; Wang, J.; Chen, X.; Zhang, Z.; Sun, H.; et al. Identification and characterization of CD4(+) T-cell epitopes on GapC protein of Streptococcus dysgalactiae. Microb. Pathog. 2016, 91, 46–53. [Google Scholar] [CrossRef]
- McGuffin, L.J.; Bryson, K.; Jones, D.T. The PSIPRED protein structure prediction server. Bioinformatics 2000, 16, 404–405. [Google Scholar]
- Group, I.P.C. Global burden associated with 85 pathogens in 2019: A systematic analysis for the Global Burden of Disease Study 2019. Lancet. Infect. Dis. 2024, 24, 868–895. [Google Scholar] [CrossRef]
- Sunita; Sajid, A.; Singh, Y.; Shukla, P. Computational tools for modern vaccine development. Hum. Vaccin. Immunother. 2020, 16, 723–735. [Google Scholar] [CrossRef] [PubMed]
- Tan, Z.; Yang, W.; O’Brien, N.A.; Pan, X.; Ramadan, S.; Marsh, T.; Hammer, N.; Cywes-Bentley, C.; Vinacur, M.; Pier, G.B.; et al. A comprehensive synthetic library of poly-N-acetyl glucosamines enabled vaccine against lethal challenges of Staphylococcus aureus. Nat. Commun. 2024, 15, 3420. [Google Scholar] [CrossRef]
- Adhikari, R.P.; Arvidson, S.; Novick, R.P. A nonsense mutation in agrA accounts for the defect in agr expression and the avirulence of Staphylococcus aureus 8325-4 traP::kan. Infect. Immun. 2007, 75, 4534–4540. [Google Scholar] [CrossRef]
- Teymournejad, O.; Montgomery, C.P. Evasion of Immunological Memory by S. aureus Infection: Implications for Vaccine Design. Front. Immunol. 2021, 12, 633672. [Google Scholar] [CrossRef]
- Mosmann, T.R.; Sad, S. The expanding universe of T-cell subsets: Th1, Th2 and more. Immunol. Today 1996, 17, 138–146. [Google Scholar] [CrossRef]
- Dhakal, S.; Cheng, X.; Salcido, J.; Renu, S.; Bondra, K.; Lakshmanappa, Y.S.; Misch, C.; Ghimire, S.; Feliciano-Ruiz, N.; Hogshead, B.; et al. Liposomal nanoparticle-based conserved peptide influenza vaccine and monosodium urate crystal adjuvant elicit protective immune response in pigs. Int. J. Nanomed. 2018, 13, 6699–6715. [Google Scholar] [CrossRef]
- Murphy, K.M.; Reiner, S.L. The lineage decisions of helper T cells. Nat. Rev. Immunol. 2002, 2, 933–944. [Google Scholar] [CrossRef]
- Lin, L.; Ibrahim, A.S.; Xu, X.; Farber, J.M.; Avanesian, V.; Baquir, B.; Fu, Y.; French, S.W.; Edwards, J.E., Jr.; Spellberg, B. Th1-Th17 cells mediate protective adaptive immunity against Staphylococcus aureus and Candida albicans infection in mice. PLoS Pathog. 2009, 5, e1000703. [Google Scholar] [CrossRef]
- Brown, A.F.; Murphy, A.G.; Lalor, S.J.; Leech, J.M.; O’Keeffe, K.M.; Mac Aogain, M.; O’Halloran, D.P.; Lacey, K.A.; Tavakol, M.; Hearnden, C.H.; et al. Memory Th1 Cells Are Protective in Invasive Staphylococcus aureus Infection. PLoS Pathog. 2015, 11, e1005226. [Google Scholar] [CrossRef]
- Malonis, R.J.; Lai, J.R.; Vergnolle, O. Peptide-Based Vaccines: Current Progress and Future Challenges. Chem. Rev. 2020, 120, 3210–3229. [Google Scholar] [CrossRef] [PubMed]
- Sidney, J.; Peters, B.; Sette, A. Epitope prediction and identification- adaptive T cell responses in humans. Semin. Immunol. 2020, 50, 101418. [Google Scholar] [CrossRef] [PubMed]
- Tarek, M.M.; Shafei, A.E.; Ali, M.A.; Mansour, M.M. Computational prediction of vaccine potential epitopes and 3-dimensional structure of XAGE-1b for non-small cell lung cancer immunotherapy. Biomed. J. 2018, 41, 118–128. [Google Scholar] [CrossRef] [PubMed]
- Broker, B.M.; Mrochen, D.; Peton, V. The T Cell Response to Staphylococcus aureus. Pathogens 2016, 5, 31. [Google Scholar] [CrossRef]
- Miller, L.S.; Cho, J.S. Immunity against Staphylococcus aureus cutaneous infections. Nat. Rev. Immunol. 2011, 11, 505–518. [Google Scholar] [CrossRef]
- Yeaman, M.R.; Filler, S.G.; Chaili, S.; Barr, K.; Wang, H.; Kupferwasser, D.; Hennessey, J.P., Jr.; Fu, Y.; Schmidt, C.S.; Edwards, J.E., Jr.; et al. Mechanisms of NDV-3 vaccine efficacy in MRSA skin versus invasive infection. Proc. Natl. Acad. Sci. USA 2014, 111, E5555–E5563. [Google Scholar] [CrossRef]
- Chan, L.C.; Chaili, S.; Filler, S.G.; Barr, K.; Wang, H.; Kupferwasser, D.; Edwards, J.E., Jr.; Xiong, Y.Q.; Ibrahim, A.S.; Miller, L.S.; et al. Nonredundant Roles of Interleukin-17A (IL-17A) and IL-22 in Murine Host Defense against Cutaneous and Hematogenous Infection Due to Methicillin-Resistant Staphylococcus aureus. Infect. Immun. 2015, 83, 4427–4437. [Google Scholar] [CrossRef]
- Ishigame, H.; Kakuta, S.; Nagai, T.; Kadoki, M.; Nambu, A.; Komiyama, Y.; Fujikado, N.; Tanahashi, Y.; Akitsu, A.; Kotaki, H.; et al. Differential roles of interleukin-17A and -17F in host defense against mucoepithelial bacterial infection and allergic responses. Immunity 2009, 30, 108–119. [Google Scholar] [CrossRef]
- Livingston, B.; Crimi, C.; Newman, M.; Higashimoto, Y.; Appella, E.; Sidney, J.; Sette, A. A rational strategy to design multiepitope immunogens based on multiple Th lymphocyte epitopes. J. Immunol. 2002, 168, 5499–5506. [Google Scholar] [CrossRef]
- Khan, M.; Khan, S.; Ali, A.; Akbar, H.; Sayaf, A.M.; Khan, A.; Wei, D.Q. Immunoinformatics approaches to explore Helicobacter pylori proteome (Virulence Factors) to design B and T cell multi-epitope subunit vaccine. Sci. Rep. 2019, 9, 13321. [Google Scholar] [CrossRef]
- Yano, A.; Onozuka, A.; Asahi-Ozaki, Y.; Imai, S.; Hanada, N.; Miwa, Y.; Nisizawa, T. An ingenious design for peptide vaccines. Vaccine 2005, 23, 2322–2326. [Google Scholar] [CrossRef] [PubMed]
- Kalita, P.; Tripathi, T. Methodological advances in the design of peptide-based vaccines. Drug Discov. Today 2022, 27, 1367–1380. [Google Scholar] [CrossRef] [PubMed]
- Parvizpour, S.; Pourseif, M.M.; Razmara, J.; Rafi, M.A.; Omidi, Y. Epitope-based vaccine design: A comprehensive overview of bioinformatics approaches. Drug Discov. Today 2020, 25, 1034–1042. [Google Scholar] [CrossRef]
- Zhou, P.; Zhou, Z.; Huayu, M.; Wang, L.; Feng, L.; Xiao, Y.; Dai, Y.; Xin, M.; Tang, F.; Li, R. A multi-epitope vaccine GILE against Echinococcus multilocularis infection in mice. Front. Immunol. 2022, 13, 1091004. [Google Scholar] [CrossRef]
- Cia, G.; Pucci, F.; Rooman, M. Critical review of conformational B-cell epitope prediction methods. Brief. Bioinform. 2023, 24, bbac567. [Google Scholar] [CrossRef]
- Xu, Z.; Zhang, Y.; Wang, Y.; Wu, A.; Meng, C.; Li, W.; Yi, J.; Chen, C. Evaluation of the safety and immune protection of OMPAC, PAPF, and EBPSs recombinant subunit vaccines Developed for Escherichia coli, Staphylococcus aureus, and Streptococcus agalactiae in mice. Int. Immunopharmacol. 2025, 148, 114151. [Google Scholar] [CrossRef]
- Chan, J.Y.H.; Clow, F.; Pearson, V.; Langley, R.J.; Fraser, J.D.; Radcliff, F.J. Feasibility of using a combination of staphylococcal superantigen-like proteins 3, 7 and 11 in a fusion vaccine for Staphylococcus aureus. Immunol. Cell Biol. 2024, 102, 365–380. [Google Scholar] [CrossRef]
- Sun, J.; Lin, X.; He, Y.; Zhang, B.; Zhou, N.; Huang, J.D. A bacterial outer membrane vesicle-based click vaccine elicits potent immune response against Staphylococcus aureus in mice. Front. Immunol. 2023, 14, 1088501. [Google Scholar] [CrossRef]
- Rollin, G.; Tan, X.; Tros, F.; Dupuis, M.; Nassif, X.; Charbit, A.; Coureuil, M. Intracellular Survival of Staphylococcus aureus in Endothelial Cells: A Matter of Growth or Persistence. Front. Microbiol. 2017, 8, 1354. [Google Scholar] [CrossRef]
- Menzies, B.E.; Kourteva, I. Internalization of Staphylococcus aureus by endothelial cells induces apoptosis. Infect. Immun. 1998, 66, 5994–5998. [Google Scholar] [CrossRef]
- Miller, M.; Dreisbach, A.; Otto, A.; Becher, D.; Bernhardt, J.; Hecker, M.; Peppelenbosch, M.P.; van Dijl, J.M. Mapping of interactions between human macrophages and Staphylococcus aureus reveals an involvement of MAP kinase signaling in the host defense. J. Proteome Res. 2011, 10, 4018–4032. [Google Scholar] [CrossRef] [PubMed]
- Hajam, I.A.; Tsai, C.M.; Gonzalez, C.; Caldera, J.R.; Lazaro Diez, M.; Du, X.; Aralar, A.; Lin, B.; Duong, W.; Liu, G.Y. Pathobiont-induced suppressive immune imprints thwart T cell vaccine responses. Nat. Commun. 2024, 15, 10335. [Google Scholar] [CrossRef] [PubMed]






| TRAPP | Sequence | Theoretical Mr | Actual Mr | Purity (%) |
|---|---|---|---|---|
| TRAP20–39 | NPTHQLFQFSASDTSVIFEE | 2339.5 | 2339.48 | 95.55 |
| TRAP62–81 | SEHHFYCAIFIPSTEDHAYQ | 2437.63 | 2437.6 | 95.79 |
| TRAP94–113 | RNFGGFKSYRLLRPAKGTTY | 2374.73 | 2374.71 | 98.03 |
| TRAP104–123 | LLRPAKGTTYKIYFGFADRH | 2396.78 | 2396.76 | 96.34 |
| TRAP140–159 | KDALSHYFGSSGQHSSYFER | 2345.47 | 2345.45 | 96.24 |
| TRAPP | IC50 in Silico Prediction (nM) | HLA-DRB, -DP, -DQ Alleles with IC50 < 500 nM Predicted Peptide-Binding Affinity | |||
|---|---|---|---|---|---|
| I-Ab | I-Ad | I-Eb | I-Ed | ||
| TRAP20–39 | 110 | 81 | 385 | -- | 1*0305, 1*0309, 1*0401, 1*0421, 1*0426, 1*0701, 1*0703, 1*1501, 1*1506 DPA1*0201/DPB1*0101, DPA1*0103/DPB1*0201, HLA-DQA1*0301/DQB1*0302, HLA-DQA1*0501/DQB1*0301, HLA-DQA1*0102/DQB1*0602 |
| TRAP62–81 | 245 | 158 | -- | 219 | 1*0306, 1*0307, 1*0308, 1*0311, 1*0401, 1*0404, 1*0405, 1*0408, 1*0410, 1*0423, 1*0426 HLA-DPA1*0201/DPB1*0101, HLA-DPA1*0103/DPB1*0201, HLA-DQA1*0401/DQB1*0402, HLA-DQA1*0301/DQB1*0302, HLA-DQA1*0501/DQB1*0301, HLA-DQA1*0102/DQB1*0602 |
| TRAP94–113 | 273 | 78 | -- | 286 | 1*0101, 1*0102, 1*0301, 1*0305, 1*0309, 1*0401, 1*0404, 1*0405, 1*0408, 1*0410, 1*0421, 1*0423, 1*0426, 1*0701, 1*0703, 1*0801, 1*0802, 1*0804, 1*0806, 1*0813, 1*0817, 1*1101, 1*1102, 1*1104, 1*1106, 1*1107, 1*1114, 1*1120, 1*1121, 1*1128, 1*1301, 1*1302, 1*1304, 1*1305, 1*1307, 1*1311, 1*1321, 1*1322, 1*1323, 1*1327, 1*1328, 1*1501, 1*1502, 1*1506, 5*0101, 5*0105 HLA-DPA1*01/DPB1*0401, HLA-DPA1*0301/DPB1*0402, HLA-DPA1*0103/DPB1*0201, HLA-DPA1*0201/DPB1*0501, HLA-DPA1*0201/DPB1*0101, HLA-DQA1*0501/DQB1*0301, |
| TRAP104–123 | 397 | 174 | 342 | -- | 1*0101, 1*0102, 1*0801, 1*0802, 1*0806, 1*0813, 1*0817, 1*1120, 1*1302, 1*1304, 1*1501, 1*1502, 1*1506, 5*0101, 5*0105, HLA-DPA1*0201/DPB1*0501, HLA-DPA1*0103/DPB1*0201, HLA-DPA1*0201/DPB1*0101, HLA-DQA1*0101/DQB1*0501, HLA-DQA1*0501/DQB1*0301, HLA-DQA1*0501/DQB1*0301 |
| TRAP140–159 | 395 | 387 | -- | -- | 1*0113, 1*0111, 1*0116, 1*0121, 1*0108, 1*0122, 1*0107, 1*0105, 1*0119, 1*0112, 1*0109, 1*0118, 1*0110, 1*0117, 1*0113, 1*0114 HLA-DQA1*0501/DQB1*0301 |
Disclaimer/Publisher’s Note: The statements, opinions and data contained in all publications are solely those of the individual author(s) and contributor(s) and not of MDPI and/or the editor(s). MDPI and/or the editor(s) disclaim responsibility for any injury to people or property resulting from any ideas, methods, instructions or products referred to in the content. |
© 2025 by the authors. Licensee MDPI, Basel, Switzerland. This article is an open access article distributed under the terms and conditions of the Creative Commons Attribution (CC BY) license (https://creativecommons.org/licenses/by/4.0/).
Share and Cite
Yu, S.; Yao, D.; Wang, X.; Yu, W.; Wei, Y.; Liu, W.; Yu, L.; Ma, J.; Tong, C.; Chen, J.; et al. Immunogenicity Evaluation of Epitope-Based Vaccine on Target of RNAIII-Activating Protein (TRAP) of Staphylococcus Aureus. Biology 2025, 14, 616. https://doi.org/10.3390/biology14060616
Yu S, Yao D, Wang X, Yu W, Wei Y, Liu W, Yu L, Ma J, Tong C, Chen J, et al. Immunogenicity Evaluation of Epitope-Based Vaccine on Target of RNAIII-Activating Protein (TRAP) of Staphylococcus Aureus. Biology. 2025; 14(6):616. https://doi.org/10.3390/biology14060616
Chicago/Turabian StyleYu, Simiao, Di Yao, Xintong Wang, Wei Yu, Yuhua Wei, Wei Liu, Liquan Yu, Jinzhu Ma, Chunyu Tong, Jing Chen, and et al. 2025. "Immunogenicity Evaluation of Epitope-Based Vaccine on Target of RNAIII-Activating Protein (TRAP) of Staphylococcus Aureus" Biology 14, no. 6: 616. https://doi.org/10.3390/biology14060616
APA StyleYu, S., Yao, D., Wang, X., Yu, W., Wei, Y., Liu, W., Yu, L., Ma, J., Tong, C., Chen, J., Yu, Y., Song, B., & Cui, Y. (2025). Immunogenicity Evaluation of Epitope-Based Vaccine on Target of RNAIII-Activating Protein (TRAP) of Staphylococcus Aureus. Biology, 14(6), 616. https://doi.org/10.3390/biology14060616

