TULP3 Regulates Proliferation and Differentiation of 3T3-L1 Preadipocytes Through the Hedgehog Signaling Pathway
Simple Summary
Abstract
1. Introduction
2. Methods and Materials
2.1. Cell Culture and Differentiation
2.2. Cell Transfection
2.3. Plasmid Construction
2.4. Oil Red O Staining
2.5. CCK-8 Cell Proliferation Assay
2.6. Total RNA Extraction, cDNA Synthesis, and Real-Time RT-PCR
2.7. Western Blot
2.8. Immunofluorescence and Laser Confocal Microscopy
2.9. Activation and Inhibition of the Hedgehog Signaling Pathway
2.10. Statistical Analysis
3. Results
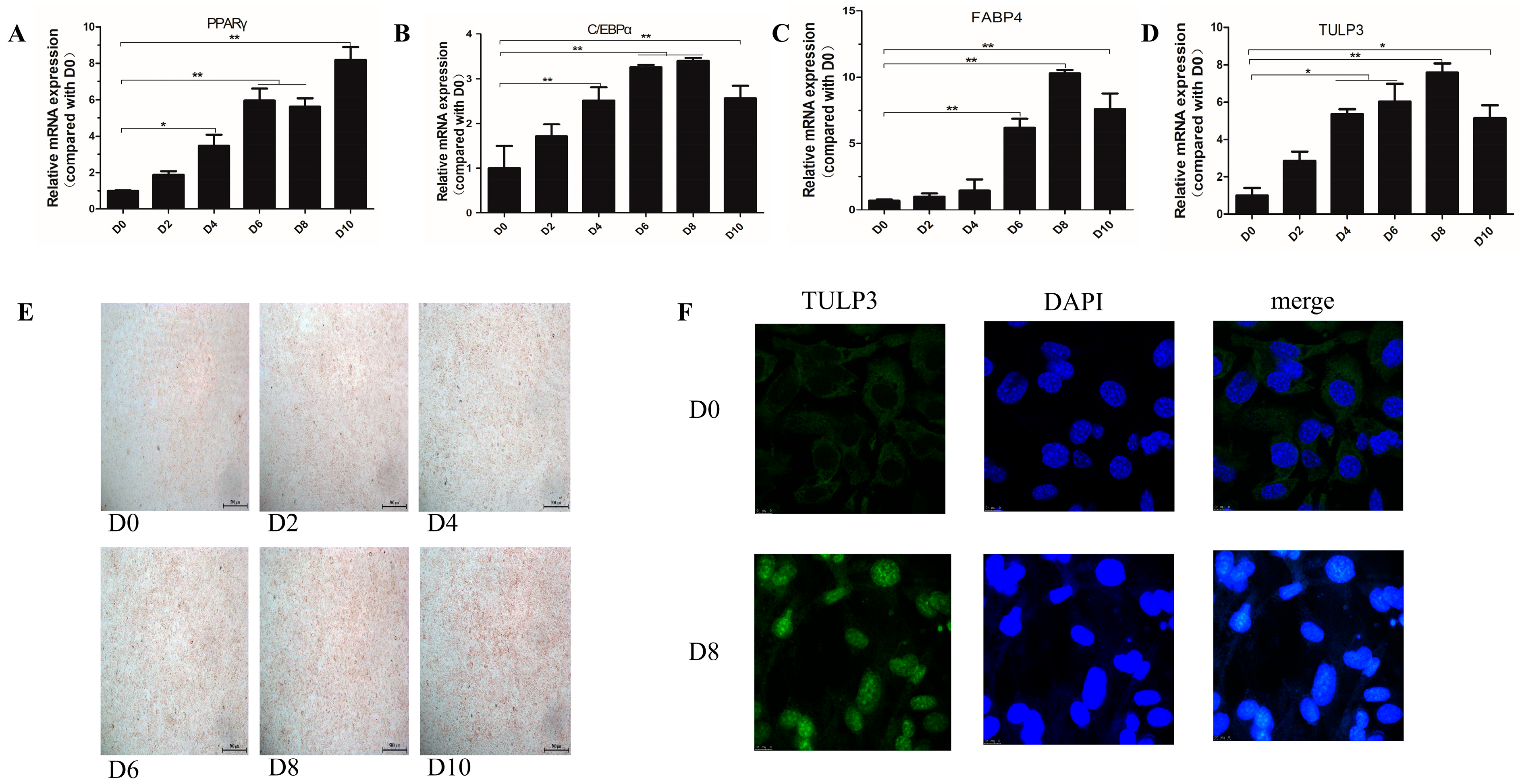
3.1. Expression Pattern and Localization of TULP3 During the Differentiation
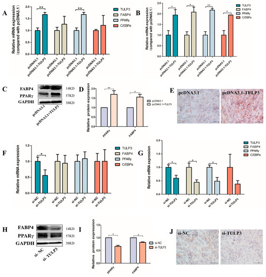
3.2. TULP3 Gene Promotes Proliferation of 3T3-L1 Cells
3.3. TULP3 Promotes Precursor Adipocyte Differentiation
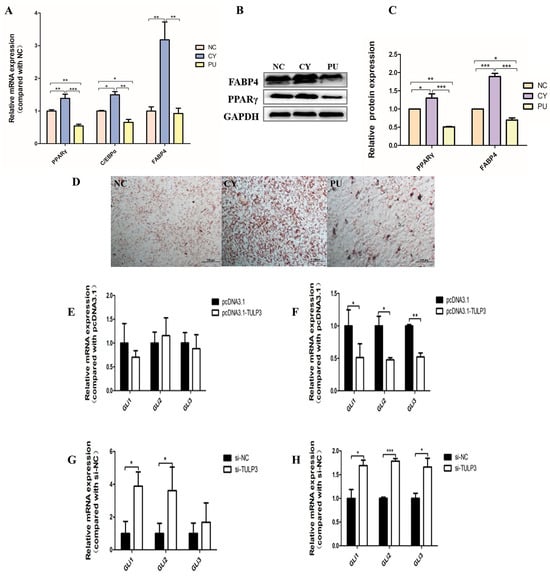
3.4. TULP3 Inhibits Hedgehog Signaling Pathway
3.5. TULP3 Promotes Precursor Adipocyte Differentiation by Inhibiting the Hedgehog Signaling Pathway
4. Discussion
5. Conclusions
Supplementary Materials
Author Contributions
Funding
Institutional Review Board Statement
Informed Consent Statement
Data Availability Statement
Conflicts of Interest
References
- Wang, Q.A.; Tao, C.; Gupta, R.K.; Scherer, P.E. Tracking adipogenesis during white adipose tissue development, expansion and regeneration. Nat. Med. 2013, 19, 1338–1344. [Google Scholar]
- Rosen, E.D.; MacDougald, O.A. Adipocyte differentiation from the inside out. Nat. Rev. Mol. Cell Biol. 2006, 7, 885–896. [Google Scholar]
- Park, A. Distinction of white, beige and brown adipocytes derived from mesenchymal stem cells. World J. Stem Cells 2014, 6, 33. [Google Scholar]
- Mukhopadhyay, S.; Jackson, P.K. The tubby family proteins. Genome Biol. 2011, 12, 225. [Google Scholar]
- Kleyn, P.W.; Fan, W.; Kovats, S.G.; Lee, J.J.; Pulido, J.C.; Wu, Y.; Berkemeier, L.R.; Misumi, D.J.; Holmgren, L.; Charlat, O.; et al. Identification and characterization of the mouse obesity gene tubby: A member of a novel gene family. Cell 1996, 85, 281–290. [Google Scholar] [PubMed]
- Coleman, D.L.; Eicher, E.M. Fat (fat) and Tubby (tub): Two Autosomal Recessive Mutations Causing Obesity Syndromes in the Mouse. J. Hered. 1990, 81, 424–427. [Google Scholar]
- Carroll, K.; Gomez, C.; Shapiro, L. Tubby proteins: The plot thickens. Nat. Rev. Mol. Cell Biol. 2004, 5, 55–64. [Google Scholar]
- Nishina, P.M.; North, M.A.; Ikeda, A.; Yan, Y.; Naggert, J.K. Molecular characterization of a novel tubby gene family member, TULP3, in mouse and humans. Genomics 1998, 54, 215–220. [Google Scholar]
- Lai, C.-P.; Chen, P.-H.; Huang, J.-P.; Tzeng, Y.-H.; Chaw, S.-M.; Shaw, J.-F. Functional diversification of the Tubby-like protein gene families (TULPs) during eukaryotic evolution. Biocatal. Agric. Biotechnol. 2012, 1, 2–8. [Google Scholar]
- Wang, L.; Xie, Y.; Chen, W.; Zhang, Y.; Zeng, Y. Identification and functional prediction of long noncoding RNAs related to intramuscular fat content in Laiwu pigs. Anim. Biosci. 2022, 35, 115–125. [Google Scholar]
- Sartor, I.; Recamonde-Mendoza, M.; Ashton-Prolla, P. TULP3: A potential biomarker in colorectal cancer? PLoS ONE 2019, 14, e0210762. [Google Scholar] [CrossRef]
- Cai, B.; Yang, B.; Huang, D.; Wang, D.; Tian, J.; Chen, F.; Wang, X. STAT3-induced up-regulation of lncRNA NEAT1 as a ceRNA facilitates abdominal aortic aneurysm formation by elevating TULP3. Biosci. Rep. 2020, 40, BSR20193299. [Google Scholar] [CrossRef] [PubMed]
- Sartor, I.T.S.; Zeidán-Chuliá, F.; Albanus, R.D.; Dalmolin, R.J.S.; Moreira, J.C.F. Computational analyses reveal a prognostic impact of TULP3 as a transcriptional master regulator in pancreatic ductal adenocarcinoma. Mol. Biosyst. 2014, 10, 1461–1468. [Google Scholar] [CrossRef]
- Ikeda, A.; Ikeda, S.; Gridley, T.; Nishina, P.M.; Naggert, J.K. Neural tube defects and neuroepithelial cell death in Tulp3 knockout mice. Hum. Mol. Genet. 2001, 10, 1325–1334. [Google Scholar] [CrossRef] [PubMed]
- Matz-Soja, M.; Rennert, C.; Schönefeld, K.; Aleithe, S.; Boettger, J.; Schmidt-Heck, W.; Weiss, T.S.; Hovhannisyan, A.; Zellmer, S.; Klöting, N.; et al. Hedgehog signaling is a potent regulator of liver lipid metabolism and reveals a GLI-code associated with steatosis. Elife 2016, 5, e13308. [Google Scholar] [CrossRef]
- Marbach-Breitrück, E.; Matz-Soja, M.; Abraham, U.; Schmidt-Heck, W.; Sales, S.; Rennert, C.; Kern, M.; Aleithe, S.; Spormann, L.; Thiel, C.; et al. Tick-tock hedgehog-mutual crosstalk with liver circadian clock promotes liver steatosis. J. Hepatol. 2019, 70, 1192–1202. [Google Scholar] [CrossRef]
- Guillen-Sacoto, M.J.; Martinez, A.F.; Abe, Y.; Kruszka, P.; Weiss, K.; Everson, J.L.; Bataller, R.; Kleiner, D.E.; Ward, J.M.; Sulik, K.K.; et al. Human germline hedgehog pathway mutations predispose to fatty liver. J. Hepatol. 2017, 67, 809–817. [Google Scholar] [CrossRef]
- Mukhopadhyay, S.; Wen, X.; Chih, B.; Nelson, C.D.; Lane, W.S.; Scales, S.J.; Jackson, P.K. TULP3 bridges the IFT-A complex and membrane phosphoinositides to promote trafficking of G protein-coupled receptors into primary cilia. Genes Dev. 2010, 24, 2180–2193. [Google Scholar] [CrossRef]
- Hilgendorf, K.I. Primary Cilia Are Critical Regulators of White Adipose Tissue Expansion. Front. Physiol. 2021, 12, 769367. [Google Scholar] [CrossRef] [PubMed]
- Ghaben, A.L.; Scherer, P.E. Adipogenesis and metabolic health. Nat. Rev. Mol. Cell Biol. 2019, 20, 242–258. [Google Scholar] [CrossRef]
- Lefterova, M.I.; Lazar, M.A. New developments in adipogenesis. Trends Endocrinol. Metab. 2009, 20, 107–114. [Google Scholar] [CrossRef]
- Tang, Q.; Otto, T.C.; Lane, M.D. Mitotic clonal expansion: A synchronous process required for adipogenesis. Proc. Natl. Acad. Sci. USA 2003, 100, 44–49. [Google Scholar] [CrossRef]
- Song, J.; Fu, Q.; Liu, G.; Zhang, C.; Wang, Y.; Tao, S.; Liu, R.; Li, Z. TULP3 silencing suppresses cell proliferation, migration and invasion in gastric cancer via the PTEN/Akt/Snail pathway. Cancer Treat. Res. Commun. 2022, 31, 100551. [Google Scholar] [CrossRef] [PubMed]
- Qu, Q.; Chen, Y.; Wang, Y.; Wang, W.; Long, S.; Yang, H.Y.; Wu, J.; Li, M.; Tian, X.; Wei, X.; et al. Lithocholic acid binds TULP3 to activate sirtuins and AMPK to slow down ageing. Nature 2024, 1–9. [Google Scholar] [CrossRef] [PubMed]
- Cameron, D.A.; Pennimpede, T.; Petkovich, M. Tulp3 is a critical repressor of mouse hedgehog signaling. Dev. Dyn. 2009, 238, 1140–1149. [Google Scholar] [CrossRef] [PubMed]
- Pandit, T.; Ogden, S. Contributions of Noncanonical Smoothened Signaling During Embryonic Development. J. Dev. Biol. 2017, 5, 11. [Google Scholar] [CrossRef]
- Qiu, S.; Cho, J.S.; Kim, J.T.; Moon, J.H.; Zhou, Y.; Lee, S.B.; Park, H.J.; Lee, H.J. Caudatin suppresses adipogenesis in 3T3-L1 adipocytes and reduces body weight gain in high-fat diet-fed mice through activation of hedgehog signaling. Phytomedicine 2021, 92, 153715. [Google Scholar] [CrossRef]
- Pospisilik, J.A.; Schramek, D.; Schnidar, H.; Cronin, S.J.; Nehme, N.T.; Zhang, X.; Knauf, C.; Cani, P.D.; Aumayr, K.; Todoric, J.; et al. Drosophila genome-wide obesity screen reveals hedgehog as a determinant of brown versus white adipose cell fate. Cell 2010, 140, 148–160. [Google Scholar] [CrossRef]
- Shi, Y.; Long, F. Hedgehog signaling via Gli2 prevents obesity induced by high-fat diet in adult mice. Elife 2017, 6, e31649. [Google Scholar] [CrossRef]
- Wei, H.; Li, J.; Shi, S.; Zhang, L.; Xiang, A.; Shi, X.; Yang, G.; Chu, G. Hhip inhibits proliferation and promotes differentiation of adipocytes through suppressing hedgehog signaling pathway. Biochem. Biophys. Res. Commun. 2019, 514, 148–156. [Google Scholar]
- Li, Z.; Zhang, H.; Denhard, L.A.; Liu, L.-H.; Zhou, H.; Lan, Z.-J. Reduced white fat mass in adult mice bearing a truncated Patched 1. Int. J. Biol. Sci. 2008, 4, 29–36. [Google Scholar] [PubMed]
- Chen, Q.; Shou, P.; Zheng, C.; Jiang, M.; Cao, G.; Yang, Q.; Cao, J.; Xie, N.; Velletri, T.; Zhang, X.; et al. Fate decision of mesenchymal stem cells: Adipocytes or osteoblasts? Cell Death Differ. 2016, 23, 1128–1139. [Google Scholar] [PubMed]
- Qiu, S.; Chen, J.; Kim, J.T.; Zhou, Y.; Moon, J.H.; Lee, S.B.; Park, H.J.; Lee, H.J. Suppression of Adipogenesis and Fat Accumulation by Vitexin Through Activation of Hedgehog Signaling in 3T3-L1 Adipocytes. J. Med. Food 2022, 25, 313–323. [Google Scholar] [CrossRef] [PubMed]
- James, A.W.; Pang, S.; Askarinam, A.; Corselli, M.; Zara, J.N.; Goyal, R.; Chang, L.; Pan, A.; Shen, J.; Yuan, W.; et al. Additive Effects of Sonic Hedgehog and Nell-1 Signaling in Osteogenic Versus Adipogenic Differentiation of Human Adipose-Derived Stromal Cells. Stem Cells Dev. 2012, 21, 2170–2178. [Google Scholar]
- Deng, Z.L.; Sharff, K.A.; Tang, N.I.; Song, W.X.; Luo, J.; Luo, X.; Chen, J.; Bennett, E.; Reid, R.; Manning, D.; et al. Regulation of osteogenic differentiation during skeletal development. Front. Biosci. 2008, 13, 2001–2021. [Google Scholar]





| Primer | Sequence |
|---|---|
| TULP3-Forward (5′-3′) | GCTGGCTAGCGTTTAAACTTAAGCTTTCTCGGGGTCTGGACGCTGAT |
| TULP3-Reverse (5′-3′) | GTTTAAACGGGCCCTCTAGACTCGAGTCATTCACACGCCAGCTTGCTGTC |
| Gene | Forward (5′-3′) | Reverse (5′-3′) |
|---|---|---|
| Mus-TULP3 | TGACAAGGAGGAAGATGAGGGGGGA | GGTGTTGATAGTAGGTGGGGAAGAG |
| Mus-PPARγ | GGAAGACCACTCGCATTCCTT | GTAATCAGCAACCATTGGGTCA |
| Mus-C/EBPα | GCGGGAACGCAACAACATC | GTCACTGGTCAACTCCAGCAC |
| Mus-FABP4 | AAACACCGAGATTTCCTTCA | TAACACATTCCACCACCAGC |
| Mus-Gli1 | CCAAGCCAACTTTATGTCAGGG | AGCCCGCTTCTTTGTTAATTTGA |
| Mus-Gli2 | ACCCCTGATCCAGCCTTCA | GTTGGCATCATTTAGACAGTTGC |
| Mus-Gli3 | TGAGGGCCGTTACCATTATGA | GTCGGGCTACTAGATAAGGCA |
| Mus-β-actin | GTGACGTTGACATCCGTAAAGA | GCCGAACTCATCGTACTCC |
Disclaimer/Publisher’s Note: The statements, opinions and data contained in all publications are solely those of the individual author(s) and contributor(s) and not of MDPI and/or the editor(s). MDPI and/or the editor(s) disclaim responsibility for any injury to people or property resulting from any ideas, methods, instructions or products referred to in the content. |
© 2025 by the authors. Licensee MDPI, Basel, Switzerland. This article is an open access article distributed under the terms and conditions of the Creative Commons Attribution (CC BY) license (https://creativecommons.org/licenses/by/4.0/).
Share and Cite
Jin, X.; Zhang, Y.; Wang, Y.; Cao, H.; Song, Q.; Huang, J.; Chen, W.; Tang, H.; Zeng, Y. TULP3 Regulates Proliferation and Differentiation of 3T3-L1 Preadipocytes Through the Hedgehog Signaling Pathway. Biology 2025, 14, 369. https://doi.org/10.3390/biology14040369
Jin X, Zhang Y, Wang Y, Cao H, Song Q, Huang J, Chen W, Tang H, Zeng Y. TULP3 Regulates Proliferation and Differentiation of 3T3-L1 Preadipocytes Through the Hedgehog Signaling Pathway. Biology. 2025; 14(4):369. https://doi.org/10.3390/biology14040369
Chicago/Turabian StyleJin, Xinlin, Yu Zhang, Yunzhou Wang, Hongzhen Cao, Qi Song, Jingsen Huang, Wei Chen, Hui Tang, and Yongqing Zeng. 2025. "TULP3 Regulates Proliferation and Differentiation of 3T3-L1 Preadipocytes Through the Hedgehog Signaling Pathway" Biology 14, no. 4: 369. https://doi.org/10.3390/biology14040369
APA StyleJin, X., Zhang, Y., Wang, Y., Cao, H., Song, Q., Huang, J., Chen, W., Tang, H., & Zeng, Y. (2025). TULP3 Regulates Proliferation and Differentiation of 3T3-L1 Preadipocytes Through the Hedgehog Signaling Pathway. Biology, 14(4), 369. https://doi.org/10.3390/biology14040369

