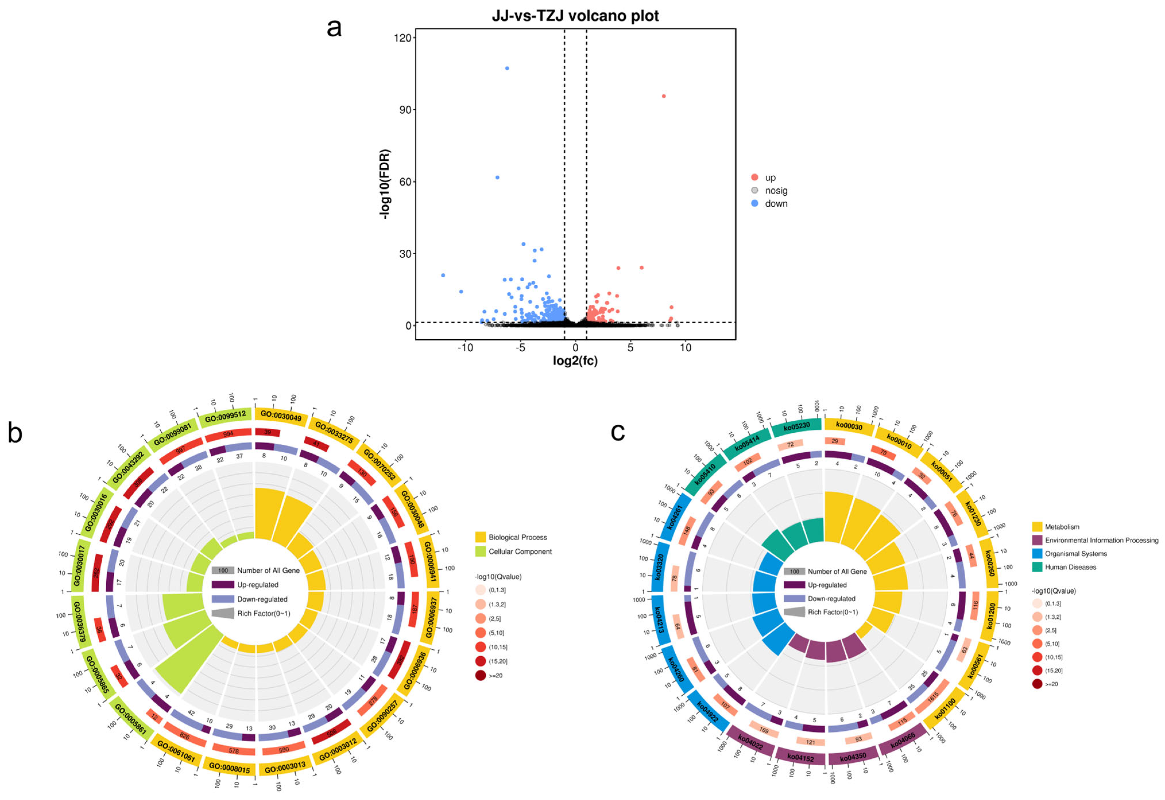
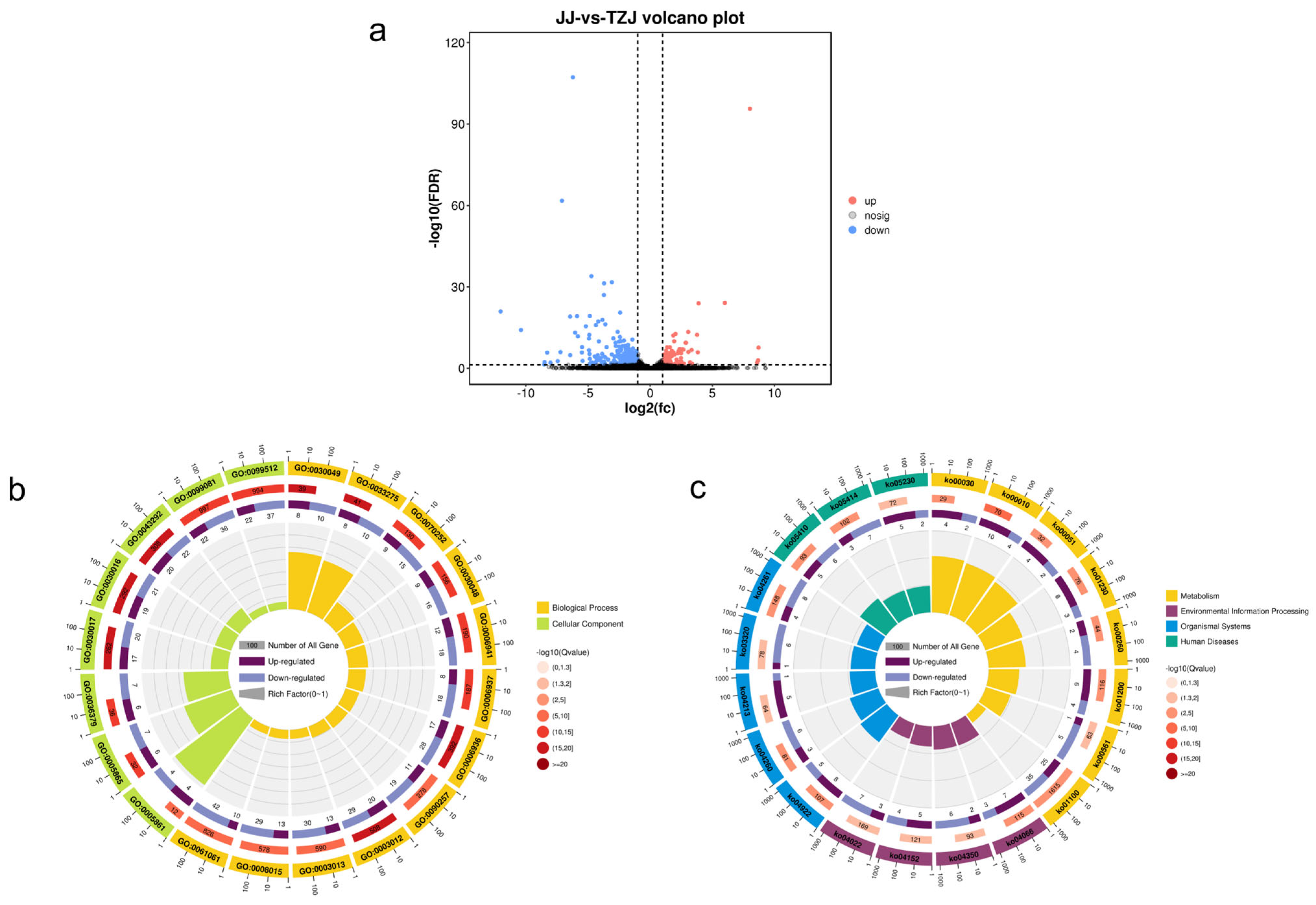
Share and Cite
Li, X.; Meng, C.; Xue, Y.; Shen, Z.; Ren, W.; Zeng, Y.; Meng, J. Differential Energy Metabolism in Skeletal Muscle Tissues of Yili Horses Based on Targeted Metabolomics and Transcriptomics Analysis. Biology 2025, 14, 1713. https://doi.org/10.3390/biology14121713
Li X, Meng C, Xue Y, Shen Z, Ren W, Zeng Y, Meng J. Differential Energy Metabolism in Skeletal Muscle Tissues of Yili Horses Based on Targeted Metabolomics and Transcriptomics Analysis. Biology. 2025; 14(12):1713. https://doi.org/10.3390/biology14121713
Chicago/Turabian StyleLi, Xueyan, Chen Meng, Yuheng Xue, Zhehong Shen, Wanlu Ren, Yaqi Zeng, and Jun Meng. 2025. "Differential Energy Metabolism in Skeletal Muscle Tissues of Yili Horses Based on Targeted Metabolomics and Transcriptomics Analysis" Biology 14, no. 12: 1713. https://doi.org/10.3390/biology14121713
APA StyleLi, X., Meng, C., Xue, Y., Shen, Z., Ren, W., Zeng, Y., & Meng, J. (2025). Differential Energy Metabolism in Skeletal Muscle Tissues of Yili Horses Based on Targeted Metabolomics and Transcriptomics Analysis. Biology, 14(12), 1713. https://doi.org/10.3390/biology14121713

