Exploratory Single-Cell Transcriptomic Profiling Reveals Dysregulated Glial Populations and Pathways in Focal Cortical Dysplasia Epilepsy
Simple Summary
Abstract
1. Introduction
2. Materials and Methods
2.1. Patients and Tissue Dissociation
2.2. Single-Cell RNA Sequencing
2.3. Cell Capture and cDNA Synthesis
2.4. Single-Cell RNA-Seq Library Preparation
2.5. Raw Data Processing, Quality Control, and Clustering
2.6. Differential Gene Expression Analysis and Functional Enrichment Analysis
2.7. Statistical Analysis
3. Results
3.1. Baseline Characteristics of Patients
3.2. Single-Cell Transcriptomic Profiling and Quality Control
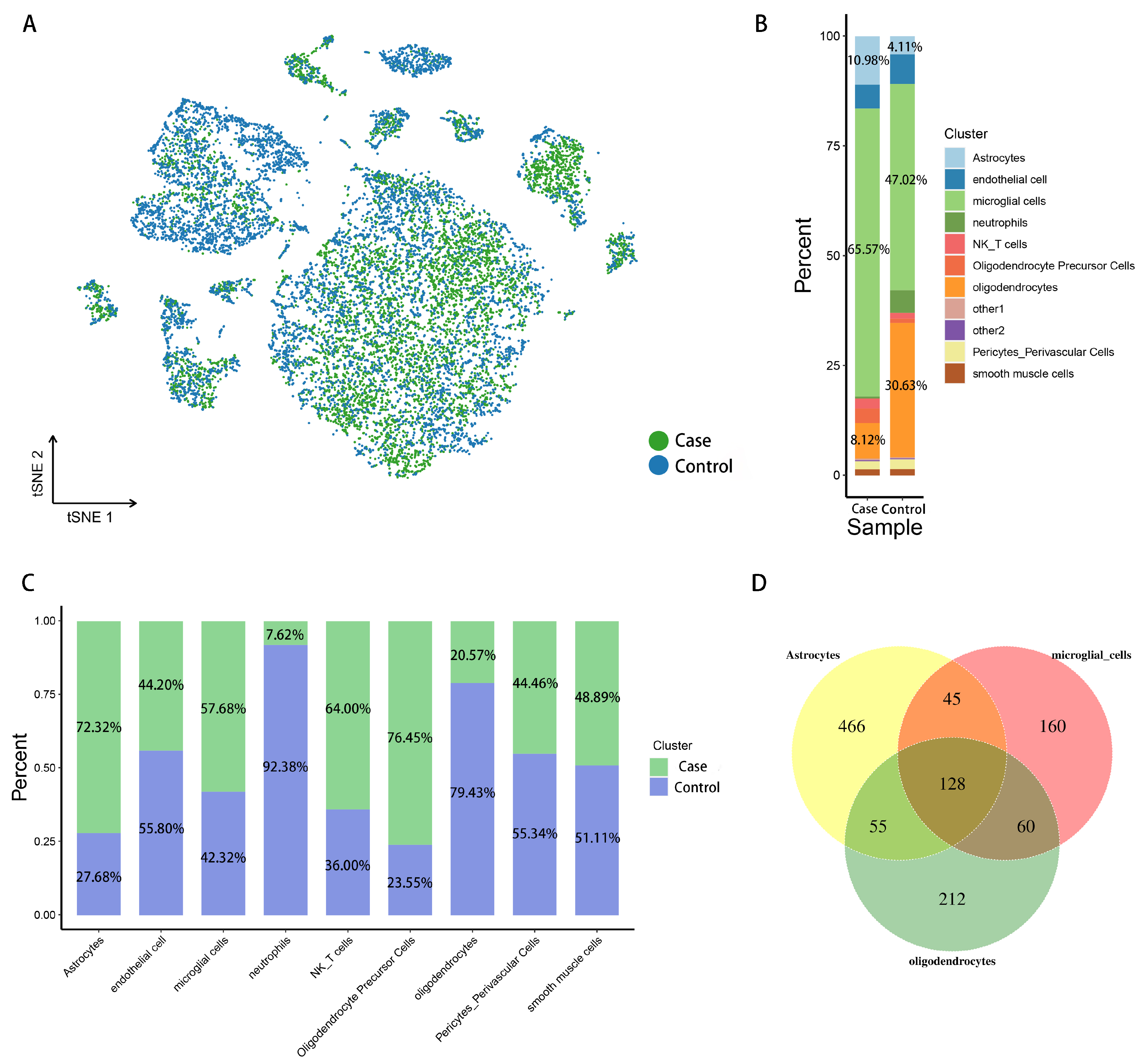
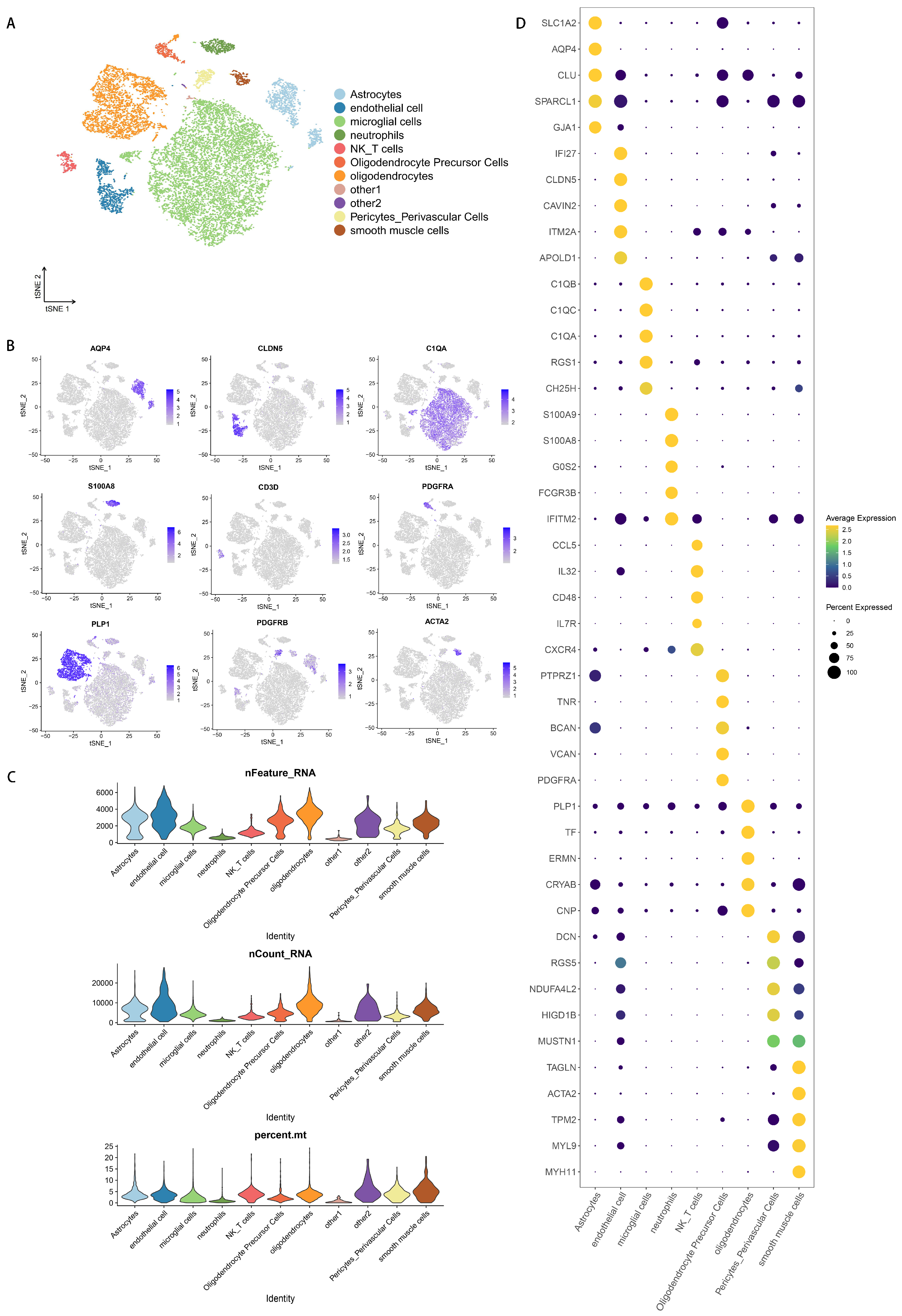
3.3. Cell Type Identification and Heterogeneity
3.4. Dramatic Reconstitution of the Glial and Vascular Ecosystem in FCD
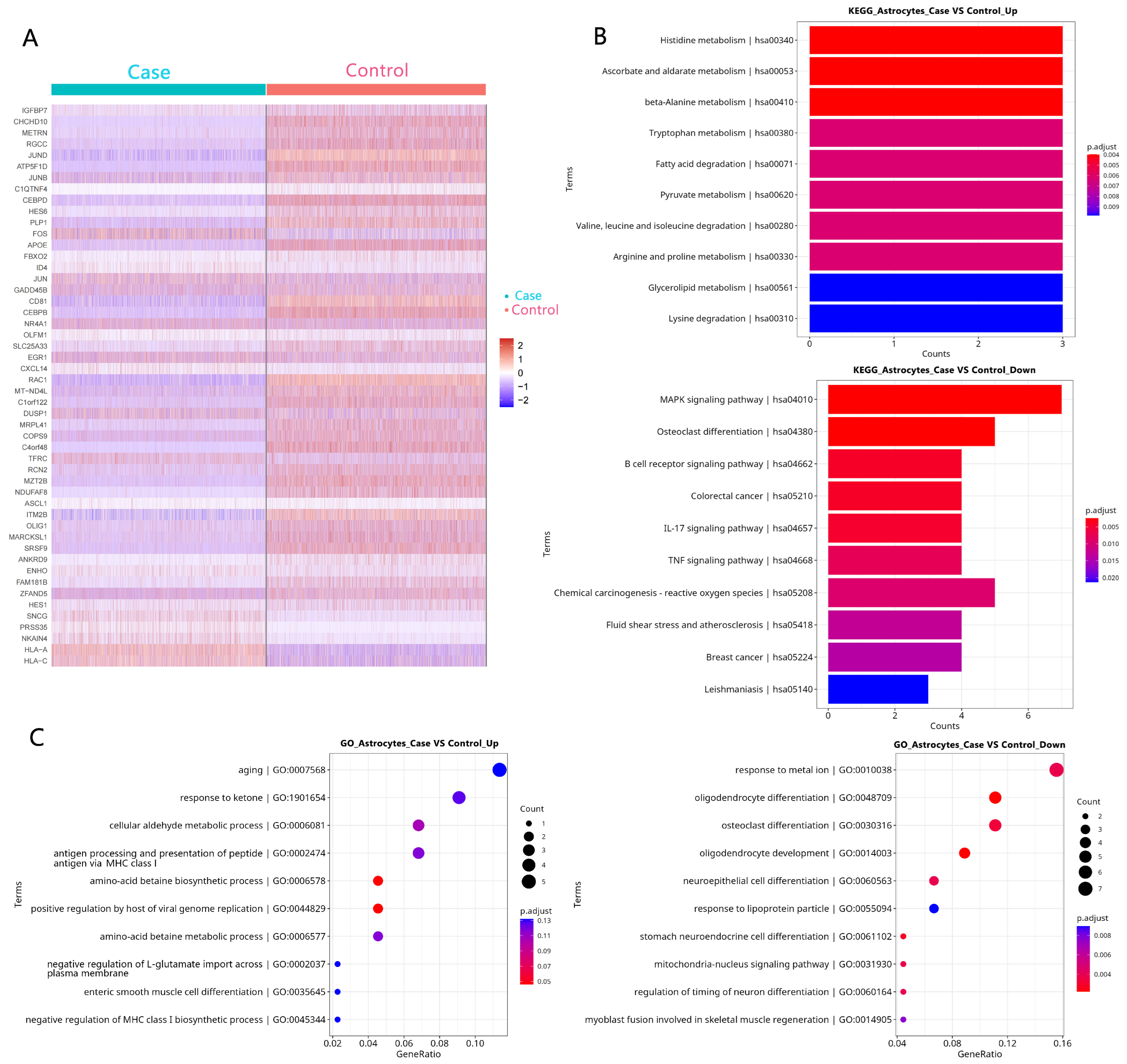
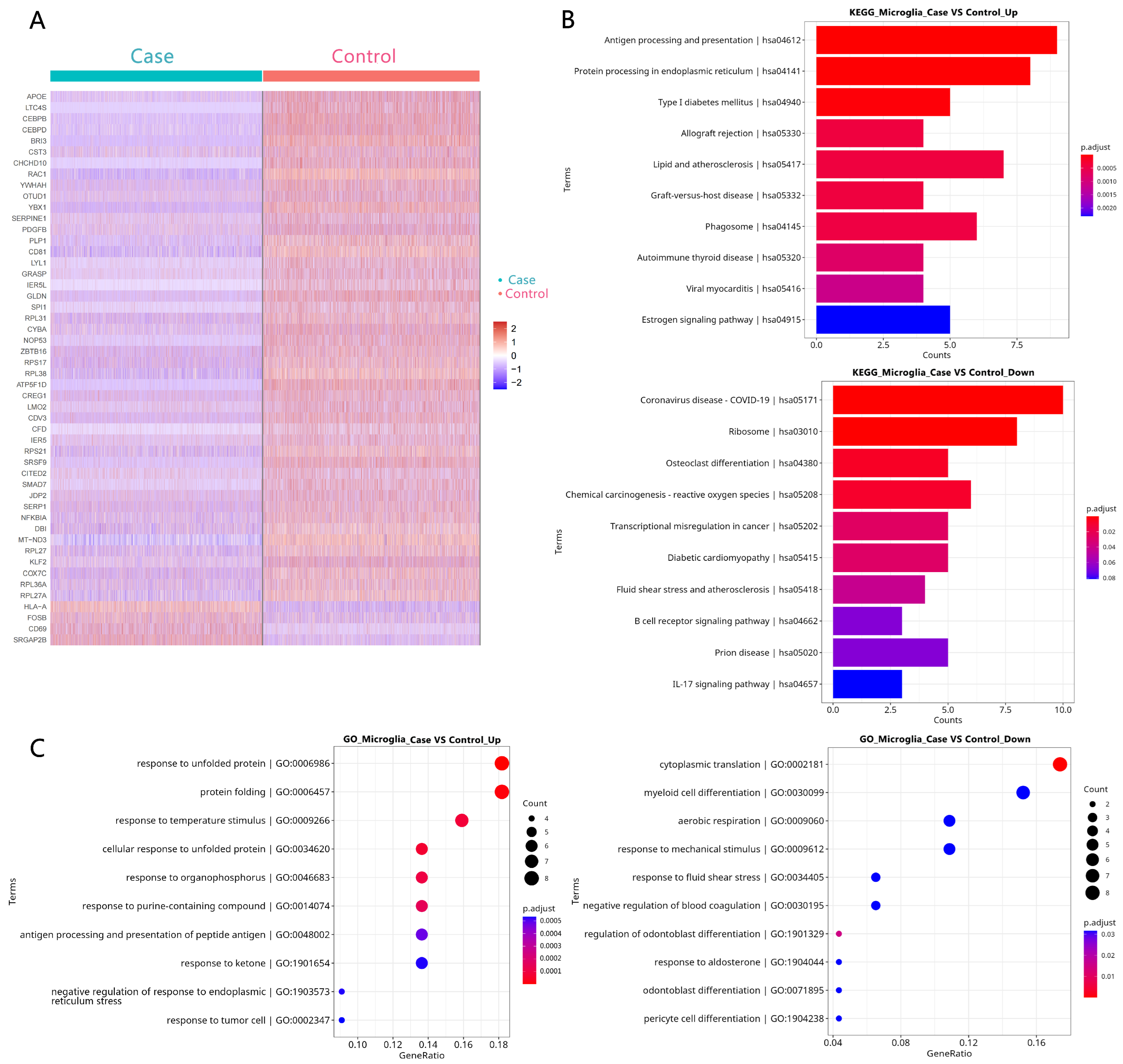
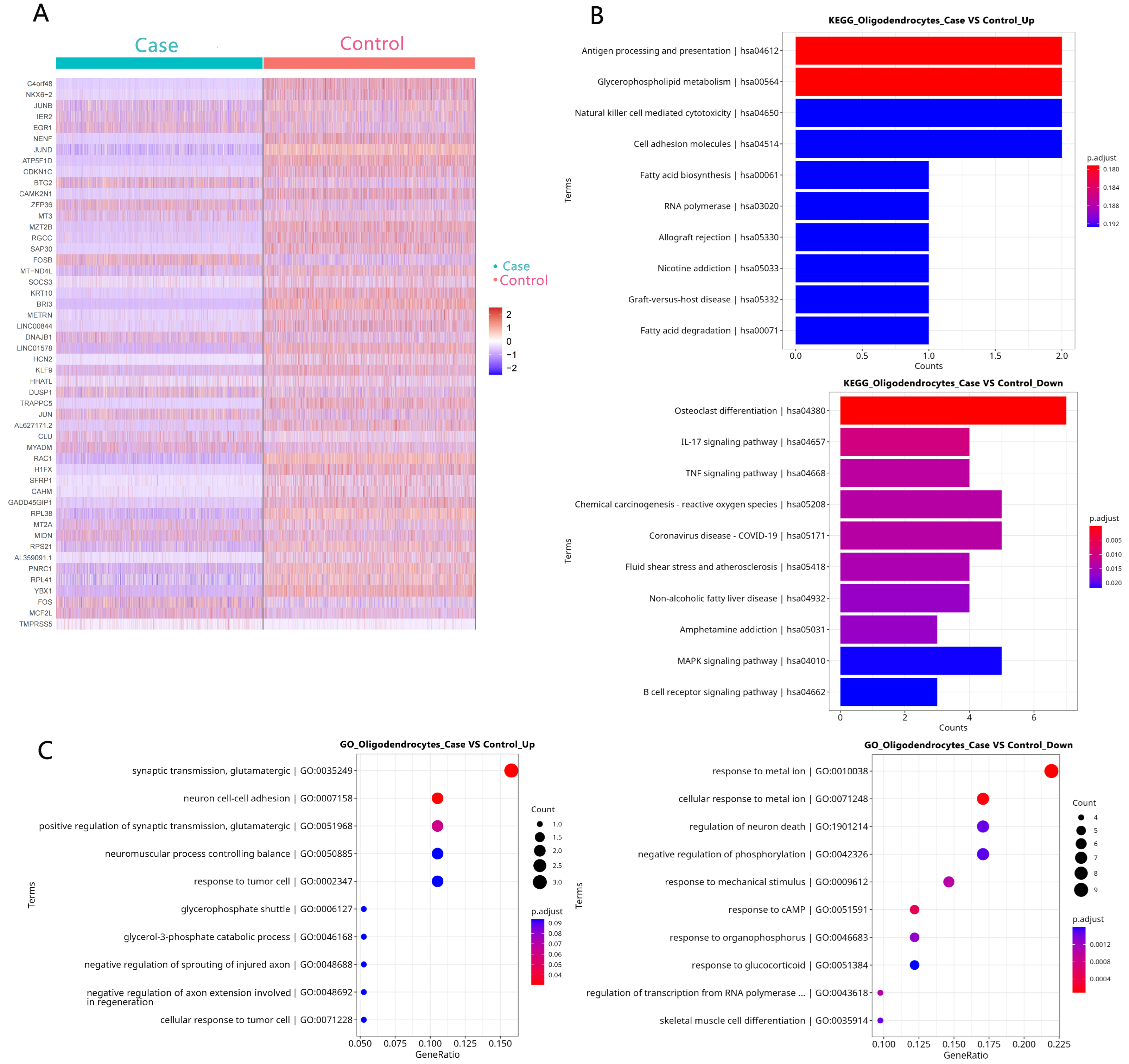
3.5. Identification of a Core Set of Differentially Expressed Genes Across Glial Cells
3.6. Functional Enrichment Analysis Reveals Convergent Neuroinflammatory Pathways
3.7. Attenuated Cell–Cell Communication in the FCD Microenvironment
4. Discussion
4.1. A Reconstituted Glial Ecosystem in FCD Characterized by Microgliosis, Astrogliosis, and Oligodendrocyte Loss
4.2. Convergent Molecular Pathways Across Glial Cells Highlight Shared Mechanisms of Inflammation and Energetic Deficit
4.3. Functional Enrichment Implicates the IL-17 Signaling Pathway as a Central Hub in Glial Dysregulation
4.4. Attenuated Intercellular Communication and Its Etiological Implications in FCD
4.5. Positioning Within the Single-Cell Landscape of Epileptic Cortex
4.6. Technical Limitations and Validation Strategies
4.7. Strategic Outlook: A SWOT Analysis of Glial Dysregulation in FCD
5. Conclusions
Supplementary Materials
Author Contributions
Funding
Institutional Review Board Statement
Informed Consent Statement
Data Availability Statement
Acknowledgments
Conflicts of Interest
Abbreviations
| Abbreviation | Full Name |
| FCD | Focal Cortical Dysplasia |
| scRNA-seq | Single-Cell RNA Sequencing |
| DEGs | Differentially Expressed Genes |
| GO | Gene Ontology |
| KEGG | Kyoto Encyclopedia of Genes and Genomes |
| MCDs | Malformations of Cortical Development |
| TSC | Tuberous Sclerosis Complex |
| SUDEP | Sudden Unexpected Death in Epilepsy |
| TWAS | Transcriptome-Wide Association Study |
| PWAS | Proteome-Wide Association Study |
| ceRNA | Competing Endogenous RNA |
| RNA-Seq | RNA Sequencing |
| PBS | Phosphate-Buffered Saline |
| GEMs | Gel Bead-in-Emulsions |
| BSA | Bovine Serum Albumin |
| cDNA | Complementary DNA |
| UMI | Unique Molecular Identifier |
| PCA | Principal Component Analysis |
| t-SNE | t-Distributed Stochastic Neighbor Embedding |
| UMAP | Uniform Manifold Approximation and Projection |
| SD | Standard Deviation |
| OPCs | Oligodendrocyte Precursor Cells |
| mTOR | Mechanistic Target of Rapamycin |
| PI3K | Phosphoinositide 3-Kinase |
| TLE-HS | Temporal Lobe Epilepsy with Hippocampal Sclerosis |
| IL-17 | Interleukin-17 |
| RAC1 | Ras-related C3 botulinum toxin substrate 1 |
| ATP5F1D | ATP Synthase F1 Subunit Delta |
| IL-1β | Interleukin-1 Beta |
| TNF-α | Tumor Necrosis Factor Alpha |
| NRXN1 | Neurexin 1 |
| NLGN1 | Neuroligin 1 |
| CX3CL1 | Chemokine (C-X3-C motif) ligand 1 |
| CX3CR1 | Chemokine (C-X3-C motif) receptor 1 |
| C3 | Complement C3 |
| C3AR1 | Complement C3a receptor 1 |
References
- Kuzniecky, R.I. Magnetic resonance imaging in developmental disorders of the cerebral cortex. Epilepsia 1994, 35 (Suppl. 6), S44–S56. [Google Scholar] [CrossRef] [PubMed]
- Kuzniecky, R.I. MRI in cerebral developmental malformations and epilepsy. Magn. Reson. Imaging 1995, 13, 1137–1145. [Google Scholar] [CrossRef] [PubMed]
- Guerrini, R.; Dobyns, W.B. Malformations of cortical development: Clinical features and genetic causes. Lancet Neurol. 2014, 13, 710–726. [Google Scholar] [CrossRef]
- Leventer, R.J.; Phelan, E.M.; Coleman, L.T.; Kean, M.J.; Jackson, G.D.; Harvey, A.S. Clinical and imaging features of cortical malformations in childhood. Neurology 1999, 53, 715–722. [Google Scholar] [CrossRef]
- Jehi, L. Advances in Therapy for Refractory Epilepsy. Annu. Rev. Med. 2025, 76, 389–402. [Google Scholar] [CrossRef]
- Blumcke, I.; Spreafico, R.; Haaker, G.; Coras, R.; Kobow, K.; Bien, C.G.; Pfafflin, M.; Elger, C.; Widman, G.; Schramm, J.; et al. Histopathological Findings in Brain Tissue Obtained during Epilepsy Surgery. N. Engl. J. Med. 2017, 377, 1648–1656. [Google Scholar] [CrossRef]
- Cohen, N.T.; Chang, P.; You, X.; Zhang, A.; Havens, K.A.; Oluigbo, C.O.; Whitehead, M.T.; Gholipour, T.; Gaillard, W.D. Prevalence and Risk Factors for Pharmacoresistance in Children with Focal Cortical Dysplasia-Related Epilepsy. Neurology 2022, 99, e2006–e2013. [Google Scholar] [CrossRef]
- Leitner, D.F.; Mills, J.D.; Pires, G.; Faustin, A.; Drummond, E.; Kanshin, E.; Nayak, S.; Askenazi, M.; Verducci, C.; Chen, B.J.; et al. Proteomics and Transcriptomics of the Hippocampus and Cortex in SUDEP and High-Risk SUDEP Patients. Neurology 2021, 96, e2639–e2652. [Google Scholar] [CrossRef]
- Lu, M.; Feng, R.; Zhang, C.; Xiao, Y.; Yin, C. Identifying Novel Drug Targets for Epilepsy Through a Brain Transcriptome-Wide Association Study and Protein-Wide Association Study with Chemical-Gene-Interaction Analysis. Mol. Neurobiol. 2023, 60, 5055–5066. [Google Scholar] [CrossRef]
- Yu, S.; Gu, Y.; Wang, T.; Mu, L.; Wang, H.; Yan, S.; Wang, A.; Wang, J.; Liu, L.; Shen, H.; et al. Study of Neuronal Apoptosis ceRNA Network in Hippocampal Sclerosis of Human Temporal Lobe Epilepsy by RNA-Seq. Front. Neurosci. 2021, 15, 770627. [Google Scholar] [CrossRef]
- Hornung, B.V.H.; Azmani, Z.; Dekker, A.T.D.; Oole, E.; Ozgur, Z.; Brouwer, R.W.W.; Hout, M.C.G.N.v.D.; van Ijcken, W.F.J. Comparison of Single Cell Transcriptome Sequencing Methods: Of Mice and Men. Genes 2023, 14, 2226. [Google Scholar] [CrossRef]
- Netla, V.R.; Shinde, H.; Kumar, G.; Dudhate, A.; Hong, J.C.; Kadam, U.S. A comparative analysis of single-cell transcriptomic technologies in plants and animals. Curr. Plant Biol. 2023, 35–36, 100289. [Google Scholar] [CrossRef]
- Mo, Y.; Jiao, Y. Advances and applications of single-cell omics technologies in plant research. Plant J. 2022, 110, 1551–1563. [Google Scholar] [CrossRef] [PubMed]
- Kumar, P.; Lim, A.; Hazirah, S.N.; Chua, C.J.H.; Ngoh, A.; Poh, S.L.; Yeo, T.H.; Lim, J.; Ling, S.; Sutamam, N.B.; et al. Single-cell transcriptomics and surface epitope detection in human brain epileptic lesions identifies pro-inflammatory signaling. Nat. Neurosci. 2022, 25, 956–966. [Google Scholar] [CrossRef] [PubMed]
- Van de Sande, B.; Lee, J.S.; Mutasa-Gottgens, E.; Naughton, B.; Bacon, W.; Manning, J.; Wang, Y.; Pollard, J.; Mendez, M.; Hill, J.; et al. Applications of single-cell RNA sequencing in drug discovery and development. Nat. Rev. Drug Discov. 2023, 22, 496–520. [Google Scholar] [CrossRef] [PubMed]
- Paik, D.T.; Cho, S.; Tian, L.; Chang, H.Y.; Wu, J.C. Single-cell RNA sequencing in cardiovascular development, disease and medicine. Nat. Rev. Cardiol. 2020, 17, 457–473. [Google Scholar] [CrossRef]
- Wen, F.; Tan, Z.; Huang, D.; Xiang, J. Molecular mechanism analyses of post-traumatic epilepsy and hereditary epilepsy based on 10x single-cell transcriptome sequencing technology. CNS Neurosci. Ther. 2024, 30, e14702. [Google Scholar] [CrossRef]
- Galvão, I.C.; Lemoine, M.; Messias, L.A.; Araújo, P.A.; Geraldis, J.C.; Yasuda, C.L.; Alvim, M.K.; Ghizoni, E.; Tedeschi, H.; Cendes, F.; et al. Multimodal single-cell profiling reveals neuronal vulnerability and pathological cell states in focal cortical dysplasia. iScience 2024, 27, 111337. [Google Scholar] [CrossRef]
- Bizzotto, S.; Talukdar, M.; Stronge, E.A.; Ramirez, R.B.; Yang, Y.; Huang, A.Y.; Hu, Q.; Hou, Y.; Hylton, N.K.; Finander, B.; et al. Cell-type-informed genotyping of mosaic focal epilepsies reveals cell-autonomous and non-cell-autonomous disease-associated transcriptional programs. Proc. Natl. Acad. Sci. USA 2025, 122, e2509622122. [Google Scholar] [CrossRef]
- Waisman, A.; Hauptmann, J.; Regen, T. The role of IL-17 in CNS diseases. Acta Neuropathol. 2015, 129, 625–637. [Google Scholar] [CrossRef]
- Bosco, D.B.; Kremen, V.; Haruwaka, K.; Zhao, S.; Wang, L.; Ebner, B.A.; Zheng, J.; Xie, M.; Dheer, A.; Perry, J.F.; et al. Microglial TREM2 promotes phagocytic clearance of damaged neurons after status epilepticus. Brain Behav. Immun. 2025, 123, 540–555. [Google Scholar] [CrossRef] [PubMed]
- Vezzani, A.; French, J.; Bartfai, T.; Baram, T.Z. The role of inflammation in epilepsy. Nat. Rev. Neurol. 2011, 7, 31–40. [Google Scholar] [CrossRef] [PubMed]
- Sofroniew, M.V.; Vinters, H.V. Astrocytes: Biology and pathology. Acta Neuropathol. 2010, 119, 7–35. [Google Scholar] [CrossRef] [PubMed]
- Aronica, E.; Crino, P.B. Inflammation in epilepsy: Clinical observations. Epilepsia 2011, 52 (Suppl. 3), 26–32. [Google Scholar] [CrossRef]
- Philips, T.; Rothstein, J.D. Oligodendroglia: Metabolic supporters of neurons. J. Clin. Investig. 2017, 127, 3271–3280. [Google Scholar] [CrossRef]
- Scholl, T.; Muhlebner, A.; Ricken, G.; Gruber, V.; Fabing, A.; Samueli, S.; Groppel, G.; Dorfer, C.; Czech, T.; Hainfellner, J.A.; et al. Impaired oligodendroglial turnover is associated with myelin pathology in focal cortical dysplasia and tuberous sclerosis complex. Brain Pathol. 2017, 27, 770–780. [Google Scholar] [CrossRef]
- Yu, T.; Huo, L.; Lei, J.; Sun, J.J.; Wang, H. Modulation of Microglia M2 Polarization and Alleviation of Hippocampal Neuron Injury by MiR-106b-5p/RGMa in a Mouse Model of Status Epilepticus. Inflammation 2022, 45, 2223–2242. [Google Scholar] [CrossRef]
- Bokoch, G.M. Regulation of innate immunity by Rho GTPases. Trends Cell Biol. 2005, 15, 163–171. [Google Scholar] [CrossRef]
- Jonckheere, A.I.; Smeitink, J.A.; Rodenburg, R.J. Mitochondrial ATP synthase: Architecture, function and pathology. J. Inherit. Metab. Dis. 2012, 35, 211–225. [Google Scholar] [CrossRef]
- Olahova, M.; Yoon, W.H.; Thompson, K.; Jangam, S.; Fernandez, L.; Davidson, J.M.; Kyle, J.E.; Grove, M.E.; Fisk, D.G.; Kohler, J.N.; et al. Biallelic Mutations in ATP5F1D, which Encodes a Subunit of ATP Synthase, Cause a Metabolic Disorder. Am. J. Hum. Genet. 2018, 102, 494–504. [Google Scholar] [CrossRef]
- Berger, T.C.; Vigeland, M.D.; Hjorthaug, H.S.; Nome, C.G.; Tauboll, E.; Selmer, K.K.; Heuser, K. Differential Glial Activation in Early Epileptogenesis-Insights from Cell-Specific Analysis of DNA Methylation and Gene Expression in the Contralateral Hippocampus. Front. Neurol. 2020, 11, 573575. [Google Scholar] [CrossRef]
- Pai, B.; Tome-Garcia, J.; Cheng, W.S.; Nudelman, G.; Beaumont, K.G.; Ghatan, S.; Panov, F.; Caballero, E.; Sarpong, K.; Marcuse, L.; et al. High-resolution transcriptomics informs glial pathology in human temporal lobe epilepsy. Acta Neuropathol. Commun. 2022, 10, 149. [Google Scholar] [CrossRef]
- Galvão, I.C.; Kandratavicius, L.; Messias, L.A.; Athié, M.C.P.; Assis-Mendonça, G.R.; Alvim, M.K.M.; Ghizoni, E.; Tedeschi, H.; Yasuda, C.L.; Cendes, F.; et al. Identifying cellular markers of focal cortical dysplasia type II with cell-type deconvolution and single-cell signatures. Sci. Rep. 2023, 13, 13321. [Google Scholar] [CrossRef]
- Liu, Y.; Li, Y.; Zhang, Y.; Fang, Y.; Lei, L.; Yu, J.; Tan, H.; Sui, L.; Guo, Q.; Zhou, L. Excitatory neurons and oligodendrocyte precursor cells are vulnerable to focal cortical dysplasia type IIIa as suggested by single-nucleus multiomics. Clin. Transl. Med. 2024, 14, e70072. [Google Scholar] [CrossRef]
- Jorstad, N.L.; Close, J.; Johansen, N.; Yanny, A.M.; Barkan, E.R.; Travaglini, K.J.; Bertagnolli, D.; Campos, J.; Casper, T.; Crichton, K.; et al. Transcriptomic cytoarchitecture reveals principles of human neocortex organization. Science 2023, 382, eadf6812. [Google Scholar] [CrossRef]






| Study (Year) | Disease Focus | Methodological Approach | Key Findings | Novelty & Contribution | Context for This Study |
|---|---|---|---|---|---|
| Kumar et al., 2022 [14] | Various Focal Epilepsies | CITE-seq on human surgical epileptic lesions. | Identified pro-inflammatory T cell–microglia immune complexes. | First demonstration of direct, pro-inflammatory immune cell interactions in human epilepsy | Highlights neuroinflammation, but not FCD-specific glial ecology |
| Wen et al., 2024 [17] | Post-traumatic vs. Hereditary Epilepsy | Comparative scRNA-seq of cellular heterogeneity across epilepsy etiologies. | Distinct cellular compositions and inflammatory pathways between epilepsy types. | Systematic cross-etiology comparison of cell-type-specific signatures | Provides a framework for subtype investigation, but not specific to MCDs like FCD |
| Galvão et al., 2024 [18] | FCD | Multimodal single-nucleus sequencing (snRNA-seq + snATAC-seq) of human FCD tissue | Revealed neuronal vulnerability, dysmorphic neurons, and activated microglia/astrocytes | Uncovered coordinated transcriptomic and epigenomic alterations in FCD | Directly characterizes FCD pathology, but focuses on neuronal compartments |
| Bizzotto et al., 2025 [19] | Mosaic Focal Epilepsies | Single-cell genotyping-transcriptome co-profiling of human tissue with somatic mutations | Dissected cell-autonomous (e.g., mutant neurons) vs. non-cell-autonomous (e.g., microglia activation) effects | Pioneered methods to disentangle cell-autonomous vs. non-cell-autonomous disease mechanisms | Reveals non-cell-autonomous glial responses, underscoring the need for systematic glial studies |
| Sample | FCD | Control |
|---|---|---|
| Summary of raw data volume | ||
| Raw data (Gb) | 201.52 | 161.87 |
| Raw Reads | 671,721,934 | 539,567,458 |
| Fraction of Reads Kept | 83.7% | 100.0% |
| Data quality control statistics | ||
| Valid Barcodes | 97.8% | 97.8% |
| Q30 Bases in Barcode | 96.7% | 96.3% |
| Q30 Bases in RNA Read | 91.6% | 92.9% |
| Q30 Bases in UMI | 96.2% | 96.0% |
| Comparison Statistics | ||
| Reads Mapped to Genome | 96.6% | 95.6% |
| Reads Mapped Confidently to Genome | 94.0% | 90.2% |
| Reads Mapped Confidently to Intergenic Regions | 5.7% | 5.7% |
| Reads Mapped Confidently to Intronic Regions | 44.5% | 35.1% |
| Reads Mapped Confidently to Exonic Regions | 43.8% | 49.4% |
| Reads Mapped Confidently to Transcriptome | 40.3% | 45.6% |
| Reads Mapped Antisense to Gene | 1.8% | 1.9% |
| Cell number correlation statistics | ||
| Barcode Count in Whitelist | 1,819,154 | 1,892,085 |
| Detected Barcode Count | 1,120,822 | 1,233,143 |
| Detected Barcode UMI Count | 39,508,383 | 68,413,897 |
| Estimated Barcode Count | 7762 | 8180 |
| Estimated Barcode UMI Count | 34,707,780 | 58,564,816 |
| Summary of expression statistics | ||
| Mean Reads per Cell | 86,539 | 65,961 |
| Median UMI Counts per Cell | 4011.5 | 5919 |
| Sequencing Saturation | 85.2% | 71.7% |
| Total Genes Detected | 26,124 | 26,525 |
| Median Genes per Cell | 1817.5 | 2297.5 |
| Astrocytes | Microglia | Oligodendrocyte | |||
|---|---|---|---|---|---|
| Gene Name | Log FC | Gene Name | Log FC | Gene Name | Log FC |
| SNCG | 1.086259848 | HLA-A | 0.561057014 | MCF2L | 0.53631139 |
| PRSS35 | 0.879550974 | FOSB | 0.555225766 | TMPRSS5 | 0.526303683 |
| NKAIN4 | 0.626660741 | CD69 | 0.548330447 | AL033523.1 | 0.466653227 |
| HLA-A | 0.604728496 | SRGAP2B | 0.533151767 | KIAA0930 | 0.44636579 |
| HLA-C | 0.562904225 | ARHGAP24 | 0.514877263 | STMN4 | 0.398002199 |
| IGFBP7 | −1.14329361 | APOE | −1.282753784 | C4orf48 | −1.270132423 |
| CHCHD10 | −1.107841152 | LTC4S | −1.227630496 | NKX6−2 | −1.043764641 |
| METRN | −1.080788609 | CEBPB | −1.202798566 | JUNB | −0.940319648 |
| RGCC | −1.078778253 | CEBPD | −1.034718416 | IER2 | −0.855560116 |
| JUND | −1.054184776 | BRI3 | −0.906932045 | EGR1 | −0.847209539 |
Disclaimer/Publisher’s Note: The statements, opinions and data contained in all publications are solely those of the individual author(s) and contributor(s) and not of MDPI and/or the editor(s). MDPI and/or the editor(s) disclaim responsibility for any injury to people or property resulting from any ideas, methods, instructions or products referred to in the content. |
© 2025 by the authors. Licensee MDPI, Basel, Switzerland. This article is an open access article distributed under the terms and conditions of the Creative Commons Attribution (CC BY) license (https://creativecommons.org/licenses/by/4.0/).
Share and Cite
Jiang, C.; Gao, Q.; Zhao, Y.; You, Y.; Wang, Z.; Wang, J.; Yang, G.; Guo, C.; Cui, Z. Exploratory Single-Cell Transcriptomic Profiling Reveals Dysregulated Glial Populations and Pathways in Focal Cortical Dysplasia Epilepsy. Biology 2025, 14, 1690. https://doi.org/10.3390/biology14121690
Jiang C, Gao Q, Zhao Y, You Y, Wang Z, Wang J, Yang G, Guo C, Cui Z. Exploratory Single-Cell Transcriptomic Profiling Reveals Dysregulated Glial Populations and Pathways in Focal Cortical Dysplasia Epilepsy. Biology. 2025; 14(12):1690. https://doi.org/10.3390/biology14121690
Chicago/Turabian StyleJiang, Chao, Qingyao Gao, Yan Zhao, Yiming You, Zhuojue Wang, Jian Wang, Guang Yang, Chuang Guo, and Zhiqiang Cui. 2025. "Exploratory Single-Cell Transcriptomic Profiling Reveals Dysregulated Glial Populations and Pathways in Focal Cortical Dysplasia Epilepsy" Biology 14, no. 12: 1690. https://doi.org/10.3390/biology14121690
APA StyleJiang, C., Gao, Q., Zhao, Y., You, Y., Wang, Z., Wang, J., Yang, G., Guo, C., & Cui, Z. (2025). Exploratory Single-Cell Transcriptomic Profiling Reveals Dysregulated Glial Populations and Pathways in Focal Cortical Dysplasia Epilepsy. Biology, 14(12), 1690. https://doi.org/10.3390/biology14121690

