miR-134-3p Regulates Cell Proliferation and Apoptosis by Targeting INHBA via Inhibiting the TGF-β/PI3K/AKT Pathway in Sheep Granulosa Cells
Simple Summary
Abstract
1. Introduction
2. Materials and Methods
2.1. Ethical Approval and Reagents
2.2. Bioinformatics Predictions of miRNAs That Target INHBA
2.3. Plasmids and Luciferase Reporter Assays
2.4. Collection of Samples
2.5. Culture of GCs
2.6. Gene Expression Analysis Using qRT-PCR
2.7. Protein Expression Analysis Using Western Blot Assays
2.8. EdU and CCK-8 Assays
2.9. Cell Cycle and Apoptosis Evaluations
2.10. Statistical Analysis
3. Results
3.1. miR-134-3p Targets INHBA Regulation
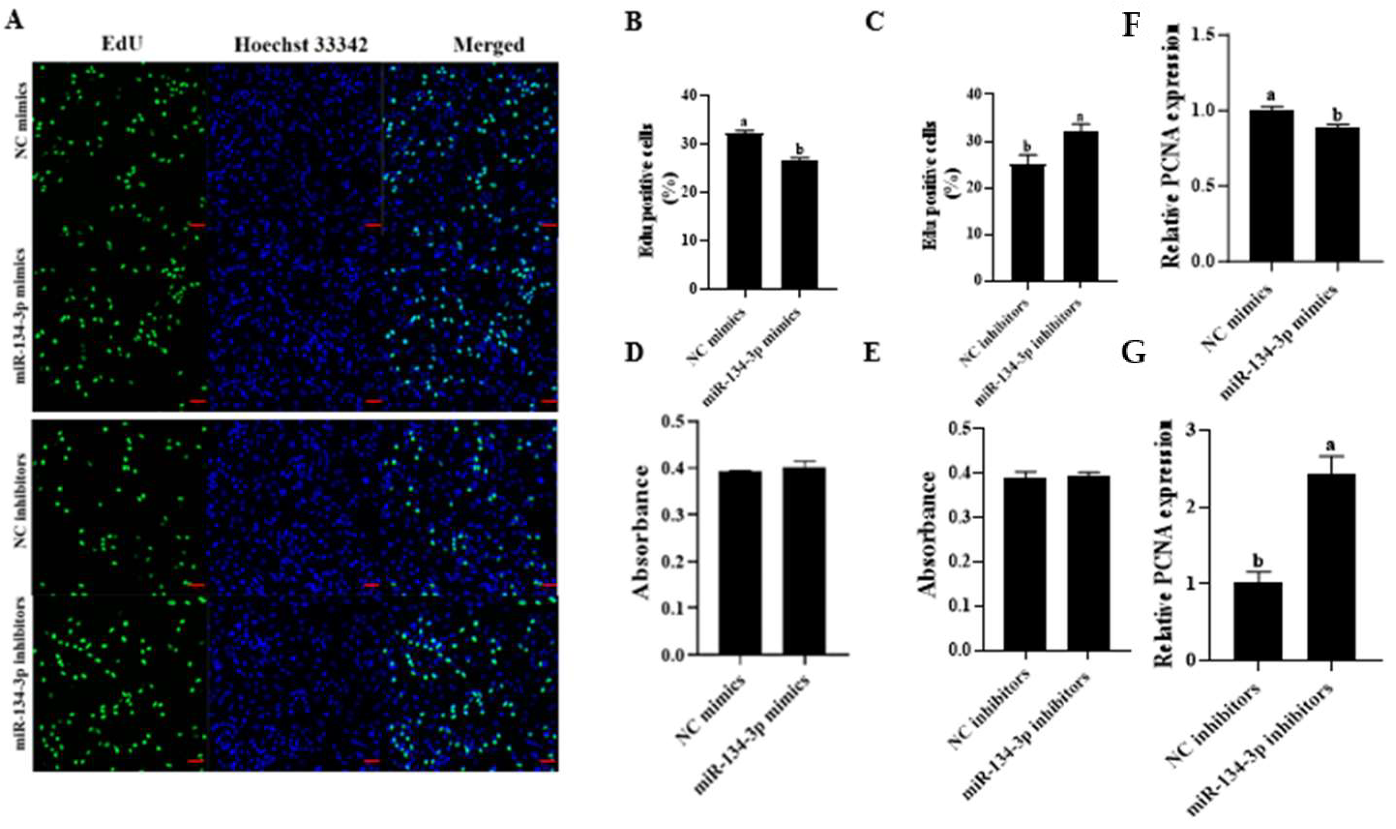
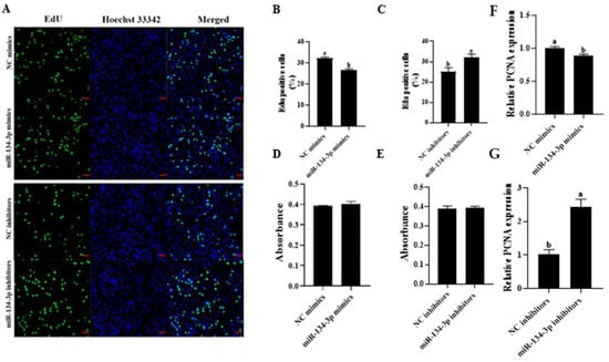
3.2. miR-134-3p Inhibits Proliferation in Sheep GCs
3.3. miR-134-3p Promotes Apoptosis in Sheep GCs
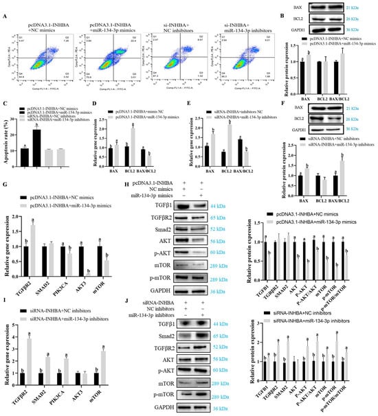
3.4. miR-134-3p Suppresses the TGF-β/PI3K/AKT Axis
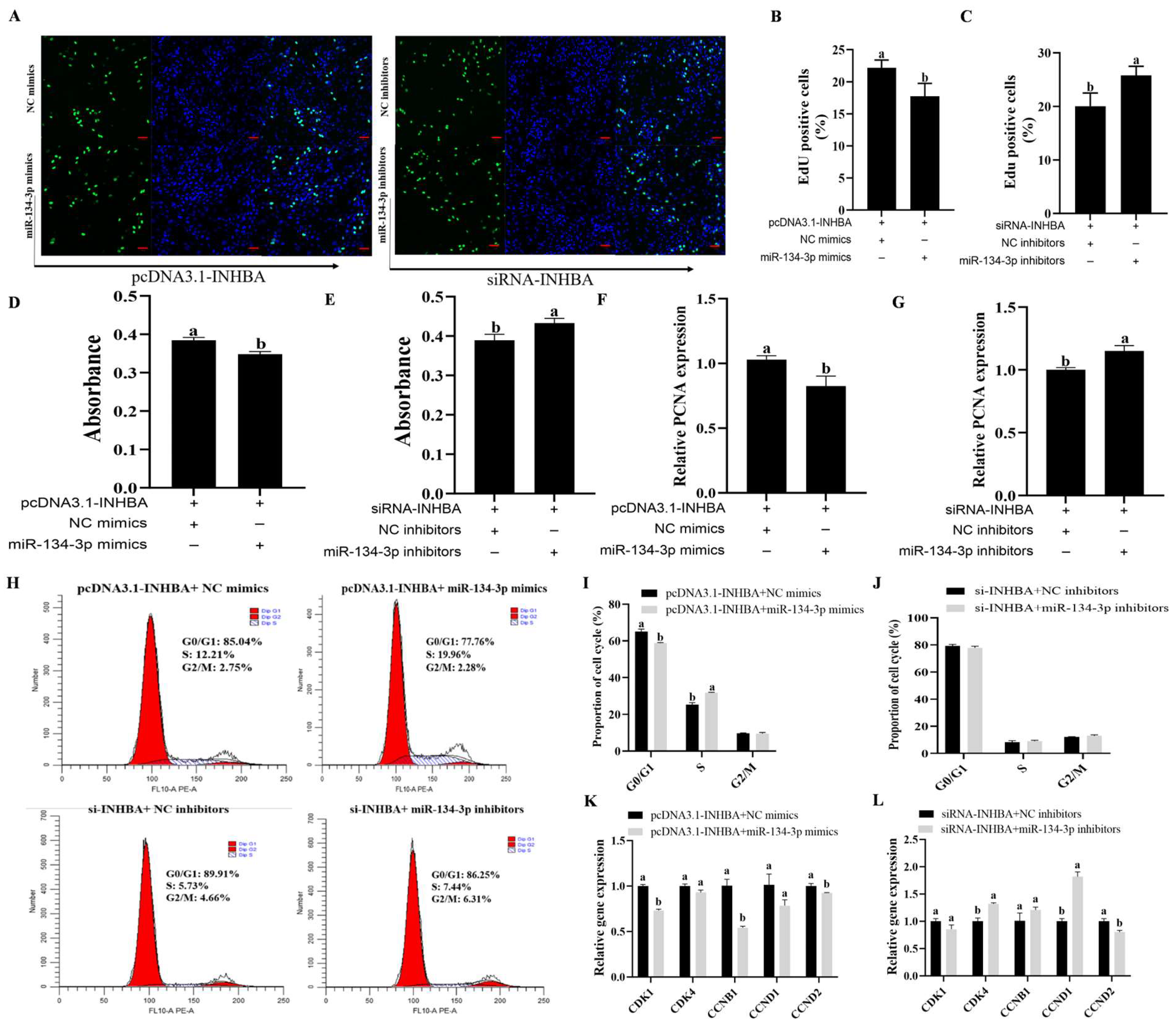
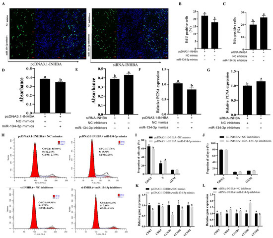
3.5. miR-134-3p Modulates Proliferation and Apoptosis by Targeting INHBA in Sheep GCs
4. Discussion
5. Conclusions
Supplementary Materials
Author Contributions
Funding
Institutional Review Board Statement
Informed Consent Statement
Data Availability Statement
Acknowledgments
Conflicts of Interest
References
- Davis, G.H.; Balakrishnan, L.; Ross, I.K.; Wilson, T.; Galloway, S.M.; Lumsden, B.M.; Hanrahan, J.P.; Mullen, M.; Mao, X.Z.; Wang, G.L.; et al. Investigation of the Booroola (FecB) and Inverdale (FecX(I)) mutations in 21 prolific breeds and strains of sheep sampled in 13 countries. Anim. Reprod. Sci. 2006, 92, 87–96. [Google Scholar] [CrossRef] [PubMed]
- Tu, J.; Cheung, A.H.; Chan, C.L.; Chan, W.Y. The Role of microRNAs in Ovarian Granulosa Cells in Health and Disease. Front. Endocrinol. 2019, 10, 174. [Google Scholar] [CrossRef] [PubMed]
- Sirotkin, A.V. Cytokines: Signalling molecules controlling ovarian functions. Int. J. Biochem. Cell Biol. 2011, 43, 857–861. [Google Scholar] [CrossRef]
- Peng, C. The TGF-beta superfamily and its roles in the human ovary and placenta. J. Obstet. Gynaecol. Can. 2003, 25, 834–844. [Google Scholar] [CrossRef]
- Chang, H.-M.; Leung PC, K. Physiological roles of activins in the human ovary. J. Bio-X Res. 2018, 1, 111–119. [Google Scholar] [CrossRef]
- Makanji, Y.; Zhu, J.; Mishra, R.; Holmquist, C.; Wong, W.P.; Schwartz, N.B.; Mayo, K.E.; Woodruff, T.K. Inhibin at 90: From discovery to clinical application, a historical review. Endocr. Rev. 2014, 35, 747–794. [Google Scholar] [CrossRef]
- Phillips, D.J.; Woodruff, T.K. Inhibin: Actions and signalling. Growth Factors 2004, 22, 13–18. [Google Scholar] [CrossRef]
- Walton, K.L.; Makanji, Y.; Harrison, C.A. New insights into the mechanisms of activin action and inhibition. Mol. Cell. Endocrinol. 2012, 359, 2–12. [Google Scholar] [CrossRef]
- Ma, M.; Wang, H.; Zhang, Y.; Zhang, J.; Liu, J.; Pan, Z. circRNA-Mediated Inhibin-Activin Balance Regulation in Ovarian Granulosa Cell Apoptosis and Follicular Atresia. Int. J. Mol. Sci. 2021, 22, 9113. [Google Scholar] [CrossRef]
- Bao, Y.; Yao, X.; Li, X.; EI-Samahy, M.A.; Yang, H.; Liang, Y.; Liu, Z.; Wang, F. INHBA transfection regulates proliferation, apoptosis and hormone synthesis in sheep granulosa cells. Theriogenology 2021, 175, 111–122. [Google Scholar] [CrossRef]
- Yao, X.; Gao, X.; Bao, Y.; El-Samahy, M.A.; Yang, J.; Wang, Z.; Li, X.; Zhang, G.; Zhang, Y.; Liu, W.; et al. lncRNA FDNCR promotes apoptosis of granulosa cells by targeting the miR-543-3p/DCN/TGF-beta signaling pathway in Hu sheep. Mol. Ther. Nucleic Acids 2021, 24, 223–240. [Google Scholar] [CrossRef] [PubMed]
- Yang, J.; Li, X.; Cao, Y.H.; Pokharel, K.; Hu, X.J.; Chen, Z.H.; Xu, S.S.; Peippo, J.; Honkatukia, M.; Kantanen, J.; et al. Comparative mRNA and miRNA expression in European mouflon (Ovis musimon) and sheep (Ovis aries) provides novel insights into the genetic mechanisms for female reproductive success. Heredity 2019, 122, 172–186. [Google Scholar] [CrossRef] [PubMed]
- Shabbir, S.; Boruah, P.; Xie, L.; Kulyar, M.F.; Nawaz, M.; Yousuf, S.; Liu, T.; Jabeen, F.; Miao, X. Genome-wide transcriptome profiling uncovers differential miRNAs and lncRNAs in ovaries of Hu sheep at different developmental stages. Sci. Rep. 2021, 11, 5865. [Google Scholar] [CrossRef] [PubMed]
- Miao, X.; Luo, Q.; Zhao, H.; Qin, X. Ovarian transcriptomic study reveals the differential regulation of miRNAs and lncRNAs related to fecundity in different sheep. Sci. Rep. 2016, 6, 35299. [Google Scholar] [CrossRef]
- Zhang, J.; Xu, Y.; Liu, H.; Pan, Z. MicroRNAs in ovarian follicular atresia and granulosa cell apoptosis. Reprod. Biol. Endocrinol. 2019, 17, 9. [Google Scholar] [CrossRef]
- Yuan, H.; Lu, J.; Xiao, S.Y.; Han, X.Y.; Song, X.T.; Qi, M.Y.; Liu, G.S.; Yang, C.X.; Yao, Y.C. miRNA expression analysis of the sheep follicle during the prerecruitment, dominant, and mature stages of development under FSH stimulation. Theriogenology 2022, 181, 161–169. [Google Scholar] [CrossRef]
- Yao, X.; Ei-Samahy, M.A.; Xiao, S.; Wang, Z.; Meng, F.; Li, X.; Bao, Y.; Zhang, Y.; Wang, Z.; Fan, Y.; et al. CITED4 mediates proliferation, apoptosis and steroidogenesis of Hu sheep granulosa cells in vitro. Reproduction 2021, 161, 255–267. [Google Scholar] [CrossRef]
- Yao, X.; Yang, H.; Zhang, Y.; Ren, C.; Nie, H.; Fan, Y.; Zhou, W.; Wang, S.; Feng, X.; Wang, F. Characterization of GALNTL5 gene sequence and expression in ovine testes and sperm. Theriogenology 2017, 95, 54–61. [Google Scholar] [CrossRef]
- Li, X.; Yao, X.; Xie, H.; Deng, M.; Gao, X.; Deng, K.; Bao, Y.; Wang, Q.; Wang, F. Effects of SPATA6 on proliferation, apoptosis and steroidogenesis of Hu sheep Leydig cells in vitro. Theriogenology 2021, 166, 9–20. [Google Scholar] [CrossRef]
- Engelhardt, H.; Smith, K.B.; Mcneilly, A.S.; Baird, D.T. Expression of messenger ribonucleic acid for inhibin subunits and ovarian secretion of inhibin and estradiol at various stages of the sheep estrous cycle. Biol. Reprod. 1993, 49, 281–294. [Google Scholar] [CrossRef]
- Toms, D.; Pan, B.; Bai, Y.; Li, J. Small RNA sequencing reveals distinct nuclear microRNAs in pig granulosa cells during ovarian follicle growth. J. Ovarian. Res. 2021, 14, 54. [Google Scholar] [CrossRef] [PubMed]
- Nilmani; D’costa, M.; Bothe, A.; Das, S.; Udhaya Kumar, S.; Gnanasambandan, R.; George Priya Doss, C. CDK regulators-Cell cycle progression or apoptosis-Scenarios in normal cells and cancerous cells. Adv. Protein Chem. Struct. Biol. 2023, 135, 125–177. [Google Scholar] [CrossRef] [PubMed]
- Chang, C.; Liu, T.; Huang, Y.; Qin, W.; Yang, H.; Chen, J. MicroRNA-134-3p is a novel potential inhibitor of human ovarian cancer stem cells by targeting RAB27A. Gene 2017, 605, 99–107. [Google Scholar] [CrossRef]
- Zhao, M.; Ji, H.; Fu, Q.; Cheng, Q.; Zhang, Y.; Yang, Y. MicroRNA-134-3p inhibits ovarian cancer progression by targeting flap structure-specific endonuclease 1 in vitro. Oncol. Rep. 2021, 45, 119–128. [Google Scholar] [CrossRef]
- Song, Q.; Zhao, F.; Yao, J.; Dai, H.; Hu, L.; Yu, S. Protective effect of microRNA-134-3p on multiple sclerosis through inhibiting PRSS57 and promotion of CD34(+) cell proliferation in rats. J. Cell. Biochem. 2020, 121, 4347–4363. [Google Scholar] [CrossRef]
- Asselin, E.; Xiao, C.W.; Wang, Y.F.; Tsang, B.K. Mammalian follicular development and atresia: Role of apoptosis. Biol. Signals Recept. 2000, 9, 87–95. [Google Scholar] [CrossRef]
- Regan SL, P.; Knight, P.G.; Yovich, J.L.; Leung, Y.; Arfuso, F.; Dharmarajan, A. Granulosa Cell Apoptosis in the Ovarian Follicle—A Changing View. Front. Endocrinol. 2018, 9, 61. [Google Scholar] [CrossRef]
- Zhang, Y.; Jia, S.; Wei, Q.; Zhuang, Z.; Li, J.; Fan, Y.; Zhang, L.; Hong, Z.; Ma, X.; Sun, R.; et al. CircRNA_25487 inhibits bone repair in trauma-induced osteonecrosis of femoral head by sponging miR-134-3p through p21. Regen. Ther. 2021, 16, 23–31. [Google Scholar] [CrossRef]
- Luo, K. Signaling Cross Talk between TGF-beta/Smad and Other Signaling Pathways. Cold Spring Harb. Perspect. Biol. 2017, 9, a022137. [Google Scholar] [CrossRef]
- Zhang, L.; Zhou, F.; Ten Dijke, P. Signaling interplay between transforming growth factor-β receptor and PI3K/AKT pathways in cancer. Trends. Biochem. Sci. 2013, 38, 612–620. [Google Scholar] [CrossRef]
- Qi, A.; Han, J.; Jia, F.; Liu, C. miR-3175 and miR-134 affect proliferation, invasion and apoptosis of glioma cells through PI3K/AKT signaling pathway. J. Buon. 2019, 24, 2465–2474. [Google Scholar] [PubMed]
- El-Daly, S.M.; Abba, M.L.; Patil, N.; Allgayer, H. miRs-134 and -370 function as tumor suppressors in colorectal cancer by independently suppressing EGFR and PI3K signalling. Sci. Rep. 2016, 6, 24720. [Google Scholar] [CrossRef] [PubMed]
- Yang, L.; Lv, Q.; Liu, J.; Qi, S.; Fu, D. miR-431 regulates granulosa cell function through the IRS2/PI3K/AKT signaling pathway. J. Reprod. Dev. 2020, 66, 231–239. [Google Scholar] [CrossRef]
- Wen, X.; Xie, J.; Zhou, L.; Fan, Y.; Yu, B.; Chen, Q.; Fu, Y.; Yan, Z.; Guo, H.; Lyu, Q.; et al. The role of combining medroxyprogesterone 17-acetate with human menopausal gonadotropin in mouse ovarian follicular development. Sci. Rep. 2018, 8, 4439. [Google Scholar] [CrossRef]
- Adhikari, D.; Liu, K. Molecular mechanisms underlying the activation of mammalian primordial follicles. Endocr. Rev. 2009, 30, 438–464. [Google Scholar] [CrossRef]
- Reddy, P.; Liu, L.; Adhikari, D.; Jagarlamudi, K.; Rajareddy, S.; Shen, Y.; Du, C.; Tang, W.; Hämäläinen, T.; Peng, S.L.; et al. Oocyte-specific deletion of Pten causes premature activation of the primordial follicle pool. Science 2008, 319, 611–613. [Google Scholar] [CrossRef]
- Li, L.; Shi, X.; Shi, Y.; Wang, Z. The Signaling Pathways Involved in Ovarian Follicle Development. Front. Physiol. 2021, 12, 730196. [Google Scholar] [CrossRef]
- Burton JJ, N.; Luke, A.J.; Pepling, M.E. Regulation of mouse primordial follicle formation by signaling through the PI3K pathway. Biol. Reprod. 2022, 106, 515–525. [Google Scholar] [CrossRef]







| Name | INHBA 3′-UTR Mut Sequence (5′-3′) |
|---|---|
| miR-134-3p-INHBA-wt | GGAGGAGTGTGGCTGCTCATAGAGCGCCCAGCCCAGGGGGGACGGGAGCGAGATGGTCCA |
| miR-134-3p-INHBA-mut | GGAGGAGTGTGGCTGCTCATAGAGCGCCAGTTAACTGGGGGACGGGAGCGAGATGGTCCA |
| miR-10b- INHBA-wt | CAACCCCATCCTACAAGTTACTTACTCCCTACAGGGAAAACAAAACAGGAAACTCATGTT |
| miR-10b- INHBA-mut | CAACCCCATCCTACAAGTTACTTACTCTACGACTTGAAAACAAAACAGGAAACTCATGTT |
| Name | Sequence (5′-3′) |
|---|---|
| miR-134-3p mimics | Sense: UCUGGGCUGCCUCGUCACCAACC |
| Antisense: UUGGUGACGAGGCAGCCCAGAUU | |
| miR-10b mimics | Sense: CAAGUUACUUACUCCCUACAGGG |
| Antisense: UGUAGGGAGUAAGUAACUUGUU | |
| NC mimics | Sense: UUCUCCGAACGUGUCACGUTT |
| Antisense: ACGUGACACGUUCGGAGAATT | |
| miR-134-3p inhibitor | GGUUGGUGACGAGGCAGCCCAGA |
| miR-10b inhibitor | CCCUGUAGGGAGUAAGUAACUUG |
| NC inhibitor | CAGUACUUUUGUGUAGUACAA |
| siRNA-INHBA | Sense: GGCAGAACAUCAUCAAGAATT Antisense: UUCUUGAUGAUGUUCUGCCTT |
| siRNA-NC | Sense: UUCUCCGAACGUGUCACGUTT Antisense: ACGUGACACGUUCGGAGAATT |
| Gene | Primer Sequence (5′-3′) |
|---|---|
| miR-134-3p | F: TCTGGGCTGCCTCGTCA |
| R: AGTGCAGGGTCCGAGGTATT | |
| miR-10b | F: GCGACCCTGTAGAACCGAA |
| R: AGTGCAGGGTCCGAGGTATT | |
| miR-16b | F: GCGCTAGCAGCACGTAAA |
| R: TGGTGTCGTGGAGTCGGCAAT |
| Items | Primer Sequence (5′-3′) | Fragment Size (bp) | R2 | E |
|---|---|---|---|---|
| INHBA | F: GGACATACGGATTGCCTGTGAGC | 110 | 0.998 | 1.96 |
| R: CTCCATCCCTCTTCTTCCCTTCCC | ||||
| GAPDH | F: GTCAAGGCAGAGAACGGGAA | 232 | 0.998 | 1.99 |
| R: GGTTCACGCCCATCACAAAC | ||||
| SMAD2 | F: CTTGAGAAAGCCATCACCAC | 90 | 0.998 | 1.96 |
| R: TCGATGGGACACCTGAAG | ||||
| BAX | F: CGAGTGGCGGCTGAAAT | 286 | 0.996 | 1.96 |
| R: GGTCTGCCATGTGGGTGTC | ||||
| BCL2 | F: CGCATCGTGGCCTTCTTT | 113 | 0.993 | 1.92 |
| R: CGGTTCAGGTACTCGGTCATC | ||||
| CASP3 | F: TCAGGGAAACCTTCACGAGC | 274 | 0.998 | 1.96 |
| R: CCTCGGCAGGCCTGAATAAT | ||||
| CAS98 | F: TGAAGGTTCCAGGATTCGCC | 136 | 0.996 | 1.96 |
| R: GGCTTAGGAACTTGAGGGCA | ||||
| CASP9 | F: CAGACGGATGTCCTGTGTCC | 178 | 0.995 | 1.93 |
| R: GGGTTGCTATTGGGGGTCTC | ||||
| P53 | F: TTCCCCTTCCCTCAACAAGC | 234 | 0.999 | 1.94 |
| R: GCGCGTAAATTCCCTTCCAC | ||||
| CDK1 | F: ATGGCTTGGATCTGCTCTCG | 154 | 0.999 | 1.94 |
| R: TGCTCTTGACACAACACAGGA | ||||
| CDK4 | F: GCTGCTGCTGGAGATGCTGAC | 100 | 0.996 | 1.95 |
| R: CTCTGCGTCACCTTCTGCCTTG | ||||
| CCNB1 | F: GCTTGGAGACATCGGTAACA | 129 | 0.998 | 1.98 |
| R: GGAGCCTTTTCCAGAGGTTTTG | ||||
| CCND1 | F: ACATGGAGCTGGTCCTGGTGA | 188 | 0.996 | 1.96 |
| R: GGAGGGTGGGTTGGAAATGAA | ||||
| CCND2 | F: AGCACGCTCAGACCTTCATC | 193 | 0.998 | 1.96 |
| R: AGGCAATCCACATCCGTGTT | ||||
| P1K3CA | F: GAGGAGCCCCGAGCATTTCT | 134 | 0.996 | 1.95 |
| R: AAGTGGATGCCCCACAGTTC | ||||
| AKT3 | F: CAGCAGAGAATCCAAACCCCA | 133 | 0.997 | 1.96 |
| R: TCCCTTTACCAGCACCCCTCT | ||||
| mTOR | F: CTGGAGGCTGATGGACACAAAT | 190 | 0.996 | 1.99 |
| R: CTCTGGTTTCACCAAACCGTATC | ||||
| TGFβR2 | F: GGTGGGAACGGCGAGATAC | 158 | 0.996 | 1.98 |
| R: CGTAGTCCTTCACTTCTCCCACG |
| Antibodies | Cat No. | Source | Dilution of WB |
|---|---|---|---|
| INHBA | T58360 | Abmart, Shanghai, China | 1:1000 |
| BAX | 50599-2-Ig | ProteinTech, Chicago, IL, USA | 1:2000 |
| BCL2 | 12789-1-AP | ProteinTech, Chicago, IL, USA | 1:1000 |
| GAPDH | 60004-1-Ig | ProteinTech, Chicago, IL, USA | 1:8000 |
| PCNA | Ab15497 | Abcam, Cambridge, UK | 1:500 |
| TGFβR2 | 27212-1-AP | ProteinTech, Chicago, IL, USA | 1:1000 |
| SMAD2 | 12570-1-AP | ProteinTech, Chicago, IL, USA | 1:1000 |
| mTOR | 2983 | CST, Boston, MA, USA | 1:1000 |
| P-mTOR | 5536 | CST, Boston, MA, USA | 1:1000 |
| AKT | 60203-2-Ig | ProteinTech, Chicago, IL, USA | 1:1000 |
| P-AKT | AF0016 | Affinity, Boston, MA, USA | 1:1000 |
| Goat Anti-Mouse | SA00001-1 | ProteinTech, Chicago, IL, USA | 1:5000 |
| Goat Anti-Rabbit | SA00001-2 | ProteinTech, Chicago, IL, USA | 1:5000 |
Disclaimer/Publisher’s Note: The statements, opinions and data contained in all publications are solely those of the individual author(s) and contributor(s) and not of MDPI and/or the editor(s). MDPI and/or the editor(s) disclaim responsibility for any injury to people or property resulting from any ideas, methods, instructions or products referred to in the content. |
© 2024 by the authors. Licensee MDPI, Basel, Switzerland. This article is an open access article distributed under the terms and conditions of the Creative Commons Attribution (CC BY) license (https://creativecommons.org/licenses/by/4.0/).
Share and Cite
Huang, X.; Bao, Y.; Yang, F.; Li, X.; Wang, F.; Zhang, C. miR-134-3p Regulates Cell Proliferation and Apoptosis by Targeting INHBA via Inhibiting the TGF-β/PI3K/AKT Pathway in Sheep Granulosa Cells. Biology 2025, 14, 24. https://doi.org/10.3390/biology14010024
Huang X, Bao Y, Yang F, Li X, Wang F, Zhang C. miR-134-3p Regulates Cell Proliferation and Apoptosis by Targeting INHBA via Inhibiting the TGF-β/PI3K/AKT Pathway in Sheep Granulosa Cells. Biology. 2025; 14(1):24. https://doi.org/10.3390/biology14010024
Chicago/Turabian StyleHuang, Xinai, Yongjin Bao, Fan Yang, Xiaodan Li, Feng Wang, and Chunxiang Zhang. 2025. "miR-134-3p Regulates Cell Proliferation and Apoptosis by Targeting INHBA via Inhibiting the TGF-β/PI3K/AKT Pathway in Sheep Granulosa Cells" Biology 14, no. 1: 24. https://doi.org/10.3390/biology14010024
APA StyleHuang, X., Bao, Y., Yang, F., Li, X., Wang, F., & Zhang, C. (2025). miR-134-3p Regulates Cell Proliferation and Apoptosis by Targeting INHBA via Inhibiting the TGF-β/PI3K/AKT Pathway in Sheep Granulosa Cells. Biology, 14(1), 24. https://doi.org/10.3390/biology14010024

