CopG1, a Novel Transcriptional Regulator Affecting Symbiosis in Bradyrhizobium sp. SUTN9-2
Abstract
Simple Summary
Abstract
1. Introduction
2. Materials and Methods
2.1. Bacterial Strains, Plasmids, and Growth Conditions
2.2. Plasmid Construction and Gene Deletion
2.3. Nodulation Test and Acetylene Reduction Assay (ARA)
2.4. Bacterial Induction, RNA Isolation, and qRT–PCR Analysis of Gene Expression
2.5. Protein Preparation, Sodium Dodecyl Sulfate Polyacrylamide Gel Electrophoresis (SDS-PAGE) Analysis, and Protein Identification
2.6. Microscopy
2.7. Bioinformatics
2.8. Statistical Analysis
3. Results
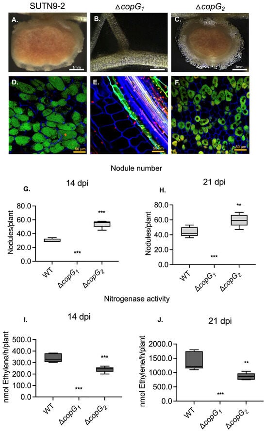
3.1. Symbiotic Properties of ΔcopG1, ΔtraG1, and ΔvirD21 in Vigna radiata cv. SUT4
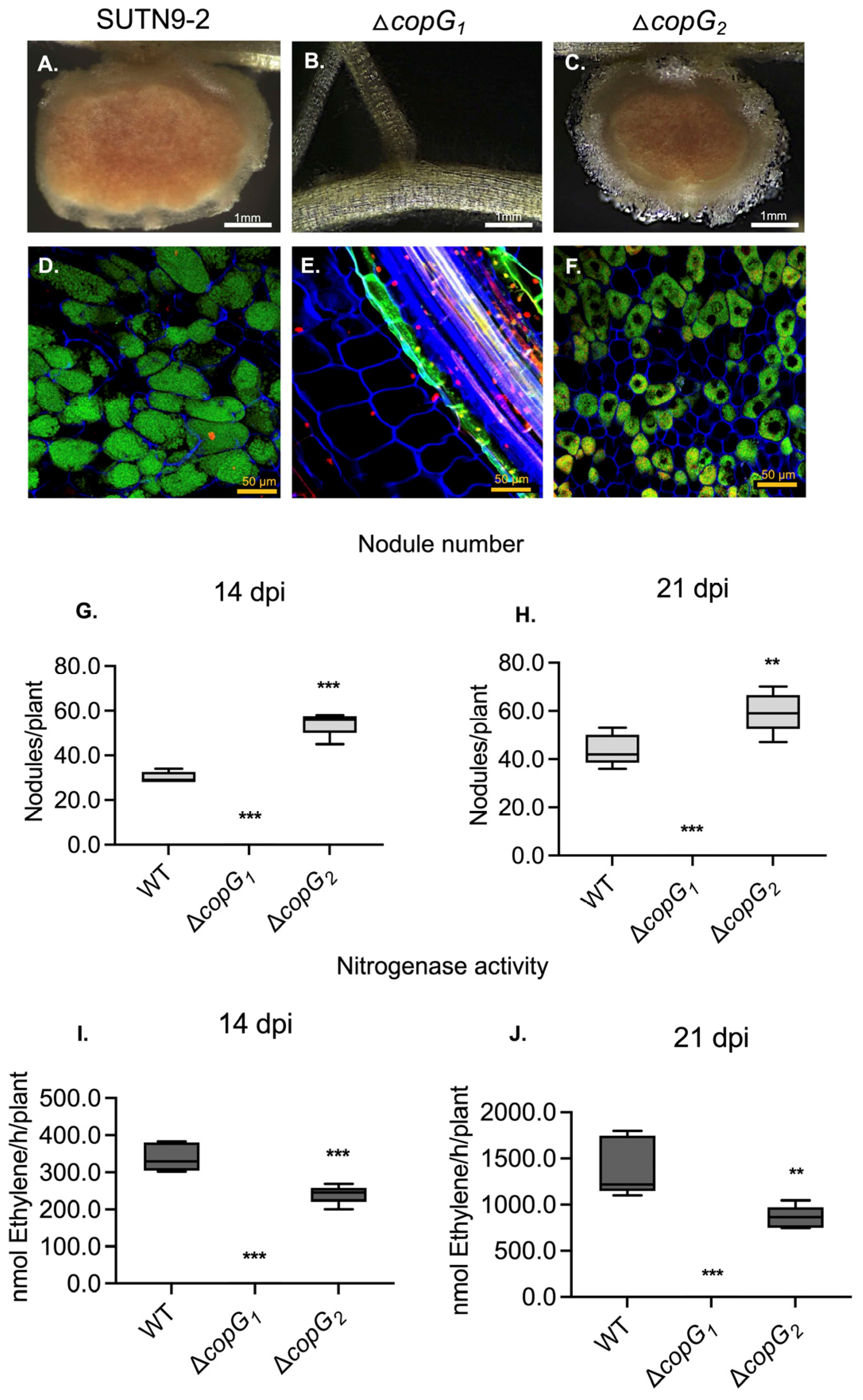
3.2. The copG Genes Are Involved in Nodulation Efficiency of Bradyrhizobium sp. SUTN9-2
3.3. The copG1 Gene Plays a Crucial Role in the Expression of Nodulation (nod) Genes and Transcriptional Regulator TtsI (ttsI)
3.4. Bradyrhizobium sp. SUTN9-2 copG1 Is Involved in the Repression of the T4SS Structural Genes traG1 and trbE1
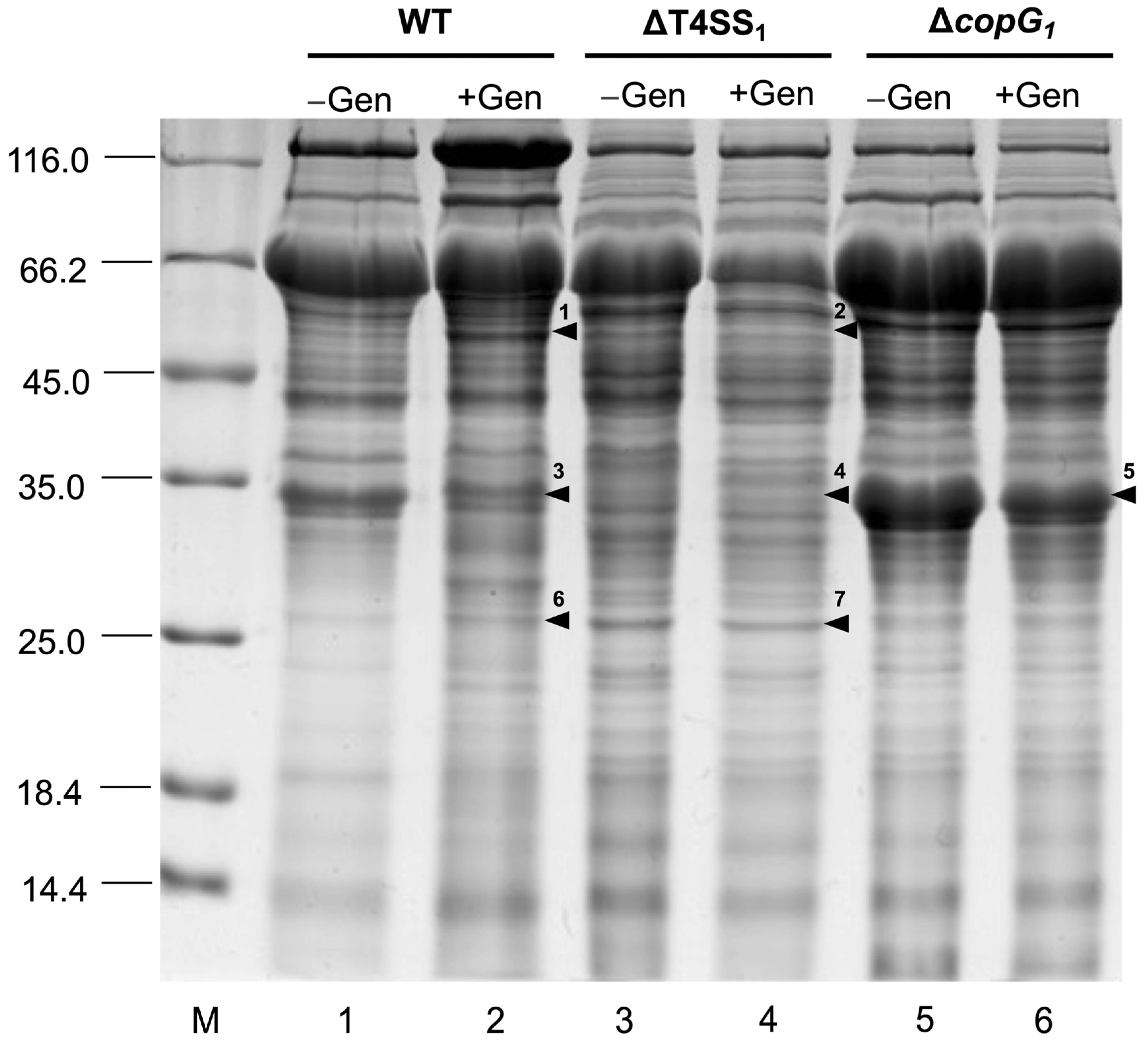
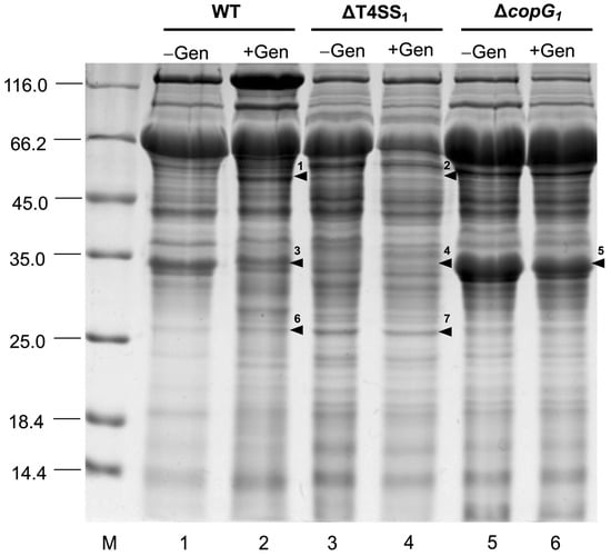
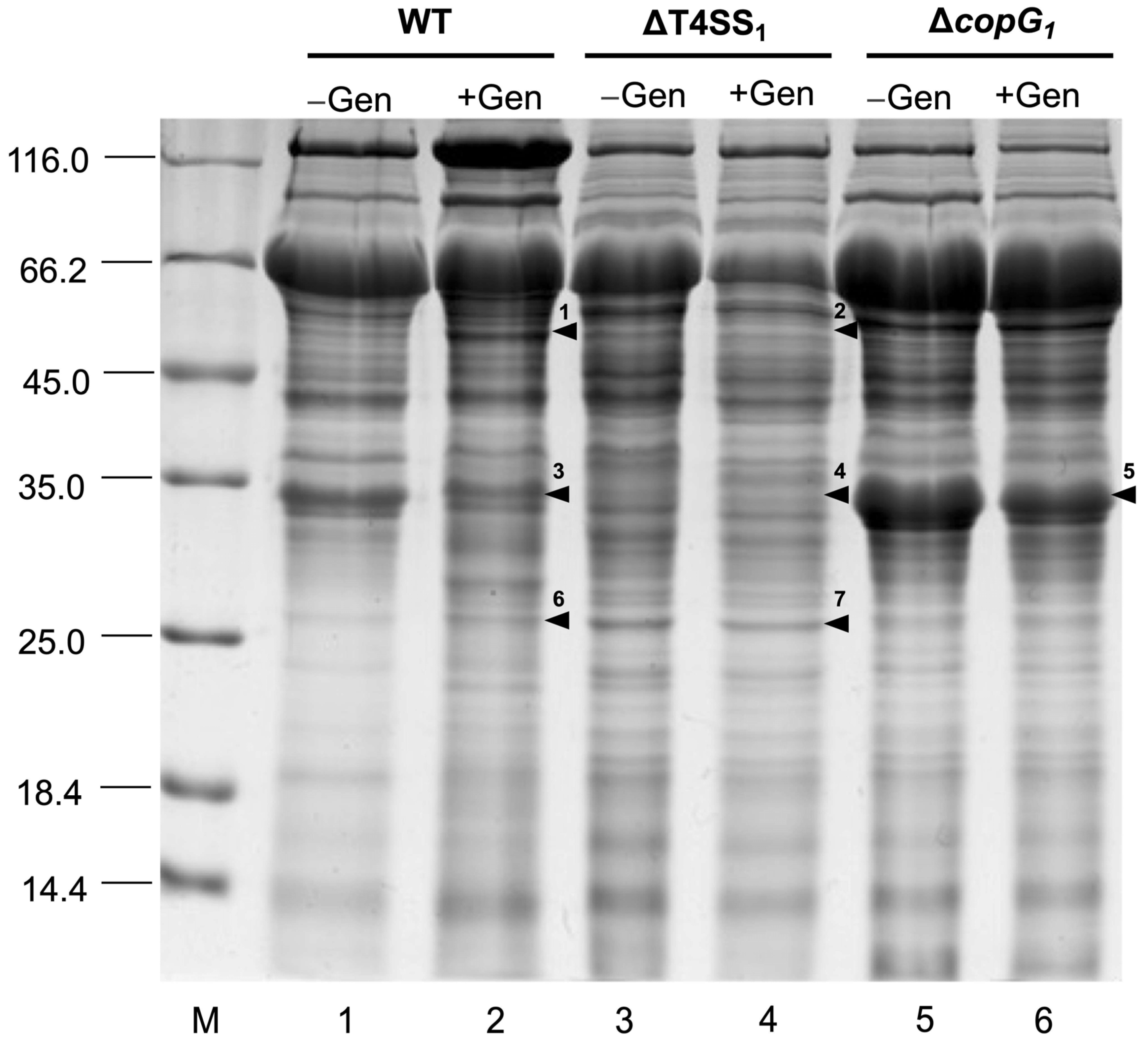
3.5. Effect of T4SS and copG1 on the Secreted Protein Pattern after 48 h of Genistein Induction
4. Discussion
5. Conclusions
Supplementary Materials
Author Contributions
Funding
Institutional Review Board Statement
Informed Consent Statement
Data Availability Statement
Conflicts of Interest
References
- Goyal, R.K.; Habtewold, J.Z. Evaluation of legume–rhizobial symbiotic interactions beyond nitrogen fixation that help the host survival and diversification in hostile environments. Microorganisms 2023, 11, 1454. [Google Scholar] [CrossRef] [PubMed]
- Rascio, N.; La Rocca, N. Biological Nitrogen Fixation. In Reference Module in Earth Systems and Environmental Sciences; Elsevier: Amsterdam, The Netherlands, 2013; p. B9780124095489006850. ISBN 978-0-12-409548-9. [Google Scholar]
- Granada Agudelo, M.; Ruiz, B.; Capela, D.; Remigi, P. The role of microbial interactions on rhizobial fitness. Front. Plant Sci. 2023, 14, 1277262. [Google Scholar] [CrossRef] [PubMed]
- Dénarié, J.; Debellé, F.; Promé, J.-C. Rhizobium lipo-chitooligosaccharide nodulation factors: Signaling molecules mediating recognition and morphogenesis. Annu. Rev. Biochem. 1996, 65, 503–535. [Google Scholar] [CrossRef] [PubMed]
- Green, E.R.; Mecsas, J. Bacterial secretion systems: An overview. Microbiol. Spectr. 2016, 4, 213–239. [Google Scholar] [CrossRef] [PubMed]
- Gassmann, W.; Bhattacharjee, S. Effector-triggered immunity signaling: From gene-for-gene pathways to protein-protein interaction networks. Mol. Plant-Microbe Interact. 2012, 25, 862–868. [Google Scholar] [CrossRef]
- Jones, J.D.G.; Dangl, J.L. The plant immune system. Nature 2006, 444, 323–329. [Google Scholar] [CrossRef]
- Fauvart, M.; Michiels, J. Rhizobial secreted proteins as determinants of host specificity in the Rhizobium–legume symbiosis. FEMS Microbiol. Lett. 2008, 285, 1–9. [Google Scholar] [CrossRef]
- Nelson, M.S.; Sadowsky, M.J. Secretion systems and signal exchange between nitrogen-fixing rhizobia and legumes. Front. Plant Sci. 2015, 6, 491. [Google Scholar] [CrossRef]
- Zboralski, A.; Biessy, A.; Filion, M. Bridging the gap: Type III secretion systems in plant-beneficial bacteria. Microorganisms 2022, 10, 187. [Google Scholar] [CrossRef]
- Luo, L.; Lu, D. Immunosuppression during Rhizobium -legume symbiosis. Plant Signal. Behav. 2014, 9, e28197. [Google Scholar] [CrossRef]
- Jiménez-Guerrero, I.; Medina, C.; Vinardell, J.M.; Ollero, F.J.; López-Baena, F.J. The rhizobial type 3 secretion system: The Dr. Jekyll and Mr. Hyde in the Rhizobium–legume symbiosis. Int. J. Mol. Sci. 2022, 23, 11089. [Google Scholar] [CrossRef] [PubMed]
- Songwattana, P.; Chaintreuil, C.; Wongdee, J.; Teulet, A.; Mbaye, M.; Piromyou, P.; Gully, D.; Fardoux, J.; Zoumman, A.M.A.; Camuel, A.; et al. Identification of type III effectors modulating the symbiotic properties of Bradyrhizobium vignae strain ORS3257 with various Vigna species. Sci. Rep. 2021, 11, 4874. [Google Scholar] [CrossRef] [PubMed]
- Salinero-Lanzarote, A.; Pacheco-Moreno, A.; Domingo-Serrano, L.; Durán, D.; Ormeño-Orrillo, E.; Martínez-Romero, E.; Albareda, M.; Palacios, J.M.; Rey, L. The type VI secretion system of Rhizobium etli Mim1 has a positive effect in symbiosis. FEMS Microbiol. Ecol. 2019, 95, fiz054. [Google Scholar] [CrossRef] [PubMed]
- Tighilt, L.; Boulila, F.; De Sousa, B.F.S.; Giraud, E.; Ruiz-Argüeso, T.; Palacios, J.M.; Imperial, J.; Rey, L. The Bradyrhizobium sp. LmicA16 type VI secretion system is required for efficient nodulation of Lupinus spp. Microb. Ecol. 2022, 84, 844–855. [Google Scholar] [CrossRef] [PubMed]
- Fronzes, R.; Christie, P.J.; Waksman, G. The structural biology of type IV secretion systems. Nat. Rev. Microbiol. 2009, 7, 703–714. [Google Scholar] [CrossRef] [PubMed]
- Smith, E.F.; Townsend, C.O. A plant-tumor of bacterial origin. Science 1907, 25, 671–673. [Google Scholar] [CrossRef] [PubMed]
- Piromyou, P.; Songwattana, P.; Teamtisong, K.; Tittabutr, P.; Boonkerd, N.; Tantasawat, P.A.; Giraud, E.; Göttfert, M.; Teaumroong, N. Mutualistic co-evolution of T3SSs during the establishment of symbiotic relationships between Vigna radiata and bradyrhizobia. MicrobiologyOpen 2019, 8, e00781. [Google Scholar] [CrossRef] [PubMed]
- Kaneko, T.; Maita, H.; Hirakawa, H.; Uchiike, N.; Minamisawa, K.; Watanabe, A.; Sato, S. Complete genome sequence of the soybean symbiont Bradyrhizobium japonicum strain USDA6T. Genes 2011, 2, 763–787. [Google Scholar] [CrossRef]
- Cytryn, E.J.; Jitacksorn, S.; Giraud, E.; Sadowsky, M.J. Insights learned from pBTAi1, a 229-Kb accessory plasmid from Bradyrhizobium sp. strain BTAi1 and prevalence of accessory plasmids in other Bradyrhizobium sp. strains. ISME J. 2008, 2, 158–170. [Google Scholar] [CrossRef]
- Okazaki, S.; Noisangiam, R.; Okubo, T.; Kaneko, T.; Oshima, K.; Hattori, M.; Teamtisong, K.; Songwattana, P.; Tittabutr, P.; Boonkerd, N.; et al. Genome analysis of a Novel Bradyrhizobium sp. DOA9 carrying a symbiotic plasmid. PLoS ONE 2015, 10, e0117392. [Google Scholar] [CrossRef]
- Piromyou, P.; Songwattana, P.; Greetatorn, T.; Okubo, T.; Kakizaki, K.C.; Prakamhang, J.; Tittabutr, P.; Boonkerd, N.; Teaumroong, N.; Minamisawa, K. The type III secretion system (T3SS) is a determinant for rice-endophyte colonization by non-photosynthetic Bradyrhizobium. Microbes Environ. 2015, 30, 291–300. [Google Scholar] [CrossRef] [PubMed]
- Greetatorn, T.; Hashimoto, S.; Sarapat, S.; Tittabutr, P.; Boonkerd, N.; Uchiumi, T.; Teaumroong, N. Empowering rice seedling growth by endophytic Bradyrhizobium sp. SUTN 9-2. Lett. Appl. Microbiol. 2019, 68, 258–266. [Google Scholar] [CrossRef] [PubMed]
- Wangthaisong, P.; Piromyou, P.; Songwattana, P.; Wongdee, J.; Teamtaisong, K.; Tittabutr, P.; Boonkerd, N.; Teaumroong, N. The type IV secretion system (T4SS) mediates symbiosis between Bradyrhizobium sp. SUTN9-2 and legumes. Appl. Environ. Microbiol. 2023, 89, e00040-23. [Google Scholar] [CrossRef]
- Zhang, Y.F.; Wang, E.T.; Tian, C.F.; Wang, F.Q.; Han, L.L.; Chen, W.F.; Chen, W.X. Bradyrhizobium elkanii, Bradyrhizobium yuanmingense and Bradyrhizobium japonicum are the main rhizobia associated with Vigna unguiculata and Vigna radiata in the subtropical region of China. FEMS Microbiol. Lett. 2008, 285, 146–154. [Google Scholar] [CrossRef]
- Albareda, M.; Rodríguez-Navarro, D.N.; Temprano, F.J. Soybean inoculation: Dose, N fertilizer supplementation and rhizobia persistence in soil. Field Crops Res. 2009, 113, 352–356. [Google Scholar] [CrossRef]
- Sadowsky, M.J.; Tully, R.E.; Cregan, P.B.; Keyser, H.H. Genetic diversity in Bradyrhizobium Japonicum serogroup 123 and its relation to genotype-specific nodulation of soybean. Appl. Environ. Microbiol. 1987, 53, 2624–2630. [Google Scholar] [CrossRef]
- Tsai, J.-W.; Alley, M.R.K. Proteolysis of the McpA chemoreceptor does not require the Caulobacter major chemotaxis operon. J. Bacteriol. 2000, 182, 504–507. [Google Scholar] [CrossRef]
- Blondelet-Rouault, M.-H.; Weiser, J.; Lebrihi, A.; Branny, P.; Pernodet, J.-L. Antibiotic resistance gene cassettes derived from the π interposon for use in E. coli and Streptomyces. Gene 1997, 190, 315–317. [Google Scholar] [CrossRef]
- Ditta, G.; Stanfield, S.; Corbin, D.; Helinski, D.R. Broad host range DNA cloning system for Gram-negative bacteria: Construction of a gene bank of Rhizobium meliloti. Proc. Natl. Acad. Sci. USA 1980, 77, 7347–7351. [Google Scholar] [CrossRef]
- Muyzer, G.; De Waal, E.C.; Uitterlinden, A.G. Profiling of complex microbial populations by denaturing gradient gel electrophoresis analysis of polymerase chain reaction-amplified genes coding for 16S rRNA. Appl. Environ. Microbiol. 1993, 59, 695–700. [Google Scholar] [CrossRef]
- Teamtisong, K.; Songwattana, P.; Noisangiam, R.; Piromyou, P.; Boonkerd, N.; Tittabutr, P.; Minamisawa, K.; Nantagij, A.; Okazaki, S.; Abe, M.; et al. Divergent nod-containing Bradyrhizobium sp. DOA9 with a megaplasmid and its host range. Microbes Environ. 2014, 29, 370–376. [Google Scholar] [CrossRef] [PubMed]
- Ehrhardt, D.; Atkinson, E. Long depolarization of Alfalfa root hair membrane potential by Rhizobium meliloti Nod factors. Science 1992, 256, 998–1000. [Google Scholar] [CrossRef] [PubMed]
- Renier, S.; Hébraud, M.; Desvaux, M. Molecular biology of surface colonization by Listeria monocytogenes: An additional facet of an opportunistic Gram-positive Foodborne Pathogen. Environ. Microbiol. 2011, 13, 835–850. [Google Scholar] [CrossRef] [PubMed]
- Somasegaran, P.; Hoben, H.J. Handbook for Rhizobia; Springer: New York, NY, USA, 1994; ISBN 978-1-4613-8377-2. [Google Scholar]
- Phimphong, T.; Sibounnavong, P.; Phommalath, S.; Wongdee, J.; Songwattana, P.; Piromyou, P.; Greetatorn, T.; Boonkerd, N.; Tittabutr, P.; Teaumroong, N. Selection and evaluation of Bradyrhizobium inoculum for Peanut, Arachis hypogea production in the Lao People’s Democratic Republic. J. Appl. Nat. Sci. 2023, 15, 137–154. [Google Scholar] [CrossRef]
- Bradford, M. A rapid and sensitive method for the quantitation of microgram quantities of protein utilizing the principle of protein-dye binding. Anal. Biochem. 1976, 72, 248–254. [Google Scholar] [CrossRef] [PubMed]
- Laemmli, U.K. Cleavage of structural proteins during the assembly of the head of Bacteriophage T4. Nature 1970, 227, 680–685. [Google Scholar] [CrossRef] [PubMed]
- Haag, A.F.; Baloban, M.; Sani, M.; Kerscher, B.; Pierre, O.; Farkas, A.; Longhi, R.; Boncompagni, E.; Hérouart, D.; Dall’Angelo, S.; et al. Protection of Sinorhizobium against host cysteine-rich antimicrobial peptides is critical for symbiosis. PLoS Biol. 2011, 9, e1001169. [Google Scholar] [CrossRef] [PubMed]
- Vallenet, D.; Calteau, A.; Dubois, M.; Amours, P.; Bazin, A.; Beuvin, M.; Burlot, L.; Bussell, X.; Fouteau, S.; Gautreau, G.; et al. MicroScope: An integrated platform for the annotation and exploration of microbial gene functions through genomic, pangenomic and metabolic comparative analysis. Nucleic Acids Res. 2019, 48, gkz926. [Google Scholar] [CrossRef] [PubMed]
- Letunic, I.; Khedkar, S.; Bork, P. SMART: Recent updates, New developments and status in 2020. Nucleic Acids Res. 2021, 49, D458–D460. [Google Scholar] [CrossRef]
- Paysan-Lafosse, T.; Blum, M.; Chuguransky, S.; Grego, T.; Pinto, B.L.; Salazar, G.A.; Bileschi, M.L.; Bork, P.; Bridge, A.; Colwell, L.; et al. InterPro in 2022. Nucleic Acids Res. 2023, 51, D418–D427. [Google Scholar] [CrossRef]
- Heidstra, R.; Bisseling, T. Nod factor-induced host responses and mechanisms of Nod factor perception. New Phytol. 1996, 133, 25–43. [Google Scholar] [CrossRef]
- Marie, C.; Deakin, W.J.; Ojanen-Reuhs, T.; Diallo, E.; Reuhs, B.; Broughton, W.J.; Perret, X. TtsI, a key regulator of Rhizobium species NGR234 is required for type III-dependent protein secretion and synthesis of rhamnose-rich polysaccharides. Mol. Plant-Microbe Interact. 2004, 17, 958–966. [Google Scholar] [CrossRef] [PubMed]
- Tegtmeyer, N.; Linz, B.; Yamaoka, Y.; Backert, S. Unique TLR9 activation by Helicobacter pylori depends on the cag T4SS, but not on VirD2 relaxases or VirD4 coupling proteins. Curr. Microbiol. 2022, 79, 121. [Google Scholar] [CrossRef] [PubMed]
- Schröder, G.; Krause, S.; Zechner, E.L.; Traxler, B.; Yeo, H.-J.; Lurz, R.; Waksman, G.; Lanka, E. TraG-like proteins of DNA transfer systems and of the Helicobacter pylori ype IV secretion system: Inner membrane gate for exported substrates? J. Bacteriol. 2002, 184, 2767–2779. [Google Scholar] [CrossRef] [PubMed]
- Gunton, J.E.; Gilmour, M.W.; Baptista, K.P.; Lawley, T.D.; Taylor, D.E. Interaction between the co-inherited TraG coupling protein and the TraJ membrane-associated protein of the H-plasmid conjugative DNA transfer system resembles chromosomal DNA translocases. Microbiology 2007, 153, 428–441. [Google Scholar] [CrossRef] [PubMed]
- Lu, J.; Wong, J.J.W.; Edwards, R.A.; Manchak, J.; Frost, L.S.; Glover, J.N.M. Structural basis of specific TraD-TraM recognition during F plasmid-mediated bacterial conjugation. Mol. Microbiol. 2008, 70, 89–99. [Google Scholar] [CrossRef] [PubMed]
- Paço, A.; Da-Silva, J.R.; Eliziário, F.; Brígido, C.; Oliveira, S.; Alexandre, A. TraG Gene Is Conserved across Mesorhizobium Spp. Able to Nodulate the Same Host Plant and Expressed in Response to Root Exudates. BioMed Res. Int. 2019, 2019, 3715271. [Google Scholar] [CrossRef] [PubMed]
- Byrd, D.R.; Matson, S.W. Nicking by transesterification: The reaction catalysed by a relaxase. Mol. Microbiol. 1997, 25, 1011–1022. [Google Scholar] [CrossRef] [PubMed]
- Van Kregten, M.; Lindhout, B.I.; Hooykaas, P.J.J.; Van Der Zaal, B.J. Agrobacterium-mediated T-DNA transfer and integration by minimal VirD2 consisting of the relaxase domain and a type IV secretion system translocation signal. Mol. Plant-Microbe Interact. 2009, 22, 1356–1365. [Google Scholar] [CrossRef] [PubMed]
- Ramsay, J.P.; Sullivan, J.T.; Stuart, G.S.; Lamont, I.L.; Ronson, C.W. Excision and Transfer of the Mesorhizobium loti R7A symbiosis island requires an integrase IntS, a novel recombination directionality factor RdfS, and a putative relaxase RlxS. Mol. Microbiol. 2006, 62, 723–734. [Google Scholar] [CrossRef]
- Hausrath, A.C.; Ramirez, N.A.; Ly, A.T.; McEvoy, M.M. The bacterial copper resistance protein CopG contains a cysteine-bridged tetranuclear copper cluster. J. Biol. Chem. 2020, 295, 11364–11376. [Google Scholar] [CrossRef]
- Gomis-Ruth, F.X. The structure of plasmid-encoded transcriptional repressor CopG unliganded and bound to its operator. EMBO J. 1998, 17, 7404–7415. [Google Scholar] [CrossRef]
- Marrero, K.; Sánchez, A.; González, L.J.; Ledón, T.; Rodríguez-Ulloa, A.; Castellanos-Serra, L.; Pérez, C.; Fando, R. Periplasmic proteins encoded by VCA0261–0260 and VC2216 genes together with copA and cueR products are required for copper tolerance but not for virulence in Vibrio cholerae. Microbiology 2012, 158, 2005–2016. [Google Scholar] [CrossRef] [PubMed]
- Kobayashi, H.; Graven, Y.N.; Broughton, W.J.; Perret, X. Flavonoids induce temporal shifts in gene-expression of nod-box controlled loci in Rhizobium sp. NGR234. Mol. Microbiol. 2004, 51, 335–347. [Google Scholar] [CrossRef] [PubMed]
- Cao, Y.; Halane, M.K.; Gassmann, W.; Stacey, G. The role of plant innate immunity in the legume-Rhizobium symbiosis. Annu. Rev. Plant Biol. 2017, 68, 535–561. [Google Scholar] [CrossRef] [PubMed]
- Yurgel, S.N.; Kahn, M.L. Sinorhizobium meliloti dctA mutants with partial ability to transport dicarboxylic acids. J. Bacteriol. 2005, 187, 1161–1172. [Google Scholar] [CrossRef] [PubMed]
- Acebo, P.; García De Lacoba, M.; Rivas, G.; Andreu, J.M.; Espinosa, M.; Solar, G.D. Structural features of the plasmid pMV158-encoded transcriptional repressor CopG, a protein sharing similarities with both helix-turn-helix and β-sheet DNA binding proteins. Proteins Struct. Funct. Genet. 1998, 32, 248–261. [Google Scholar] [CrossRef]
- Guglielmini, J.; Quintais, L.; Garcillán-Barcia, M.P.; de la Cruz, F.; Rocha, E.P.C. The Repertoire of ICE in prokaryotes underscores the unity, diversity, and ubiquity of conjugation. PLoS Genet. 2011, 7, e1002222. [Google Scholar] [CrossRef] [PubMed]
- Bellanger, X.; Payot, S.; Leblond-Bourget, N.; Guédon, G. Conjugative and mobilizable genomic islands in bacteria: Evolution and diversity. FEMS Microbiol. Rev. 2014, 38, 720–760. [Google Scholar] [CrossRef]
- Krause, A.; Doerfel, A.; Göttfert, M. Mutational and transcriptional analysis of the type III secretion system of Bradyrhizobium Japonicum. Mol. Plant-Microbe Interact. 2002, 15, 1228–1235. [Google Scholar] [CrossRef]
- Ronson, C.W.; Lyttleton, P.; Robertson, J.G. C4-dicarboxylate transport mutants of Rhizobium trifolii form ineffective nodules on Trifolium repens. Proc. Natl. Acad. Sci. USA 1981, 78, 4284–4288. [Google Scholar] [CrossRef] [PubMed]
- Marie, C.; Deakin, W.J.; Viprey, V.; Kopciñska, J.; Golinowski, W.; Krishnan, H.B.; Perret, X.; Broughton, W.J. Characterization of Nops, nodulation outer proteins, secreted via the type III secretion system of NGR234. Mol. Plant-Microbe Interact. 2003, 16, 743–751. [Google Scholar] [CrossRef] [PubMed]
- Bartsev, A.V.; Boukli, N.M.; Deakin, W.J.; Staehelin, C.; Broughton, W.J. Purification and phosphorylation of the effector protein NopL from Rhizobium sp. NGR234. FEBS Lett. 2003, 554, 271–274. [Google Scholar] [CrossRef] [PubMed]
- Sugawara, M.; Takahashi, S.; Umehara, Y.; Iwano, H.; Tsurumaru, H.; Odake, H.; Suzuki, Y.; Kondo, H.; Konno, Y.; Yamakawa, T.; et al. Variation in bradyrhizobial NopP effector determines symbiotic incompatibility with Rj2-soybeans via effector-triggered immunity. Nat. Commun. 2018, 9, 3139. [Google Scholar] [CrossRef] [PubMed]
- Streeter, J.G. Effect of nitrate on the organic acid and amino acid composition of legume nodules. Plant Physiol. 1987, 85, 774–779. [Google Scholar] [CrossRef] [PubMed]
- Forde, B.G.; Lea, P.J. Glutamate in plants: Metabolism, regulation, and signalling. J. Exp. Bot. 2007, 58, 2339–2358. [Google Scholar] [CrossRef] [PubMed]
- Finan, T.M.; Wood, J.M.; Jordan, D.C. Symbiotic properties of C4-dicarboxylic acid transport mutants of Rhizobium leguminosarum. J. Bacteriol. 1983, 154, 1403–1413. [Google Scholar] [CrossRef]
- Jording, D.; Sharma, P.K.; Schmidt, R.; Engelke, T.; Uhde, C.; Pühler, A. Regulatory aspects of the C4-dicarboxylate transport in Rhizobium meliloti: Transcriptional activation and dependence on effectave symbiosis. J. Plant Physiol. 1993, 141, 18–27. [Google Scholar] [CrossRef]






| Name | Sequences (5′-3′) | Descriptions |
|---|---|---|
| Primers for gene deletion | ||
| Up.copG1. XbaI.F | CCT TGA GAT CTA GAT GTA GTC TGC CCC GAA GTA GC | These primer sets were used to obtain the deletion of the copG1 gene of Bradyrhizobium sp. SUTN9-2 by double crossing over. |
| Up. copG1. overl. HindIII. R | GAG GCG GAC ATG AAA GCT TAA TGA AGG CGG ACG GCC ACT AG | |
| Dw. copG1. overl. HindIII. F | GTC CGC CTT CAT TAA GCT TTC ATG TCC GCC TCA CAG TCC GA | |
| Dw. copG1. EcoRI.R | AGA TCG GGA ATT CGT TGA CCG AGG ATC TTC AGG CCA | |
| Up. copG2. XbaI.F | GCC GTT TCT AGA ATT GCG ACA ACG GAC CAG GGC AA | These primer sets were used to obtain the deletion of the copG2 gene of Bradyrhizobium sp. SUTN9-2 by double crossing over. |
| Up. copG2. overl. HindIII. R | GCG CGA CCG AAT GAA GCT TAA GCT GGT CAC GCT ATC GGC T | |
| Dw. copG2. overl. HindIII. F | GCG TGA CCA GCT TAA GCT TCA TTC GGT CGC GCA TAT TGC C | |
| Dw. copG2. EcoRI. R | CTG TCC GAA TTC ATG TCG TTC CTC GGG TTG TAC C | |
| Up. traG1. XbaI. F | TTC GGG TCT AGA TGT AGT CTG CCC CGA AGT AGC | These primer sets were used to obtain the deletion of the traG1 gene of Bradyrhizobium sp. SUTN9-2 by double crossing over. |
| Up. traG1. overl. BamHI | TCC CTC CAA TCA CGG ATC CAT CCT GGT GAC GAT CTC GGA C | |
| Dw. traG1. overl. BamHI | TCG TCA CCA GGA TGG ATC CGT GAT TGG AGG GAT CGT TCA CAG | |
| Dw. traG1. EcoRI.R | CCG GCT GAA TTC CTT GGA AAG CCT TGG TCT CG | |
| Up. virD21. XbaI. F | ACC GGC TTC TAG AAG ATG CGC AGT CCG CAT CAT C | These primer sets were used to obtain the deletion of the virD21 gene of Bradyrhizobium sp. SUTN9-2 by double crossing over. |
| Up. virD21. overl. BamHI | GAG GAG AAG GAA TGG ATC CTG AAC GAT CCC TCC AAT CAC CG | |
| Dw. virD21. overl. BamHI | GAG GGA TCG TTC AGG ATC CAT TCC TTC TCC TCA GCC ATG GC | |
| Dw. virD21. EcoRI. R | CCA TCG GAA TTC TTG TCG ATG CGG AGG AGG CAT C | |
| Primers for qRT-PCR analysis | ||
| SUTN9-2. nodA. F | GTT CAA TGC GCA GCC CTT TGA G | Specific primers for nodA gene expression in SUTN9-2 on the chromosome |
| SUTN9-2. nodA. R | ATT CCG AGT CCT TCG AGA TCC G | |
| SUTN9-2. nodC. F | ATT GGC TCG CGT GCA ACG AAG A | Specific primers for nodC gene expression in SUTN9-2 on the chromosome |
| SUTN9-2. nodC. R | AAT CAC TCG GCT TCC CAC GGA A | |
| SUTN9-2. nodD1. F | ATT CGT CTC CTC AGA CCG TGC T | Specific primers for nodD1 gene expression in SUTN9-2 on the chromosome |
| SUTN9-2. nodD1. R | TTC ATG TCG AGT GCG CAC CCT A | |
| SUTN9-2. nodD2. F | TGC TTA ACT GCA ACG TGA CCC | Specific primers for nodD2 gene expression in SUTN9-2 on the chromosome |
| SUTN9-2. nodD2. R | ATG AGC ACG AGG AGC TTC TC | |
| SUTN9-2. trbE1. F | GAT TGC AGG AGA ACC GTG AGG C | Specific primers for trbE1 gene expression in SUTN9-2 on the chromosome |
| SUTN9-2. trbE1. R | AAC AGC GCC GAG GAT TCA GTC T | |
| SUTN9-2. traG1. F | TTC TCG ATC TGG TTC AGC GAC TG | Specific primers for traG1 gene expression in SUTN9-2 on the chromosome |
| SUTN9-2. traG1. R | TTG ACC GAG GAT CTT CAG GCC A | |
| SUTN9-2. ttsI. F | ATG AGT TCG TCG GTG GAC AC | Specific primers for transcriptional regulator TtsI (ttsI) gene expression in SUTN9-2 on chromosome |
| SUTN9-2. ttsI. R | CCA CAT GGT CCT GCT CGA AT | |
| 16s. F | ATT ACC GCG GCT GCT GG | Universal primers for 16S rRNA are used as an internal control for bacterial gene expression [31] |
| 16s. R | ACT CCT ACG CGA GGC AGC AG | |
| dct. F | CGA CTA TCA GGG CGT GAA AT | Specific primers for C4-dicarboxylate transport (dct) gene expression in SUTN9-2 on chromosome |
| dct. R | TCC AGC AAT CAG ACC TGT G | |
| nopX. F | GGGTGGTCGAGGAAGTATTG | Specific primers for Type III secretion system (T3SS) gene expression in SUTN9-2 on chromosome |
| nopX. R | GGTTATGACCCAGACCGATG | |
| nopP. F | GGTCACACCGACGAAGATAC | |
| nopP. R | CCGAAGATCCACTTGGGATG |
Disclaimer/Publisher’s Note: The statements, opinions and data contained in all publications are solely those of the individual author(s) and contributor(s) and not of MDPI and/or the editor(s). MDPI and/or the editor(s) disclaim responsibility for any injury to people or property resulting from any ideas, methods, instructions or products referred to in the content. |
© 2024 by the authors. Licensee MDPI, Basel, Switzerland. This article is an open access article distributed under the terms and conditions of the Creative Commons Attribution (CC BY) license (https://creativecommons.org/licenses/by/4.0/).
Share and Cite
Wangthaisong, P.; Piromyou, P.; Songwattana, P.; Phimphong, T.; Songsaeng, A.; Pruksametanan, N.; Boonchuen, P.; Wongdee, J.; Teamtaisong, K.; Boonkerd, N.; et al. CopG1, a Novel Transcriptional Regulator Affecting Symbiosis in Bradyrhizobium sp. SUTN9-2. Biology 2024, 13, 415. https://doi.org/10.3390/biology13060415
Wangthaisong P, Piromyou P, Songwattana P, Phimphong T, Songsaeng A, Pruksametanan N, Boonchuen P, Wongdee J, Teamtaisong K, Boonkerd N, et al. CopG1, a Novel Transcriptional Regulator Affecting Symbiosis in Bradyrhizobium sp. SUTN9-2. Biology. 2024; 13(6):415. https://doi.org/10.3390/biology13060415
Chicago/Turabian StyleWangthaisong, Praneet, Pongdet Piromyou, Pongpan Songwattana, Tarnee Phimphong, Apisit Songsaeng, Natcha Pruksametanan, Pakpoom Boonchuen, Jenjira Wongdee, Kamonluck Teamtaisong, Nantakorn Boonkerd, and et al. 2024. "CopG1, a Novel Transcriptional Regulator Affecting Symbiosis in Bradyrhizobium sp. SUTN9-2" Biology 13, no. 6: 415. https://doi.org/10.3390/biology13060415
APA StyleWangthaisong, P., Piromyou, P., Songwattana, P., Phimphong, T., Songsaeng, A., Pruksametanan, N., Boonchuen, P., Wongdee, J., Teamtaisong, K., Boonkerd, N., Sato, S., Tittabutr, P., & Teaumroong, N. (2024). CopG1, a Novel Transcriptional Regulator Affecting Symbiosis in Bradyrhizobium sp. SUTN9-2. Biology, 13(6), 415. https://doi.org/10.3390/biology13060415

