Optimization of Temporal Coding of Tactile Information in Rat Thalamus by Locus Coeruleus Activation
Abstract
Simple Summary
Abstract
1. Introduction
2. Methods
2.1. Surgery and Electrophysiology
2.2. Reverse Correlation Analysis
2.3. Analyzing Optimality of Sensory Encoding Event Time Points
2.4. Decoding VPm Responses
2.5. Statistics
3. Results
3.1. Reliable Response of VPM Neurons to Tactile Stimulus
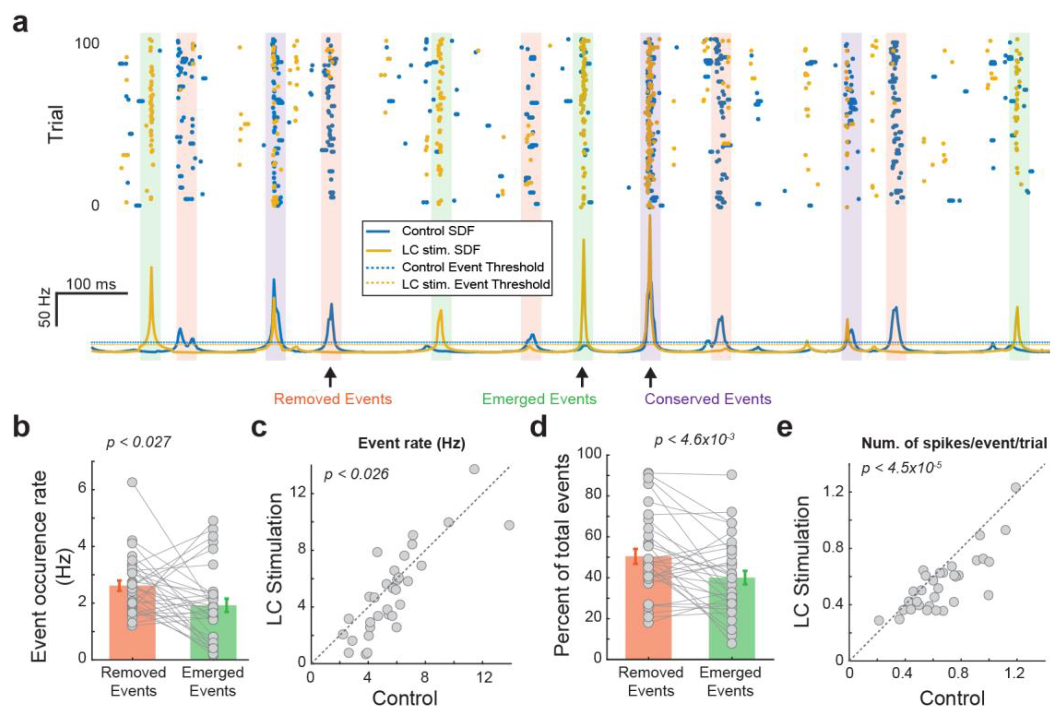
3.2. LC Stimulation-Modulated Temporal Structure of VPm Response to the Same Stimulus
3.3. Spikes within Emerged Events during LC Activation Transmitted More Information Than Spikes within Removed Events
3.4. The Reorganization of the Temporal Structure of VPm Events during LC Activation Favors Ideal Event Placement
3.5. LC Activation Improved Accuracy in Reconstructing the Original Tactile Stimulus from VPm Population Responses
4. Discussion
5. Conclusions
Supplementary Materials
Author Contributions
Funding
Data Availability Statement
Conflicts of Interest
References
- McGinley, M.J.; Vinck, M.; Reimer, J.; Batista-Brito, R.; Zagha, E.; Cadwell, C.R.; Tolias, A.S.; Cardin, J.A.; McCormick, D.A. Waking state: Rapid variations modulate neural and behavioral responses. Neuron 2015, 87, 1143–1161. [Google Scholar] [CrossRef]
- Joshi, S.; Gold, J.I. Pupil Size as a Window on Neural Substrates of Cognition. Trends Cogn. Sci. 2020, 24, 466–480. [Google Scholar] [CrossRef]
- de Gee, J.W.; Tsetsos, K.; Schwabe, L.; Urai, A.E.; McCormick, D.; McGinley, M.J.; Donner, T.H. Pupil-linked phasic arousal predicts a reduction of choice bias across species and decision domains. eLife 2020, 9, e54014. [Google Scholar] [CrossRef] [PubMed]
- Narasimhan, S.; Schriver, B.J.; Wang, Q. Adaptive decision making depends on pupil-linked arousal in rats performing tactile discrimination tasks. J. Neurophysiol. 2023, 130, 1541–1551. [Google Scholar] [CrossRef] [PubMed]
- Liu, Y.; Narasimhan, S.; Schriver, B.J.; Wang, Q. Perceptual Behavior Depends Differently on Pupil-Linked Arousal and Heartbeat Dynamics-Linked Arousal in Rats Performing Tactile Discrimination Tasks. Front. Syst. Neurosci. 2021, 14, 614248. [Google Scholar] [CrossRef]
- Wekselblatt, J.B.; Niell, C.M. Behavioral state—Getting “in the zone”. Neuron 2015, 87, 7–9. [Google Scholar] [CrossRef] [PubMed]
- Niell, C.M.; Stryker, M.P. Modulation of visual responses by behavioral state in mouse visual cortex. Neuron 2010, 65, 472–479. [Google Scholar] [CrossRef]
- Fanselow, E.E.; Sameshima, K.; Baccala, L.A.; Nicolelis, M.A. Thalamic bursting in rats during different awake behavioral states. Proc. Natl. Acad. Sci. USA 2001, 98, 15330–15335. [Google Scholar] [CrossRef]
- Sara, S.J. The locus coeruleus and noradrenergic modulation of cognition. Nat. Rev. Neurosci. 2009, 10, 211–223. [Google Scholar] [CrossRef]
- Maness, E.B.; Burk, J.A.; McKenna, J.T.; Schiffino, F.L.; Strecker, R.E.; McCoy, J.G. Role of the locus coeruleus and basal forebrain in arousal and attention. Brain Res. Bull. 2022, 188, 47–58. [Google Scholar] [CrossRef]
- Breton-Provencher, V.; Drummond, G.T.; Sur, M. Locus Coeruleus Norepinephrine in Learned Behavior: Anatomical Modularity and Spatiotemporal Integration in Targets. Front. Neural Circuits 2021, 15, 638007. [Google Scholar] [CrossRef] [PubMed]
- Poe, G.R.; Foote, S.; Eschenko, O.; Johansen, J.P.; Bouret, S.; Aston-Jones, G.; Harley, C.W.; Manahan-Vaughan, D.; Weinshenker, D.; Valentino, R.; et al. Locus coeruleus: A new look at the blue spot. Nat. Rev. Neurosci. 2020, 21, 644–659. [Google Scholar] [CrossRef] [PubMed]
- Weiss, E.; Kann, M.; Wang, Q. Neuromodulation of Neural Oscillations in Health and Disease. Biology 2023, 12, 371. [Google Scholar] [CrossRef] [PubMed]
- Slater, C.; Liu, Y.; Weiss, E.; Yu, K.; Wang, Q. The Neuromodulatory Role of the Noradrenergic and Cholinergic Systems and Their Interplay in Cognitive Functions: A Focused Review. Brain Sci. 2022, 12, 890. [Google Scholar] [CrossRef] [PubMed]
- Aston-Jones, G.; Cohen, J.D. An integrative theory of locus coeruleus-norepinephrine function: Adaptive gain and optimal performance. Annu. Rev. Neurosci. 2005, 28, 403–450. [Google Scholar] [CrossRef] [PubMed]
- Schriver, B.J.; Perkins, S.M.; Sajda, P.; Wang, Q. Interplay between components of pupil-linked phasic arousal and its role in driving behavioral choice in Go/No-Go perceptual decision-making. Psychophysiology 2020, 57, e13565. [Google Scholar] [CrossRef]
- McBurney-Lin, J.; Vargova, G.; Garad, M.; Zagha, E.; Yang, H. The locus coeruleus mediates behavioral flexibility. Cell Rep. 2022, 41, 111534. [Google Scholar] [CrossRef]
- Berridge, C.W. Noradrenergic modulation of arousal. Brain Res. Rev. 2008, 58, 1–17. [Google Scholar] [CrossRef]
- Neves, R.M.; van Keulen, S.; Yang, M.; Logothetis, N.K.; Eschenko, O. Locus coeruleus phasic discharge is essential for stimulus-induced gamma oscillations in the prefrontal cortex. J. Neurophysiol. 2018, 119, 904–920. [Google Scholar] [CrossRef]
- Rodenkirch, C.; Liu, Y.; Schriver, B.J.; Wang, Q. Locus coeruleus activation enhances thalamic feature selectivity via norepinephrine regulation of intrathalamic circuit dynamics. Nat. Neurosci. 2019, 22, 120–133. [Google Scholar] [CrossRef] [PubMed]
- Devilbiss, D.M.; Page, M.E.; Waterhouse, B.D. Locus Ceruleus Regulates Sensory Encoding by Neurons and Networks in Waking Animals. J. Neurosci. 2006, 26, 9860–9872. [Google Scholar] [CrossRef] [PubMed]
- Devilbiss, D.M.; Waterhouse, B.D. The Effects of Tonic Locus Ceruleus Output on Sensory-Evoked Responses of Ventral Posterior Medial Thalamic and Barrel Field Cortical Neurons in the Awake Rat. J. Neurosci. 2004, 24, 10773–10785. [Google Scholar] [CrossRef] [PubMed]
- Vazey, E.M.; Moorman, D.E.; Aston-Jones, G. Phasic locus coeruleus activity regulates cortical encoding of salience information. Proc. Natl. Acad. Sci. USA 2018, 115, E9439. [Google Scholar] [CrossRef] [PubMed]
- Yang, H.; Bari, B.A.; Cohen, J.Y.; O’Connor, D.H. Locus coeruleus spiking differently correlates with S1 cortex activity and pupil diameter in a tactile detection task. eLife 2021, 10, e64327. [Google Scholar] [CrossRef] [PubMed]
- Cano, M.; Bezdudnaya, T.; Swadlow, H.A.; Alonso, J.-M. Brain state and contrast sensitivity in the awake visual thalamus. Nat. Neurosci. 2006, 9, 1240–1242. [Google Scholar] [CrossRef] [PubMed]
- Wang, X.; Vaingankar, V.; Soto Sanchez, C.; Sommer, F.T.; Hirsch, J.A. Thalamic interneurons and relay cells use complementary synaptic mechanisms for visual processing. Nat. Neurosci. 2011, 14, 224–231. [Google Scholar] [CrossRef]
- Sherman, S.M. Thalamus plays a central role in ongoing cortical functioning. Nat. Neurosci. 2016, 19, 533–541. [Google Scholar] [CrossRef]
- Crandall, S.R.; Cruikshank, S.J.; Connors, B.W. A corticothalamic switch: Controlling the thalamus with dynamic synapses. Neuron 2015, 86, 768–782. [Google Scholar] [CrossRef]
- Crick, F. Function of the thalamic reticular complex: The searchlight hypothesis. Proc. Natl. Acad. Sci. USA 1984, 81, 4586–4590. [Google Scholar] [CrossRef]
- Martinez-Garcia, R.I.; Voelcker, B.; Zaltsman, J.B.; Patrick, S.L.; Stevens, T.R.; Connors, B.W.; Cruikshank, S.J. Two dynamically distinct circuits drive inhibition in the sensory thalamus. Nature 2020, 583, 813–818. [Google Scholar] [CrossRef]
- Li, Y.; Lopez-Huerta, V.G.; Adiconis, X.; Levandowski, K.; Choi, S.; Simmons, S.K.; Arias-Garcia, M.A.; Guo, B.; Yao, A.Y.; Blosser, T.R.; et al. Distinct subnetworks of the thalamic reticular nucleus. Nature 2020, 583, 819–824. [Google Scholar] [CrossRef] [PubMed]
- Lewis, L.D.; Voigts, J.; Flores, F.J.; Schmitt, L.I.; Wilson, M.A.; Halassa, M.M.; Brown, E.N. Thalamic reticular nucleus induces fast and local modulation of arousal state. eLife 2015, 4, e08760. [Google Scholar] [CrossRef] [PubMed]
- Halassa, M.M.; Chen, Z.; Wimmer, R.D.; Brunetti, P.M.; Zhao, S.; Zikopoulos, B.; Wang, F.; Brown, E.N.; Wilson, M.A. State-dependent architecture of thalamic reticular subnetworks. Cell 2014, 158, 808–821. [Google Scholar] [CrossRef] [PubMed]
- Vaingankar, V.; Soto-Sanchez, C.; Wang, X.; Sommer, F.T.; Hirsch, J.A. Neurons in the thalamic reticular nucleus are selective for diverse and complex visual features. Front. Integr. Neurosci. 2012, 6, 118. [Google Scholar] [CrossRef] [PubMed]
- Halassa, M.M.; Siegle, J.H.; Ritt, J.T.; Ting, J.T.; Feng, G.; Moore, C.I. Selective optical drive of thalamic reticular nucleus generates thalamic bursts and cortical spindles. Nat. Neurosci. 2011, 14, 1118–1120. [Google Scholar] [CrossRef]
- Petersen, R.S.; Brambilla, M.; Bale, M.R.; Alenda, A.; Panzeri, S.; Montemurro, M.A.; Maravall, M. Diverse and Temporally Precise Kinetic Feature Selectivity in the VPm Thalamic Nucleus. Neuron 2008, 60, 890–903. [Google Scholar] [CrossRef]
- Sermet, B.S.; Truschow, P.; Feyerabend, M.; Mayrhofer, J.M.; Oram, T.B.; Yizhar, O.; Staiger, J.F.; Petersen, C.C.H. Pathway-, layer- and cell-type-specific thalamic input to mouse barrel cortex. eLife 2019, 8, e52665. [Google Scholar] [CrossRef]
- Petersen, C.C.H. Sensorimotor processing in the rodent barrel cortex. Nat. Rev. Neurosci. 2019, 20, 533–546. [Google Scholar] [CrossRef]
- Wolfart, J.; Debay, D.; Le Masson, G.; Destexhe, A.; Bal, T. Synaptic background activity controls spike transfer from thalamus to cortex. Nat. Neurosci. 2005, 8, 1760. [Google Scholar] [CrossRef]
- Pape, H.C.; McCormick, D.A. Noradrenaline and serotonin selectively modulate thalamic burst firing by enhancing a hyperpolarization-activated cation current. Nature 1989, 340, 715–718. [Google Scholar] [CrossRef]
- McCormick, D.A.; Pape, H.C.; Williamson, A. Actions of norepinephrine in the cerebral cortex and thalamus: Implications for function of the central noradrenergic system. Prog. Brain Res. 1991, 88, 293–305. [Google Scholar] [PubMed]
- Llinas, R.; Jahnsen, H. Electrophysiology of mammalian thalamic neurones in vitro. Nature 1982, 297, 406–408. [Google Scholar] [CrossRef] [PubMed]
- Deleuze, C.; David, F.; Behuret, S.; Sadoc, G.; Shin, H.S.; Uebele, V.N.; Renger, J.J.; Lambert, R.C.; Leresche, N.; Bal, T. T-type calcium channels consolidate tonic action potential output of thalamic neurons to neocortex. J. Neurosci. 2012, 32, 12228–12236. [Google Scholar] [CrossRef] [PubMed]
- Mainen, Z.F.; Sejnowski, T.J. Reliability of spike timing in neocortical neurons. Science 1995, 268, 1503–1506. [Google Scholar] [CrossRef] [PubMed]
- Wang, Q.; Webber, R.; Stanley, G.B. Thalamic Synchrony and the Adaptive Gating of Information Flow to Cortex. Nat. Neurosci. 2010, 13, 1534–1541. [Google Scholar] [CrossRef] [PubMed]
- Liu, Y.; Rodenkirch, C.; Moskowitz, N.; Schriver, B.; Wang, Q. Dynamic Lateralization of Pupil Dilation Evoked by Locus Coeruleus Activation Results from Sympathetic, Not Parasympathetic, Contributions. Cell Rep. 2017, 20, 3099–3112. [Google Scholar] [CrossRef]
- Millard, D.C.; Wang, Q.; Gollnick, C.A.; Stanley, G.B. System identification of the nonlinear dynamics in the thalamocortical circuit in response to patterned thalamic microstimulation in vivo. J. Neural Eng. 2013, 10, 066011. [Google Scholar] [CrossRef]
- Chagas, A.M.; Theis, L.; Sengupta, B.; Stuttgen, M.C.; Bethge, M.; Schwarz, C. Functional analysis of ultra high information rates conveyed by rat vibrissal primary afferents. Front. Neural Circuits 2013, 7, 190. [Google Scholar] [CrossRef]
- Schwartz, O.; Pillow, J.W.; Rust, N.C.; Simoncelli, E.P. Spike-triggered neural characterization. J. Vis. 2006, 6, 484–507. [Google Scholar] [CrossRef]
- Adelman, T.L.; Bialek, W.; Olberg, R.M. The information content of receptive fields. Neuron 2003, 40, 823–833. [Google Scholar] [CrossRef]
- Stanley, G.B.; Li, F.F.; Dan, Y. Reconstruction of Natural Scenes from Ensemble Responses in the Lateral Geniculate Nucleus. J. Neurosci. 1999, 19, 8036. [Google Scholar] [CrossRef]
- Reinagel, P.; Reid, R.C. Temporal coding of visual information in the thalamus. J. Neurosci. 2000, 20, 5392–5400. [Google Scholar] [CrossRef]
- Rucci, M.; Ahissar, E.; Burr, D. Temporal Coding of Visual Space. Trends Cogn. Sci. 2018, 22, 883–895. [Google Scholar] [CrossRef] [PubMed]
- Jones, L.M.; Depireux, D.A.; Simons, D.J.; Keller, A. Robust Temporal Coding in the Trigeminal System. Science 2004, 304, 1986–1989. [Google Scholar] [CrossRef] [PubMed]
- Reich, D.S.; Mechler, F.; Victor, J.D. Temporal Coding of Contrast in Primary Visual Cortex: When, What, and Why. J. Neurophysiol. 2001, 85, 1039–1050. [Google Scholar] [CrossRef] [PubMed]
- Barlow, H.B. Single Units and Sensation: A Neuron Doctrine for Perceptual Psychology? Perception 1972, 1, 371–394. [Google Scholar] [CrossRef] [PubMed]
- Luna, R.; Hernandez, A.; Brody, C.D.; Romo, R. Neural codes for perceptual discrimination in primary somatosensory cortex. Nat. Neurosci. 2005, 8, 1210–1219. [Google Scholar] [CrossRef]
- Bialek, W.; Rieke, F.; de Ruyter van Steveninck, R.R.; Warland, D. Reading a neural code. Science 1991, 252, 1854–1857. [Google Scholar] [CrossRef] [PubMed]
- Arabzadeh, E.; Panzeri, S.; Diamond, M.E. Deciphering the spike train of a sensory neuron: Counts and temporal patterns in the rat whisker pathway. J. Neurosci. 2006, 26, 9216–9226. [Google Scholar] [CrossRef]
- Stevens, C.F.; Zador, A. Neural coding: The enigma of the brain. Curr. Biol. 1995, 5, 1370–1371. [Google Scholar] [CrossRef][Green Version]
- Butts, D.A.; Weng, C.; Jin, J.; Yeh, C.-I.; Lesica, N.A.; Alonso, J.-M.; Stanley, G.B. Temporal precision in the neural code and the timescales of natural vision. Nature 2007, 449, 92–95. [Google Scholar] [CrossRef] [PubMed]
- Jadhav, S.P.; Wolfe, J.; Feldman, D.E. Sparse temporal coding of elementary tactile features during active whisker sensation. Nat. Neurosci. 2009, 12, 792–800. [Google Scholar] [CrossRef] [PubMed]
- Ainsworth, M.; Lee, S.; Cunningham, M.O.; Traub, R.D.; Kopell, N.J.; Whittington, M.A. Rates and rhythms: A synergistic view of frequency and temporal coding in neuronal networks. Neuron 2012, 75, 572–583. [Google Scholar] [CrossRef]
- Fetz, E.E. Temporal Coding in Neural Populations? Science 1997, 278, 1901–1902. [Google Scholar] [CrossRef] [PubMed]
- Wyche, I.S.; O’Connor, D.H. Spike timing-based regulation of thalamocortical signaling. Neuron 2022, 110, 2707–2709. [Google Scholar] [CrossRef]
- Bruno, R.M. Synchrony in sensation. Curr. Opin. Neurobiol. 2011, 21, 701–708. [Google Scholar] [CrossRef]
- Wang, H.-P.; Spencer, D.; Fellous, J.-M.; Sejnowski, T.J. Synchrony of Thalamocortical Inputs Maximizes Cortical Reliability. Science 2010, 328, 106–109. [Google Scholar] [CrossRef]
- Temereanca, S.; Brown, E.N.; Simons, D.J. Rapid Changes in Thalamic Firing Synchrony during Repetitive Whisker Stimulation. J. Neurosci. 2008, 28, 11153–11164. [Google Scholar] [CrossRef]
- Zheng, H.J.V.; Wang, Q.; Stanley, G.B. Adaptive shaping of cortical response selectivity in the vibrissa pathway. J. Neurophysiol. 2015, 113, 3850–3865. [Google Scholar] [CrossRef]
- Borden, P.Y.; Wright, N.C.; Morrissette, A.E.; Jaeger, D.; Haider, B.; Stanley, G.B. Thalamic bursting and the role of timing and synchrony in thalamocortical signaling in the awake mouse. Neuron 2022, 110, 2836–2853.e2838. [Google Scholar] [CrossRef]
- Bruno, R.M.; Sakmann, B. Cortex Is Driven by Weak but Synchronously Active Thalamocortical Synapses. Science 2006, 312, 1622–1627. [Google Scholar] [CrossRef] [PubMed]
- Usrey, W.M.; Reppas, J.B.; Reid, R.C. Paired-spike interactions and synaptic efficacy of retinal inputs to the thalamus. Nature 1998, 395, 384–387. [Google Scholar] [CrossRef] [PubMed]
- Dan, Y.; Alonso, J.-M.; Usrey, W.M.; Reid, R.C. Coding of visual information by precisely correlated spikes in the lateral geniculate nucleus. Nat. Neurosci. 1998, 1, 501–507. [Google Scholar] [CrossRef] [PubMed]
- Poulet, J.F.A.; Petersen, C.C.H. Internal brain state regulates membrane potential synchrony in barrel cortex of behaving mice. Nature 2008, 454, 881–885. [Google Scholar] [CrossRef] [PubMed]
- Rodenkirch, C.; Wang, Q. Rapid and transient enhancement of thalamic information transmission induced by vagus nerve stimulation. J. Neural Eng. 2020, 17, 026027. [Google Scholar] [CrossRef] [PubMed]
- Rodenkirch, C.; Carmel, J.B.; Wang, Q. Rapid Effects of Vagus Nerve Stimulation on Sensory Processing Through Activation of Neuromodulatory Systems. Front. Neurosci. 2022, 16, 922424. [Google Scholar] [CrossRef] [PubMed]
- Pinault, D.; Deschênes, M. Projection and innervation patterns of individual thalamic reticular axons in the thalamus of the adult rat: A three-dimensional, graphic, and morphometric analysis. J. Comp. Neurol. 1998, 391, 180–203. [Google Scholar] [CrossRef]
- Cox, C.L.; Huguenard, J.R.; Prince, D.A. Heterogeneous axonal arborizations of rat thalamic reticular neurons in the ventrobasal nucleus. J. Comp. Neurol. 1996, 366, 416–430. [Google Scholar] [CrossRef]
- Lee, S.M.; Friedberg, M.H.; Ebner, F.F. The role of GABA-mediated inhibition in the rat ventral posterior medial thalamus. I. Assessment of receptive field changes following thalamic reticular nucleus lesions. J. Neurophysiol. 1994, 71, 1702–1715. [Google Scholar] [CrossRef]
- Avanzini, G.; de Curtis, M.; Panzica, F.; Spreafico, R. Intrinsic properties of nucleus reticularis thalami neurones of the rat studied in vitro. J. Physiol. 1989, 416, 111–122. [Google Scholar] [CrossRef]
- de Biasi, S.; Frassoni, C.; Spreafico, R. GABA immunoreactivity in the thalamic reticular nucleus of the rat. A light and electron microscopical study. Brain Res. 1986, 399, 143–147. [Google Scholar] [CrossRef] [PubMed]






Disclaimer/Publisher’s Note: The statements, opinions and data contained in all publications are solely those of the individual author(s) and contributor(s) and not of MDPI and/or the editor(s). MDPI and/or the editor(s) disclaim responsibility for any injury to people or property resulting from any ideas, methods, instructions or products referred to in the content. |
© 2024 by the authors. Licensee MDPI, Basel, Switzerland. This article is an open access article distributed under the terms and conditions of the Creative Commons Attribution (CC BY) license (https://creativecommons.org/licenses/by/4.0/).
Share and Cite
Rodenkirch, C.; Wang, Q. Optimization of Temporal Coding of Tactile Information in Rat Thalamus by Locus Coeruleus Activation. Biology 2024, 13, 79. https://doi.org/10.3390/biology13020079
Rodenkirch C, Wang Q. Optimization of Temporal Coding of Tactile Information in Rat Thalamus by Locus Coeruleus Activation. Biology. 2024; 13(2):79. https://doi.org/10.3390/biology13020079
Chicago/Turabian StyleRodenkirch, Charles, and Qi Wang. 2024. "Optimization of Temporal Coding of Tactile Information in Rat Thalamus by Locus Coeruleus Activation" Biology 13, no. 2: 79. https://doi.org/10.3390/biology13020079
APA StyleRodenkirch, C., & Wang, Q. (2024). Optimization of Temporal Coding of Tactile Information in Rat Thalamus by Locus Coeruleus Activation. Biology, 13(2), 79. https://doi.org/10.3390/biology13020079

