Computationally Modelling Cholesterol Metabolism and Atherosclerosis
Abstract
Simple Summary
Abstract
1. Introduction
2. Materials and Methods
2.1. Model Selection
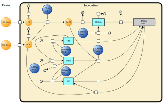
2.2. Creating a Unified Network Diagram
2.3. Merging the SBML Files
2.4. Reparameterization
3. Results
3.1. Comparing the Merged System with the Parent Models
3.2. Metabolic Control Analysis
3.3. Model Predictability: Therapeutic Interventions
4. Discussion
5. Conclusions
Supplementary Materials
Author Contributions
Funding
Institutional Review Board Statement
Informed Consent Statement
Data Availability Statement
Acknowledgments
Conflicts of Interest
References
- Keates, A.K.; Mocumbi, A.O.; Ntsekhe, M.; Sliwa, K.; Stewart, S. Cardiovascular Disease in Africa: Epidemiological Profile and Challenges. Nat. Rev. Cardiol. 2017, 14, 273–293. [Google Scholar] [CrossRef]
- Lopez-Jaramillo, P.; Joseph, P.; Lopez-Lopez, J.P.; Lanas, F.; Avezum, A.; Diaz, R.; Camacho, P.A.; Seron, P.; Oliveira, G.; Orlandini, A.; et al. Risk Factors, Cardiovascular Disease, and Mortality in South America: A PURE Substudy. Eur. Heart J. 2022, 43, 2841–2851. [Google Scholar] [CrossRef]
- Townsend, N.; Kazakiewicz, D.; Lucy Wright, F.; Timmis, A.; Huculeci, R.; Torbica, A.; Gale, C.P.; Achenbach, S.; Weidinger, F.; Vardas, P. Epidemiology of Cardiovascular Disease in Europe. Nat. Rev. Cardiol. 2022, 19, 133–143. [Google Scholar] [CrossRef] [PubMed]
- Zhao, D. Epidemiological Features of Cardiovascular Disease in Asia. JACC Asia 2021, 1, 1–13. [Google Scholar] [CrossRef] [PubMed]
- Zhao, D.; Liu, J.; Wang, M.; Zhang, X.; Zhou, M. Epidemiology of Cardiovascular Disease in China: Current Features and Implications. Nat. Rev. Cardiol. 2019, 16, 203–212. [Google Scholar] [CrossRef] [PubMed]
- Lavie, C.J.; Ozemek, C.; Carbone, S.; Katzmarzyk, P.T.; Blair, S.N. Sedentary Behavior, Exercise, and Cardiovascular Health. Circ. Res. 2019, 124, 799–815. [Google Scholar] [CrossRef] [PubMed]
- Vrablik, M.; Dlouha, D.; Todorovova, V.; Stefler, D.; Hubacek, J.A. Genetics of Cardiovascular Disease: How Far Are We from Personalized CVD Risk Prediction and Management? Int. J. Mol. Sci. 2021, 22, 4182. [Google Scholar] [CrossRef]
- Mc Auley, M.T. Effects of Obesity on Cholesterol Metabolism and Its Implications for Healthy Ageing. Nutr. Res. Rev. 2020, 33, 121–133. [Google Scholar] [CrossRef]
- Grundy, S.M. Metabolic Syndrome Update. Trends Cardiovasc. Med. 2016, 26, 364–373. [Google Scholar] [CrossRef]
- Fung, T.T.; Isanaka, S.; Hu, F.B.; Willett, W.C. International Food Group-Based Diet Quality and Risk of Coronary Heart Disease in Men and Women. Am. J. Clin. Nutr. 2018, 107, 120–129. [Google Scholar] [CrossRef]
- Spence, J.D. Nutrition and Risk of Stroke. Nutrients 2019, 11, 647. [Google Scholar] [CrossRef] [PubMed]
- Kondo, T.; Nakano, Y.; Adachi, S.; Murohara, T. Effects of Tobacco Smoking on Cardiovascular Disease. Circ. J. Off. J. Jpn. Circ. Soc. 2019, 83, 1980–1985. [Google Scholar] [CrossRef] [PubMed]
- Astudillo, A.A.; Mayrovitz, H.N. The Gut Microbiome and Cardiovascular Disease. Cureus 2021, 13, e14519. [Google Scholar] [CrossRef] [PubMed]
- Gharipour, M.; Mani, A.; Amini Baghbahadorani, M.; de Souza Cardoso, C.K.; Jahanfar, S.; Sarrafzadegan, N.; de Oliveira, C.; Silveira, E.A. How Are Epigenetic Modifications Related to Cardiovascular Disease in Older Adults? Int. J. Mol. Sci. 2021, 22, 9949. [Google Scholar] [CrossRef]
- Chrysant, S.G.; Chrysant, G.S. The Current Status of Homocysteine as a Risk Factor for Cardiovascular Disease: A Mini Review. Expert Rev. Cardiovasc. Ther. 2018, 16, 559–565. [Google Scholar] [CrossRef]
- Abdullah, S.M.; Defina, L.F.; Leonard, D.; Barlow, C.E.; Radford, N.B.; Willis, B.L.; Rohatgi, A.; McGuire, D.K.; de Lemos, J.A.; Grundy, S.M.; et al. Long-Term Association of Low-Density Lipoprotein Cholesterol With Cardiovascular Mortality in Individuals at Low 10-Year Risk of Atherosclerotic Cardiovascular Disease. Circulation 2018, 138, 2315–2325. [Google Scholar] [CrossRef]
- Soehnlein, O.; Libby, P. Targeting Inflammation in Atherosclerosis—From Experimental Insights to the Clinic. Nat. Rev. Drug Discov. 2021, 20, 589–610. [Google Scholar] [CrossRef]
- Barrett, T.J. Macrophages in Atherosclerosis Regression. Arterioscler. Thromb. Vasc. Biol. 2020, 40, 20–33. [Google Scholar] [CrossRef]
- Yu, X.-H.; Fu, Y.-C.; Zhang, D.-W.; Yin, K.; Tang, C.-K. Foam Cells in Atherosclerosis. Clin. Chim. Acta Int. J. Clin. Chem. 2013, 424, 245–252. [Google Scholar] [CrossRef]
- Jebari-Benslaiman, S.; Galicia-García, U.; Larrea-Sebal, A.; Olaetxea, J.R.; Alloza, I.; Vandenbroeck, K.; Benito-Vicente, A.; Martín, C. Pathophysiology of Atherosclerosis. Int. J. Mol. Sci. 2022, 23, 3346. [Google Scholar] [CrossRef]
- Virani, S.S.; Alonso, A.; Aparicio, H.J.; Benjamin, E.J.; Bittencourt, M.S.; Callaway, C.W.; Carson, A.P.; Chamberlain, A.M.; Cheng, S.; Delling, F.N.; et al. Heart Disease and Stroke Statistics-2021 Update: A Report From the American Heart Association. Circulation 2021, 143, e254–e743. [Google Scholar] [CrossRef] [PubMed]
- Ali, A.H.; Younis, N.; Abdallah, R.; Shaer, F.; Dakroub, A.; Ayoub, M.A.; Iratni, R.; Yassine, H.M.; Zibara, K.; Orekhov, A.; et al. Lipid-Lowering Therapies for Atherosclerosis: Statins, Fibrates, Ezetimibe and PCSK9 Monoclonal Antibodies. Curr. Med. Chem. 2021, 28, 7427–7445. [Google Scholar] [CrossRef] [PubMed]
- Ouchi, Y.; Sasaki, J.; Arai, H.; Yokote, K.; Harada, K.; Katayama, Y.; Urabe, T.; Uchida, Y.; Hayashi, M.; Yokota, N.; et al. Ezetimibe Lipid-Lowering Trial on Prevention of Atherosclerotic Cardiovascular Disease in 75 or Older (EWTOPIA 75): A Randomized, Controlled Trial. Circulation 2019, 140, 992–1003. [Google Scholar] [CrossRef] [PubMed]
- Razavi, A.C.; Mehta, A.; Sperling, L.S. Statin Therapy for the Primary Prevention of Cardiovascular Disease: Pros. Atherosclerosis 2022, 356, 41–45. [Google Scholar] [CrossRef] [PubMed]
- Chasman, D.I.; Posada, D.; Subrahmanyan, L.; Cook, N.R.; Stanton, V.P.; Ridker, P.M. Pharmacogenetic Study of Statin Therapy and Cholesterol Reduction. JAMA 2004, 291, 2821–2827. [Google Scholar] [CrossRef]
- Lütjohann, D.; Stellaard, F.; Mulder, M.T.; Sijbrands, E.J.G.; Weingärtner, O. The Emerging Concept of “Individualized Cholesterol-Lowering Therapy”: A Change in Paradigm. Pharmacol. Ther. 2019, 199, 111–116. [Google Scholar] [CrossRef] [PubMed]
- Simon, J.S.; Karnoub, M.C.; Devlin, D.J.; Arreaza, M.G.; Qiu, P.; Monks, S.A.; Severino, M.E.; Deutsch, P.; Palmisano, J.; Sachs, A.B.; et al. Sequence Variation in NPC1L1 and Association with Improved LDL-Cholesterol Lowering in Response to Ezetimibe Treatment. Genomics 2005, 86, 648–656. [Google Scholar] [CrossRef][Green Version]
- Libby, P.; Buring, J.E.; Badimon, L.; Hansson, G.K.; Deanfield, J.; Bittencourt, M.S.; Tokgözoğlu, L.; Lewis, E.F. Atherosclerosis. Nat. Rev. Dis. Primer 2019, 5, 56. [Google Scholar] [CrossRef]
- Nicholls, S.J.; Ditmarsch, M.; Kastelein, J.J.; Rigby, S.P.; Kling, D.; Curcio, D.L.; Alp, N.J.; Davidson, M.H. Lipid Lowering Effects of the CETP Inhibitor Obicetrapib in Combination with High-Intensity Statins: A Randomized Phase 2 Trial. Nat. Med. 2022, 28, 1672–1678. [Google Scholar] [CrossRef]
- Luo, J.; Yang, H.; Song, B.-L. Mechanisms and Regulation of Cholesterol Homeostasis. Nat. Rev. Mol. Cell Biol. 2020, 21, 225–245. [Google Scholar] [CrossRef]
- Alphonse, P.A.S.; Jones, P.J.H. Revisiting Human Cholesterol Synthesis and Absorption: The Reciprocity Paradigm and Its Key Regulators. Lipids 2016, 51, 519–536. [Google Scholar] [CrossRef] [PubMed]
- Duan, Y.; Gong, K.; Xu, S.; Zhang, F.; Meng, X.; Han, J. Regulation of Cholesterol Homeostasis in Health and Diseases: From Mechanisms to Targeted Therapeutics. Signal Transduct. Target. Ther. 2022, 7, 265. [Google Scholar] [CrossRef] [PubMed]
- Morgan, A.E.; Mooney, K.M.; Wilkinson, S.J.; Pickles, N.A.; Mc Auley, M.T. Cholesterol Metabolism: A Review of How Ageing Disrupts the Biological Mechanisms Responsible for Its Regulation. Ageing Res. Rev. 2016, 27, 108–124. [Google Scholar] [CrossRef] [PubMed]
- Djekic, D.; Shi, L.; Brolin, H.; Carlsson, F.; Särnqvist, C.; Savolainen, O.; Cao, Y.; Bäckhed, F.; Tremaroli, V.; Landberg, R.; et al. Effects of a Vegetarian Diet on Cardiometabolic Risk Factors, Gut Microbiota, and Plasma Metabolome in Subjects With Ischemic Heart Disease: A Randomized, Crossover Study. J. Am. Heart Assoc. 2020, 9, e016518. [Google Scholar] [CrossRef]
- Helgadottir, A.; Thorleifsson, G.; Alexandersson, K.F.; Tragante, V.; Thorsteinsdottir, M.; Eiriksson, F.F.; Gretarsdottir, S.; Björnsson, E.; Magnusson, O.; Sveinbjornsson, G.; et al. Genetic Variability in the Absorption of Dietary Sterols Affects the Risk of Coronary Artery Disease. Eur. Heart J. 2020, 41, 2618–2628. [Google Scholar] [CrossRef]
- Calandra, S.; Tarugi, P.; Speedy, H.E.; Dean, A.F.; Bertolini, S.; Shoulders, C.C. Mechanisms and Genetic Determinants Regulating Sterol Absorption, Circulating LDL Levels, and Sterol Elimination: Implications for Classification and Disease Risk. J. Lipid Res. 2011, 52, 1885–1926. [Google Scholar] [CrossRef] [PubMed]
- Akyea, R.K.; Kai, J.; Qureshi, N.; Iyen, B.; Weng, S.F. Sub-Optimal Cholesterol Response to Initiation of Statins and Future Risk of Cardiovascular Disease. Heart 2019, 105, 975–981. [Google Scholar] [CrossRef]
- Mc Auley, M.T.; Mooney, K.M. LDL-C Levels in Older People: Cholesterol Homeostasis and the Free Radical Theory of Ageing Converge. Med. Hypotheses 2017, 104, 15–19. [Google Scholar] [CrossRef]
- Mc Auley, M.T.; Mooney, K.M. Lipid Metabolism and Hormonal Interactions: Impact on Cardiovascular Disease and Healthy Aging. Expert Rev. Endocrinol. Metab. 2014, 9, 357–367. [Google Scholar] [CrossRef]
- Mc Auley, M.T.; Mooney, K.M. Computationally Modeling Lipid Metabolism and Aging: A Mini-Review. Comput. Struct. Biotechnol. J. 2015, 13, 38–46. [Google Scholar] [CrossRef]
- Dhingra, R.; Vasan, R.S. Age as a Risk Factor. Med. Clin. N. Am. 2012, 96, 87–91. [Google Scholar] [CrossRef]
- Rodgers, J.L.; Jones, J.; Bolleddu, S.I.; Vanthenapalli, S.; Rodgers, L.E.; Shah, K.; Karia, K.; Panguluri, S.K. Cardiovascular Risks Associated with Gender and Aging. J. Cardiovasc. Dev. Dis. 2019, 6, 19. [Google Scholar] [CrossRef] [PubMed]
- Lehoux, S. Chapter 2—Molecular Mechanisms of the Vascular Responses to Hemodynamic Forces. In Biomechanics of Coronary Atherosclerotic Plaque; Biomechanics of Living Organs; Ohayon, J., Finet, G., Pettigrew, R.I., Eds.; Academic Press: Cambridge, MA, USA, 2021; Volume 4, pp. 49–83. [Google Scholar]
- Samady, H.; Eshtehardi, P.; McDaniel, M.C.; Suo, J.; Dhawan, S.S.; Maynard, C.; Timmins, L.H.; Quyyumi, A.A.; Giddens, D.P. Coronary Artery Wall Shear Stress Is Associated with Progression and Transformation of Atherosclerotic Plaque and Arterial Remodeling in Patients with Coronary Artery Disease. Circulation 2011, 124, 779–788. [Google Scholar] [CrossRef] [PubMed]
- Incalza, M.A.; D’Oria, R.; Natalicchio, A.; Perrini, S.; Laviola, L.; Giorgino, F. Oxidative Stress and Reactive Oxygen Species in Endothelial Dysfunction Associated with Cardiovascular and Metabolic Diseases. Vascul. Pharmacol. 2018, 100, 1–19. [Google Scholar] [CrossRef] [PubMed]
- Clarke, R.; Bennett, D.; Parish, S.; Lewington, S.; Skeaff, M.; Eussen, S.J.; Lewerin, C.; Stott, D.J.; Armitage, J.; Hankey, G.J.; et al. Effects of Homocysteine Lowering with B Vitamins on Cognitive Aging: Meta-Analysis of 11 Trials with Cognitive Data on 22,000 Individuals. Am. J. Clin. Nutr. 2014, 100, 657–666. [Google Scholar] [CrossRef]
- Basatemur, G.L.; Jørgensen, H.F.; Clarke, M.C.H.; Bennett, M.R.; Mallat, Z. Vascular Smooth Muscle Cells in Atherosclerosis. Nat. Rev. Cardiol. 2019, 16, 727–744. [Google Scholar] [CrossRef]
- He, Y.; Chen, Y.; Yao, L.; Wang, J.; Sha, X.; Wang, Y. The Inflamm-Aging Model Identifies Key Risk Factors in Atherosclerosis. Front. Genet. 2022, 13, 865827. [Google Scholar] [CrossRef]
- Goldstein, J.L.; Brown, M.S. A Century of Cholesterol and Coronaries: From Plaques to Genes to Statins. Cell 2015, 161, 161–172. [Google Scholar] [CrossRef]
- Morgan, A.E.; Mooney, K.M.; Wilkinson, S.J.; Pickles, N.A.; Auley, M.T.M. Investigating Cholesterol Metabolism and Ageing Using a Systems Biology Approach. Proc. Nutr. Soc. 2017, 76, 378–391. [Google Scholar] [CrossRef]
- Zhang, F.; Macshane, B.; Searcy, R.; Huang, Z. Mathematical Models for Cholesterol Metabolism and Transport. Processes 2022, 10, 155. [Google Scholar]
- Mc Auley, M.T. Chapter 36—Systems Biology and Nutrition. In Present Knowledge in Nutrition, 11th ed.; Marriott, B.P., Birt, D.F., Stallings, V.A., Yates, A.A., Eds.; Academic Press: Cambridge, MA, USA, 2020; pp. 593–604. ISBN 978-0-323-66162-1. [Google Scholar]
- Mc Auley, M.T. Modeling Cholesterol Metabolism and Atherosclerosis. WIREs Mech. Dis. 2022, 14, e1546. [Google Scholar] [CrossRef]
- Mazein, A.; Watterson, S.; Hsieh, W.-Y.; Griffiths, W.J.; Ghazal, P. A Comprehensive Machine-Readable View of the Mammalian Cholesterol Biosynthesis Pathway. Biochem. Pharmacol. 2013, 86, 56–66. [Google Scholar] [CrossRef]
- Pool, F.; Currie, R.; Sweby, P.K.; Salazar, J.D.; Tindall, M.J. A Mathematical Model of the Mevalonate Cholesterol Biosynthesis Pathway. J. Theor. Biol. 2018, 443, 157–176. [Google Scholar] [CrossRef]
- Mc Auley, M.T.; Wilkinson, D.J.; Jones, J.J.L.; Kirkwood, T.B.L. A Whole-Body Mathematical Model of Cholesterol Metabolism and Its Age-Associated Dysregulation. BMC Syst. Biol. 2012, 6, 130. [Google Scholar] [CrossRef]
- Morgan, A.E.; Mooney, K.M.; Wilkinson, S.J.; Pickles, N.A.; Mc Auley, M.T. Mathematically Modelling the Dynamics of Cholesterol Metabolism and Ageing. Biosystems 2016, 145, 19–32. [Google Scholar] [CrossRef]
- Yuan, F.; Weinbaum, S.; Pfeffer, R.; Chien, S. A Mathematical Model for the Receptor Mediated Cellular Regulation of the Low Density Lipoprotein Metabolism. J. Biomech. Eng. 1991, 113, 1–10. [Google Scholar] [CrossRef]
- Lu, J.; Hübner, K.; Nanjee, M.N.; Brinton, E.A.; Mazer, N.A. An In-Silico Model of Lipoprotein Metabolism and Kinetics for the Evaluation of Targets and Biomarkers in the Reverse Cholesterol Transport Pathway. PLoS Comput. Biol. 2014, 10, e1003509. [Google Scholar] [CrossRef]
- Tindall, M.J.; Wattis, J.A.D.; O’Malley, B.J.; Pickersgill, L.; Jackson, K.G. A Continuum Receptor Model of Hepatic Lipoprotein Metabolism. J. Theor. Biol. 2009, 257, 371–384. [Google Scholar] [CrossRef] [PubMed]
- Wattis, J.A.D.; O’Malley, B.; Blackburn, H.; Pickersgill, L.; Panovska, J.; Byrne, H.M.; Jackson, K.G. Mathematical Model for Low Density Lipoprotein (LDL) Endocytosis by Hepatocytes. Bull. Math. Biol. 2008, 70, 2303–2333. [Google Scholar] [CrossRef] [PubMed]
- Di Tomaso, G.; Díaz-Zuccarini, V.; Pichardo-Almarza, C. A Multiscale Model of Atherosclerotic Plaque Formation at Its Early Stage. IEEE Trans. Biomed. Eng. 2011, 58, 3460–3463. [Google Scholar] [CrossRef] [PubMed]
- Kim, S.; Giddens, D.P. Mass Transport of Low Density Lipoprotein in Reconstructed Hemodynamic Environments of Human Carotid Arteries: The Role of Volume and Solute Flux through the Endothelium. J. Biomech. Eng. 2015, 137, 041007. [Google Scholar] [CrossRef] [PubMed]
- Parton, A.; McGilligan, V.; O’Kane, M.; Baldrick, F.R.; Watterson, S. Computational Modelling of Atherosclerosis. Brief. Bioinform. 2016, 17, 562–575. [Google Scholar] [CrossRef]
- Malik-Sheriff, R.S.; Glont, M.; Nguyen, T.V.N.; Tiwari, K.; Roberts, M.G.; Xavier, A.; Vu, M.T.; Men, J.; Maire, M.; Kananathan, S.; et al. BioModels-15 Years of Sharing Computational Models in Life Science. Nucleic Acids Res. 2020, 48, D407–D415. [Google Scholar] [CrossRef] [PubMed]
- Hucka, M.; Finney, A.; Sauro, H.M.; Bolouri, H.; Doyle, J.C.; Kitano, H.; Arkin, A.P.; Bornstein, B.J.; Bray, D.; Cornish-Bowden, A.; et al. The Systems Biology Markup Language (SBML): A Medium for Representation and Exchange of Biochemical Network Models. Bioinforma. Oxf. Engl. 2003, 19, 524–531. [Google Scholar] [CrossRef]
- Keating, S.M.; Waltemath, D.; König, M.; Zhang, F.; Dräger, A.; Chaouiya, C.; Bergmann, F.T.; Finney, A.; Gillespie, C.S.; Helikar, T.; et al. SBML Level 3: An Extensible Format for the Exchange and Reuse of Biological Models. Mol. Syst. Biol. 2020, 16, e9110. [Google Scholar] [CrossRef]
- Mishra, S.; Somvanshi, P.R.; Venkatesh, K.V. Control of Cholesterol Homeostasis by Entero-Hepatic Bile Transport—The Role of Feedback Mechanisms. RSC Adv. 2014, 4, 58964–58975. [Google Scholar] [CrossRef]
- Morgan, A.E.; Mc Auley, M.T. Cholesterol Homeostasis: An In Silico Investigation into How Aging Disrupts Its Key Hepatic Regulatory Mechanisms. Biology 2020, 9, 314. [Google Scholar] [CrossRef]
- Paalvast, Y.; Kuivenhoven, J.A.; Groen, A.K. Evaluating Computational Models of Cholesterol Metabolism. Biochim. Biophys. Acta BBA Mol. Cell Biol. Lipids 2015, 1851, 1360–1376. [Google Scholar] [CrossRef]
- Filo, M.; Kumar, S.; Khammash, M. A Hierarchy of Biomolecular Proportional-Integral-Derivative Feedback Controllers for Robust Perfect Adaptation and Dynamic Performance. Nat. Commun. 2022, 13, 2119. [Google Scholar] [CrossRef] [PubMed]
- Gomez-Cabrero, D.; Compte, A.; Tegner, J. Workflow for Generating Competing Hypothesis from Models with Parameter Uncertainty. Interface Focus 2011, 1, 438–449. [Google Scholar] [CrossRef]
- Parton, A.; McGilligan, V.; Chemaly, M.; O’Kane, M.; Watterson, S. New Models of Atherosclerosis and Multi-Drug Therapeutic Interventions. Bioinforma. Oxf. Engl. 2019, 35, 2449–2457. [Google Scholar] [CrossRef]
- Hoops, S.; Sahle, S.; Gauges, R.; Lee, C.; Pahle, J.; Simus, N.; Singhal, M.; Xu, L.; Mendes, P.; Kummer, U. COPASI—A COmplex PAthway SImulator. Bioinform. Oxf. Engl. 2006, 22, 3067–3074. [Google Scholar] [CrossRef] [PubMed]
- Le Novère, N.; Bornstein, B.; Broicher, A.; Courtot, M.; Donizelli, M.; Dharuri, H.; Li, L.; Sauro, H.; Schilstra, M.; Shapiro, B.; et al. BioModels Database: A Free, Centralized Database of Curated, Published, Quantitative Kinetic Models of Biochemical and Cellular Systems. Nucleic Acids Res. 2006, 34, D689–D691. [Google Scholar] [CrossRef]
- Rougny, A.; Touré, V.; Moodie, S.; Balaur, I.; Czauderna, T.; Borlinghaus, H.; Dogrusoz, U.; Mazein, A.; Dräger, A.; Blinov, M.L.; et al. Systems Biology Graphical Notation: Process Description Language Level 1 Version 2.0. J. Integr. Bioinform. 2019, 16, 20190022. [Google Scholar] [CrossRef] [PubMed]
- Demir, E.; Cary, M.P.; Paley, S.; Fukuda, K.; Lemer, C.; Vastrik, I.; Wu, G.; D’Eustachio, P.; Schaefer, C.; Luciano, J.; et al. The BioPAX Community Standard for Pathway Data Sharing. Nat. Biotechnol. 2010, 28, 935–942. [Google Scholar] [CrossRef] [PubMed]
- Junker, B.H.; Klukas, C.; Schreiber, F. VANTED: A System for Advanced Data Analysis and Visualization in the Context of Biological Networks. BMC Bioinform. 2006, 7, 109. [Google Scholar] [CrossRef]
- Wilkins, J.T.; Gidding, S.S.; Robinson, J.G. Can Atherosclerosis Be Cured? Curr. Opin. Lipidol. 2019, 30, 477–484. [Google Scholar] [CrossRef]
- Brauner, R.; Johannes, C.; Ploessl, F.; Bracher, F.; Lorenz, R.L. Phytosterols Reduce Cholesterol Absorption by Inhibition of 27-Hydroxycholesterol Generation, Liver X Receptor α Activation, and Expression of the Basolateral Sterol Exporter ATP-Binding Cassette A1 in Caco-2 Enterocytes. J. Nutr. 2012, 142, 981–989. [Google Scholar] [CrossRef]
- Wester, I. Cholesterol-Lowering Effect of Plant Sterols. Eur. J. Lipid Sci. Technol. 2000, 102, 37–44. [Google Scholar] [CrossRef]
- Mattson, F.H.; Volpenhein, R.A.; Erickson, B.A. Effect of Plant Sterol Esters on the Absorption of Dietary Cholesterol. J. Nutr. 1977, 107, 1139–1146. [Google Scholar] [CrossRef]
- Berger, A.; Jones, P.J.; Abumweis, S.S. Plant Sterols: Factors Affecting Their Efficacy and Safety as Functional Food Ingredients. Lipids Health Dis. 2004, 3, 5. [Google Scholar] [CrossRef]
- Corti, R.; Fayad, Z.A.; Fuster, V.; Worthley, S.G.; Helft, G.; Chesebro, J.; Mercuri, M.; Badimon, J.J. Effects of Lipid-Lowering by Simvastatin on Human Atherosclerotic Lesions: A Longitudinal Study by High-Resolution, Noninvasive Magnetic Resonance Imaging. Circulation 2001, 104, 249–252. [Google Scholar] [CrossRef]
- Heggen, E.; Granlund, L.; Pedersen, J.I.; Holme, I.; Ceglarek, U.; Thiery, J.; Kirkhus, B.; Tonstad, S. Plant Sterols from Rapeseed and Tall Oils: Effects on Lipids, Fat-Soluble Vitamins and Plant Sterol Concentrations. Nutr. Metab. Cardiovasc. Dis. 2010, 20, 258–265. [Google Scholar] [CrossRef] [PubMed]
- Scholle, J.M.; Baker, W.L.; Talati, R.; Coleman, C.I. The Effect of Adding Plant Sterols or Stanols to Statin Therapy in Hypercholesterolemic Patients: Systematic Review and Meta-Analysis. J. Am. Coll. Nutr. 2009, 28, 517–524. [Google Scholar] [CrossRef] [PubMed]
- Jenkins, D.J.; Kendall, C.W.; Marchie, A.; Faulkner, D.A.; Wong, J.M.; de Souza, R.; Emam, A.; Parker, T.L.; Vidgen, E.; Trautwein, E.A.; et al. Direct Comparison of a Dietary Portfolio of Cholesterol-Lowering Foods with a Statin in Hypercholesterolemic Participants1–32. Am. J. Clin. Nutr. 2005, 81, 380–387. [Google Scholar] [CrossRef]
- Arjmandi-Tash, O.; Razavi, S.E.; Zanbouri, R. Possibility of Atherosclerosis in an Arterial Bifurcation Model. BioImpacts BI 2011, 1, 225–228. [Google Scholar] [CrossRef]
- Zhao, Y.; Qu, H.; Wang, Y.; Xiao, W.; Zhang, Y.; Shi, D. Small Rodent Models of Atherosclerosis. Biomed. Pharmacother. 2020, 129, 110426. [Google Scholar] [CrossRef]
- Tyrrell, D.J.; Goldstein, D.R. Ageing and Atherosclerosis: Vascular Intrinsic and Extrinsic Factors and Potential Role of IL-6. Nat. Rev. Cardiol. 2021, 18, 58–68. [Google Scholar] [CrossRef]
- Andreadou, I.; Schulz, R.; Badimon, L.; Adameová, A.; Kleinbongard, P.; Lecour, S.; Nikolaou, P.; Falcão-Pires, I.; Vilahur, G.; Woudberg, N.; et al. Hyperlipidaemia and Cardioprotection: Animal Models for Translational Studies. Br. J. Pharmacol. 2020, 177, 5287–5311. [Google Scholar] [CrossRef] [PubMed]
- Emini Veseli, B.; Perrotta, P.; De Meyer, G.R.A.; Roth, L.; Van der Donckt, C.; Martinet, W.; De Meyer, G.R.Y. Animal Models of Atherosclerosis. Eur. J. Pharmacol. 2017, 816, 3–13. [Google Scholar] [CrossRef]
- Levy, N. The Use of Animal as Models: Ethical Considerations. Int. J. Stroke Off. J. Int. Stroke Soc. 2012, 7, 440–442. [Google Scholar] [CrossRef] [PubMed]
- Pecoraro, V.; Moja, L.; Dall’Olmo, L.; Cappellini, G.; Garattini, S. Most Appropriate Animal Models to Study the Efficacy of Statins: A Systematic Review. Eur. J. Clin. Investig. 2014, 44, 848–871. [Google Scholar] [CrossRef] [PubMed]


) represents LDL, the square dot line (
) signifies HDL, the long dash line (
) is representative of plaque size, and the long dash dot line (
) characterises oxLDL.
) represents LDL, the square dot line (
) signifies HDL, the long dash line (
) is representative of plaque size, and the long dash dot line (
) characterises oxLDL.
) represents plaque size in the merged model and the grey dashed line (
) characterises plaque size in the Gomez-Cabrero et al. (2011) [72] model (left y-axis). The black solid line (
) represents LDL in the merged model and the black dashed line (
) signifies LDL in the Gomez-Cabrero et al. (2011) [72] model (right y-axis). In (b), the light grey solid line (
) is representative of LDLC in the merged model, the round dot line (
) represents LDLC in the Mc Auley et al. (2012) [56] model, and the square dot line (
) signifies LDLC in the Mc Auley et al. (2012) [56] model when DC was adjusted to 1051 mg/day. The dark grey line (
) describes HDLC in the merged model, the dashed line (
) represents HDLC in the Mc Auley et al. (2012) [56] model, and the dash dot line (
) is representative of HDLC in the Mc Auley et al. (2012) [56] model when 1051 mg/day of cholesterol ingestion was simulated.
) represents plaque size in the merged model and the grey dashed line (
) characterises plaque size in the Gomez-Cabrero et al. (2011) [72] model (left y-axis). The black solid line (
) represents LDL in the merged model and the black dashed line (
) signifies LDL in the Gomez-Cabrero et al. (2011) [72] model (right y-axis). In (b), the light grey solid line (
) is representative of LDLC in the merged model, the round dot line (
) represents LDLC in the Mc Auley et al. (2012) [56] model, and the square dot line (
) signifies LDLC in the Mc Auley et al. (2012) [56] model when DC was adjusted to 1051 mg/day. The dark grey line (
) describes HDLC in the merged model, the dashed line (
) represents HDLC in the Mc Auley et al. (2012) [56] model, and the dash dot line (
) is representative of HDLC in the Mc Auley et al. (2012) [56] model when 1051 mg/day of cholesterol ingestion was simulated.
) represent baseline values; square dot lines (
) signify statin treatment; dashed lines (
) represent sterol treatment; and long dash dot lines (
) characterise combination therapy.
) represent baseline values; square dot lines (
) signify statin treatment; dashed lines (
) represent sterol treatment; and long dash dot lines (
) characterise combination therapy.
| Species | Hepatic Cholesterol Synthesis | Cholesterol Absorption | Cholesterol Excretion |
|---|---|---|---|
| LDLC | 0.0471523 | 0.786053 | −0.760712 |
| Plaque | 1.28131 | 2.136 | −2.06714 |
Disclaimer/Publisher’s Note: The statements, opinions and data contained in all publications are solely those of the individual author(s) and contributor(s) and not of MDPI and/or the editor(s). MDPI and/or the editor(s) disclaim responsibility for any injury to people or property resulting from any ideas, methods, instructions or products referred to in the content. |
© 2023 by the authors. Licensee MDPI, Basel, Switzerland. This article is an open access article distributed under the terms and conditions of the Creative Commons Attribution (CC BY) license (https://creativecommons.org/licenses/by/4.0/).
Share and Cite
Davies, C.; Morgan, A.E.; Mc Auley, M.T. Computationally Modelling Cholesterol Metabolism and Atherosclerosis. Biology 2023, 12, 1133. https://doi.org/10.3390/biology12081133
Davies C, Morgan AE, Mc Auley MT. Computationally Modelling Cholesterol Metabolism and Atherosclerosis. Biology. 2023; 12(8):1133. https://doi.org/10.3390/biology12081133
Chicago/Turabian StyleDavies, Callum, Amy E. Morgan, and Mark T. Mc Auley. 2023. "Computationally Modelling Cholesterol Metabolism and Atherosclerosis" Biology 12, no. 8: 1133. https://doi.org/10.3390/biology12081133
APA StyleDavies, C., Morgan, A. E., & Mc Auley, M. T. (2023). Computationally Modelling Cholesterol Metabolism and Atherosclerosis. Biology, 12(8), 1133. https://doi.org/10.3390/biology12081133
