A Comparative Study on the Microstructures, Mineral Content, and Mechanical Properties of Non-Avian Reptilian Eggshells
Abstract
Simple Summary
Abstract
1. Introduction
2. Materials and Methods
2.1. Egg Collection
2.2. Mechanical Properties
2.3. Weight Percentage of CaCO3
2.4. Scanning Electron Microscopy (SEM)
2.5. X-ray Diffraction (XRD)
2.6. Electron Backscatter Diffraction (EBSD)
3. Results and Discussion
3.1. Mechanical Properties
3.1.1. Dimensionless Number C (C Number)

3.1.2. Effective Young’s Modulus
3.2. Weight Percentage of CaCO3
3.3. X-ray Diffraction

3.4. SEM Images of Eggshell

3.5. Crystallographic Analysis by EBSD
3.5.1. EBSD Maps
3.5.2. Grain Size and Mechanical Properties




4. Conclusions
- (1)
- No apparent trend was observed in the C number of (non-avian) reptilian eggshells compared to avian eggshells. However, the values of most Testudines and Kwangsi gecko (Gekko hokouensis) are higher than the average of avian eggshells for the species studied in this work.
- (2)
- New data on the effective Young’s moduli (EFEM) of the eggshells of several reptilian species show that reptilian eggshells’ material rigidity is similar to that of avian eggshells, even though those eggshells have different crystal forms, crystallographic, and microstructural characteristics. The overall average of EFEM is 32.22 ± 6.25 GPa.
- (3)
- Our titration result shows that the weight percentage of CaCO3 is positively correlated to the effective Young’s modulus.
- (4)
- (5)
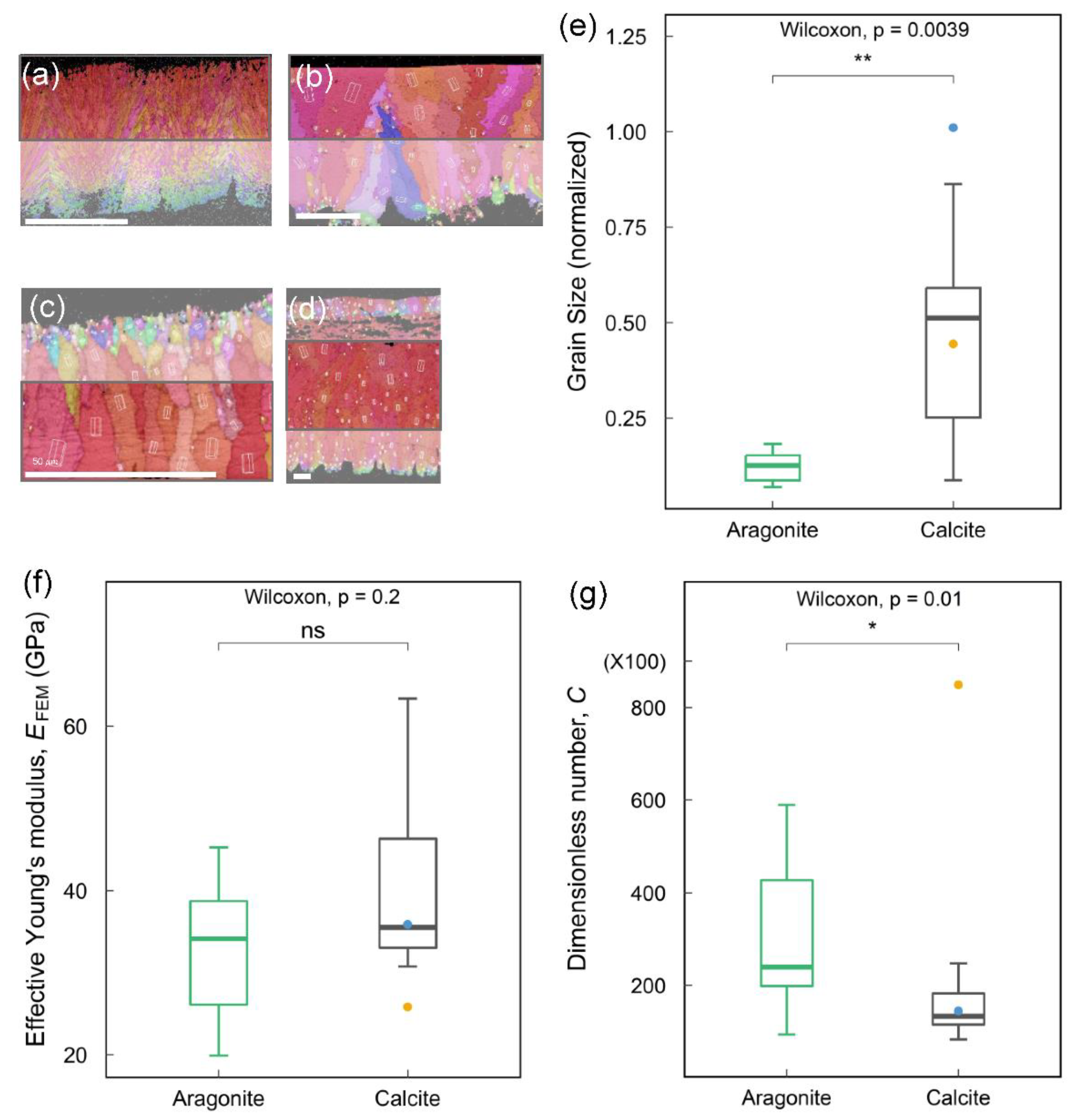
- Comparing the species with aragonite and calcite crystals, we found that calcite shells, including those of the Kwangsi gecko (inner part) and spectacled caiman (outer part), generally have larger grains than the aragonite ones. However, the grain size was not correlated to the effective Young’s modulus. Also, as measured by the C number, the aragonite shells are, on average, stiffer than the calcite ones (except for the Kwangsi gecko), primarily due to their thicker shells.
- (6)
- Our conclusions were mainly based on Testudines with a comparison with representative samples from Crocodiles and Squamata. Future studies may consider including more species from orders other than Testudines.
Supplementary Materials
Author Contributions
Funding
Institutional Review Board Statement
Informed Consent Statement
Data Availability Statement
Acknowledgments
Conflicts of Interest
References
- Haeckel, E. Generelle Morphologie Der Organismen; Georg Reimer: Berlin, Germany, 1866; Volume 2. [Google Scholar]
- D’Alba, L.; Goldenberg, J.; Nallapaneni, A.; Parkinson, D.Y.; Zhu, C.; Vanthournout, B.; Shawkey, M.D. Evolution of Eggshell Structure in Relation to Nesting Ecology in Non-Avian Reptiles. J. Morphol. 2021, 282, 1066–1079. [Google Scholar] [CrossRef] [PubMed]
- Legendre, L.J.; Choi, S.; Clarke, J.A. The Diverse Terminology of Reptile Eggshell Microstructure and Its Effect on Phylogenetic Comparative Analyses. J. Anat. 2022, 241, 641–666. [Google Scholar] [CrossRef] [PubMed]
- Juang, J.Y.; Chen, P.Y.; Yang, D.C.; Wu, S.P.; Yen, A.; Hsieh, H.I. The Avian Egg Exhibits General Allometric Invariances in Mechanical Design. Sci. Rep. 2017, 7, 14205. [Google Scholar] [CrossRef] [PubMed]
- Schmidt-Nielsen, K. Animal Physiology: Adaptation and Environment; Cambridge University Press: Cambridge, UK, 1997. [Google Scholar]
- Choi, S.; Hauber, M.E.; Legendre, L.J.; Kim, N.-H.; Lee, Y.-N.; Varricchio, D.J. Microstructural and Crystallographic Evolution of Palaeognath (Aves) Eggshells. eLife 2023, 12, e81092. [Google Scholar] [CrossRef] [PubMed]
- Chiang, P.-L.; Tseng, Y.-C.; Wu, H.-J.; Tsao, S.-H.; Wu, S.-P.; Wang, W.-C.; Hsieh, H.-I.; Juang, J.-Y. Elastic Moduli of Avian Eggshell. Biology 2021, 10, 989. [Google Scholar] [CrossRef] [PubMed]
- Choi, S.; Han, S.; Kim, N.-H.; Lee, Y.-N. A Comparative Study of Eggshells of Gekkota with Morphological, Chemical Compositional and Crystallographic Approaches and Its Evolutionary Implications. PLoS ONE 2018, 13, e0199496. [Google Scholar] [CrossRef]
- Mikhailov, K.E. Avian Eggshells: An Atlas of Scanning Electron Micrographs; British Ornithologists’ Club: Tring, UK, 1997. [Google Scholar]
- Ar, A.; Paganelli, C.V.; Reeves, R.B.; Greene, D.G.; Rahn, H. The Avian Egg Water Vapor Conductance Shell Thickness and Functional Pore Area. Condor 1974, 76, 153–158. [Google Scholar] [CrossRef]
- Hung, C.M.; Tsao, S.H.; Chiang, P.L.; Wu, S.P.; Tuanmu, M.N.; Juang, J.Y. Functional Connections between Bird Eggshell Stiffness and Nest Characteristics through Risk of Egg Collision in Nests. Ecol. Lett. 2022, 25, 1421–1431. [Google Scholar] [CrossRef]
- Ar, A.; Rahn, H.; Paganelli, C.V. The Avian Egg: Mass and Strength. Condor 1979, 81, 331–337. [Google Scholar] [CrossRef]
- Chang, Y.; Chen, P.-Y.Y. Hierarchical Structure and Mechanical Properties of Snake (Naja Atra) and Turtle (Ocadia Sinensis) Eggshells. Acta Biomater. 2016, 31, 33–49. [Google Scholar] [CrossRef]
- Tyler, G.; Geake, F. Egg Shell Strength and Its Relationship to Thickness, with Particular Reference to Individuality in the Domestic Hen. Br. Poult. Sci. 1964, 5, 3–18. [Google Scholar] [CrossRef]
- Hahn, E.N.; Sherman, V.R.; Pissarenko, A.; Rohrbach, S.D.; Fernandes, D.J.; Meyers, M.A. Nature’s Technical Ceramic: The Avian Eggshell. J. R. Soc. Interface 2017, 14, 20160804. [Google Scholar] [CrossRef]
- Wang, L.C.; Ruan, Z.T.; Wu, Z.W.; Yu, Q.L.; Chen, F.; Zhang, X.F.; Zhang, F.M.; Linhardt, R.J.; Liu, Z.G. Geometrical Characteristics of Eggs from 3 Poultry Species. Poult. Sci. 2021, 100, 100965. [Google Scholar] [CrossRef]
- Deeming, D.C. Avian Incubation: Behaviour, Environment, and Evolution; Oxford University Press: Oxford, UK, 2002; p. xiv; 421p. [Google Scholar]
- Yen, A.; Wu, H.-J.; Chen, P.-Y.; Yu, H.-T.; Juang, J.-Y. Egg Incubation Mechanics of Giant Birds. Biology 2021, 10, 738. [Google Scholar] [CrossRef]
- Deeming, D.C. Reptilian Incubation: Environment, Evolution and Behaviour; Nottingham University Press: Nottingham, UK, 2004. [Google Scholar]
- Hincke, M.T.; Nys, Y.; Gautron, J.; Mann, K.; Rodriguez-Navarro, A.B.; McKee, M.D. The Eggshell Structure Composition and Mineralization. Front. Biosci. 2012, 17, 1266–1280. [Google Scholar] [CrossRef]
- Packard, M.J.; Hirsch, K.F.; Iverson, J.B. Structure of Shells from Eggs of Kinosternid Turtles. J. Morphol. 1984, 181, 9–20. [Google Scholar] [CrossRef]
- Packard, M.J.; Packard, G.C.; Boardman, T.J. Structure of Eggshells and Water Relations of Reptilian Eggs. Herpetologica 1982, 38, 136–155. [Google Scholar]
- Ferguson, M.W.J. The Structure and Composition of the Eggshell and Embryonic Membranes of Alligator mississippiensis. Trans. Zool. Soc. Lond. 1982, 36, 99–152. [Google Scholar] [CrossRef]
- Turner, J. Maintenance of Egg Temperature. In Avian Incubation: Behaviour, Environment, and Evolution; Deeming, D.C., Ed.; Oxford University Press: Oxford, UK, 2002; pp. 119–142. [Google Scholar]
- Ferguson, A.L.; Varricchio, D.J.; Pina, C.I.; Jackson, F.D. From Eggs to Hatchlings: Nest Site Taphonomy of American Crocodile (Crocodylus Acutus) and Broad-Snouted Caiman (Caiman Latirostris). Palaios 2017, 32, 337–348. [Google Scholar] [CrossRef]
- Caldwell, K.; Hong, X.; Brinker, A.; Yurk, D.J. Utilisation of Weep Holes in Retaining Walls by the Japanese Gecko (Gekko Japonicus Dumeril & Bibron, 1836) in Fukuoka, Japan. Herpetol. Notes 2014, 7, 235–240. [Google Scholar]
- Kennett, R.; Christian, K.A.; Pritchard, D. Underwater Nesting by the Tropical Fresh-Water Turtle, Chelodina Rugosa (Testudinata, Chelidae). Aust. J. Zool. 1993, 41, 47–52. [Google Scholar] [CrossRef]
- Yu, G.C.; Smith, D.K.; Zhu, H.C.; Guan, Y.; Lam, T.T.Y. Ggtree: An R Package for Visualization and Annotation of Phylogenetic Trees with Their Covariates and Other Associated Data. Methods Ecol. Evol. 2017, 8, 28–36. [Google Scholar] [CrossRef]
- Field, D.J.; Gauthier, J.A.; King, B.L.; Pisani, D.; Lyson, T.R.; Peterson, K.J. Toward Consilience in Reptile Phylogeny: Mirnas Support an Archosaur, Not Lepidosaur, Affinity for Turtles. Evol. Dev. 2014, 16, 189–196. [Google Scholar] [CrossRef]
- Guillon, J.-M.; Guéry, L.; Hulin, V.; Girondot, M. A Large Phylogeny of Turtles (Testudines) Using Molecular Data. Contrib. Zool. 2012, 81, 147–158. [Google Scholar] [CrossRef]
- Le, M.; Raxworthy, C.J.; McCord, W.P.; Mertz, L. A Molecular Phylogeny of Tortoises (Testudines: Testudinidae) Based on Mitochondrial and Nuclear Genes. Mol. Phylogenetics Evol. 2006, 40, 517–531. [Google Scholar] [CrossRef]
- Spatz, H.-C.; Vincent, J. Young’s Moduli and Shear Moduli in Cortical Bone. Proc. R. Soc. London. Ser. B Biol. Sci. 1996, 263, 287–294. [Google Scholar]
- Board, R.G. Properties of Avian Egg Shells and Their Adaptive Value. Biol. Rev. 1982, 57, 1–28. [Google Scholar] [CrossRef]
- Packard, M.J.; DeMarco, V.G. Eggshell Structure and Formation in Eggs of Oviparous Reptiles. In Egg Incubation: Its Effects on Embryonic Development in Birds and Reptiles; Deeming, D.C., Ferguson, M.W.J., Eds.; Cambridge University Press: Cambridge, UK, 1991; pp. 53–69. [Google Scholar]
- Glimcher, M.J. Bone: Nature of the Calcium Phosphate Crystals and Cellular, Structural, and Physical Chemical Mechanisms in Their Formation. Rev. Mineral. Geochem. 2006, 64, 223–282. [Google Scholar] [CrossRef]
- Currey, J.D.; Brear, K. Hardness, Young’s Modulus and Yield Stress in Mammalian Mineralized Tissues. J. Mater. Sci. Mater. Med. 1990, 1, 14–20. [Google Scholar] [CrossRef]
- Schleich, H.H.; Kastle, W. Reptile Egg-Shells Sem Atlas; Gustav Fischer Verlag: Stuttgart, Germany, 1988. [Google Scholar] [CrossRef]
- Kusuda, S.; Yasukawa, Y.; Shibata, H.; Saito, T.; Doi, O.; Ohya, Y.; Yoshizaki, N. Diversity in the Matrix Structure of Eggshells in the Testudines (Reptilia). Zool. Sci. 2013, 30, 366–374. [Google Scholar] [CrossRef] [PubMed]
- Fernández, M.S.; Simoncini, M.S.; Dyke, G. Irregularly Calcified Eggs and Eggshells of Caiman Latirostris (Alligatoridae: Crocodylia). Naturwissenschaften 2013, 100, 451–457. [Google Scholar] [CrossRef] [PubMed]
- Dalbeck, P.; Cusack, M. Crystallography (Electron Backscatter Diffraction) and Chemistry (Electron Probe Microanalysis) of the Avian Eggshell. Cryst. Growth Des. 2006, 6, 2558–2562. [Google Scholar] [CrossRef]
- Marzola, M.; Russo, J.; Mateusa, O. Identification and Comparison of Modern and Fossil Crocodilian Eggs and Eggshell Structures. Hist. Biol. 2015, 27, 115–133. [Google Scholar] [CrossRef]
- Moreno-Azanza, M.; Bauluz, B.; Canudo, J.I.; Puértolas-Pascual, E.; Sellés, A.G. A Re-Evaluation of Aff. Megaloolithidae Eggshell Fragments from the Uppermost Cretaceous of the Pyrenees and Implications for Crocodylomorph Eggshell Structure. Hist. Biol. 2014, 26, 195–205. [Google Scholar] [CrossRef]
- Packard, M.J.; Iverson, J.B.; Packard, G.C. Morphology of Shell Formation in Eggs of the Turtle Kinosternon flavescens. J. Morphol. 1984, 181, 21–28. [Google Scholar] [CrossRef] [PubMed]
- Nys, Y.; Gautron, J.; Garcia-Ruiz, J.M.; Hincke, M.T. Avian Eggshell Mineralization: Biochemical and Functional Characterization of Matrix Proteins. C. R. Palevol 2004, 3, 549–562. [Google Scholar] [CrossRef]
- Rodriguez-Navarro, A.; Kalin, O.; Nys, Y.; Garcia-Ruiz, J.M.M. Influence of the Microstructure on the Shell Strength of Eggs Laid by Hens of Different Ages. Br. Poult. Sci. 2002, 43, 395–403. [Google Scholar] [CrossRef]
- Soler, M.; Rodríguez-Navarro, A.B.; Pérez-Contreras, T.; García-Ruiz, J.M.; Soler, J.J. Great Spotted Cuckoo Eggshell Microstructure Characteristics Can Make Eggs Stronger. J. Avian Biol. 2019, 50. [Google Scholar] [CrossRef]
- Tanaka, C.B.; Zhou, Y.; Gludovatz, B.; Kruzic, J.J. Anisotropic Fracture Resistance of Avian Eggshell. J. Mech. Behav. Biomed. Mater. 2020, 110, 103888. [Google Scholar] [CrossRef]
- RCoreTeam. R: A Language and Environment for Statistical Computing. Available online: https://www.R-project.org/ (accessed on 13 August 2020).
Disclaimer/Publisher’s Note: The statements, opinions and data contained in all publications are solely those of the individual author(s) and contributor(s) and not of MDPI and/or the editor(s). MDPI and/or the editor(s) disclaim responsibility for any injury to people or property resulting from any ideas, methods, instructions or products referred to in the content. |
© 2023 by the authors. Licensee MDPI, Basel, Switzerland. This article is an open access article distributed under the terms and conditions of the Creative Commons Attribution (CC BY) license (https://creativecommons.org/licenses/by/4.0/).
Share and Cite
Wu, H.-J.; Tseng, Y.-C.; Tsao, S.-H.; Chiang, P.-L.; Tai, W.-Y.; Hsieh, H.-I.; Yu, H.-T.; Juang, J.-Y. A Comparative Study on the Microstructures, Mineral Content, and Mechanical Properties of Non-Avian Reptilian Eggshells. Biology 2023, 12, 688. https://doi.org/10.3390/biology12050688
Wu H-J, Tseng Y-C, Tsao S-H, Chiang P-L, Tai W-Y, Hsieh H-I, Yu H-T, Juang J-Y. A Comparative Study on the Microstructures, Mineral Content, and Mechanical Properties of Non-Avian Reptilian Eggshells. Biology. 2023; 12(5):688. https://doi.org/10.3390/biology12050688
Chicago/Turabian StyleWu, Hsiao-Jou, Yu-Chien Tseng, Shu-Han Tsao, Pei-Lin Chiang, Wei-Yu Tai, Hsin-I Hsieh, Hon-Tsen Yu, and Jia-Yang Juang. 2023. "A Comparative Study on the Microstructures, Mineral Content, and Mechanical Properties of Non-Avian Reptilian Eggshells" Biology 12, no. 5: 688. https://doi.org/10.3390/biology12050688
APA StyleWu, H.-J., Tseng, Y.-C., Tsao, S.-H., Chiang, P.-L., Tai, W.-Y., Hsieh, H.-I., Yu, H.-T., & Juang, J.-Y. (2023). A Comparative Study on the Microstructures, Mineral Content, and Mechanical Properties of Non-Avian Reptilian Eggshells. Biology, 12(5), 688. https://doi.org/10.3390/biology12050688

