A Novel Approach to Modeling and Forecasting Cancer Incidence and Mortality Rates through Web Queries and Automated Forecasting Algorithms: Evidence from Romania
Abstract
Simple Summary
Abstract
1. Introduction
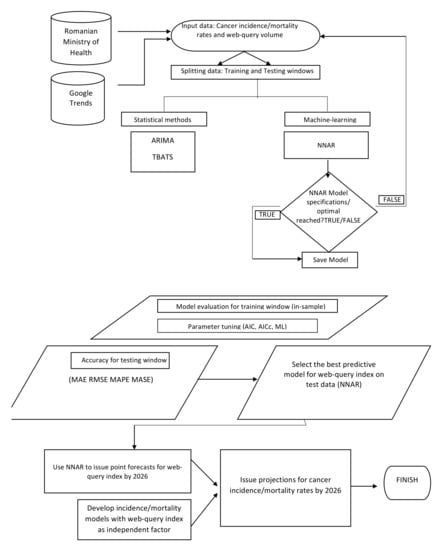
2. Materials and Methods
3. Results
3.1. Relationship between Related Web Queries and the Age-Standardized Cancer Incidence/Cancer Mortality Rate in Romania
3.2. Results from Modeling and Forecasting the Web-Query Index
3.3. Forecasts of Cancer Incidence and Cancer Mortality Rates in Romania over 2022–2026
4. Discussion
5. Conclusions
Funding
Institutional Review Board Statement
Informed Consent Statement
Data Availability Statement
Conflicts of Interest
References
- World Health Organization (WHO). Cancer. 2022. Available online: https://www.who.int/news-room/fact-sheets/detail/cancer (accessed on 4 April 2022).
- World Cancer Research Fund. Worldwide Cancer Data. 2022. Available online: https://www.wcrf.org/dietandcancer/worldwide-cancer-data/ (accessed on 30 March 2022).
- World Health Organization (WHO). Cancer. 2019. Available online: https://www.who.int/health-topics/cancer#tab=tab_1 (accessed on 4 April 2022).
- Ma, X.; Yu, H. Cancer issue: Global burden of cancer. Yale J. Biol. Med. 2006, 79, 85. [Google Scholar]
- Nagai, H.; Kim, Y.H. Cancer prevention from the perspective of global cancer burden patterns. J. Thorac. Dis. 2017, 9, 448. [Google Scholar] [CrossRef]
- Zaorsky, N.G.; Churilla, T.M.; Egleston, B.L.; Fisher, S.G.; Ridge, J.A.; Horwitz, E.M.; Meyer, J.E. Causes of death among cancer patients. Ann. Oncol. 2017, 28, 400–407. [Google Scholar] [CrossRef]
- Thun, M.J.; DeLancey, J.O.; Center, M.M.; Jemal, A.; Ward, E.M. The global burden of cancer: Priorities for prevention. Carcinogenesis 2010, 31, 100–110. [Google Scholar] [CrossRef]
- World Cancer Day, Financial and Economic Impact of Cancer. 2022. Available online: https://www.worldcancerday.org/financial-and-economic-impact-0 (accessed on 30 March 2022).
- Mariotto, A.B.; Enewold, L.; Zhao, J.; Zeruto, C.A.; Yabroff, K.R. Medical care costs associated with cancer survivorship in the United States. Cancer Epidemiol. Prev. Biomark. 2020, 29, 1304–1312. [Google Scholar] [CrossRef]
- United Nations (UN). New WHO Platform Promotes Global Cancer Prevention. 2022. Available online: https://news.un.org/en/story/2022/02/1111312 (accessed on 7 April 2022).
- White, M.C.; Peipins, L.A.; Watson, M.; Trivers, K.F.; Holman, D.M.; Rodriguez, J.L. Cancer prevention for the next generation. J. Adolesc. Health 2013, 52, S1–S7. [Google Scholar] [CrossRef]
- Rapiti, E.; Guarnori, S.; Pastoors, B.; Miralbell, R.; Usel, M. Planning for the future: Cancer incidence projections in Switzerland up to 2019. BMC Public Health 2014, 14, 102. [Google Scholar] [CrossRef]
- Petropoulos, F.; Spiliotis, E. The wisdom of the data: Getting the most out of univariate time series forecasting. Forecasting 2021, 3, 478–497. [Google Scholar] [CrossRef]
- Hyndman, R.J.; Athanasopoulos, G. Forecasting: Principles and Practice; Otexts. 2018. Available online: https://otexts.com/fpp2/ (accessed on 30 March 2022).
- Szilagyi, I.S.; Ullrich, T.; Lang-Illievich, K.; Klivinyi, C.; Schittek, G.A.; Simonis, H.; Bornemann-Cimenti, H. Google Trends for Pain Search Terms in the World’s Most Populated Regions Before and After the First Recorded COVID-19 Case: Infodemiological Study. J. Med. Internet Res. 2021, 23, e27214. [Google Scholar] [CrossRef]
- Polgreen, P.M.; Chen, Y.; Pennock, D.M.; Nelson, F.D.; Weinstein, R.A. Using internet searches for influenza surveillance. Clin. Infect. Dis. 2008, 47, 1443–1448. [Google Scholar] [CrossRef]
- Pew Research Center, Health Online. 2013. Available online: http://www.pewinternet.org/2013/01/15/health-online-2013/ (accessed on 7 April 2022).
- Nuti, S.V.; Wayda, B.; Ranasinghe, I.; Wang, S.; Dreyer, R.P.; Chen, S.I.; Murugiah, K. The use of google trends in health care research: A systematic review. PLoS ONE 2014, 9, e109583. [Google Scholar] [CrossRef] [PubMed]
- Massicotte, P.; Eddelbuettel, D. Gtrendsr: Perform and Display Google Trends Queries. R Package Version 1.4.4. 2019. Available online: https://CRAN.R-project.org/package=gtrendsR (accessed on 30 March 2022).
- Forbes. Understanding What You’re Searching for in A Multilingual World. 2015. Available online: https://www.forbes.com/sites/kalevleetaru/2015/10/18/understanding-what-youre-searching-for-in-a-multilingual-world/?sh=9e2b3f23e0f4 (accessed on 25 May 2022).
- Tennekes, M. tmap: Thematic Maps in R. J. Stat. Softw. 2018, 84, 1–39. [Google Scholar] [CrossRef]
- Jacob, L.; Loosen, S.H.; Kalder, M.; Luedde, T.; Roderburg, C.; Kostev, K. Impact of the COVID-19 pandemic on cancer diagnoses in general and specialized practices in Germany. Cancers 2021, 13, 408. [Google Scholar] [CrossRef] [PubMed]
- Marques, N.P.; Silveira, D.M.M.; Marques, N.C.T.; Martelli, D.R.B.; Oliveira, E.A.; Martelli-Júnior, H. Cancer diagnosis in Brazil in the COVID-19 era. Semin. Oncol. 2021, 48, 156–159. [Google Scholar] [CrossRef]
- Becker’s Hospital Review, As COVID-19 Dies Down, Undiagnosed Cancers Emerge. 2021. Available online: https://www.beckershospitalreview.com/oncology/as-covid-19-dies-down-undiagnosed-cancers-emerge.html (accessed on 6 April 2022).
- Greiner, B.; Tipton, S.; Nelson, B.; Hartwell, M. Cancer screenings during the COVID-19 pandemic: An analysis of public interest trends. Curr. Probl. Cancer 2022, 46, 100766. [Google Scholar] [CrossRef]
- Schootman, M.; Toor, A.; Cavazos-Rehg, P.; Jeffe, D.B.; McQueen, A.; Eberth, J.; Davidson, N.O. The utility of Google Trends data to examine interest in cancer screening. BMJ Open 2015, 5, e006678. [Google Scholar] [CrossRef]
- Vrdoljak, E.; Wojtukiewicz, M.Z.; Pienkowski, T.; Bodoky, G.; Berzinec, P.; Finek, J.; Todorović, V.; Borojević, N.; Croitoru, A. Cancer epidemiology in Central and South Eastern European countries. Croat. Med. J. 2011, 52, 478–487. [Google Scholar] [CrossRef]
- World Health Organization (WHO). Up to a quarter of Europeans Will Develop Cancer: From Prevention, Early Diagnosis, Screening and Treatment to Palliative Care, Countries Must Do More. 2020. Available online: https://www.euro.who.int/en/health-topics/noncommunicable-diseases/cancer/news/news/2020/2/up-to-a-quarter-of-europeans-will-develop-cancer-from-prevention,-early-diagnosis,-screening-and-treatment-to-palliative-care,-countries-must-do-more (accessed on 7 April 2022).
- Tudor, C.; Sova, R. EU Net-Zero Policy Achievement Assessment in Selected Members through Automated Forecasting Algorithms. ISPRS Int. J. Geo-Inf. 2022, 11, 232. [Google Scholar] [CrossRef]
- Furtunescu, F.; Bohiltea, R.E.; Voinea, S.; Georgescu, T.A.; Munteanu, O.; Neacsu, A.; Pop, C.S. Breast cancer mortality gaps in Romanian women compared to the EU after 10 years of accession: Is breast cancer screening a priority for action in Romania? (Review of the Statistics). Exp. Ther. Med. 2021, 21, 268. [Google Scholar] [CrossRef]
- Azam, M.; Aslam, M.; Basharat, J.; Mughal, M.A.; Nadeem, M.S.; Anwar, F. An empirical study on quality of life and related factors of Pakistani breast cancer survivors. Sci. Rep. 2021, 11, 24391. [Google Scholar] [CrossRef]
- Romanian Ministry of Health. Analysis of the Cancer Situation in 2021 (in Romanian). 2021. Available online: https://www.ms.ro/2021/06/30/cancerul-este-un-risc-pentru-o-forma-severa-de-covid-19-nu-lasa-boala-sa-te-afecteze-si-tu-poti-lua-masuri-si-tu-poti-preveni-si-tu-poti-proteja/ (accessed on 7 April 2022).
- Gillis, D.; Edwards, B.P. The utility of joinpoint regression for estimating population parameters given changes in population structure. Heliyon 2019, 5, e02515. [Google Scholar] [CrossRef]
- Qiu, D.; Katanoda, K.; Marugame, T.; Sobue, T. A Joinpoint regression analysis of long-term trends in cancer mortality in Japan (1958–2004). Int. J. Cancer 2009, 124, 443–448. [Google Scholar] [CrossRef]
- Crispo, A.; Barba, M.; Malvezzi, M.; Arpino, G.; Grimaldi, M.; Rosso, T.; Esposito, E.; Sergi, D.; Ciliberto, G.; Giordano, A.; et al. Cancer mortality trends between 1988 and 2009 in the metropolitan area of Naples and Caserta, Southern Italy: Results from a joinpoint regression analysis. Cancer Biol. Ther. 2013, 14, 1113–1122. [Google Scholar] [CrossRef]
- Zahmatkesh, B.; Keramat, A.; Alavi, N.; Khosravi, A.; Kousha, A.; Motlagh, A.G.; Darman, M.; Partovipour, E.; Chaman, R. Breast cancer trend in Iran from 2000 to 2009 and prediction till 2020 using a trend analysis method. Asian Pac. J. Cancer Prev. 2016, 17, 1493–1498. [Google Scholar] [CrossRef][Green Version]
- Sarakarn, P.; Suwanrungruang, K.; Vatanasapt, P.; Wiangnon, S.; Promthet, S.; Jenwitheesuk, K.; Koonmee, S.; Tipsunthonsak, N.; Chen, S.L.S.; Yen, A.M.F.; et al. Joinpoint analysis trends in the incidence of colorectal cancer in Khon Kaen, Thailand (1989–2012). Asian Pac. J. Cancer Prev. APJCP 2017, 18, 1039. [Google Scholar]
- Wilson, L.; Bhatnagar, P.; Townsend, N. Comparing trends in mortality from cardiovascular disease and cancer in the United Kingdom, 1983–2013: Joinpoint regression analysis. Popul. Health Metr. 2017, 15, 23. [Google Scholar] [CrossRef]
- Dragomirescu, I.; Llorca, J.; Gómez-Acebo, I.; Dierssen-Sotos, T. A join point regression analysis of trends in mortality due to osteoporosis in Spain. Sci. Rep. 2019, 9, 4264. [Google Scholar] [CrossRef]
- Atlatszo. 2019. Available online: https://english.atlatszo.hu/2019/01/28/pay-or-die-onco-tourism-and-corruption-in-romania-and-hungary/ (accessed on 7 April 2022).
- Investigative Journalism for Europe (IJ4EU). “Cancer Tourism” in Central and Eastern Europe. 2018. Available online: http://www.investigativejournalismforeu.net/projects/cancer-tourism-in-central-and-eastern-europe/ (accessed on 7 April 2022).
- Mistry, M.; Parkin, D.M.; Ahmad, A.S.; Sasieni, P. Cancer incidence in the United Kingdom: Projections to the year 2030. Br. J. Cancer 2011, 105, 1795–1803. [Google Scholar] [CrossRef]
- Narita, M.F.; Yin, R. In Search of Information: Use of Google Trends’ Data to Narrow Information Gaps for Low-Income Developing Countries; International Monetary Fund: 2018. Available online: https://www.elibrary.imf.org/view/journals/001/2018/286/article-A001-en.xml (accessed on 10 May 2022).
- Medeiros, M.C.; Pires, H.F. The Proper Use of Google Trends in Forecasting Models. arXiv 2021, arXiv:2104.03065. [Google Scholar]
- Stephens-Davidowitz, S.; Varian, H. A Hands-On Guide to Google Data. 2014. Available online: https://people.ischool.berkeley.edu/~hal/Papers/2015/primer.pdf (accessed on 20 May 2022).
- Breiman, L. Statistical modeling: The two cultures (with comments and a rejoinder by the author). Stat. Sci. 2001, 16, 199–231. [Google Scholar]
- Charpentier, A.; Flachaire, E.; Ly, A. Econometrics and machine learning. Econ. Stat. 2018, 505, 147–169. [Google Scholar] [CrossRef]
- Tudor, C.; Sova, R. Flexible decision support system for algorithmic trading: Empirical application on crude oil markets. IEEE Access 2022, 10, 9628–9644. [Google Scholar] [CrossRef]
- Box, G.; Jenkins, G. Time Series Analysis: Forecasting and Control; Holden-Day: San Francisco, CA, USA, 1970. [Google Scholar]
- De Livera, A.M.; Hyndman, R.J.; Snyder, R.D. Forecasting time series with complex seasonal patterns using exponential smoothing. J. Am. Stat. Assoc. 2011, 106, 1513–1527. [Google Scholar] [CrossRef]
- Yu, C.; Xu, C.; Li, Y.; Yao, S.; Bai, Y.; Li, J.; Wang, L.; Wu, W.; Wang, Y. Time series analysis and forecasting of the hand-foot-mouth disease morbidity in China using an advanced exponential smoothing state space TBATS model. Infect. Drug Resist. 2021, 14, 2809. [Google Scholar] [CrossRef]
- Pasini, A. Artificial neural networks for small dataset analysis. J. Thorac. Dis. 2015, 7, 953. [Google Scholar]
- Munim, Z.H.; Shakil, M.H.; Alon, I. Next-day bitcoin price forecast. J. Risk Financ. Manag. 2019, 12, 103. [Google Scholar] [CrossRef]
- Tudor, C.; Sova, R. Benchmarking GHG Emissions Forecasting Models for Global Climate Policy. Electronics 2021, 10, 3149. [Google Scholar] [CrossRef]
- Hyndman, R.J.; Khandakar, Y. Automatic time series forecasting: The forecast package for R. J. Stat. Softw. 2008, 27, 1–22. [Google Scholar] [CrossRef]
- Diebold, F.X.; Mariano, R.S. Comparing predictive accuracy. J. Bus. Econ. Stat. 1995, 13, 253–263. [Google Scholar]
- Harvey, D.; Leybourne, S.; Newbold, P. Testing the equality of prediction mean squared errors. Int. J. Forecast. 1997, 13, 281–291. [Google Scholar] [CrossRef]
- Mavragani, A.; Ochoa, G. Google Trends in infodemiology and infoveillance: Methodology framework. JMIR Public Health Surveill. 2019, 5, e13439. [Google Scholar] [CrossRef] [PubMed]
- Dehkordy, S.F.; Carlos, R.C.; Hall, K.S.; Dalton, V.K. Novel data sources for women’s health research: Mapping breast screening online information seeking through Google trends. Acad. Radiol. 2014, 21, 1172–1176. [Google Scholar]
- Smittenaar, C.R.; Petersen, K.A.; Stewart, K.; Moitt, N. Cancer incidence and mortality projections in the UK until 2035. Br. J. Cancer 2016, 115, 1147–1155. [Google Scholar] [CrossRef] [PubMed]
- Eichenauer, V.Z.; Indergand, R.; Martínez, I.Z.; Sax, C. Obtaining consistent time series from Google Trends. Econ. Inq. 2022, 60, 694–705. [Google Scholar] [CrossRef]
- Smarandache, F. Introduction to Neutrosophic Statistics. Infinite Study. 2014. Available online: https://arxiv.org/pdf/1406.2000 (accessed on 24 May 2022).
- Chen, J.; Ye, J.; Du, S.; Yong, R. Expressions of rock joint roughness coefficient using neutrosophic interval statistical numbers. Symmetry 2017, 9, 123. [Google Scholar] [CrossRef]
- Aslam, M. A new sampling plan using neutrosophic process loss consideration. Symmetry 2018, 10, 132. [Google Scholar] [CrossRef]
- Aslam, M. Design of sampling plan for exponential distribution under neutrosophic statistical interval method. IEEE Access 2018, 6, 64153–64158. [Google Scholar] [CrossRef]
- Aslam, M.; Albassam, M. Application of neutrosophic logic to evaluate correlation between prostate cancer mortality and dietary fat assumption. Symmetry 2019, 11, 330. [Google Scholar] [CrossRef]








| Type of Cancer | 5-Year Survival Rate | |
|---|---|---|
| Romania | EU26 | |
| Lung | 11% | 15% |
| Breast | 75% | 83% |
| Prostate | 77% | 87% |
| Predictive Model | MAE | RMSE | MAPE | MASE |
|---|---|---|---|---|
| ARIMA | 4.21 | 5.16 | 5.76 | 0.61 |
| NNAR | 3.96 | 4.71 | 5.32 | 0.57 |
| TBATS | 4.60 | 5.73 | 6.54 | 0.74 |
| Year | Incidence Rate (Projected, Standardized) | Mortality Rate (Projected, Standardized) |
|---|---|---|
| 2023 | 308.7 | 228.8 |
| 2024 | 313.0 | 233.0 |
| 2025 | 313.6 | 233.6 |
| 2026 | 313.8 | 233.8 |
Publisher’s Note: MDPI stays neutral with regard to jurisdictional claims in published maps and institutional affiliations. |
© 2022 by the author. Licensee MDPI, Basel, Switzerland. This article is an open access article distributed under the terms and conditions of the Creative Commons Attribution (CC BY) license (https://creativecommons.org/licenses/by/4.0/).
Share and Cite
Tudor, C. A Novel Approach to Modeling and Forecasting Cancer Incidence and Mortality Rates through Web Queries and Automated Forecasting Algorithms: Evidence from Romania. Biology 2022, 11, 857. https://doi.org/10.3390/biology11060857
Tudor C. A Novel Approach to Modeling and Forecasting Cancer Incidence and Mortality Rates through Web Queries and Automated Forecasting Algorithms: Evidence from Romania. Biology. 2022; 11(6):857. https://doi.org/10.3390/biology11060857
Chicago/Turabian StyleTudor, Cristiana. 2022. "A Novel Approach to Modeling and Forecasting Cancer Incidence and Mortality Rates through Web Queries and Automated Forecasting Algorithms: Evidence from Romania" Biology 11, no. 6: 857. https://doi.org/10.3390/biology11060857
APA StyleTudor, C. (2022). A Novel Approach to Modeling and Forecasting Cancer Incidence and Mortality Rates through Web Queries and Automated Forecasting Algorithms: Evidence from Romania. Biology, 11(6), 857. https://doi.org/10.3390/biology11060857

