Identification and Validation of an Annexin-Related Prognostic Signature and Therapeutic Targets for Bladder Cancer: Integrative Analysis
Abstract
:Simple Summary
Abstract
1. Introduction
2. Materials and Methods
2.1. Survival Analysis of Annexin Family Members in OSblca
2.2. Differential Expression Analysis of Annexin Family Members between BC and Adjacent Tissue by Oncomine and GEPIA2
2.3. Construction and Validation of the Annexin-Related Prognostic Signature through LASSO
2.4. Independent Prognostic Performance Analysis of ARPS in BC Cohorts
2.5. Association between ARPS and Clinicopathology
2.6. Gene Interaction and Biological Functions of ARPS
2.7. Correlation between ARPS Risk Score and Imune Cell Infiltration and Immune Checkpoint Genes
2.8. Statistical Analysis
3. Results
3.1. Survival and Differential Analysis of Annexins in Bladder Cancer
3.2. Construction and Validation of the Annexin-Related Prognostic Signature
3.3. Associations of ARPS with Clinicopathological Features of BC
3.4. Gene-Gene Interaction Network and Function Analysis of ARPS in BC
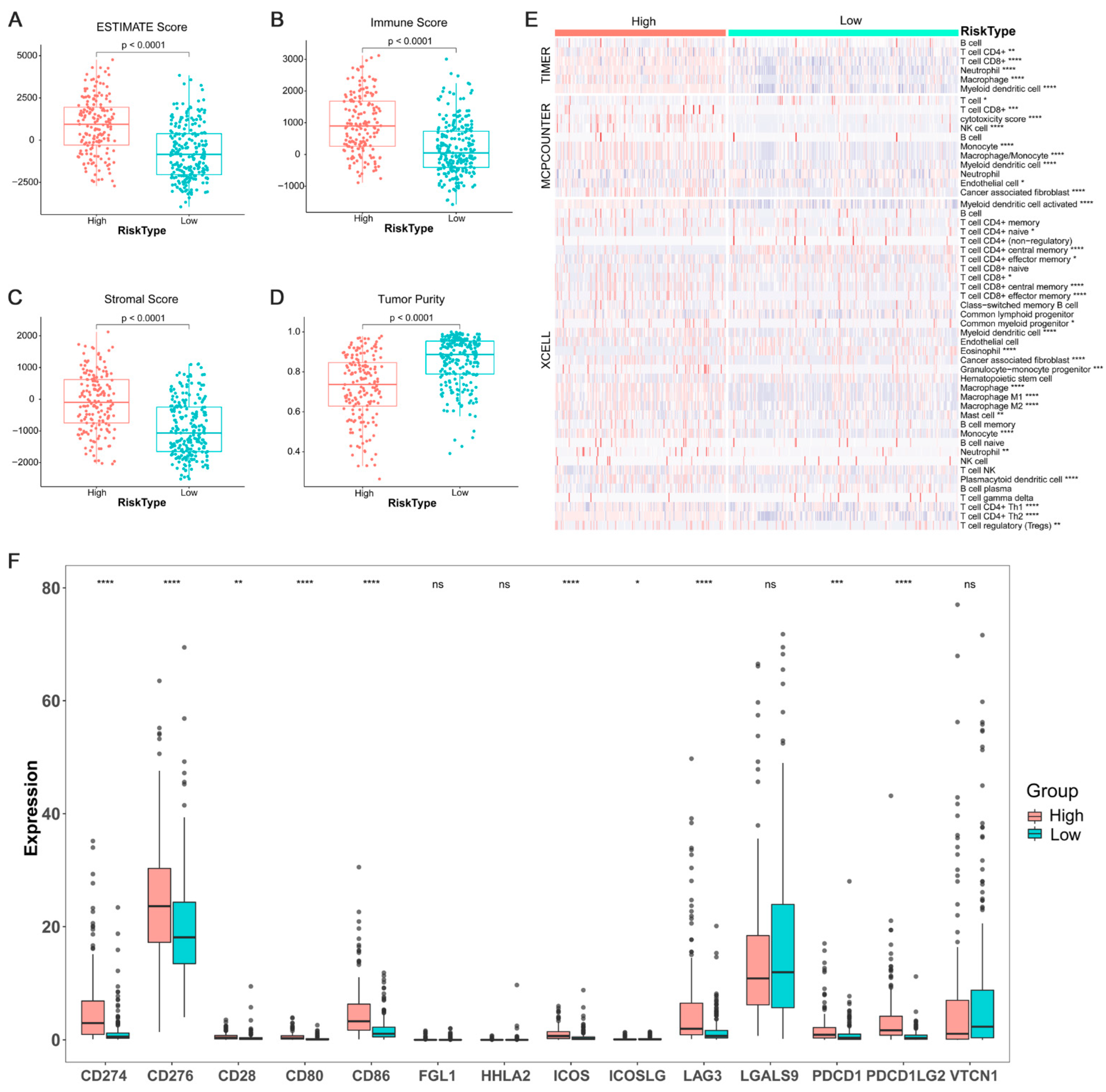
3.5. Relation between ARPS and the Degree of Immune Cell Infiltration
4. Discussion
5. Conclusions
Supplementary Materials
Author Contributions
Funding
Institutional Review Board Statement
Informed Consent Statement
Data Availability Statement
Conflicts of Interest
References
- Sung, H.; Ferlay, J.; Siegel, R.L.; Laversanne, M.; Soerjomataram, I.; Jemal, A.; Bray, F. Global Cancer Statistics 2020: Globocan Estimates of Incidence and Mortality Worldwide for 36 Cancers in 185 Countries. CA Cancer J. Clin. 2021, 71, 209–249. [Google Scholar] [CrossRef] [PubMed]
- Antoni, S.; Ferlay, J.; Soerjomataram, I.; Znaor, A.; Jemal, A.; Bray, F. Bladder Cancer Incidence and Mortality: A Global Overview and Recent Trends. Eur. Urol. 2017, 71, 96–108. [Google Scholar] [CrossRef] [PubMed]
- Alifrangis, C.; McGovern, U.; Freeman, A.; Powles, T.; Linch, M. Molecular and histopathology directed therapy for advanced bladder cancer. Nat. Rev. Urol. 2019, 16, 465–483. [Google Scholar] [CrossRef] [PubMed]
- Nadal, R.; Bellmunt, J. Management of metastatic bladder cancer. Cancer Treat. Rev. 2019, 76, 10–21. [Google Scholar] [CrossRef] [PubMed]
- Lenis, A.T.; Lec, P.M.; Chamie, K. Bladder Cancer: A Review. JAMA 2020, 324, 1980–1991. [Google Scholar] [CrossRef] [PubMed]
- Gerke, V.; Creutz, C.E.; Moss, S.E. Annexins: Linking Ca2+ signalling to membrane dynamics. Nat. Rev. Mol. Cell Biol. 2005, 6, 449–461. [Google Scholar] [CrossRef] [PubMed]
- Boye, T.L.; Nylandsted, J. Annexins in plasma membrane repair. Biol. Chem. 2016, 397, 961–969. [Google Scholar] [CrossRef] [PubMed]
- Grewal, T. Annexins in cell migration and adhesion. Cell Adh. Migr. 2017, 11, 245–246. [Google Scholar] [CrossRef]
- Mussunoor, S.; Murray, G.I. The role of annexins in tumour development and progression. J. Pathol. 2008, 216, 131–140. [Google Scholar] [CrossRef]
- Schloer, S.; Pajonczyk, D.; Rescher, U. Annexins in Translational Research: Hidden Treasures to Be Found. Int. J. Mol. Sci. 2018, 19, 1781. [Google Scholar] [CrossRef] [Green Version]
- Yu, S.; Meng, Q.; Hu, H.; Zhang, M. Correlation of ANXA1 expression with drug resistance and relapse in bladder cancer. Int. J. Clin. Exp. Pathol. 2014, 7, 5538–5548. [Google Scholar] [PubMed]
- Hu, H.; Zhao, J.; Zhang, M. Expression of Annexin A2 and Its Correlation With Drug Resistance and Recurrence of Bladder Cancer. Technol. Cancer Res. Treat. 2016, 15, NP61–NP68. [Google Scholar] [CrossRef] [PubMed] [Green Version]
- Munksgaard, P.P.; Mansilla, F.; Brems Eskildsen, A.S.; Fristrup, N.; Birkenkamp-Demtröder, K.; Ulhøi, B.P.; Borre, M.; Agerbæk, M.; Hermann, G.G.; Ørntoft, T.F.; et al. Low ANXA10 expression is associated with disease aggressiveness in bladder cancer. Br. J. Cancer 2011, 105, 1379–1387. [Google Scholar] [CrossRef] [Green Version]
- Zhang, G.; Wang, Q.; Yang, M.; Yuan, Q.; Dang, Y.; Sun, X.; An, Y.; Dong, H.; Xie, L.; Zhu, W.; et al. OSblca: A Web Server for Investigating Prognostic Biomarkers of Bladder Cancer Patients. Front. Oncol. 2019, 9, 466. [Google Scholar] [CrossRef] [PubMed] [Green Version]
- Rhodes, D.R.; Kalyana-Sundaram, S.; Mahavisno, V.; Varambally, R.; Yu, J.; Briggs, B.B.; Barrette, T.R.; Anstet, M.J.; Kincead-Beal, C.; Kulkarni, P.; et al. Oncomine 3.0: Genes, pathways, and networks in a collection of 18,000 cancer gene expression profiles. Neoplasia 2007, 9, 166–180. [Google Scholar] [CrossRef] [Green Version]
- Tang, Z.; Kang, B.; Li, C.; Chen, T.; Zhang, Z. GEPIA2: An enhanced web server for large-scale expression profiling and interactive analysis. Nucleic Acids Res. 2019, 47, W556–W560. [Google Scholar] [CrossRef] [Green Version]
- Ru, B.; Wong, C.N.; Tong, Y.; Zhong, J.Y.; Zhong, S.S.W.; Wu, W.C.; Chu, K.C.; Wong, C.Y.; Lau, C.Y.; Chen, I.; et al. TISIDB: An integrated repository portal for tumor-immune system interactions. Bioinformatics 2019, 35, 4200–4202. [Google Scholar]
- Cancer Genome Atlas Research Network. Comprehensive molecular characterization of urothelial bladder carcinoma. Nature 2014, 507, 315–322. [Google Scholar] [CrossRef] [Green Version]
- Riester, M.; Taylor, J.M.; Feifer, A.; Koppie, T.; Rosenberg, J.E.; Downey, R.J.; Bochner, B.H.; Michor, F. Combination of a novel gene expression signature with a clinical nomogram improves the prediction of survival in high-risk bladder cancer. Clin. Cancer Res. 2012, 18, 1323–1333. [Google Scholar]
- Lindgren, D.; Sjödahl, G.; Lauss, M.; Staaf, J.; Chebil, G.; Lövgren, K.; Gudjonsson, S.; Liedberg, F.; Patschan, O.; Månsson, W.; et al. Integrated genomic and gene expression profiling identifies two major genomic circuits in urothelial carcinoma. PLoS ONE 2012, 7, e38863. [Google Scholar]
- Choi, W.; Porten, S.; Kim, S.; Willis, D.; Plimack, E.R.; Hoffman-Censits, J.; Roth, B.; Cheng, T.; Tran, M.; Lee, I.L.; et al. Identification of distinct basal and luminal subtypes of muscle-invasive bladder cancer with different sensitivities to frontline chemotherapy. Cancer Cell. 2014, 25, 152–165. [Google Scholar] [CrossRef] [PubMed] [Green Version]
- Wang, T.; Wang, Z.; Niu, R.; Wang, L. Crucial role of Anxa2 in cancer progression: Highlights on its novel regulatory mechanism. Cancer Biol. Med. 2019, 16, 671–687. [Google Scholar] [PubMed]
- Gibbs, L.D.; Vishwanatha, J.K. Prognostic impact of AnxA1 and AnxA2 gene expression in triple-negative breast cancer. Oncotarget 2018, 9, 2697–2704. [Google Scholar] [CrossRef] [PubMed] [Green Version]
- Gao, H.; Yu, B.; Yan, Y.; Shen, J.; Zhao, S.; Zhu, J.; Qin, W.; Gao, Y. Correlation of expression levels of ANXA2, PGAM1, and CALR with glioma grade and prognosis. J. Neurosurg. 2013, 118, 846–853. [Google Scholar] [CrossRef]
- Xie, R.; Liu, J.; Yu, X.; Li, C.; Wang, Y.; Yang, W.; Hu, J.; Liu, P.; Sui, H.; Liang, P.; et al. ANXA2 Silencing Inhibits Proliferation, Invasion, and Migration in Gastric Cancer Cells. J. Oncol. 2019, 2019, 4035460. [Google Scholar] [CrossRef] [PubMed]
- Tang, L.; Liu, J.X.; Zhang, Z.J.; Xu, C.Z.; Zhang, X.N.; Huang, W.R.; Zhou, D.H.; Wang, R.R.; Chen, X.D.; Xiao, M.B.; et al. High expression of Anxa2 and Stat3 promote progression of hepatocellular carcinoma and predict poor prognosis. Pathol. Res. Pract. 2019, 215, 152386. [Google Scholar] [CrossRef]
- Wu, N.; Liu, S.; Guo, C.; Hou, Z.; Sun, M.Z. The role of annexin A3 playing in cancers. Clin. Transl. Oncol. 2013, 15, 106–110. [Google Scholar] [CrossRef] [PubMed]
- Wang, L.; Li, X.; Ren, Y.; Geng, H.; Zhang, Q.; Cao, L.; Meng, Z.; Wu, X.; Xu, M.; Xu, K. Cancer-associated fibroblasts contribute to cisplatin resistance by modulating ANXA3 in lung cancer cells. Cancer Sci. 2019, 110, 1609–1620. [Google Scholar] [CrossRef] [Green Version]
- Tong, M.; Fung, T.M.; Luk, S.T.; Ng, K.Y.; Lee, T.K.; Lin, C.H.; Yam, J.W.; Chan, K.W.; Ng, F.; Zheng, B.J.; et al. ANXA3/JNK Signaling Promotes Self-Renewal and Tumor Growth, and Its Blockade Provides a Therapeutic Target for Hepatocellular Carcinoma. Stem Cell Rep. 2015, 5, 45–59. [Google Scholar] [CrossRef] [Green Version]
- Xue, G.L.; Zhang, C.; Zheng, G.L.; Zhang, L.J.; Bi, J.W. Annexin A13 predicts poor prognosis for lung adenocarcinoma patients and accelerates the proliferation and migration of lung adenocarcinoma cells by modulating epithelial-mesenchymal transition. Fundam. Clin. Pharmacol. 2020, 34, 687–696. [Google Scholar] [CrossRef]
- Wu, W.; Jia, G.; Chen, L.; Liu, H.; Xia, S. Analysis of the Expression and Prognostic Value of Annexin Family Proteins in Bladder Cancer. Front. Genet. 2021, 12, 731625. [Google Scholar] [CrossRef] [PubMed]
- Heerboth, S.; Housman, G.; Leary, M.; Longacre, M.; Byler, S.; Lapinska, K.; Willbanks, A.; Sarkar, S. EMT and tumor metastasis. Clin. Transl. Med. 2015, 4, 6. [Google Scholar] [CrossRef]
- Guo, F.; Parker Kerrigan, B.C.; Yang, D.; Hu, L.; Shmulevich, I.; Sood, A.K.; Xue, F.; Zhang, W. Post-transcriptional regulatory network of epithelial-to-mesenchymal and mesenchymal-to-epithelial transitions. J. Hematol. Oncol. 2014, 7, 19. [Google Scholar] [CrossRef] [Green Version]
- Ashrafizadeh, M.; Hushmandi, K.; Hashemi, M.; Akbari, M.E.; Kubatka, P.; Raei, M.; Koklesova, L.; Shahinozzaman, M.; Mohammadinejad, R.; Najafi, M.; et al. Role of microRNA/Epithelial-to-Mesenchymal Transition Axis in the Metastasis of Bladder Cancer. Biomolecules 2020, 10, 1159. [Google Scholar] [CrossRef] [PubMed]
- Geradts, J.; de Herreros, A.G.; Su, Z.; Burchette, J.; Broadwater, G.; Bachelder, R.E. Nuclear Snail1 and nuclear ZEB1 protein expression in invasive and intraductal human breast carcinomas. Hum. Pathol. 2011, 42, 1125–1131. [Google Scholar] [CrossRef] [PubMed] [Green Version]
- Spoelstra, N.S.; Manning, N.G.; Higashi, Y.; Darling, D.; Singh, M.; Shroyer, K.R.; Broaddus, R.R.; Horwitz, K.B.; Richer, J.K. The transcription factor ZEB1 is aberrantly expressed in aggressive uterine cancers. Cancer Res. 2006, 66, 3893–3902. [Google Scholar] [CrossRef] [Green Version]
- Fang, Y.; Wei, J.; Cao, J.; Zhao, H.; Liao, B.; Qiu, S.; Wang, D.; Luo, J.; Chen, W. Protein expression of ZEB2 in renal cell carcinoma and its prognostic significance in patient survival. PLoS ONE 2013, 8, e62558. [Google Scholar]
- Galván, J.A.; Zlobec, I.; Wartenberg, M.; Lugli, A.; Gloor, B.; Perren, A.; Karamitopoulou, E. Expression of E-cadherin repressors SNAIL, ZEB1 and ZEB2 by tumour and stromal cells influences tumour-budding phenotype and suggests heterogeneity of stromal cells in pancreatic cancer. Br. J. Cancer 2015, 112, 1944–1950. [Google Scholar] [CrossRef] [Green Version]
- Li, C.W.; Xia, W.; Huo, L.; Lim, S.O.; Wu, Y.; Hsu, J.L.; Chao, C.H.; Yamaguchi, H.; Yang, N.K.; Ding, Q.; et al. Epithelial-mesenchymal transition induced by TNF-alpha requires NF-kappaB-mediated transcriptional upregulation of Twist1. Cancer Res. 2012, 72, 1290–1300. [Google Scholar] [CrossRef] [Green Version]
- Wang, H.; Wang, H.S.; Zhou, B.H.; Li, C.L.; Zhang, F.; Wang, X.F.; Zhang, G.; Bu, X.Z.; Cai, S.H.; Du, J. Epithelial-mesenchymal transition (EMT) induced by TNF-alpha requires AKT/GSK-3beta-mediated stabilization of snail in colorectal cancer. PLoS ONE 2013, 8, e56664. [Google Scholar]
- Shao, Q.; Zhang, Z.; Cao, R.; Zang, H.; Pei, W.; Sun, T. CPA4 Promotes EMT in Pancreatic Cancer via Stimulating PI3K-AKT-mTOR Signaling. Onco. Targets Ther. 2020, 13, 8567–8580. [Google Scholar] [CrossRef] [PubMed]
- Gasser, S.; Lim, L.H.K.; Cheung, F.S.G. The role of the tumour microenvironment in immunotherapy. Endocr. Relat. Cancer 2017, 24, T283–T295. [Google Scholar] [CrossRef] [PubMed]
- Huang, T.X.; Fu, L. The immune landscape of esophageal cancer. Cancer Commun. 2019, 39, 79. [Google Scholar] [CrossRef] [Green Version]
- Crispen, P.L.; Kusmartsev, S. Mechanisms of immune evasion in bladder cancer. Cancer Immunol. Immunother. 2020, 69, 3–14. [Google Scholar] [CrossRef] [PubMed] [Green Version]
- Hatogai, K.; Sweis, R.F. The Tumor Microenvironment of Bladder Cancer. Adv. Exp. Med. Biol. 2020, 1296, 275–290. [Google Scholar]
- Biswas, S.K.; Allavena, P.; Mantovani, A. Tumor-associated macrophages: Functional diversity, clinical significance, and open questions. Semin. Immunopathol. 2013, 35, 585–600. [Google Scholar] [CrossRef]
- Yang, G.; Shen, W.; Zhang, Y.; Liu, M.; Zhang, L.; Liu, Q.; Lu, H.H.; Bo, J. Accumulation of myeloid-derived suppressor cells (MDSCs) induced by low levels of IL-6 correlates with poor prognosis in bladder cancer. Oncotarget 2017, 8, 38378–38388. [Google Scholar] [CrossRef] [Green Version]
- Ibrahim, O.M.; Pandey, R.K.; Chatta, G.; Kalinski, P. Role of tumor microenvironment in the efficacy of BCG therapy. Trends Res. 2020, 3, 1–5. [Google Scholar] [CrossRef]
- Stockis, J.; Roychoudhuri, R.; Halim, T.Y.F. Regulation of regulatory T cells in cancer. Immunology 2019, 157, 219–231. [Google Scholar] [CrossRef]
- Ge, Z.; Ding, S. The Crosstalk Between Tumor-Associated Macrophages (TAMs) and Tumor Cells and the Corresponding Targeted Therapy. Front. Oncol. 2020, 10, 590941. [Google Scholar] [CrossRef]
- Zhu, H.; Gu, Y.; Xue, Y.; Yuan, M.; Cao, X.; Liu, Q. CXCR2(+) MDSCs promote breast cancer progression by inducing EMT and activated T cell exhaustion. Oncotarget 2017, 8, 114554–114567. [Google Scholar] [CrossRef] [PubMed] [Green Version]
- Singh, S.; Chakrabarti, R. Consequences of EMT-Driven Changes in the Immune Microenvironment of Breast Cancer and Therapeutic Response of Cancer Cells. J. Clin. Med. 2019, 8, 642. [Google Scholar] [CrossRef] [PubMed] [Green Version]









| Gene | Datasets | Tumor (Cases Number) | Normal (Cases Number) | Fold Change | p-Value |
|---|---|---|---|---|---|
| ANXA1 | Lee et al. | Superficial Bladder Cancer (126) | Bladder Mucosa (68) | −2.916 | 9.51 × 10−14 |
| Infiltrating Bladder Urothelial Carcinoma (62) | Bladder Mucosa (68) | −1.466 | 1.90 × 10−2 | ||
| Sanchez et al. | Superficial Bladder Cancer (28) | Bladder (48) | −2.131 | 7.07 × 10−4 | |
| ANXA2 | Sanchez et al. | Infiltrating Bladder Urothelial Carcinoma (81) | Bladder (48) | 1.493 | 6.23 × 10−5 |
| Superficial Bladder Cancer (28) | Bladder (48) | 1.371 | 2.00 × 10−3 | ||
| Dyrskjot et al. | Infiltrating Bladder Urothelial Carcinoma (13) | Bladder (9) Bladder Mucosa (5) | 2.085 | 4.41 × 10−4 | |
| ANXA3 | Sanche et al. | Infiltrating Bladder Urothelial Carcinoma (81) | Bladder (48) | 2.323 | 5.55 × 10−8 |
| Dyrskjot et al. | Infiltrating Bladder Urothelial Carcinoma (13) | Bladder (9) Bladder Mucosa (5) | 2.607 | 2.00 × 10−3 | |
| ANXA4 | Sanchez et al. | Infiltrating Bladder Urothelial Carcinoma (81) | Bladder (48) | 1.731 | 3.28 × 10−8 |
| Superficial Bladder Cancer (28) | Bladder (48) | 2.506 | 2.28 × 10−13 | ||
| Dyrskjot et al. | Superficial Bladder Cancer (28) | Bladder (9) Bladder Mucosa (5) | 2.770 | 2.84 × 10−5 | |
| Infiltrating Bladder Urothelial Carcinoma (13) | Bladder (9) Bladder Mucosa (5) | 1.915 | 2.00 × 10−3 | ||
| ANXA5 | Lee et al. | Superficial Bladder Cancer (126) | Bladder Mucosa (68) | −2.392 | 1.01 × 10−13 |
| Infiltrating Bladder Urothelial Carcinoma (62) | Bladder Mucosa (68) | −1.417 | 4.00 × 10−3 | ||
| Sanchez et al. | Superficial Bladder Cancer (28) | Bladder (48) | −2.428 | 4.70 × 10−10 | |
| Infiltrating Bladder Urothelial Carcinoma (81) | Bladder (48) | −1.473 | 6.43 × 10−7 | ||
| Blaveri et al. | Superficial Bladder Cancer (26) | Bladder (3) | −4.211 | 3.00 × 10−3 | |
| ANXA6 | Sanchez et al. | Superficial Bladder Cancer (28) | Bladder (48) | −8.011 | 5.24 × 10−25 |
| Infiltrating Bladder Urothelial Carcinoma (81) | Bladder (48) | −2.846 | 3.69 × 10−14 | ||
| Dyrskjot et al. | Stage 0is Bladder Urothelial Carcinoma (5) | Bladder (9) Bladder Mucosa (5) | −1.295 | 4.60 × 10−2 | |
| Superficial Bladder Cancer (28) | Bladder (9) Bladder Mucosa (5) | −1.558 | 1.00 × 10−3 | ||
| ANXA13 | Lee et al. | Infiltrating Bladder Urothelial Carcinoma (62) | Bladder Mucosa (68) | 1.033 | 2.70 × 10−2 |
| Blaveri et al. | Infiltrating Bladder Urothelial Carcinoma (41) | Bladder (2) | 2.374 | 8.64 × 10−4 | |
| Superficial Bladder Cancer (21) | Bladder (2) | 2.239 | 1.00 × 10−3 |
| Covariates | Univariate Cox Analysis | Multivariate Cox Analysis | ||||
|---|---|---|---|---|---|---|
| p Value | HR | 95% CI | p Value | HR | 95% CI | |
| Age (>65 vs. ≤65 years) | <0.0001 **** | 2.039 | 1.426–2.916 | <0.0001 **** | 1.981 | 1.384–2.837 |
| Gender (Male vs. Female) | 0.3460 | 0.846 | 0.598–1.198 | - | - | - |
| Stage (III/IV vs. I/II) | <0.0001 **** | 2.531 | 1.670–3.836 | 0.0010 ** | 2.084 | 1.366–3.180 |
| Grade (High vs. Low) | 0.1310 | 21.473 | 0.400–1151.678 | - | - | - |
| Lymph (Yes vs. No) | <0.0001 **** | 1.931 | 1.366–2.792 | 0.0010 ** | 1.843 | 1.271–2.671 |
| Race (White vs. Non-white) | 0.3230 | 1.291 | 0.778–2.140 | - | - | - |
| Risk score (High vs. Low) | <0.0001 **** | 2.144 | 1.559–2.950 | <0.0001 **** | 2.045 | 1.485–2.817 |
| Covariates | Univariate Cox Analysis | Multivariate Cox Analysis | ||||||||||
|---|---|---|---|---|---|---|---|---|---|---|---|---|
| GSE31684 | GSE32548 | GSE48075 | GSE31684 | GSE32548 | GSE48075 | |||||||
| p Value | HR (95% CI) | p Value | HR (95% CI) | p Value | HR (95% CI) | p Value | HR (95% CI) | p Value | HR (95% CI) | p Value | HR (95% CI) | |
| Age (>65 vs. ≤65 years) | 0.8710 | 1.047 (0.605–1.811) | 0.3750 | 1.487 (0.619–3.569) | 0.0230 * | 2.371 (1.129–4.979) | - | - | - | - | 0.0080 ** | 2.786 (1.304–5.956) |
| Gender (Male vs. Female) | 0.9660 | 0.988 (0.560–1.741) | 0.6300 | 1.273 (0.477–3.393) | - | - | - | - | - | - | - | - |
| Grade (High vs. Low) | 0.1230 | 3.035 (0.741–12.43) | 0.0290 * | 2.790 (1.112–6.999) | - | - | - | - | 0.1460 | 2.014 (0.783–5.182) | - | - |
| Stage (III/IV vs. I/II) | 0.0110 | 2.162 (1.192–3.922) | - | - | - | - | 0.0080 ** | 2.237 (1.230–4.068) | - | - | - | - |
| Risk score (High vs. Low) | 0.0020 ** | 2.200 (1.340–3.613) | 0.0010 ** | 4.248 (1.761–10.250) | 0.0330 * | 1.939 (1.056–3.559) | 0.0010 ** | 2.259 (1.375–3.711) | 0.0060 ** | 3.591 (1.453–8.872) | 0.0100 * | 2.291 (1.224–4.286) |
| Characteristics | Sample (n = 406) | Risk Score | χ2 | p Value | |
|---|---|---|---|---|---|
| High Risk Score (n = 173) | Low Risk Score (n = 233) | ||||
| Age | 2.173 | 0.1410 | |||
| >65 years | 246 | 112 | 134 | ||
| ≤65 years | 160 | 61 | 99 | ||
| Gender | 4.592 | 0.0320 * | |||
| Male | 299 | 118 | 181 | ||
| Female | 107 | 55 | 52 | ||
| Grade | 12.360 | 0.0004 *** | |||
| High | 383 | 172 | 211 | ||
| Low | 20 | 1 | 19 | ||
| Lymph invasion | 0.582 | 0.4450 | |||
| Yes | 149 | 62 | 87 | ||
| No | 130 | 60 | 70 | ||
| TNM Stage | 6.403 | 0.0110 * | |||
| I-II | 273 | 128 | 145 | ||
| III-IV | 131 | 44 | 87 | ||
| pT Stage | 9.258 | 0.0020 ** | |||
| T0-T2 | 122 | 49 | 73 | ||
| T3-T4 | 251 | 143 | 108 | ||
| pN Stage | 4.166 | 0.0410 * | |||
| N0 | 236 | 110 | 126 | ||
| N1-N3 | 128 | 74 | 54 | ||
| pM Stage | 0.155 | 0.6940 | |||
| M0 | 195 | 77 | 118 | ||
| M1 | 11 | 5 | 6 | ||
| Race | 6.265 | 0.0120 * | |||
| White | 323 | 147 | 176 | ||
| Non-White | 66 | 19 | 47 | ||
Publisher’s Note: MDPI stays neutral with regard to jurisdictional claims in published maps and institutional affiliations. |
© 2022 by the authors. Licensee MDPI, Basel, Switzerland. This article is an open access article distributed under the terms and conditions of the Creative Commons Attribution (CC BY) license (https://creativecommons.org/licenses/by/4.0/).
Share and Cite
Yao, X.; Qi, X.; Wang, Y.; Zhang, B.; He, T.; Yan, T.; Zhang, L.; Wang, Y.; Zheng, H.; Zhang, G.; et al. Identification and Validation of an Annexin-Related Prognostic Signature and Therapeutic Targets for Bladder Cancer: Integrative Analysis. Biology 2022, 11, 259. https://doi.org/10.3390/biology11020259
Yao X, Qi X, Wang Y, Zhang B, He T, Yan T, Zhang L, Wang Y, Zheng H, Zhang G, et al. Identification and Validation of an Annexin-Related Prognostic Signature and Therapeutic Targets for Bladder Cancer: Integrative Analysis. Biology. 2022; 11(2):259. https://doi.org/10.3390/biology11020259
Chicago/Turabian StyleYao, Xitong, Xinlei Qi, Yao Wang, Baokun Zhang, Tianshuai He, Taoning Yan, Lu Zhang, Yange Wang, Hong Zheng, Guosen Zhang, and et al. 2022. "Identification and Validation of an Annexin-Related Prognostic Signature and Therapeutic Targets for Bladder Cancer: Integrative Analysis" Biology 11, no. 2: 259. https://doi.org/10.3390/biology11020259
APA StyleYao, X., Qi, X., Wang, Y., Zhang, B., He, T., Yan, T., Zhang, L., Wang, Y., Zheng, H., Zhang, G., & Guo, X. (2022). Identification and Validation of an Annexin-Related Prognostic Signature and Therapeutic Targets for Bladder Cancer: Integrative Analysis. Biology, 11(2), 259. https://doi.org/10.3390/biology11020259

