Cyproterone Acetate Mediates IRE1α Signaling Pathway to Alleviate Pyroptosis of Ovarian Granulosa Cells Induced by Hyperandrogen
Abstract
Simple Summary
Abstract
1. Introduction
2. Materials and Methods
2.1. Materials
2.1.1. Source of Human Specimens
2.1.2. Source of Animal Specimens
2.1.3. Source of Vitro Specimens
2.2. Methods
2.2.1. Western Blotting
2.2.2. Immunohistochemistry
2.2.3. Enzyme-Linked Immunosorbent Assay
2.2.4. Hematoxylin–Eosin (H&E) Staining
2.2.5. Cellular Immunofluorescence
2.2.6. Transmission Electron Microscopy
2.2.7. Scanning Electron Microscopy
2.2.8. Small Interfering RNA Interference Assay in KGN Cells
2.2.9. Statistical Analysis
3. Results
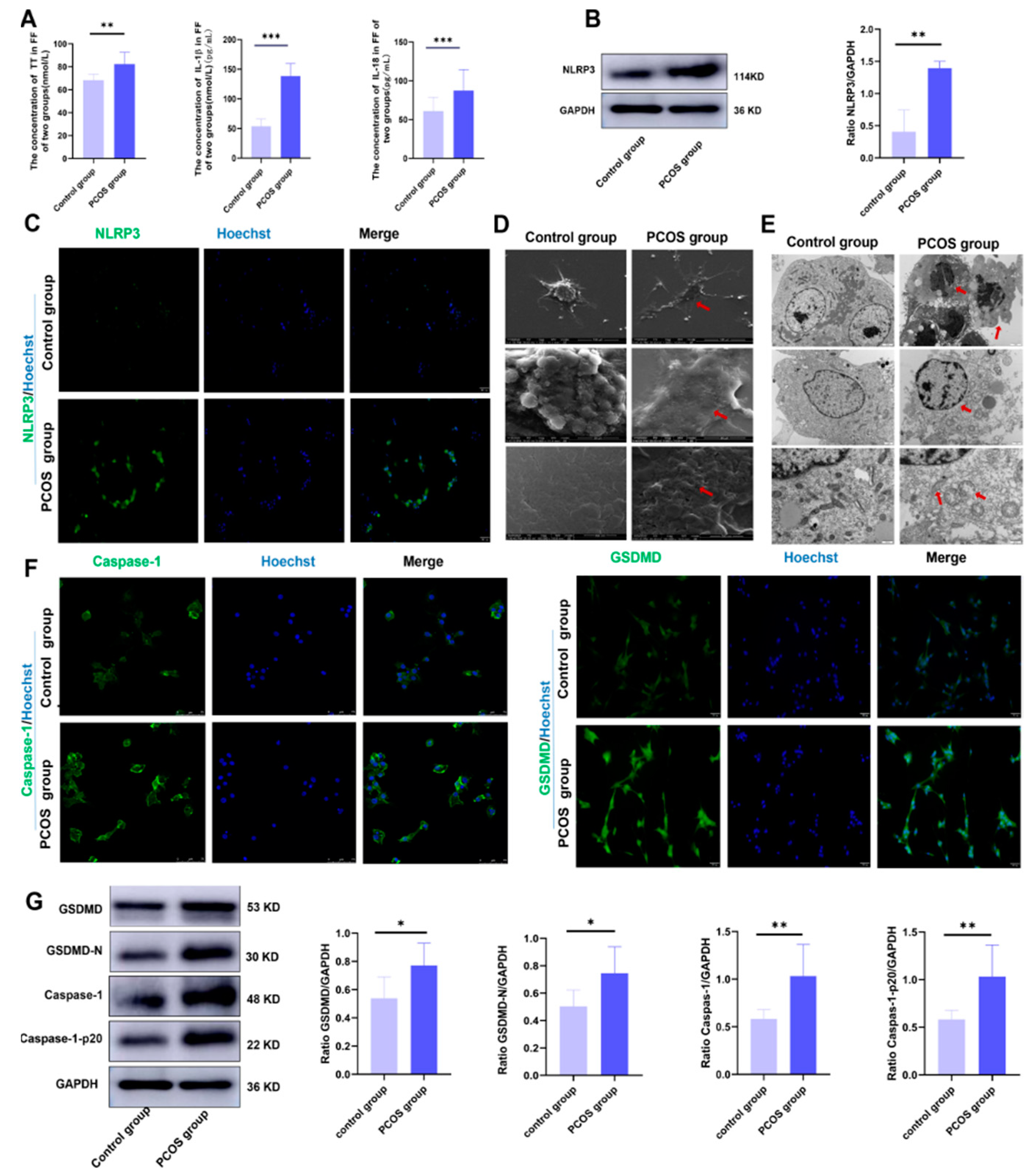
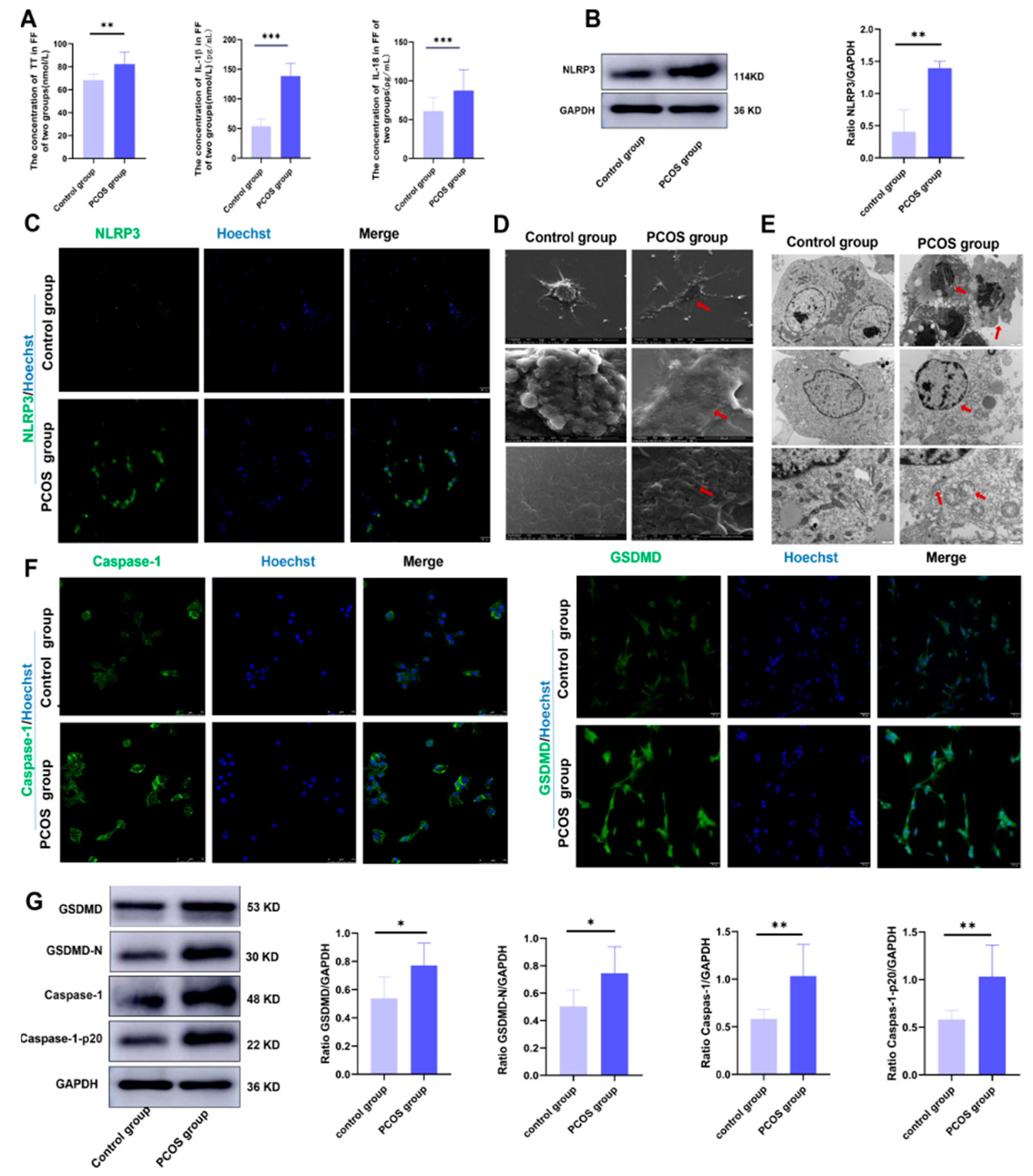
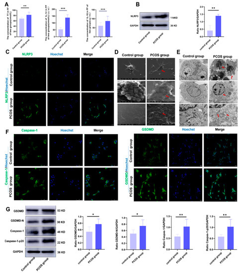
3.1. HA Leads to Ovarian GC Pyroptosis in PCOS Patients through the Activation of the NLRP3 Inflammasome
3.2. CYA Can Effectively Alleviate Ovarian GC Pyroptosis by Reducing HA
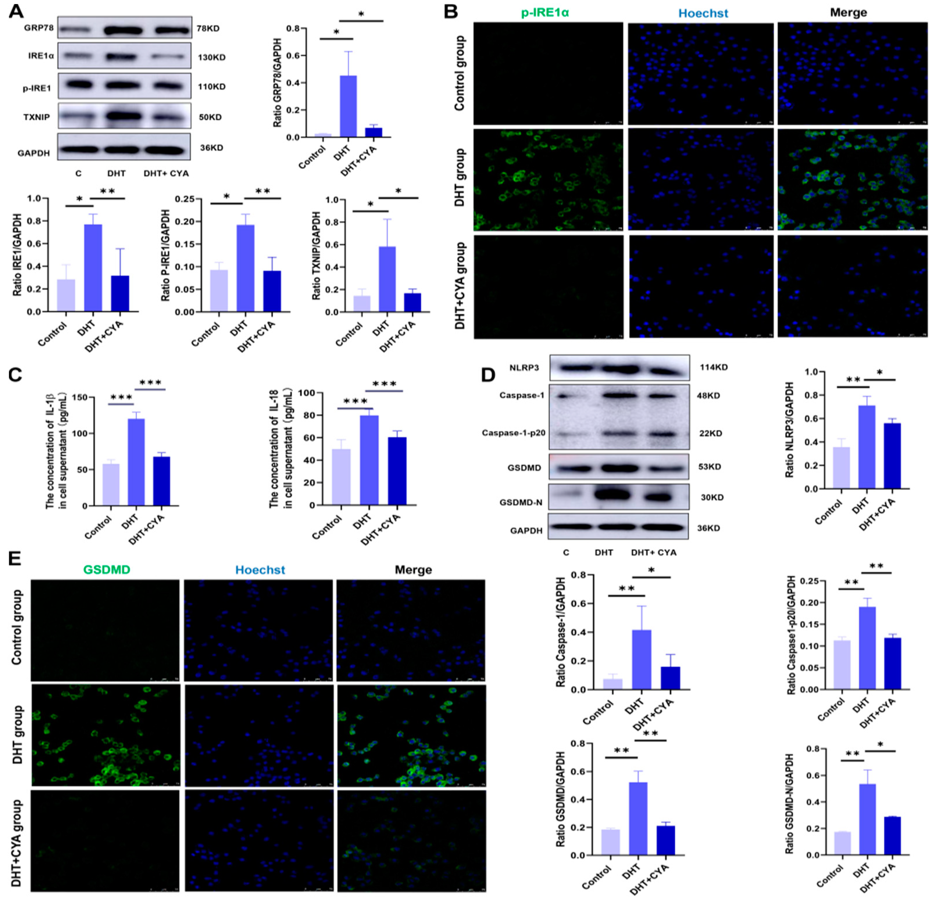
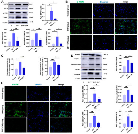
3.3. CYA Can Effectively Alleviate the Activation of the IRE1α Signaling Pathway in Ovarian GCs by Reducing Androgen Levels
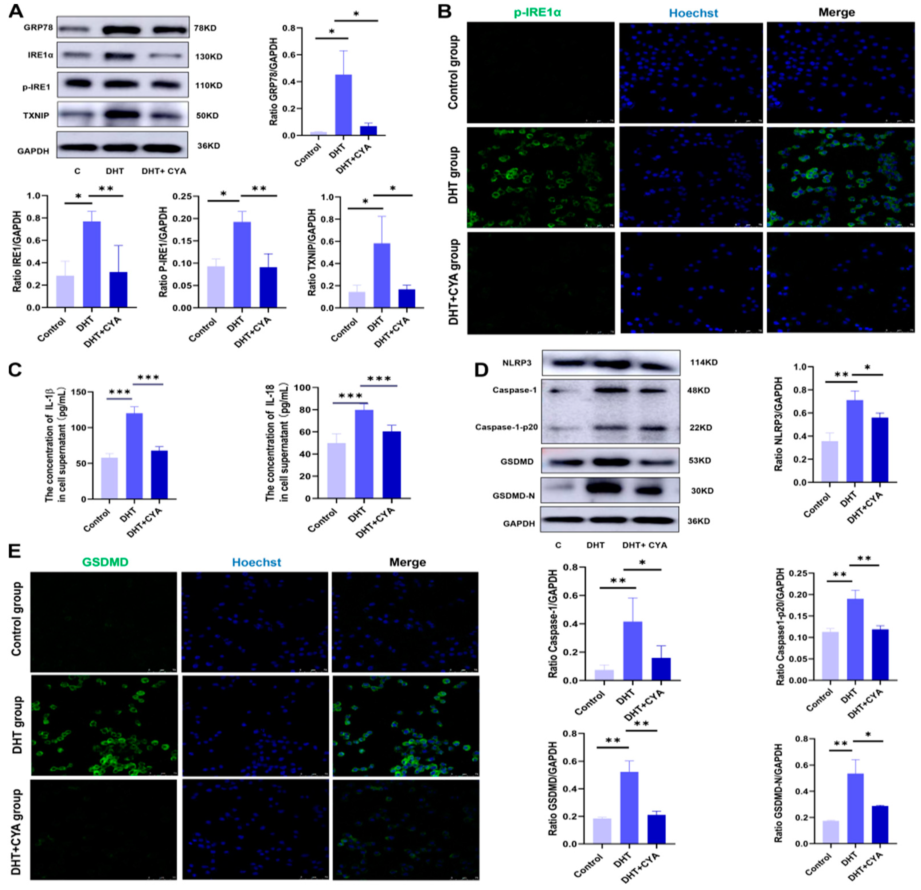
3.4. CYA Could Effectively Alleviate the Activation of the IRE1α Signaling Pathway and Pyroptosis in Ovarian GCs Induced by Hyperandrogen in In Vitro Experiments
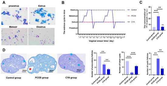
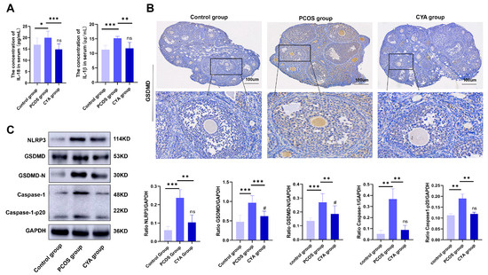
3.5. CYA Can Alleviate Ovarian GC Pyroptosis and Local Ovarian Inflammatory Response by Inhibiting the Activation of the IRE1α Signaling Pathway in PCOS
4. Discussion
4.1. HA Induces Ovarian GC Pyroptosis by Activating the NLRP3 Inflammasome in PCOS Patients
4.2. CYA Can Effectively Alleviate Ovarian GC Pyroptosis and the Activation of the IRE1α Signaling Pathway of PCOS Induced by HA
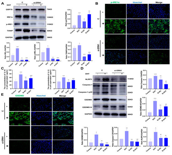
4.3. The Mechanism by Which CYA Effectively Alleviates the Hyperandrogen-Induced Pyroptosis of GCs Was Investigated
5. Conclusions
Supplementary Materials
Author Contributions
Funding
Institutional Review Board Statement
Informed Consent Statement
Data Availability Statement
Acknowledgments
Conflicts of Interest
References
- Balen, A.H.; Morley, L.C.; Misso, M.; Franks, S.; Legro, R.S.; Wijeyaratne, C.N.; Stener-Victorin, E.; Fauser, B.C.; Norman, R.J.; Teede, H. The management of anovulatory infertility in women with polycystic ovary syndrome: An analysis of the evidence to support the development of global WHO guidance. Hum. Reprod. Update 2016, 22, 687–708. [Google Scholar] [CrossRef] [PubMed]
- Amini, L.; Tehranian, N.; Movahedin, M.; Ramezani Tehrani, F.; Ziaee, S. Antioxidants and management of polycystic ovary syndrome in Iran: A systematic review of clinical trials. Iran. J. Reprod. Med. 2015, 13, 1–8. [Google Scholar] [PubMed]
- Tanbo, T.; Mellembakken, J.; Bjercke, S.; Ring, E.; Åbyholm, T.; Fedorcsak, P. Ovulation induction in polycystic ovary syndrome. Acta Obstet. Gynecol. Scand. 2018, 97, 1162–1167. [Google Scholar] [CrossRef] [PubMed]
- Koloda, Y.A.; Denisova, Y.V.; Podzolkova, N.M. Genetic polymorphisms of reproductive hormones and their receptors in assisted reproduction technology for patients with polycystic ovary syndrome. Drug Metab. Pers. Ther. 2021, 37, 111–122. [Google Scholar] [CrossRef] [PubMed]
- Bednarska, S.; Siejka, A. The pathogenesis and treatment of polycystic ovary syndrome: What’s new? Adv. Clin. Exp. Med. 2017, 26, 359–367. [Google Scholar] [CrossRef]
- Barrea, L.; Marzullo, P.; Muscogiuri, G.; Di Somma, C.; Scacchi, M.; Orio, F.; Aimaretti, G.; Colao, A.; Savastano, S. Source and amount of carbohydrate in the diet and inflammation in women with polycystic ovary syndrome. Nutr. Res. Rev. 2018, 31, 291–301. [Google Scholar] [CrossRef]
- Rostamtabar, M.; Esmaeilzadeh, S.; Tourani, M.; Rahmani, A.; Baee, M.; Shirafkan, F.; Saleki, K.; Mirzababayi, S.S.; Ebrahimpour, S.; Nouri, H.R. Pathophysiological roles of chronic low-grade inflammation mediators in polycystic ovary syndrome. J. Cell. Physiol. 2021, 236, 824–838. [Google Scholar] [CrossRef]
- Qin, K.; Ehrmann, D.A.; Cox, N.; Refetoff, S.; Rosenfield, R.L. Identification of a functional polymorphism of the human type 5 17beta-hydroxysteroid dehydrogenase gene associated with polycystic ovary syndrome. J. Clin. Endocrinol. Metab. 2006, 91, 270–276. [Google Scholar] [CrossRef]
- Jin, J.; Ma, Y.; Tong, X.; Yang, W.; Dai, Y.; Pan, Y.; Ren, P.; Liu, L.; Fan, H.Y.; Zhang, Y.; et al. Metformin inhibits testosterone-induced endoplasmic reticulum stress in ovarian granulosa cells via inactivation of p38 MAPK. Hum. Reprod. 2020, 35, 1145–1158. [Google Scholar] [CrossRef]
- Wang, D.; Weng, Y.; Zhang, Y.; Wang, R.; Wang, T.; Zhou, J.; Shen, S.; Wang, H.; Wang, Y. Exposure to hyperandrogen drives ovarian dysfunction and fibrosis by activating the NLRP3 inflammasome in mice. Sci. Total Environ. 2020, 745, 141049. [Google Scholar] [CrossRef]
- Chen, X.; He, W.T.; Hu, L.; Li, J.; Fang, Y.; Wang, X.; Xu, X.; Wang, Z.; Huang, K.; Han, J. Pyroptosis is driven by non-selective gasdermin-D pore and its morphology is different from MLKL channel-mediated necroptosis. Cell Res. 2016, 26, 1007–1020. [Google Scholar] [CrossRef]
- Revised 2003 consensus on diagnostic criteria and long-term health risks related to polycystic ovary syndrome (PCOS). Hum. Reprod. 2004, 19, 41–47. [CrossRef] [PubMed]
- Sborgi, L.; Rühl, S.; Mulvihill, E.; Pipercevic, J.; Heilig, R.; Stahlberg, H.; Farady, C.J.; Müller, D.J.; Broz, P.; Hiller, S. GSDMD membrane pore formation constitutes the mechanism of pyroptotic cell death. EMBO J. 2016, 35, 1766–1778. [Google Scholar] [CrossRef]
- Karmakar, M.; Minns, M.; Greenberg, E.N.; Diaz-Aponte, J.; Pestonjamasp, K.; Johnson, J.L.; Rathkey, J.K.; Abbott, D.W.; Wang, K.; Shao, F.; et al. N-GSDMD trafficking to neutrophil organelles facilitates IL-1β release independently of plasma membrane pores and pyroptosis. Nat. Commun. 2020, 11, 2212. [Google Scholar] [CrossRef] [PubMed]
- Garg, A.D.; Agostinis, P. Cell death and immunity in cancer: From danger signals to mimicry of pathogen defense responses. Immunol. Rev. 2017, 280, 126–148. [Google Scholar] [CrossRef] [PubMed]
- He, W.T.; Wan, H.; Hu, L.; Chen, P.; Wang, X.; Huang, Z.; Yang, Z.H.; Zhong, C.Q.; Han, J. Gasdermin D is an executor of pyroptosis and required for interleukin-1β secretion. Cell Res. 2015, 25, 1285–1298. [Google Scholar] [CrossRef]
- Shi, J.; Zhao, Y.; Wang, K.; Shi, X.; Wang, Y.; Huang, H.; Zhuang, Y.; Cai, T.; Wang, F.; Shao, F. Cleavage of GSDMD by inflammatory caspases determines pyroptotic cell death. Nature 2015, 526, 660–665. [Google Scholar] [CrossRef]
- Yang, J.; Liu, Z.; Wang, C.; Yang, R.; Rathkey, J.K.; Pinkard, O.W.; Shi, W.; Chen, Y.; Dubyak, G.R.; Abbott, D.W.; et al. Mechanism of gasdermin D recognition by inflammatory caspases and their inhibition by a gasdermin D-derived peptide inhibitor. Proc. Natl. Acad. Sci. USA 2018, 115, 6792–6797. [Google Scholar] [CrossRef]
- Luo, B.; Huang, F.; Liu, Y.; Liang, Y.; Wei, Z.; Ke, H.; Zeng, Z.; Huang, W.; He, Y. NLRP3 Inflammasome as a Molecular Marker in Diabetic Cardiomyopathy. Front. Physiol. 2017, 8, 519. [Google Scholar] [CrossRef]
- Bai, R.; Lang, Y.; Shao, J.; Deng, Y.; Refuhati, R.; Cui, L. The Role of NLRP3 Inflammasome in Cerebrovascular Diseases Pathology and Possible Therapeutic Targets. ASN Neuro 2021, 13, 17590914211018100. [Google Scholar] [CrossRef]
- Abderrazak, A.; Syrovets, T.; Couchie, D.; El Hadri, K.; Friguet, B.; Simmet, T.; Rouis, M. NLRP3 inflammasome: From a danger signal sensor to a regulatory node of oxidative stress and inflammatory diseases. Redox Biol. 2015, 4, 296–307. [Google Scholar] [CrossRef]
- Jia, Q.; Zhu, R.; Tian, Y.; Chen, B.; Li, R.; Li, L.; Wang, L.; Che, Y.; Zhao, D.; Mo, F.; et al. Salvia miltiorrhiza in diabetes: A review of its pharmacology, phytochemistry, and safety. Phytomedicine 2019, 58, 152871. [Google Scholar] [CrossRef] [PubMed]
- Ding, S.; Xu, S.; Ma, Y.; Liu, G.; Jang, H.; Fang, J. Modulatory Mechanisms of the NLRP3 Inflammasomes in Diabetes. Biomolecules 2019, 9, 850. [Google Scholar] [CrossRef] [PubMed]
- Mohammed Thangameeran, S.I.; Tsai, S.T.; Hung, H.Y.; Hu, W.F.; Pang, C.Y.; Chen, S.Y.; Liew, H.K. A Role for Endoplasmic Reticulum Stress in Intracerebral Hemorrhage. Cells 2020, 9, 750. [Google Scholar] [CrossRef] [PubMed]
- Guzel, E.; Arlier, S.; Guzeloglu-Kayisli, O.; Tabak, M.S.; Ekiz, T.; Semerci, N.; Larsen, K.; Schatz, F.; Lockwood, C.J.; Kayisli, U.A. Endoplasmic Reticulum Stress and Homeostasis in Reproductive Physiology and Pathology. Int. J. Mol. Sci. 2017, 18, 792. [Google Scholar] [CrossRef]
- Harada, M.; Takahashi, N.; Azhary, J.M.; Kunitomi, C.; Fujii, T.; Osuga, Y. Endoplasmic reticulum stress: A key regulator of the follicular microenvironment in the ovary. Mol. Hum. Reprod. 2021, 27, gaaa088. [Google Scholar] [CrossRef] [PubMed]
- Xi, C.; Peng, S.; Wu, Z.; Zhou, Q.; Zhou, J. Toxicity of triptolide and the molecular mechanisms involved. Biomed. Pharmacother. 2017, 90, 531–541. [Google Scholar] [CrossRef]
- Barber, T.M.; Kyrou, I.; Randeva, H.S.; Weickert, M.O. Mechanisms of Insulin Resistance at the Crossroad of Obesity with Associated Metabolic Abnormalities and Cognitive Dysfunction. Int. J. Mol. Sci. 2021, 22, 546. [Google Scholar] [CrossRef]
- Chen, L.; Chen, J.; Zhang, X.; Xie, P. A review of reproductive toxicity of microcystins. J. Hazard. Mater. 2016, 301, 381–399. [Google Scholar] [CrossRef]
- Merhi, Z.; Kandaraki, E.A.; Diamanti-Kandarakis, E. Implications and Future Perspectives of AGEs in PCOS Pathophysiology. Trends Endocrinol. Metab. 2019, 30, 150–162. [Google Scholar] [CrossRef]
- Huang, N.; Yu, Y.; Qiao, J. Dual role for the unfolded protein response in the ovary: Adaption and apoptosis. Protein Cell 2017, 8, 14–24. [Google Scholar] [CrossRef]
- Abdelnour, S.A.; Swelum, A.A.; Abd El-Hack, M.E.; Khafaga, A.F.; Taha, A.E.; Abdo, M. Cellular and functional adaptation to thermal stress in ovarian granulosa cells in mammals. J. Therm. Biol. 2020, 92, 102688. [Google Scholar] [CrossRef] [PubMed]
- Tsubaki, H.; Tooyama, I.; Walker, D.G. Thioredoxin-Interacting Protein (TXNIP) with Focus on Brain and Neurodegenerative Diseases. Int. J. Mol. Sci. 2020, 21, 9357. [Google Scholar] [CrossRef] [PubMed]
- Soczewski, E.; Grasso, E.; Gallino, L.; Hauk, V.; Fernández, L.; Gori, S.; Paparini, D.; Perez Leirós, C.; Ramhorst, R. Immunoregulation of the decidualization program: Focus on the endoplasmic reticulum stress. Reproduction 2020, 159, R203–R211. [Google Scholar] [CrossRef] [PubMed]
- Dragoman, M.V.; Tepper, N.K.; Fu, R.; Curtis, K.M.; Chou, R.; Gaffield, M.E. A systematic review and meta-analysis of venous thrombosis risk among users of combined oral contraception. Int. J. Gynaecol. Obstet. 2018, 141, 287–294. [Google Scholar] [CrossRef] [PubMed]
- Makrantonaki, E.; Zouboulis, C.C. Hyperandrogenism, adrenal dysfunction, and hirsutism. Hautarzt 2020, 71, 752–761. [Google Scholar] [CrossRef] [PubMed]
- Nasoohi, S.; Ismael, S.; Ishrat, T. Thioredoxin-Interacting Protein (TXNIP) in Cerebrovascular and Neurodegenerative Diseases: Regulation and Implication. Mol. Neurobiol. 2018, 55, 7900–7920. [Google Scholar] [CrossRef] [PubMed]
- Sharma, I.; Yadav, K.S.; Mugale, M.N. Redoxisome and diabetic retinopathy: Pathophysiology and therapeutic interventions. Pharmacol. Res. 2022, 182, 106292. [Google Scholar] [CrossRef]
- Li, Z.; Deng, H.; Guo, X.; Yan, S.; Lu, C.; Zhao, Z.; Feng, X.; Li, Q.; Wang, J.; Zeng, J.; et al. Effective dose/duration of natural flavonoid quercetin for treatment of diabetic nephropathy: A systematic review and meta-analysis of rodent data. Phytomedicine 2022, 105, 154348. [Google Scholar] [CrossRef]

: the cystic follicle;
: the corpus luteum cyst;
: the preovulatory follicle.
: the cystic follicle;
: the corpus luteum cyst;
: the preovulatory follicle.





| No. of Cycles | Control Group | PCOS Group | χ2/t Value | p Value |
|---|---|---|---|---|
| Age (years) | 29.40 ± 4.34 | 29.73 ± 4.09 | −0.306 | 0.761 |
| BMI (kg/m2) | 24.57 ± 3.89 | 24.33 ± 3.16 | 0.253 | 0.801 |
| Infertility duration (years) | 3.40 ± 2.19 | 4.37 ± 2.30 | −1.668 | 0.101 |
| Basal T (ng/mL) | 0.29 ± 0.15 | 0.45 ± 0.11 | −4.687 | 0.000 |
| No. of basal antral follicles | 17.73 ± 4.86 | 22.33 ± 4.59 | −3.771 | 0.000 |
| No. of oocytes retrieved | 12.50 ± 3.85 | 16.33 ± 7.35 | −2.529 | 0.014 |
| No. of mature oocytes | 11.03 ± 3.84 | 12.37 ± 5.38 | −1.105 | 0.274 |
| Fertilization | 9.57 ± 3.54 | 9.53 ± 4.85 | 0.030 | 0.976 |
| No. of available embryos | 8.70 ± 3.41 | 7.20 ± 2.86 | 1.848 | 0.070 |
| No. of good-quality embryos | 6.80 ± 2.71 | 4.13 ± 1.76 | 4.524 | 0.000 |
| Clinical pregnancy rate (%) | 66.67(20/30) | 56.67(17/30) | 4.009 | 0.045 |
| Early abortion rate (%) | 10.00(2/20) | 17.65(3/17) | 4.930 | 0.026 |
Publisher’s Note: MDPI stays neutral with regard to jurisdictional claims in published maps and institutional affiliations. |
© 2022 by the authors. Licensee MDPI, Basel, Switzerland. This article is an open access article distributed under the terms and conditions of the Creative Commons Attribution (CC BY) license (https://creativecommons.org/licenses/by/4.0/).
Share and Cite
Zhang, Y.; Xie, X.; Ma, Y.; Du, C.; Jiao, Y.; Xia, G.; Xu, J.; Yang, Y. Cyproterone Acetate Mediates IRE1α Signaling Pathway to Alleviate Pyroptosis of Ovarian Granulosa Cells Induced by Hyperandrogen. Biology 2022, 11, 1761. https://doi.org/10.3390/biology11121761
Zhang Y, Xie X, Ma Y, Du C, Jiao Y, Xia G, Xu J, Yang Y. Cyproterone Acetate Mediates IRE1α Signaling Pathway to Alleviate Pyroptosis of Ovarian Granulosa Cells Induced by Hyperandrogen. Biology. 2022; 11(12):1761. https://doi.org/10.3390/biology11121761
Chicago/Turabian StyleZhang, Yan, Xianguo Xie, Yabo Ma, Changzheng Du, Yuan Jiao, Guoliang Xia, Jinrui Xu, and Yi Yang. 2022. "Cyproterone Acetate Mediates IRE1α Signaling Pathway to Alleviate Pyroptosis of Ovarian Granulosa Cells Induced by Hyperandrogen" Biology 11, no. 12: 1761. https://doi.org/10.3390/biology11121761
APA StyleZhang, Y., Xie, X., Ma, Y., Du, C., Jiao, Y., Xia, G., Xu, J., & Yang, Y. (2022). Cyproterone Acetate Mediates IRE1α Signaling Pathway to Alleviate Pyroptosis of Ovarian Granulosa Cells Induced by Hyperandrogen. Biology, 11(12), 1761. https://doi.org/10.3390/biology11121761
