N-Carbamylglutamate Improves Reproductive Performance and Alters Fecal Microbiota and Serum Metabolites of Primiparous Sows during Gestation after Fixed-Time Artificial Insemination
Abstract
Simple Summary
Abstract
1. Introduction
2. Materials and Methods
2.1. Animals and Experimental Design
2.2. Sampling and Measurement of Reproductive Performance
2.3. Fecal Microbial Diversity Analysis
2.4. Serum Metabolomics Analysis
2.5. Correlation between Serum Metabolites and Fecal Microbial Taxa
3. Results
3.1. Sows and Litter Performance
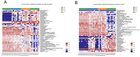
3.2. Changes in Fecal Microorganisms
3.3. Changes in Serum Metabolites
3.4. Correlation between Serum Metabolites and Fecal Microbial Taxa
4. Discussion
5. Conclusions
Supplementary Materials
Author Contributions
Funding
Institutional Review Board Statement
Informed Consent Statement
Data Availability Statement
Conflicts of Interest
References
- Schoeler, M.; Caesar, R. Dietary lipids, gut microbiota and lipid metabolism. Rev. Endocr. Metab. Disord. 2019, 20, 461–472. [Google Scholar] [CrossRef] [PubMed]
- Di Simone, N.; Santamaria Ortiz, A.; Specchia, M.; Tersigni, C.; Villa, P.; Gasbarrini, A.; D’Ippolito, S. Recent insights on the maternal microbiota: Impact on pregnancy outcomes. Front. Immunol. 2020, 11, 528202. [Google Scholar] [CrossRef] [PubMed]
- Zhang, J.; Meng, H.; Kong, X.; Cheng, X.; Ma, T.; He, H.; Du, W.; Yang, S.; Li, S.; Zhang, L. Combined effects of polyethylene and organic contaminant on zebrafish (danio rerio): Accumulation of 9-nitroanthracene, biomarkers and intestinal microbiota. Environ. Pollut. 2021, 277, 116767. [Google Scholar] [CrossRef] [PubMed]
- Collado, M.C.; Cernada, M.; Baüerl, C.; Vento, M.; Pérez-Martínez, G. Microbial ecology and host-microbiota interactions during early life stages. Gut Microbes 2012, 3, 352–365. [Google Scholar] [CrossRef] [PubMed]
- Feng, T.; Liu, Y. Microorganisms in the reproductive system and probiotic’s regulatory effects on reproductive health. Comput. Struct. Biotechnol. J. 2022, 20, 1541–1553. [Google Scholar] [CrossRef]
- Shao, Y.; Zhou, J.; Xiong, X.; Zou, L.; Kong, X.; Tan, B.; Yin, Y. Differences in gut microbial and serum biochemical indices between sows with different productive capacities during perinatal period. Front. Microbiol. 2020, 10, 3047. [Google Scholar] [CrossRef]
- Sonnenburg, J.L.; Bäckhed, F. Diet-microbiota interactions as moderators of human metabolism. Nature 2016, 535, 56–64. [Google Scholar] [CrossRef]
- He, Q.; Kong, X.; Wu, G.; Ren, P.; Tang, H.; Hao, F.; Huang, R.; Li, T.; Tan, B.; Li, P.; et al. Metabolomic analysis of the response of growing pigs to dietary l-arginine supplementation. Amino Acids 2009, 37, 199–208. [Google Scholar] [CrossRef]
- Wu, G. Amino Acids: Metabolism, functions, and nutrition. Amino Acids 2009, 37, 1–17. [Google Scholar] [CrossRef]
- Zeng, X.; Wang, F.; Fan, X.; Yang, W.; Zhou, B.; Li, P.; Yin, Y.; Wu, G.; Wang, J. Dietary arginine supplementation during early pregnancy enhances embryonic survival in rats. J. Nutr. 2008, 138, 1421–1425. [Google Scholar] [CrossRef]
- Morris, S.M. Recent advances in arginine metabolism: Roles and regulation of the arginases. J. Cereb. Blood Flow Metab. 2009, 157, 922–930. [Google Scholar] [CrossRef] [PubMed]
- Wu, G.; Bazer, F.W.; Cudd, T.A.; Jobgen, W.S.; Kim, S.W.; Lassala, A.; Li, P.; Matis, J.H.; Meininger, C.J.; Spencer, T.E. Pharmacokinetics and safety of arginine supplementation in animals. J. Nutr. 2007, 137, 1673S–1680S. [Google Scholar] [CrossRef] [PubMed]
- Zeng, X.; Huang, Z.; Mao, X.; Wang, J.; Wu, G.; Qiao, S. N-carbamylglutamate enhances pregnancy outcome in rats through activation of the PI3K/PKB/mTOR signaling pathway. PLoS ONE 2012, 7, e41192. [Google Scholar] [CrossRef] [PubMed]
- Zhang, H.; Peng, A.; Guo, S.; Wang, M.; Loor, J.J.; Wang, H. Dietary N-carbamylglutamate and L-arginine supplementation improves intestinal energy status in intrauterine-growth-retarded suckling lambs. Food Funct. 2019, 10, 1903–1914. [Google Scholar] [CrossRef]
- Xiao, L.; Cao, W.; Liu, G.; Fang, T.; Wu, X.; Jia, G.; Chen, X.; Zhao, H.; Wang, J.; Wu, C.; et al. Arginine, N-carbamylglutamate, and glutamine exert protective effects against oxidative stress in rat intestine. Anim. Nutr. 2016, 2, 242–248. [Google Scholar] [CrossRef]
- Wu, X.; Yin, Y.; Liu, Y.; Liu, X.D.; Liu, Z.Q.; Li, T.J.; Huang, R.L.; Ruan, Z.; Deng, Z.Y. Effect of dietary arginine and N-carbamoylglutamate supplementation on reproduction and gene expression of eNOS, VEGFA and PLGF1 in placenta in late pregnancy of sows. Anim. Reprod. Sci. 2012, 132, 187–192. [Google Scholar] [CrossRef]
- Zhu, J.; Zeng, X.; Peng, Q.; Zeng, S.; Zhao, H.; Shen, H.; Qiao, S. Maternal N-carbamylglutamate supplementation during early pregnancy enhances embryonic survival and development through modulation of the endometrial proteome in gilts. J. Nutr. 2015, 145, 2212–2220. [Google Scholar] [CrossRef]
- Wei, S.; Yang, Y.; Xiao, Y.; Liu, Y.; Tian, J.; Spicer, L.J.; Feng, T. Effects of N-carbamylglutamate on steroidogenesis and relative abundances of mRNA transcripts in pig placental trophoblasts. Anim. Reprod. Sci. 2020, 221, 106569. [Google Scholar] [CrossRef]
- Sun, X.; Shen, J.; Liu, C.; Li, S.; Peng, Y.; Chen, C.; Yuan, B.; Gao, Y.; Meng, X.; Jiang, H.; et al. L-arginine and N-carbamoylglutamic acid supplementation enhance young rabbit growth and immunity by regulating intestinal microbial community. Asian-Australas. J. Anim. Sci. 2019, 33, 166–176. [Google Scholar] [CrossRef]
- Hühn, U.; Jöchle, W.; Brüssow, K. Techniques developed for the control of estrus, ovulation and parturition in the east german pig industry: A review. Theriogenology 1996, 46, 911–924. [Google Scholar] [CrossRef]
- Zhao, Q.; Tao, C.; Pan, J.; Wei, Q.; Zhu, Z.; Wang, L.; Liu, M.; Huang, J.; Yu, F.; Chen, X.; et al. Equine chorionic gonadotropin pretreatment 15 days before fixed-time artificial insemination improves the reproductive performance of replacement gilts. Animal 2021, 15, 100406. [Google Scholar] [CrossRef] [PubMed]
- Bai, J.; Qin, Y.; Zhang, S.; Xu, X.L.; Song, Y.Q.; Xiao, L.L.; Feng, T.; Tian, J.H.; Liu, Y. A comparison of the reproductive performance in primiparous sows following two timed artificial insemination protocols. Animal 2021, 15, 100410. [Google Scholar] [CrossRef] [PubMed]
- Wang, J.; Ji, H.; Wang, S.; Liu, H.; Zhang, W.; Zhang, D.; Wang, Y. Probiotic Lactobacillus plantarumprobiotic promotes intestinal barrier function by strengthening the epithelium and modulating gut microbiota. Front. Microbiol. 2018, 9, 1953. [Google Scholar] [CrossRef] [PubMed]
- Liu, X.; Wu, X.; Yin, Y.; Liu, Y.; Geng, M.; Yang, H.; Blachier, F.; Wu, G. Effects of dietary L-arginine Or N-carbamylglutamate supplementation during late gestation of sows on the miR-15b/16, miR-221/222, VEGFA and eNOS expression in umbilical vein. Amino Acids 2012, 42, 2111–2119. [Google Scholar] [CrossRef] [PubMed]
- Palencia, J.Y.P.; Saraiva, A.; Abreu, M.L.T.; Zangeronimo, M.G.; Schinckel, A.P.; Garbossa, C.A.P. Effectiveness of citrulline and N-carbamoyl glutamate as arginine precursors on reproductive performance in mammals: A systematic review. PLoS ONE 2018, 13, e0209569. [Google Scholar] [CrossRef]
- Feng, T.; Bai, J.; Xu, X.; Guo, Y.; Huang, Z.; Liu, Y. Supplementation with N-carbamylglutamate and vitamin c: Improving gestation and lactation outcomes in sows under heat stress. Anim. Prod. Sci. 2018, 58, 1854–1859. [Google Scholar] [CrossRef]
- Huang, X.; Gao, J.; Zhao, Y.; He, M.; Ke, S.; Wu, J.; Zhou, Y.; Fu, H.; Yang, H.; Chen, C.; et al. Dramatic remodeling of the gut microbiome around parturition and its relationship with host serum metabolic changes in sows. Front. Microbiol. 2019, 10, 2123. [Google Scholar] [CrossRef]
- Kong, X.F.; Ji, Y.J.; Li, H.W.; Zhu, Q.; Blachier, F.; Geng, M.M.; Chen, W.; Yin, Y.L. Colonic luminal microbiota and bacterial metabolite composition in pregnant huanjiang mini-pigs: Effects of food composition at different times of pregnancy. Sci. Rep. 2016, 6, 37224. [Google Scholar] [CrossRef]
- Koren, O.; Goodrich, J.K.; Cullender, T.C.; Spor, A.; Laitinen, K.; Bäckhed, H.K.; Gonzalez, A.; Werner, J.J.; Angenent, L.T.; Knight, R.; et al. Host remodeling of the gut microbiome and metabolic changes during pregnancy. Cell 2012, 150, 470–480. [Google Scholar] [CrossRef]
- Wang, H.; Ji, Y.; Yin, C.; Deng, M.; Tang, T.; Deng, B.; Ren, W.; Deng, J.; Yin, Y.; Tan, C. Differential analysis of gut microbiota correlated with oxidative stress in sows with high or low litter performance during lactation. Front. Microbiol. 2018, 9, 1665. [Google Scholar] [CrossRef]
- Zhao, J.; Liu, P.; Huang, C.; Liu, L.; Li, E.; Zhang, G.; Zhang, S. Effect of wheat bran on apparent total tract digestibility, growth performance, fecal microbiota and their metabolites in growing pigs. Anim. Feed Sci. Technol. 2018, 239, 14–26. [Google Scholar] [CrossRef]
- Liu, H.; Hou, C.; Li, N.; Zhang, X.; Zhang, G.; Yang, F.; Zeng, X.; Liu, Z.; Qiao, S. Microbial and metabolic alterations in gut microbiota of sows during pregnancy and lactation. FASEB J. 2019, 33, 4490–4501. [Google Scholar] [CrossRef] [PubMed]
- He, J.; Guo, H.; Zheng, W.; Xue, Y.; Zhao, R.; Yao, W. Heat stress affects fecal microbial and metabolic alterations of primiparous sows during late gestation. Anim. Sci. Biotechnol. 2019, 10, 84. [Google Scholar] [CrossRef] [PubMed]
- Shang, Q.; Liu, S.; Liu, H.; Mahfuz, S.; Piao, X. Impact of sugar beet pulp and wheat bran on serum biochemical profile, inflammatory responses and gut microbiota in sows during late gestation and lactation. J. Anim. Sci. Biotechnol. 2021, 12, 54. [Google Scholar] [CrossRef] [PubMed]
- Turnbaugh, P.J.; Ley, R.E.; Mahowald, M.A.; Magrini, V.; Mardis, E.R.; Gordon, J.I. An obesity-associated gut microbiome with increased capacity for energy harvest. Nature 2006, 444, 1027–1031. [Google Scholar] [CrossRef]
- Bazer, F.; Johnson, G. Pig blastocyst-uterine interactions. Differentiation 2014, 87, 52–65. [Google Scholar] [CrossRef]
- Qi, X.; Yun, C.; Pang, Y.; Qiao, J. The impact of the gut microbiota on the reproductive and metabolic endocrine system. Gut Microbes 2021, 13, 1894070. [Google Scholar] [CrossRef]
- Cheng, C.; Wei, H.; Yu, H.; Xu, C.; Jiang, S.; Peng, J. Metabolic syndrome during perinatal period in sows and the link with gut microbiota and metabolites. Front. Microbiol. 2018, 9, 1989. [Google Scholar] [CrossRef]
- Yousefi, M.; Abtahi, B.; Kenari, A.A. Hematological, serum biochemical parameters, and physiological responses to acute stress of Beluga sturgeon (Huso huso, Linnaeus 1785) juveniles fed dietary nucleotide. Comp. Clin. Pathol. 2012, 21, 1043–1048. [Google Scholar] [CrossRef]
- Bloise, E.; Ortiga-carvalho, T.M.; Reis, F.M.; Lye, S.J.; Gibb, W.; Matthews, S.G. ATP-binding cassette transporters in reproduction: A new frontier. Hum. Reprod. Update 2016, 22, 164–181. [Google Scholar] [CrossRef]
- Imperio, G.E.; Javam, M.; Lye, P.; Constantinof, A.; Dunk, C.E.; Reis, F.M.; Lye, S.J.; Gibb, W.; Matthews, S.G.; Ortiga-Carvalho, T.M.; et al. Gestational age-dependent gene expression profiling of atp-binding cassette transporters in the healthy human placenta. J. Cell. Mol. Med. 2019, 23, 610–618. [Google Scholar] [CrossRef]
- Li, T.; Chiang, J.Y. Bile acid signaling in metabolic disease and drug therapy. Pharmacol. Rev. 2014, 66, 948–983. [Google Scholar] [CrossRef] [PubMed]
- Wang, Y.; Li, J.; Matye, D.; Zhang, Y.; Dennis, K.; Ding, W.X.; Li, T. Bile acids regulate cysteine catabolism and glutathione regeneration to modulate hepatic sensitivity to oxidative injury. JCI Insight 2018, 3, e99676. [Google Scholar] [CrossRef] [PubMed]
- Akram, M. Citric acid cycle and role of its intermediates in metabolism. Cell Biochem. Biophys. 2014, 68, 475–478. [Google Scholar] [CrossRef]
- Mo, W.; Wu, X.; Jia, G.; Zhao, H.; Chen, X.; Tang, J.; Wu, C.; Cai, J.; Tian, G.; Wang, J.; et al. Roles of dietary supplementation with arginine or n-carbamylglutamate in modulating the inflammation, antioxidant property, and mrna expression of antioxidant-relative signaling molecules in the spleen of rats under oxidative stress. Anim. Nutr. 2018, 4, 322–328. [Google Scholar] [CrossRef]
- Cao, W.; Xiao, L.; Liu, G.; Fang, T.; Wu, X.; Jia, G.; Zhao, H.; Chen, X.; Wu, C.; Cai, J.; et al. Dietary arginine and N-carbamylglutamate supplementation enhances the antioxidant statuses of the liver and plasma against oxidative stress in rats. Food Funct. 2016, 7, 2303–2311. [Google Scholar] [CrossRef]
- Cai, S.; Zhu, J.; Zeng, X.; Ye, Q.; Ye, C.; Mao, X.; Zhang, S.; Qiao, S.; Zeng, X. Maternal N-carbamylglutamate supply during early pregnancy enhanced pregnancy outcomes in sows through modulations of targeted genes and metabolism pathways. J. Agric. Food Chem. 2018, 66, 5845–5852. [Google Scholar] [CrossRef]
- Wang, Y.; Chen, X.; Huang, Z.; Chen, D.; Yu, B.; Yu, J.; Chen, H.; He, J.; Luo, Y.; Zheng, P. Dietary ferulic acid supplementation improves antioxidant capacity and lipid metabolism in weaned piglets. Nutrients 2020, 12, 3811. [Google Scholar] [CrossRef]
- Mahmoud, A.; Hussein, O.; Hozayen, W.; Bin-Jumah, M.; El-Twab, S.M.A. Ferulic acid prevents oxidative stress, inflammation, and liver injury via upregulation of Nrf2/HO-1 signaling in methotrexate-induced rats. Environ. Sci. Pollut. Res. Int. 2020, 27, 7910–7921. [Google Scholar] [CrossRef]
- Luo, L.; Zhu, S.; Tong, Y.; Peng, S. Ferulic acid induces apoptosis of hela and caski cervical carcinoma cells by down-regulating the phosphatidylinositol 3-kinase (PI3K)/Akt signaling pathway. Med. Sci. Monit. 2020, 26, e920095. [Google Scholar] [CrossRef]
- Fukuda, T.; Kuroda, T.; Kono, M.; Hyoguchi, M.; Tanaka, M.; Matsui, T. Augmentation of ferulic acid-induced vasorelaxation with aging and its structure importance in thoracic aorta of spontaneously hypertensive rats. Naunyn Schmiedebergs Arch. Pharmacol. 2015, 388, 1113–1117. [Google Scholar] [CrossRef]
- Chen, Y.; Xue, F.; Han, C.; Yang, H.; Han, L.; Li, K.; Li, J.; Xu, Q.; Li, Z.; Yuan, B.; et al. Ferulic acid ameliorated placental inflammation and apoptosis in rat with preeclampsia. Clin. Exp. Hypertens. 2019, 41, 524–530. [Google Scholar] [CrossRef]
- Zduńska, K.; Dana, A.; Kolodziejczak, A.; Rotsztejn, H. Antioxidant properties of ferulic acid and its possible application. Skin. Pharmacol. Physiol. 2018, 31, 332–336. [Google Scholar] [CrossRef]
- Yang, X.; Li, J.; Shi, G.; Zeng, M.; Liu, Z. Lactobacillus plantarumimproving 3-phenyllactic acid production of AB-1 by enhancing its quorum-sensing capacity. J. Food. Sci. Technol. 2019, 56, 2605–2610. [Google Scholar] [CrossRef]
- Mu, W.; Yu, S.; Zhu, L.; Zhang, T.; Jiang, B. Recent research on 3-phenyllactic acid, a broad-spectrum antimicrobial compound. Appl. Microbiol. Biotechnol. 2012, 95, 1155–1163. [Google Scholar] [CrossRef]
- Xu, K.; Bai, M.; Liu, H.; Duan, Y.; Zhou, X.; Wu, X.; Liao, P.; Li, T.; Yin, Y. Gut microbiota and blood metabolomics in weaning multiparous sows: Associations with oestrous. J. Anim. Physiol. Anim. Nutr. 2020, 104, 1155–1168. [Google Scholar] [CrossRef]
- Yang, J.; Zheng, J.; Fang, X.; Jiang, X.; Sun, Y.; Zhang, Y. Effects of dietary N-carbamylglutamate on growth performance, apparent digestibility, nitrogen metabolism and plasma metabolites of fattening holstein bulls. Animals 2021, 11, 126. [Google Scholar] [CrossRef]








| Items | Control | NCG | p-Value |
|---|---|---|---|
| Sows | 85 | 112 | |
| Parity | 3.60 | 3.86 | |
| Total born | 12.15 ± 2.32 | 12.88 ± 2.24 | 0.060 |
| Born alive | 10.76 ± 2.25 | 11.85 ± 2.26 | 0.004 |
| Fetal survival rate (%) | 88.59 ± 7.54 * | 91.98 ± 5.71 | <0.001 |
| Items | Control | NCG | p-Value |
|---|---|---|---|
| Litters | 47 | 49 | |
| Litter birth weight (kg) | 17.76 ± 4.61 | 19.49 ± 2.83 | 0.040 |
| Average birth weight (kg) | 1.49 ± 0.22 | 1.51 ± 0.22 | 0.840 |
| Average placental weight (g) | 274.83 ± 38.57 | 288.34 ± 5 1.74 | 0.480 |
| Coefficient of variation of birth weight (%) | 19.46 ± 4.46 | 16.85 ± 3.63 | 0.006 |
| Coefficient of variation of placental weight (%) | 22.38 ± 8.03 | 21.92 ± 5.58 | 0.370 |
| Items | Shannon Index | Simpson Index | Ace Index | Chao Index | Coverage Index | |
|---|---|---|---|---|---|---|
| D30 | Control | 3.50 ± 0.15 | 0.06 ± 0.02 | 185.65 ± 7.39 | 188.54 ± 10.55 | 0.9993 ± 0.0001 |
| NCG | 3.51 ± 0.14 | 0.05 ± 0.01 | 187.46 ± 14.15 | 199.46 ± 23.17 | 0.9992 ± 0.0002 | |
| D70 | Control | 3.14 ± 0.27 | 0.10 ± 0.02 | 215.12 ± 41.40 | 224.51 ± 48.03 | 0.9990 ± 0.0003 |
| NCG | 3.28 ± 0.36 | 0.09 ± 0.04 | 224.57 ± 38.88 | 230.04 ± 42.00 | 0.9990 ± 0.0002 | |
| D110 | Control | 3.11 ± 0.35 * | 0.11 ± 0.04 * | 213.18 ± 22.99 | 217.64 ± 23.46 | 0.9990 ± 0.0001 |
| NCG | 3.38 ± 0.27 * | 0.07 ± 0.03 * | 230.27 ± 30.79 | 234.53 ± 31.90 | 0.9990 ± 0.0003 | |
| F | Control | 2.70 ± 0.68 | 0.15 ± 0.10 | 155.60 ± 44.84 | 153.33 ± 50.18 | 0.9992 ± 0.0002 |
| NCG | 3.03 ± 0.27 | 0.09 ± 0.03 | 169.59 ± 44.24 | 164.15 ± 38.24 | 0.9991 ± 0.0003 | |
Publisher’s Note: MDPI stays neutral with regard to jurisdictional claims in published maps and institutional affiliations. |
© 2022 by the authors. Licensee MDPI, Basel, Switzerland. This article is an open access article distributed under the terms and conditions of the Creative Commons Attribution (CC BY) license (https://creativecommons.org/licenses/by/4.0/).
Share and Cite
Feng, T.; Xiao, L.; Bai, J.; Ding, H.; Pang, L.; Song, Y.; Qin, Y.; Xu, X.; Wang, J.; Liu, Y. N-Carbamylglutamate Improves Reproductive Performance and Alters Fecal Microbiota and Serum Metabolites of Primiparous Sows during Gestation after Fixed-Time Artificial Insemination. Biology 2022, 11, 1432. https://doi.org/10.3390/biology11101432
Feng T, Xiao L, Bai J, Ding H, Pang L, Song Y, Qin Y, Xu X, Wang J, Liu Y. N-Carbamylglutamate Improves Reproductive Performance and Alters Fecal Microbiota and Serum Metabolites of Primiparous Sows during Gestation after Fixed-Time Artificial Insemination. Biology. 2022; 11(10):1432. https://doi.org/10.3390/biology11101432
Chicago/Turabian StyleFeng, Tao, Linli Xiao, Jiahua Bai, Hongxiang Ding, Liyan Pang, Yuqing Song, Yusheng Qin, Xiaoling Xu, Jing Wang, and Yan Liu. 2022. "N-Carbamylglutamate Improves Reproductive Performance and Alters Fecal Microbiota and Serum Metabolites of Primiparous Sows during Gestation after Fixed-Time Artificial Insemination" Biology 11, no. 10: 1432. https://doi.org/10.3390/biology11101432
APA StyleFeng, T., Xiao, L., Bai, J., Ding, H., Pang, L., Song, Y., Qin, Y., Xu, X., Wang, J., & Liu, Y. (2022). N-Carbamylglutamate Improves Reproductive Performance and Alters Fecal Microbiota and Serum Metabolites of Primiparous Sows during Gestation after Fixed-Time Artificial Insemination. Biology, 11(10), 1432. https://doi.org/10.3390/biology11101432

