Abstract
Heat-reflective coatings, used to reduce the asphalt pavement temperature and urban heat island effect, have a good cooling effect; coating development, however, generally focuses on cooling. This study aims to design a heat-reflective coating with both durability and cooling effect by considering the functions of each component, improving the coating bond strength and abrasion resistance, and conducting laboratory tests and test section verification. The coating developed exhibits bond strength and abrasion resistance 20% and 49%, respectively, higher than those of ordinary coatings. The experiments reveal a cooling effect of red coating up to 10.2 °C, a bond strength of up to 1.20 MPa at 25 °C, and an abrasion rate of up to 25% after 60 min; the cooling effect is basically the same as that for traditional heat-reflective coatings, but the bond strength and abrasion resistance significantly improved. In the analysis of the test section, the cooling effect reaches 7.0 °C, the performance of anti-skid decreases little, and the coating is still usable normally after 4 months.
1. Introduction
Big cities have significantly higher temperature than rural areas, both day and night: during the day, the heat reflection and emissions from buildings exacerbate the urban heat island effect [1], while at night, the temperature increases due to the release of the heat stored in roads and buildings. The phenomenon of heat island effect increases year by year, consequently increasing the energy consumption and reducing the life quality and comfort of urban residents [2,3,4,5,6]. The heat absorption rate of asphalt pavements is so high that their daytime temperature exceeds 60 °C and, thus, the ambient temperature of the road is also significant [7]; the heat stored in the pavement is released at night, contributing to increasing the ambient temperature. In turn, the high temperature of the road surface is the main cause of rutting deformation [8]. Therefore, reducing the heat absorption of asphalt pavements has become crucial for preventing the urban heat island effect and reducing the rutting deformation of roads [9].
Coating an asphalt pavement with a heat-reflective layer can not only enhance the road surface’s ability to reflect solar radiation, and reduce both its temperature and rutting deformation but also decrease its heat storage and alleviate the urban heat island effect [10,11,12,13,14,15]. Heat-reflective coatings can have an excellent cooling effect, reduce the temperature of asphalt pavements by 8–16 °C during high-temperature periods in summer [16,17,18,19]. Cao et al. compared the internal temperature of asphalt and heat-reflective pavements; At 2.5 cm depth, the temperature of the traditional pavement reached 62.7 °C, while that of the heat-reflective one was reduced by 9 °C [12]. Outdoor tests and experiments on test sections have also been conducted to further confirm the cooling effect of heat-reflective coatings [7,10,20,21]. Furthermore, Jiang et al. reported that heat-reflective pavements have better stability at high temperatures [17,22,23]. This excellent cooling effect is one of the main reasons for the rapid development of heat-reflective coatings for asphalt pavements; in addition, the convenient construction and low cost of heat-reflective coating [5] have made them one of the best solutions to rutting damage and heat island effect caused by asphalt pavements in summer [4,17,22,23].
Road researchers have studied not only the cooling effect of these coatings, but also the skid resistance, aging performance, permeability, microstructure, and abrasion resistance of the resulting heat-reflective pavements, as these coatings are applied to asphalt pavement surfaces. Cao et al. verified the reduced anti-skid performance of heat-reflective road surfaces [7,17,23,24,25,26], and reported that a controlled dosage of heat-reflective coating within 0.8 kg/m2 can still satisfy the Technical Standards of the Chinese Technical Specifications for Construction of Highway Asphalt Pavements (JTG F40-2004) [27]. Sha et al. demonstrated that inorganic materials can remain mostly stable under ultraviolet irradiation, while this condition would age the organic ones [13,23]. Cao et al. also tested the permeability of heat-reflective pavements, finding that they are basically impermeable because the coating almost seals their surface, preventing water from entering the concrete interior and, hence, avoiding asphalt and pavement damage [12]. The microstructures of the heat-reflective coatings and their components have been investigated via scanning electron microscopy [16,18,23,26,28,29,30,31,32]. Moreover, Hu et al. performed accelerated wear tests to study the wear performance of these coatings; the results showed quality loss after wearing, but an improved anti-skid granular stirring method could enhance the wear performance [17,24,33].
The research on heat-reflective coatings is currently focused on their cooling effect and road performance. Previous research has showed that the developed heat-reflective coating not only can improve the road performance but also reduce the pavement temperature to some extent. However, the bond strength of coating has rarely been considered in road engineering. Moreover, the abrasion property of coating is rarely evaluated quantitatively in terms of quality loss and wear rate. Therefore, the bond strength and abrasion property were used as the control index to develop a durable coating. In addition, a coating abrasion meter of the abrasive heat-reflective coating was developed, which can test the quality loss and wear rate of coating. In this study, the influence of each coating component was comprehensively considered throughout the development process. In addition, the type and dosage of the film-forming material, functional filler, pigment, and auxiliary agent were selected based on four aspects: bond strength, cooling effect, color, and construction workability. Based on the bond strength and abrasion property to improve the durability of coating. Temperature tests, bond strength test and abrasion resistance test were carried out to verify the improved coating cooling effect, bond strength, and abrasion resistance. The heat-reflective pavement test section was paved, and the cooling effect, durability and anti-skid performance of heat-reflective pavement were tested.
2. Materials and Test Plan
Materials, coating development process, and test methods are all mentioned in this work. Materials included heat-reflective coating materials, asphalt mixture gradation and asphalt content; the coating development process includes road heat-reflective coating development, coating performance improvement, property tests and field applications. The test methods included the temperature test method, bond strength test method, abrasion resistance test method and skid-resistance test method.
2.1. Materials
An epoxy resin modified with high-viscosity polyurethane was selected as the heat-reflective coating substrate and added with a modified amine agent to form a film. Epoxy resin (P0), two different polyurethane modified epoxy resins (P1 and P2), and high-elasticity epoxy resin (P3) were selected as the binder. Testing methods for the material of coating are shown in Table 1. The technical properties of modified amine curing agent and four epoxy resin binder are shown in Table 2.
Table 1.
Properties test methods for heat-reflective coatings.
Table 2.
Technical properties of film formation.
Two different filler types were used: pigments and a reflective filler [32,38]. The coating colors were enriched by adding pigments, while the reflective filler provided the ability to reflect sunlight. Table 3 summarizes their properties and parameters.
Table 3.
Property parameters of the filler.
The additional agent is an additive used in the formulation of heat-reflective coatings. It can improve the original properties of the coating formulation and provide new functions. In this study, diluents, adhesion promoters, and wear-resisting agents were adopted as additional agents. The properties and parameters of the resulting film formulation are summarized in Table 4.
Table 4.
Property parameters of additional agent.
The asphalt content was 4.8% and 4.5% in the AC-13 and AC-16 samples, respectively; Technical properties of SBS modified asphalt are shown in Table 5. Table 6 reports the asphalt mixture gradation.
Table 5.
Technical properties of SBS modified asphalt.
Table 6.
The gradation of AC-13 and AC-16.
2.2. Development Process
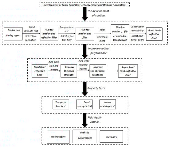
Figure 1 illustrates the development process for a super road heat-reflective coating, as divided into four parts: road heat-reflective coating (RHRC) development, super road heat-reflective coating (SRHRC) development, performance verification, and engineering application. In this study, the type and content of the film-forming material, reflective filler, pigment, and auxiliary agent were selected based on the corresponding bond strength, thermal resistance, color, and construction workability, respectively. After the RHRC development, the adhesion promoter and wear-resisting agent were added to improve the adhesion strength and abrasion resistance, respectively, and thus, obtain an SRHRC. The SRHRC performance was verified via laboratory tests and its service performance was monitored in the paving test section.
Figure 1.
Super road heat-reflective coating (SRHRC) development process.
2.3. Testing Methods
2.3.1. Temperature
Indoor Temperature Test
The light simulation box (Figure 2) independently designed by our research group was used to investigate the cooling effect of the as-developed heat-reflective coating pavements. Different coating formulations were prepared and sprayed on 30 cm × 30 cm × 5 cm rutting boards made of an asphalt mixture; an unsprayed sample was used as the control. The temperature difference between each sprayed sample and the control was used as the index to evaluate the cooling effect of the coating. Sunlight exposure was simulated using iodine–tungsten lamps [17,23]; the temperature data were measured and collected using temperature sensors and data storage containers. The accuracy of the temperature sensor is around 0.1 °C. Meanwhile, the lighting time was set to 3 h.
Figure 2.
Indoor temperature test device: (a) light simulation box; (b) temperature acquisition system.
Outdoor Temperature Test
The outdoor temperature test was to test the cooling effect of thermal reflective coating under natural light. Infrared detection guns were used to detect surface temperature specimens, and infrared imaging devices were used to take thermal-imaging images. Outdoor temperature test devices and specimens are shown in Figure 3.
Figure 3.
Outdoor temperature test: (a) infrared detection gun; (b) infrared imaging devices; (c) outdoor temperature test specimens.
2.3.2. Bond Strength
The bond strength between the cured heat-reflective coatings and the asphalt mixture was measured with a digital display adhesion tester (Figure 4). Different heat-reflective coating formulations were sprayed uniformly on the surface of asphalt samples. Once each coating was cured, the DP810 acrylate AB adhesive was applied to bond the upper surface of the coating with the spindle; after 12 h, the spindle was covered by a piston cylinder and the armrest was pressed evenly and slowly. Then, the spindle was slowly pulled away from the sample. The strength of coating and asphalt mixture was tested when bond failure occurred.
Figure 4.
Bond strength test: (a) digital display adhesion tester; (b) bond strength test specimen.
2.3.3. Abrasion Resistance
To simulate the real situation of single-lane vehicles driving in a constant direction on a road, the coating abrasion meter of the abrasive heat-reflective coating (Figure 5) in a constant direction at a set speed was also independently developed. A 30 cm × 30 cm heat-reflective coating sample was placed on the friction belt in its downward direction. After fixing the sample and starting the fixture loading of the oil pump, the friction belt travel speed and abrasion time could be set to begin the abrasion test. The wear rate of the coating after a specific time was used as the index to evaluate its wear performance.
Figure 5.
Abrasion resistance test device.
2.3.4. Skid-Resistance
The British Pendulum Number value was used to evaluate the skid resistance of the pavement covered with the developed coating. Slip resistance of test section are shown in Figure 6.
Figure 6.
Slip resistance of test section.
3. Results and Discussion
Coating development, coating performance improvement and property tests are conducted and discussed in this section.
3.1. Coating Development
The RHFC development process included the selection of a film-forming material, fillers, and additives, as well as the dosage determination.
3.1.1. Film-Forming Material Selection
The mechanical strength of the film-forming materials determines the overall strength of the coating [38]. Therefore, its selection should be based on this parameter. In this study, the bond strength was used as the index for choosing this component because heat-reflective coatings must have a good bond strength with the asphalt pavement, to avoid easy wear and peeling. Different contents of the curing agent (20%, 25%, 30%, 35%, 40%, 45%, and 50%) were added to the four base materials, respectively, and sprayed on the surface of asphalt mixture samples (with a spraying amount of 0.55 kg/m2). The coating bond strength test was carried out as described in Section 3.2.2 and the bond strength difference between the coating and asphalt mixture was used as the maximum damage strength. Figure 7 displays the bond strength test results for these samples.
Figure 7.
The bond strength of each resin with different proportions of curing agent.
When using the P1 polyurethane-modified epoxy resin as the base material, the bond strength was the best and its maximum bond strength with the asphalt mixture, with the optimal curing agent content, was 1.05 MPa. The P2, P0, and P3 samples exhibited a maximum bond strength of 0.97, 0.88, and 0.76 MPa, respectively. The dosage of the curing agent was optimal (Figure 7), namely, 35% for the P1, P2, and P3 samples and 30% for P0. Based on the principle of optimal bond strength, the sample formed with P1 polyurethane-modified epoxy resin and the curing agent dosage of 35% were selected.
3.1.2. Reflective Filler Selection
The functional filler comprises TiO2 and SiO2. High reflectivity guarantees the cooling effect of heat-reflective coatings; the higher the coating reflectivity, the better its cooling effect [21,39,40]. Therefore, in this study, the functional filler content was optimized based on the resulting cooling effect. Based on previous research, both TiO2 and SiO2 were used as reflective filler and the ratio of the TiO2 and SiO2 is 2:1 [17]. According to the procedure described in Section 3.2.1, different functional filler/film-forming material ratios (4:6, 5:5, and 6:4) were tested for the temperature of the pavement heat-reflective coating and asphalt mixture samples. The test results are shown in Figure 8.
Figure 8.
Results of select functional packing: (a) surface temperature; (b) cooling effect.
After 180 min of simulated illumination, the surface temperature of the uncoated asphalt samples reached 75 °C. Under the same conditions, the maximum surface temperature of RHRC-1 with the functional filler was only 70.3 °C; the RHRC-1 formulation with the 5:5 functional filler/base material ratio showed the lowest surface temperature, i.e., 67 °C. The cooling effect of RHRC-1 gradually increased with the illumination time; the sample with the 5:5 functional filler/base material ratio exhibited the best cooling effect (up to 8 °C), followed by those with 4:6 (up to 5.5 °C) and 6:4 (only 4.7 °C) ratios. Based on these results, the optimal functional filler/base material ratio was identified as 5:5.
3.1.3. Pigment Selection
Pigments were added to adjust the coating color for different applications. The choice of the pigment content is positively correlated with its hiding power. Standard-color cards were used to select the coating colors; six types of heat-reflective coatings with different colors were prepared in the laboratory (Table 7). The content of the fillings was 4.2%–6.8%.
Table 7.
Color coating samples.
3.1.4. Additional Agent Selection
Direct mixing and stirring of RHRC may result in insufficient construction workability due to, for example, air bubbles, filler precipitation, or insufficient fluidity. To improve the construction workability of the coatings, defoamers, dispersants, and leveling agents can be added and the specific mixing amount should be adjusted based on the real mixing conditions.
3.2. Coating Performance Improvement
When applied to asphalt pavements, commercial heat-reflective coatings are inevitably eroded under the traffic load due to wheel action. This probably occurs because traditional heat-reflective coatings are developed without considering their durability in this application environment. Therefore, in this study, after the RHRC development, the coating durability was improved based on the bond strength and abrasion resistance, and an SRHRC with better pavement performance was obtained.
3.2.1. Bond Strength Improvement
The adhesive strength of a coating indicates its adhesive performance with an asphalt mixture layer. A coating with high adhesive strength is not easy to peel off from the road surface, even if cracks form under the traffic load. Thus, increasing the adhesive strength, for example, by adding an adhesion promoter, can improve the coating durability and service life. Ordinary RHRC samples and RHRC formulations added with different contents of an adhesion promoter (0.2%, 0.4%, 0.6%, 0.8%, and 1.0%) were prepared. Figure 9 shows the results of the test described in Section 3.2.2 and conducted on these as-prepared samples.
Figure 9.
Results of improved bond strength.
The addition of 0.6% adhesion promoter improved the adhesive strength of the coating by 12.4%, but higher contents reduced the coating adhesion performance. The adhesion promoter is a silane-coupling agent; therefore, when it is placed between inorganic and organic interfaces, an organic matrix/silane-coupling agent/inorganic matrix bonding layer can be formed to improve the coating adhesion. However, excessive content of the adhesion promoter can lead to coating that is too brittle, and prone to brittle fracture, reducing the overall bond strength. Therefore, the optimal adhesion promoter content was identified as 0.6%.
3.2.2. Abrasion Resistance Improvement
The abrasion property of heat-reflective coatings indicates their ability to resist the friction action of the traffic load on the asphalt pavement; it is an intuitive expression to predict their service life. The abrasion properties of RHRC-1 samples, pure and added with different amounts of a wear-resistant agent (0.5%, 1.0%, 1.5%, 2.0%, and 2.5%), were tested as described in Section 2.3.2. The results are shown in Figure 10.
Figure 10.
Results of improved abrasion resistance: (a) the relationship between wear time and wear rate; (b) the relationship between the content of wear-resisting agent and wear rate.
The wear time simulates the service life of a heat-reflective coating under vehicle friction. With its increase, the coating wear rate and service life increase, but all properties of the remaining coating decrease. For wear times of 0–5, 5–10, 10–25, and 25–30 min, the wear rate of the coating increased, respectively, very fast, fast, slowly, and slowly. This is attributable to the fact that the initial coating thickness was large, the same abrasion condition could wear away more quality coating, and as the coating was worn, the exposed stone basically could not be worn, so the wear rate growth slowed down.
With an increase in the wear-resistant agent as a type of coating resistant to abrasion ability, Figure 10b shows that the mixing with this agent decreased the rate of coating abrasion, at 30 min abrasion ratio, as the evaluation index of coating abrasion ability; without the wear-resisting agent, the abrasion rate was as high as 79%, while the wear-resisting agent contents of 0.5%, 1.0%, 1.5%, 2.0%, and 2.5% resulted in abrasion rates of, respectively, 62%, 53%, 40%, 30%, and 29%. Under the dual control of performance and control cost, the optimal content of the wear-resistant agent was identified as 2.0%.
3.3. Property Tests
SRHRC, a coating with good durability and cooling performance, was obtained by improving the bond strength and abrasion resistance of RHRC. To evaluate its cooling effect, durability, and other road performance and to verify its applicability on asphalt pavements, tests on outdoor temperature, bond strength, abrasion resistance, and slip resistance were conducted.
3.3.1. Super Road Heat-Reflective Coating (SRHRC) Cooling Effect
The cooling effect of SRHRC was investigated via outdoor temperature tests performed between 4 and 16 August. The molded SRHRC-1 samples of white, yellow, red, green, orange, blue, and asphalt mixtures were placed outdoors (Figure 11); the surface temperatures of the samples were recorded by an infrared detection gun and the corresponding thermal images were generated with infrared imaging devices. Table 8 shows the daily surface temperature measured at the maximum air temperature, revealing a proportionality between these two parameters. This might have occurred because the temperature is directly proportional to the solar radiation intensity, which also determines the sample temperature [5]; however, this can also be affected by wind, rain, and other factors [1]. The air and sample surface temperatures measured on 10 August in the outdoor test are shown in Figure 12, clearly revealing the effect of color on the cooling effect, in the following order: white > yellow > red > green > orange > blue. The white coating, with the best cooling effect, reduced the sample surface temperature by 11.7 °C at the maximum air temperature; under the same condition, the blue coating decreased the surface temperature by only 3.5 °C. This may be because a white coating reflects all colors of light, while those of other colors reflect preferentially the corresponding color. Reflectivity is the key factor determining the cooling effect of a coating [18,29]. The white and yellow coatings exhibited the best cooling effect, but a too strong glare on the actual road surfaces, which may affect the driver safety. Therefore, the red coating is recommended. The thermal image of the sample surface recorded on 15 August (Figure 13) further demonstrates the influence of the coating color on its cooling effect.

Figure 11.
Outdoor temperature test specimen: (a) White; (b) Yellow; (c) Red; (d) Green; (e) Orange; (f) Blue; (g) without coating.
Table 8.
The surface temperature of the specimen at the maximum daily air temperature (from 4 to 16 August).
Figure 12.
Outdoor temperature test results (10 August).
Figure 13.
Specimen thermal imaging diagram at the highest air temperature on 15 August: (a) White; (b) Yellow; (c) Red; (d) Green; (e) Orange; (f) Blue; (g) without coating.
3.3.2. SRHRC Bond Strength
The bond strengths of RHRC and SRHRC at different temperatures were compared (Figure 14). At 25 °C, SRHRC reached a bond strength of 1.20 MPa, about 20% higher than that of RHRC. The increasing temperature decreased the bond strength difference between RHRC and SRHRC. This is attributable to the asphalt softening caused by the rising temperature, which reduced the bond strength between the coating and asphalt mixture. This result indicates that when the temperature of the asphalt pavement is high, the coating is easy to peel and undergoes other forms of damage.
Figure 14.
Bond strength of coating at different temperatures.
3.3.3. SRHRC Abrasion Resistance
The samples that underwent one spraying, multiple sprayings, multiple sprayings and successive coating with a gel layer, and multiple sprayings after curing were named as OS, RS-X, SAG-X, and SAC-X (X = spraying times), respectively. Eight groups of samples were obtained via these different spraying methods and used for wear tests. The results are shown in Figure 15.
Figure 15.
Effect of spraying method on wear resistance of coating: (a) spraying process; (b) wear time.
The wear resistance of the coating is related to the spraying method but not the spraying time; choosing a suitable spraying method can significantly improve the wear resistance of the coating, while optimizing the spraying time has little effect on it. However, increasing the spraying time can improve the coating uniformity. The SAG-X and SAC-X samples were, respectively, the most favorable and most unfavorable to enhance the coating wear resistance; this may be because curing and spraying the next layer will appear to make two layers of coating adhesion insufficient and it will be worn off. The difference between multiple sprayings and single spraying was small. The wear rate of the coating sprayed with SAG-3 after wearing of 60 min is less than 30%. It is suggested the coating is sprayed with SAG-3, which is good not only for the wear resistance but also for spraying uniformity.
4. Field Applications
To verify the reliability of the abovementioned theoretical analysis and test results, a heat-reflective coating test section was paved in Jinhua, Zhejiang province, China and the SRHRC-1 applicability and road performance were verified in combination with physical engineering and laboratory tests.
4.1. Project Profile
The test section was located at the junction between the West Erhuanxi road and the Gold Orchid center line, in the Wucheng District, Jinhua City Circle, and the provincial road intersection, west on the outer ring of the Wucheng District. Large numbers of heavy vehicles, long-term congestion, deep pavement rut deformation, and a large number of diseases, such as network cracks, affect not only driving comfort but also traffic safety.
4.2. Construction Technology and Process
The on-site construction of the color heat-reflective coating in the test section followed these steps: blocking the traffic, cleaning the road surface from dust (soil), applying adhesive tape marks, treating the road grid, coating spraying (Figure 16) and curing, and health preservation. The test section was re-opened to traffic after the color coating was fully solidified (2 h) and reached a certain strength.
Figure 16.
Test section spraying.
4.3. Effect of Inspection
After the preparation of the test section was completed, monitoring of the performance (i.e., cooling effect, anti-skid performance (Table 9), and durability (Figure 17)) of the heat-reflective pavement was initiated. Table 10 shows the maximum and average temperatures of asphalt pavement and heat-reflective pavement measured using the infrared temperature gun with once an hour.
Table 9.
Slip-resistance of test section.
Figure 17.
Endurance of test section: (a) When the paving is finished; (b) 4 months later.
Table 10.
Daily (08:00–19:00) maximum and average surface temperatures during the experimental period.
SRHRC could reduce the asphalt surface temperature by 7.0 °C when this reached 65.7 °C. On the other hand, it also reduced the anti-skid performance of the road surface; nonetheless, the reduction was small, and hence, the resulting anti-skid performance could still meet driving safety requirements. After being opened to traffic, SRHRC-1 showed good durability, ensuring its normal use for 4 months.
5. Conclusions
- The base material and curing agent content were selected according to the resulting bond strength. After this selection, RHRC-1 reached a bond strength of 1.05 MPa and, therefore, was selected as the base material. The optimal curing agent dosage was identified as 35%. The functional filler content was selected based on the resulting cooling effect; the functional filler/base material ratio of 5:5 provided the best cooling effect (up to 8 °C) and, thus, was selected as the optimal setting.
- An adhesion promoter and a wear-resisting agent were used to improve, respectively, the coating adhesive strength and wear resistance. An adhesion content of 0.6% enhanced the adhesive strength by 12.4%. The wear resistance was improved by 49% by adding 2% of the wear-resisting agent.
- The coating color significantly influences its cooling effect; the white, yellow, and red coating exhibited the best cooling effect, up to 16.3, 11.1, and 10.2 °C, respectively. The increasing temperature reduced the bond strength difference between RHRC and SRHRC. SAG was the most favorable for promoting the coating wear resistance; it is suggested the coating is sprayed with SAG-3, which is good not only for wear resistance but also spraying uniformity.
- The test section of the paving confirmed the reliability of the laboratory results and verified the cooling effect, skid resistance, and durability. When the road temperature was 65.7 °C, the coating provided a cooling effect of up to 7 °C. The coating also reduced the anti-skid performance of the road surface, but this could still meet traffic safety requirements. After 4 months, the coating was still in good condition and usable as normal.
Author Contributions
Conceptualization: Y.J. and Y.Y.; Methodology: Y.J. and Y.Y.; Validation: C.D. and Y.J.; Formal Analysis: C.D. and J.X.; Investigation: Y.Y. and Q.L.; Resources: Y.J.; Data Curation: Y.Y. and Q.L. and X.J.; Writing—Original Draft Preparation: Y.Y. and J.X.; Writing—Review and Editing: Y.Y. and C.D. and X.J.; Visualizations: J.X.; Supervision: Y.J.; Project Administration: Q.L. and Y.Y.; Funding Acquisition: Y.J.
Funding
The research was funded by the Scientific Research of Central Colleges of China for Chang’an University (Grant No. 300102218212), the scientific project from Zhejiang Provincial Communication (No. 2014H60)
Conflicts of Interest
The authors declare no conflict of interest.
References
- Zheng, M.; Tian, Y.; He, L. Analysis on environmental thermal effect of functionally graded nanocomposite heat reflective coatings for asphalt pavement. Coatings 2019, 9, 178. [Google Scholar] [CrossRef]
- Anniballe, R.; Bonafoni, S.; Pichierri, M. Spatial and temporal trends of the surface and air heat island over Milan using MODIS data. Remote Sens. Env. 2014, 150, 163–171. [Google Scholar] [CrossRef]
- Liu, Y.; Li, T.; Peng, H. A new structure of permeable pavement for mitigating urban heat island. Sci. Total Environ. 2018, 634, 1119–1125. [Google Scholar] [CrossRef] [PubMed]
- Mohajerani, A.; Bakaric, J.; Jeffrey-Bailey, T. The urban heat island effect, its causes, and mitigation, with reference to the thermal properties of asphalt concrete. J. Environ. Manag. 2017, 197, 522–538. [Google Scholar] [CrossRef]
- Qin, Y. A review on the development of cool pavements to mitigate urban heat island effect. Renew. Sustain. Energy Rev. 2015, 52, 445–459. [Google Scholar] [CrossRef]
- Rossi, F.; Castellani, B.; Presciutti, A.; Morini, E.; Anderini, E.; Filipponi, M.; Nicolini, A. Experimental evaluation of urban heat island mitigation potential of retro-reflective pavement in urban canyons. Energy Build. 2016, 126, 340–352. [Google Scholar] [CrossRef]
- Zheng, M.L.; Han, L.L.; Wang, F.; Mi, H.C.; Li, Y.F.; He, L.T. Comparison and analysis on heat reflective coating for asphalt pavement based on cooling effect and anti-skid performance. Constr. Build. Mater. 2015, 93, 1197–1205. [Google Scholar] [CrossRef]
- Geng, J.G.; Chen, M.Y.; Shang, T.; Li, X.; Kim, Y.R.; Kuang, D.L. The Performance of super absorbent polymer (sap) water-retaining asphalt mixture. Materials 2019, 12, 1964. [Google Scholar] [CrossRef]
- Anak Guntor, N.A.; Md Din, M.F.; Ponraj, M.; Iwao, K. Thermal performance of developed coating material as cool pavement material for tropical regions. J. Mater. Civ. Eng. 2013, 26, 755–760. [Google Scholar] [CrossRef]
- Anting, N.; Din, M.F.M.; Iwao, K.; Ponraj, M.; Siang, A.J.L.M.; Yong, L.Y.; Prasetijo, J. Optimizing of near infrared region reflectance of mix-waste tile aggregate as coating material for cool pavement with surface temperature measurement. Energy Build. 2018, 158, 172–180. [Google Scholar] [CrossRef]
- Cao, X.; Tang, B.; Zhu, H.; Zhang, A.; Chen, S. Cooling principle analyses and performance evaluation of heat-reflective coating for asphalt pavement. J. Mater. Civ. Eng. 2010, 23, 1067–1075. [Google Scholar] [CrossRef]
- Cao, X.J.; Tang, B.M.; Yuan, Y.; Zou, X.L. Indoor and outdoor aging behaviors of a heat-reflective coating for pavement in the chongqing area. J. Mater. Civ. Eng. 2016, 28, 7. [Google Scholar] [CrossRef]
- Li, Y.; Yang, Y. Study on preparation and thermal reflective properties of energy saving pigments with selective solar reflection. IOP Conf. Ser. Mater. Sci. Eng. (UK) 2019, 544. [Google Scholar] [CrossRef]
- Zhu, C.X.; Lv, J.; Chen, L.D.; Lin, W.Q.; Zhang, J.; Yang, J.T.; Feng, J. Dark, heat-reflective, anti-ice rain and superhydrophobic cement concrete surfaces. Constr. Build. Mater. 2019, 220, 21–28. [Google Scholar] [CrossRef]
- Cao, X.J.; Tang, B.M.; Zou, X.L.; He, L.H. Analysis on the cooling effect of a heat-reflective coating for asphalt pavement. Road Mater. Pavement Des. 2015, 16, 716–726. [Google Scholar] [CrossRef]
- Jiang, Y.; Deng, C.; Chen, Z.; Tian, Y. Evaluation of the cooling effect and anti-rutting performance of thermally resistant and heat-reflective pavement. Int. J. Pavement Eng. 2018. [Google Scholar] [CrossRef]
- Lv, J.P.; Tang, M.Z.; Quan, R.H.; Chai, Z.Y. Synthesis of solar heat-reflective ZnTiO3 pigments with novel roof cooling effect. Ceram. Int. 2019, 45, 15768–15771. [Google Scholar] [CrossRef]
- Rosso, F.; Pisello, A.; Castaldo, V.; Fabiani, C.; Cotana, F.; Ferrero, M.; Jin, W. New cool concrete for building envelopes and urban paving: Optics-energy and thermal assessment in dynamic conditions. Energy Build. 2017, 151, 381–392. [Google Scholar] [CrossRef]
- Wan, W.C.; Hien, W.N.; Ping, T.P.; Aloysius, A.Z.W. A study on the effectiveness of heat mitigating pavement coatings in Singapore. J. Heat Isl. Inst. Int. 2012, 7, 238–247. [Google Scholar]
- Anting, N.; Din, M.F.M.; Iwao, K.; Ponraj, M.; Jungan, K.; Yong, L.Y.; Siang, A.J.L.M. Experimental evaluation of thermal performance of cool pavement material using waste tiles in tropical climate. Energy Build. 2017, 142, 211–219. [Google Scholar] [CrossRef]
- Chen, Z.; Wu, S.P.; Chen, M.Z.; Wang, J.G. Evaluation on solar heat reflective coatings to reduce asphalt concrete temperature. Mater. Sci. Forum 2009, 620, 181–184. [Google Scholar] [CrossRef]
- Sha, A.M.; Liu, Z.Z.; Tang, K.; Li, P.Y. Solar heating reflective coating layer (SHRCL) to cool the asphalt pavement surface. Constr. Build. Mater. 2017, 139, 355–364. [Google Scholar] [CrossRef]
- Hu, B.; Liang, Y.H.; Guo, L.Y.; Jiang, T. Preparation and performance evaluation of epoxy-based heat reflective coating for the pavement. In Proceedings of the 3rd International Conference on Energy Materials and Environment Engineering, Bangkok, Thailand, 10–12 March 2017; Volume 61. [Google Scholar]
- Yang, G.; Deng, A.-T. Preparation and properties of brown heat-reflective insulation coatings for exterior wall. Electroplat. Finish. (China) 2017, 36, 1178–1182. [Google Scholar] [CrossRef]
- Xie, N.; Li, H.; Zhao, W.Z.; Zhang, C.; Yang, B.; Zhang, H.J.; Zhang, Y. Optical and durability performance of near-infrared reflective coatings for cool pavement: Laboratorial investigation. Build. Environ. 2019, 163, 11. [Google Scholar] [CrossRef]
- Research Institute of Highway Ministry of Transport. Technical Standards of the Chinese Technical Specifications for Construction of Highway Asphalt Pavements (JTG F40-2004); China Communications Press: Beijing, China, 2004. (In Chinese) [Google Scholar]
- Wang, H.; Zhong, J.; Feng, D.; Meng, J.; Xie, N. Nanoparticles-modified polymer-based solar-reflective coating as a cooling overlay for asphalt pavement. Int. J. Smart Nano Mater. 2013, 4, 102–111. [Google Scholar] [CrossRef]
- Xiaojuan, F.; Qianjin, M.; Qiurui, L.; Ziming, W.; Suping, C. Solar reflection characteristics of phthalocyanine green/TiO2 composite green pigments prepared via different approaches. Mater. Sci. Forum 2016, 849, 725–731. [Google Scholar] [CrossRef]
- Sharma, R.; Tiwari, S. Design of Fly Ash Based Core Shell Composites as Heat Reflective Coatings for Sustainable Buildings. In Recent Trends in Materials and Devices, Icrtmd 2015; Jain, V.K., Rattan, S., Verma, A., Eds.; Springer International Publishing Ag: Cham, Switzerland, 2017; Volume 178, pp. 169–175. [Google Scholar]
- Xiang, B.; Zhang, J. A new member of solar heat-reflective pigments: BaTiO3 and its effect on the cooling properties of ASA (acrylonitrile-styrene-acrylate copolymer). Sol. Energy Mater. Sol. Cells 2018, 180, 67–75. [Google Scholar] [CrossRef]
- Zhu, C.X.; Lin, W.Q.; Chen, L.D.; Lv, J.; Zhang, J.; Feng, J. Deep color, heat-reflective, superhydrophobic and anti-soiling coatings with check for waterborne silicone emulsion. Sol. Energy Mater. Sol. Cells 2019, 199, 129–135. [Google Scholar] [CrossRef]
- Cao, X.J.; Tang, B.M.; Zhu, H.Z.; Li, W.Z. Preparation and performance research of thermosetting heat-reflective coating for asphalt pavement. Adv. Mater. Res. 2011, 150, 44–50. [Google Scholar] [CrossRef]
- China Bureau of Technical Supervision. Determination of viscosity of coatings (GB/T 1723-1993); China Standards Press: Beijing, China, 2009. (In Chinese)
- China Petroleum and Chemical Industry Association. Plastics - Epoxy compounds - Determination of epoxy equivalent (GB/T 4612-2008); China Standards Press: Beijing, China, 2009. (In Chinese) [Google Scholar]
- China Petroleum and Chemical Industry Association. Paints varnishes and plastics—Determination of non-volatile-matter content (GB/T 1725-2007); China Standards Press: Beijing, China, 2008. (In Chinese) [Google Scholar]
- China Petroleum and Chemical Industry Association. Plastics--Liquid resins--Determination of density by the pyknometer method (GB/T 15228-2008); China Standards Press: Beijing, China, 2009. (In Chinese) [Google Scholar]
- Xie, N.; Li, H.; Abdelhady, A.; Harvey, J. Laboratorial investigation on optical and thermal properties of cool pavement nano-coatings for urban heat island mitigation. Building and Environment 2019, 147, 231–240. [Google Scholar] [CrossRef]
- Zhong, Y. Nano MMT modified PMMA anti-skid coating material design and pavement construction technique. Iop Conf. Ser. Earth Environ. Sci. 2018, 189, 032060. [Google Scholar] [CrossRef]
- Synnefa, A.; Karlessi, T.; Gaitani, N.; Santamouris, M.; Assimakopoulos, D.; Papakatsikas, C. Experimental testing of cool colored thin layer asphalt and estimation of its potential to improve the urban microclimate. Build. Environ. 2011, 46, 38–44. [Google Scholar] [CrossRef]
- Cheng, S.; Liu, H.; Gao, Y. Preparation and optical properties of waterborne acrylic-based cool white coatings. Chin. Sci. Bull. 2014, 59, 4142–4146. [Google Scholar] [CrossRef]
© 2019 by the authors. Licensee MDPI, Basel, Switzerland. This article is an open access article distributed under the terms and conditions of the Creative Commons Attribution (CC BY) license (http://creativecommons.org/licenses/by/4.0/).





