Unravelling the Added Value of Urinary Stone Cultures Towards Infectious Complications Following Treatment of Renal Stones
Abstract
1. Introduction
2. Results
3. Discussion
4. Strengths and Limitations
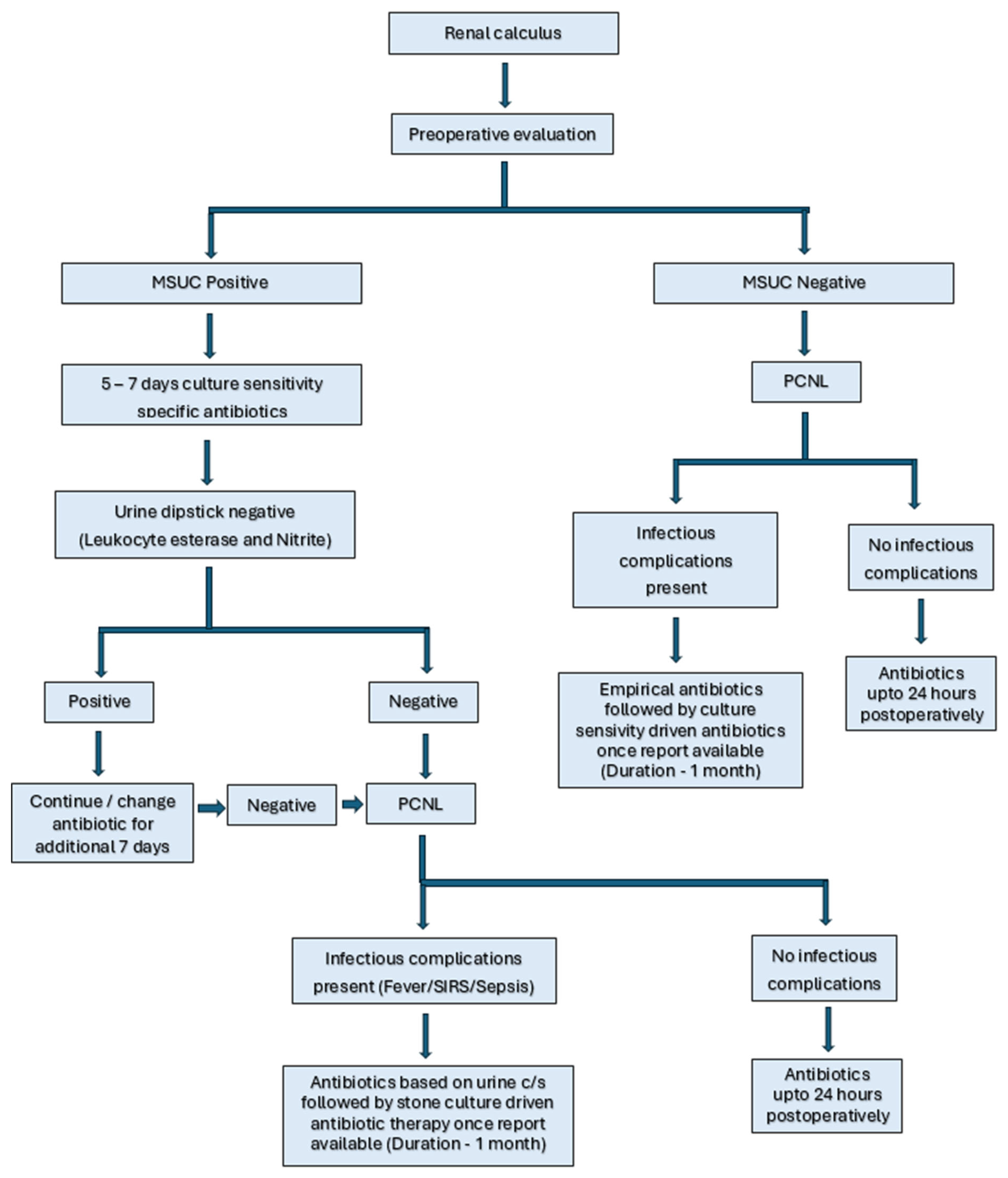
5. Materials and Methods
6. Statistical Analysis
7. Conclusions
Author Contributions
Funding
Institutional Review Board Statement
Informed Consent Statement
Data Availability Statement
Conflicts of Interest
Abbreviations
| PCNL | Percutaneous Nephrolithotomy |
| SIRS | Systemic Inflammatory Response Syndrome |
| CROES | Clinical Research Office of Endourological Society |
| AKI | Acute Kidney Injury |
| SPSS | Statistical Package for Social Sciences |
| IEC | Institutional Ethics Committee |
| CTRI | Clinical Trials Registry of India |
| MSUC | Mid-Stream Urine Culture |
| NCCT | Non-Contrast Computed Tomography |
| KUB | Kidney Ureter Bladder |
| AKIN | Acute Kidney Injury Network |
| SCP | Stone Culture-Positive |
| SCN | Stone Culture-Negative |
| NEWS | National Early Warning Score |
| qSOFA | Quick-Sequential Organ Failure Assessment |
| CKD | Chronic Kidney Disease |
| UTI | Urinary Tract Infection |
| PCN | Percutaneous Nephrostomy |
References
- Zhou, G.; Zhou, Y.; Chen, R.; Wang, D.; Zhou, S.; Zhong, J.; Zhao, Y.; Wan, C.; Yang, B.; Xu, J.; et al. The Influencing Factors of Infectious Complications after Percutaneous Nephrolithotomy: A Systematic Review and Meta-Analysis. Urolithiasis 2023, 51, 17. [Google Scholar] [CrossRef]
- Levy, F.L.; Adams-Huet, B.; Pak, C.Y.C. Ambulatory Evaluation of Nephrolithiasis: An Update of a 1980 Protocol. Am. J. Med. 1995, 98, 50–59. [Google Scholar] [CrossRef] [PubMed]
- Bichler, K.-H.; Eipper, E.; Naber, K.; Braun, V.; Zimmermann, R.; Lahme, S. Urinary Infection Stones. Int. J. Antimicrob. Agents 2002, 19, 488–498. [Google Scholar] [CrossRef] [PubMed]
- Griffith, D.P. Struvite Stones. Kidney Int. 1978, 13, 372–382. [Google Scholar] [CrossRef] [PubMed]
- de Cógáin, M.R.; Lieske, J.C.; Vrtiska, T.J.; Tosh, P.K.; Krambeck, A.E. Secondarily Infected Nonstruvite Urolithiasis: A Prospective Evaluation. Urology 2014, 84, 1295–1300. [Google Scholar] [CrossRef]
- Halinski, A.; Bhatti, K.H.; Boeri, L.; Cloutier, J.; Davidoff, K.; Elqady, A.; Fryad, G.; Gadelmoula, M.; Hui, H.; Petkova, K.; et al. Spectrum of Bacterial Pathogens from Urinary Infections Associated with Struvite and Metabolic Stones. Diagnostics 2023, 13, 80. [Google Scholar] [CrossRef]
- Wang, Y.; Zhu, Y.; Luo, W.; Long, Q.; Fu, Y.; Chen, X. Analysis of Components and Related Risk Factors of Urinary Stones: A Retrospective Study of 1055 Patients in Southern China. Sci. Rep. 2024, 14, 28357. [Google Scholar] [CrossRef]
- Mariappan, P.; Smith, G.; Bariol, S.V.; Moussa, S.A.; Tolley, D.A. Stone and Pelvic Urine Culture and Sensitivity Are Better than Bladder Urine as Predictors of Urosepsis Following Percutaneous Nephrolithotomy: A Prospective Clinical Study. J. Urol. 2005, 173, 1610–1614. [Google Scholar] [CrossRef]
- Razi, A.; Ghiaei, A.; Dolatabadi, F.K.; Haghighi, R. Unraveling the Association of Bacteria and Urinary Stones in Patients with Urolithiasis: An Update Review Article. Front. Med. 2024, 11, 1401808. [Google Scholar] [CrossRef]
- Worcester, E.; Parks, J.H.; Josephson, M.A.; Thisted, R.A.; Coe, F.L. Causes and Consequences of Kidney Loss in Patients with Nephrolithiasis. Kidney Int. 2003, 64, 2204–2213. [Google Scholar] [CrossRef]
- El-Zoghby, Z.M.; Lieske, J.C.; Foley, R.N.; Bergstralh, E.J.; Li, X.; Melton, L.J.; Krambeck, A.E.; Rule, A.D. Urolithiasis and the Risk of ESRD. Clin. J. Am. Soc. Nephrol. 2012, 7, 1409–1415. [Google Scholar] [CrossRef]
- Jungers, P.; Joly, D.; Barbey, F.; Choukroun, G.; Daudon, M. ESRD Caused by Nephrolithiasis: Prevalence, Mechanisms, and Prevention. Am. J. Kidney Dis. 2004, 44, 799–805. [Google Scholar] [CrossRef]
- Dajaivi, A.M.; Shehabi, A.A. Bacteriology and Composition of Infected Stones. Urology 1983, 21, 351–353. [Google Scholar] [CrossRef]
- Kalyenci, B.; Çift, A.; Aydemir, A.B.; Sulhan, H.; Benlioğlu, C.; Yücel, M.Ö. Investigation of the Predictive Value of Hounsfield Units in Predicting Stone Culture Results in Urinary Stone Disease. Sci. Rep. 2025, 15, 16249. [Google Scholar] [CrossRef]
- Falahatkar, R.; Falahatkar, S.; Khajavi Gaskarei, M.A.; Afzalipoor, M.; Mojtahedi, A.; Aligolighasemabadi, N.; Deilami, A.; Mirzaei Dahka, S.; Keivanlou, M.-H.; Jafari, A. The Global, Prevalence, and Risk Factors of Postoperative Fever after Percutaneous Nephrolithotomy: A Systematic Review and Meta-Analysis. Asian J. Urol. 2024, 11, 253–260. [Google Scholar] [CrossRef] [PubMed]
- Manrique-Caballero, C.L.; Del Rio-Pertuz, G.; Gomez, H. Sepsis-Associated Acute Kidney Injury. Crit. Care Clin. 2021, 37, 279–301. [Google Scholar] [CrossRef] [PubMed]
- Boyer, N.; Eldridge, J.; Prowle, J.R.; Forni, L.G. Postoperative Acute Kidney Injury. Clin. J. Am. Soc. Nephrol. 2022, 17, 1535. [Google Scholar] [CrossRef]
- Yang, C.; Wei, H.; Zhan, H.; Luan, T.; Wan, W.; Yuan, S.; Chen, J. Effect of Preoperative Prophylactic Antibiotic Use on Postoperative Infection after Percutaneous Nephrolithotomy in Patients with Negative Urine Culture: A Single-Center Randomized Controlled Trial. World J. Urol. 2023, 41, 3687–3693. [Google Scholar] [CrossRef]
- Rashid, A.O.; Fakhulddin, S.S. Risk Factors for Fever and Sepsis after Percutaneous Nephrolithotomy. Asian J. Urol. 2016, 3, 82–87. [Google Scholar] [CrossRef]
- Lojanapiwat, B.; Kitirattrakarn, P. Role of Preoperative and Intraoperative Factors in Mediating Infection Complication Following Percutaneous Nephrolithotomy. Urol. Int. 2011, 86, 448–452. [Google Scholar] [CrossRef] [PubMed]
- Mishra, A.; Mittal, J.; Tripathi, S.; Paul, S. Factors Predicting Infective Complications Following Percutaneous Nephrolithotomy and Retrograde Intrarenal Surgery According to Systemic Inflammatory Response Syndrome and Quick Sequential Organ Failure Assessment: A Prospective Study. Urol. Ann. 2023, 15, 295–303. [Google Scholar] [CrossRef]
- Eswara, J.R.; Sharif-Tabrizi, A.; Sacco, D. Positive Stone Culture Is Associated with a Higher Rate of Sepsis after Endourological Procedures. Urolithiasis 2013, 41, 411–414. [Google Scholar] [CrossRef]
- Margel, D.; Ehrlich, Y.; Brown, N.; Lask, D.; Livne, P.M.; Lifshitz, D.A. Clinical Implication of Routine Stone Culture in Percutaneous Nephrolithotomy—A Prospective Study. Urology 2006, 67, 26–29. [Google Scholar] [CrossRef] [PubMed]
- Singh, S.; Singh, S.; Kumar, S.; Taneja, N.; Mandal, A.K. Mp26-12 impact of positive urine and stone culture on septic shock following percutaneous nephrolithotomy. J. Urol. 2016, 195, e358. [Google Scholar] [CrossRef][Green Version]
- Gonen, M.; Turan, H.; Ozturk, B.; Ozkardes, H. Factors Affecting Fever Following Percutaneous Nephrolithotomy: A Prospective Clinical Study. J. Endourol. 2008, 22, 2135–2138. [Google Scholar] [CrossRef]
- Ramaraju, K.; Paranjothi, A.K.; Namperumalsamy, D.B.; Chennakrishnan, I. Predictors of Systemic Inflammatory Response Syndrome Following Percutaneous Nephrolithotomy. Urol. Ann. 2016, 8, 449–453. [Google Scholar] [CrossRef]
- Silvani, C.; Zanetti, S.P.; Boeri, L.; Turetti, M.; Matinato, C.; Teri, A.; Bebi, C.; Malfatto, M.; Albo, G.; Piccoli, M.; et al. The Clinical Role of Bacteremia and Bacterial Spread into the Irrigation Fluid during Percutaneous Nephrolithotomy: A Prospective Study. World J. Urol. 2023, 41, 135–142. [Google Scholar] [CrossRef] [PubMed]
- Sen, V.; Bozkurt, I.H.; Aydogdu, O.; Yonguc, T.; Yarimoglu, S.; Sen, P.; Koras, O.; Degirmenci, T. Significance of Preoperative Neutrophil–Lymphocyte Count Ratio on Predicting Postoperative Sepsis after Percutaneous Nephrolithotomy. Kaohsiung J. Med. Sci. 2016, 32, 507–513. [Google Scholar] [CrossRef]
- Chen, D.; Jiang, C.; Liang, X.; Zhong, F.; Huang, J.; Lin, Y.; Zhao, Z.; Duan, X.; Zeng, G.; Wu, W. Early and Rapid Prediction of Postoperative Infections Following Percutaneous Nephrolithotomy in Patients with Complex Kidney Stones. BJU Int. 2019, 123, 1041–1047. [Google Scholar] [CrossRef] [PubMed]
- Danilovic, A.; Dias, L.P.C.; Torricelli, F.C.M.; Marchini, G.S.; Batagello, C.; Vicentini, F.C.; Nahas, W.C.; Mazzucchi, E. High-Risk Patients for Septic Shock after Percutaneous Nephrolithotomy. Int. Braz. J. Urol. 2024, 50, 561–571. [Google Scholar] [CrossRef]
- Fernbach, S.K.; Maizels, M.; Conway, J.J. Ultrasound Grading of Hydronephrosis: Introduction to the System Used by the Society for Fetal Urology. Pediatr. Radiol. 1993, 23, 478–480. [Google Scholar] [CrossRef] [PubMed]
- Nemoy, N.J.; Stamey, T.A. Surgical, Bacteriological, and Biochemical Management of “Infection Stones”. JAMA 1971, 215, 1470–1476. [Google Scholar] [CrossRef] [PubMed]
- Mehta, R.L.; Kellum, J.A.; Shah, S.V.; Molitoris, B.A.; Ronco, C.; Warnock, D.G.; Levin, A.; the Acute Kidney Injury Network. Acute Kidney Injury Network: Report of an Initiative to Improve Outcomes in Acute Kidney Injury. Crit. Care 2007, 11, R31. [Google Scholar] [CrossRef] [PubMed]





| Parameters | Stone Culture | p-Value | |
|---|---|---|---|
| Positive (n = 16) | Negative (n = 110) | ||
| Age (Years) | 53.50 ± 14.78 | 49.83 ± 11.88 | 0.355 1 |
| Age | 0.419 2 | ||
| 20–29 Years | 0 (0.0%) | 4 (3.6%) | |
| 30–39 Years | 4 (25.0%) | 18 (16.4%) | |
| 40–49 Years | 3 (18.8%) | 32 (29.1%) | |
| 50–59 Years | 4 (25.0%) | 34 (30.9%) | |
| 60–69 Years | 2 (12.5%) | 16 (14.5%) | |
| 70–79 Years | 3 (18.8%) | 6 (5.5%) | |
| Gender *** | 0.046 3 | ||
| Male | 7 (43.8%) | 76 (69.1%) | |
| Female | 9 (56.2%) | 34 (30.9%) | |
| Comorbidity: T2DM (Yes) | 6 (37.5%) | 29 (26.4%) | 0.378 2 |
| Comorbidity: HTN (Yes) | 6 (37.5%) | 46 (41.8%) | 0.743 3 |
| Comorbidity: IHD (Yes) | 1 (6.2%) | 10 (9.1%) | 1.000 2 |
| Comorbidity: CKD 3 or Above(Yes) *** | 5 (31.2%) | 4 (3.6%) | 0.002 2 |
| BMI (kg/m2) | 24.98 ± 6.07 | 24.90 ± 4.37 | 0.959 1 |
| Recent Urological Intervention (Yes) | 8 (50.0%) | 30 (27.3%) | 0.082 2 |
| Urine Culture (Pre-Operative) (Positive) *** | 9 (56.2%) | 11 (10.0%) | <0.001 2 |
| Haemoglobin (g/dL) (Pre-Operative) *** | 10.64 ± 1.27 | 13.01 ± 2.08 | <0.001 1 |
| Total Leukocyte Count (/mm3) (Pre-Operative) | 8.85 ± 3.39 | 8.21 ± 2.12 | 0.644 4 |
| S. Creatinine (mg/dL) (Pre-Operative) *** | 1.92 ± 1.53 | 1.14 ± 0.74 | 0.038 4 |
| S. Calcium (mg/dL) (Pre-Operative) | 9.26 ± 0.52 | 9.40 ± 0.51 | 0.247 4 |
| S. Phosphorus (mg/dL) (Pre-Operative) | 3.89 ± 0.77 | 3.57 ± 0.62 | 0.125 1 |
| Uric Acid (mg/dL) (Pre-Operative) | 4.98 ± 1.27 | 5.26 ± 1.60 | 0.436 1 |
| Urine Random Calcium | 6.78 ± 5.94 | 7.36 ± 5.87 | 0.608 4 |
| Urine Random Phosphorous | 23.06 ± 15.09 | 26.18 ± 20.31 | 0.778 4 |
| Urine Random Magnesium | 2.98 ± 1.37 | 3.95 ± 2.86 | 0.354 4 |
| Urine Random Uric Acid | 20.14 ± 11.74 | 30.21 ± 22.47 | 0.132 4 |
| DJ Stent (Pre-Operative) (Yes) | 4 (25.0%) | 11 (10.0%) | 0.099 2 |
| Catheter (Pre-Operative) (Yes) | 2 (12.5%) | 2 (1.8%) | 0.078 2 |
| Parameters | Stone Culture | p-Value | |
|---|---|---|---|
| Positive (n = 16) | Negative (n = 110) | ||
| Staghorn (Rassweiler Classification) | 0.301 2 | ||
| No | 9 (56.2%) | 67 (60.9%) | |
| Borderline | 1 (6.2%) | 17 (15.5%) | |
| Partial | 1 (6.2%) | 12 (10.9%) | |
| Complete | 5 (31.2%) | 14 (12.7%) | |
| Staghorn (Mishra Classification) *** | <0.001 2 | ||
| 1 | 6 (37.5%) | 77 (70.0%) | |
| 2a | 1 (6.2%) | 22 (20.0%) | |
| 2b | 5 (31.2%) | 8 (7.3%) | |
| 3 | 4 (25.0%) | 3 (2.7%) | |
| Stone Analysis: Calcium (Yes) | 15 (93.8%) | 94 (85.5%) | 0.695 2 |
| Stone Analysis: Magnesium (Yes) *** | 5 (31.2%) | 9 (8.2%) | 0.017 2 |
| Stone Analysis: Uric Acid (Yes) | 7 (43.8%) | 46 (41.8%) | 0.884 3 |
| Stone Analysis: Ammonia (Yes) *** | 8 (50.0%) | 19 (17.3%) | 0.006 2 |
| Stone Analysis: Oxalate (Yes) | 15 (93.8%) | 92 (83.6%) | 0.463 2 |
| Stone Analysis: Phosphate (Yes) | 12 (75.0%) | 78 (70.9%) | 1.000 2 |
| Stone Analysis: Carbonate (Yes) | 1 (6.2%) | 2 (1.8%) | 0.337 2 |
| Stone Side | 0.838 3 | ||
| Left | 8 (50.0%) | 58 (52.7%) | |
| Right | 8 (50.0%) | 52 (47.3%) | |
| Stone Size (mm2) | 753.94 ± 649.23 | 550.45 ± 740.76 | 0.147 4 |
| Stone Volume (mm3) *** | 11,020.24 ± 11,795.32 | 4915.92 ± 7187.62 | 0.012 4 |
| Pelvis Stone (Yes) | 13 (81.2%) | 81 (73.6%) | 0.759 2 |
| Upper-Calyx Stone (Yes) | 5 (31.2%) | 33 (30.0%) | 1.000 2 |
| Middle-Calyx Stone (Yes) | 8 (50.0%) | 34 (30.9%) | 0.130 3 |
| Lower-Calyx Stone (Yes) | 13 (81.2%) | 62 (56.4%) | 0.058 3 |
| Severity of Hydronephrosis | 0.103 2 | ||
| No | 6 (37.5%) | 32 (29.1%) | |
| Mild | 4 (25.0%) | 47 (42.7%) | |
| Moderate | 4 (25.0%) | 29 (26.4%) | |
| Gross | 2 (12.5%) | 2 (1.8%) | |
| Number of Stones | 2.19 ± 1.52 | 2.32 ± 2.05 | 0.839 4 |
| Hounsfield Unit | 947.75 ± 293.10 | 999.88 ± 331.43 | 0.521 1 |
| Tract Length | 100.06 ± 17.90 | 99.77 ± 13.65 | 0.951 1 |
| Guy’s Score | 0.145 2 | ||
| 1 | 4 (25.0%) | 36 (32.7%) | |
| 2 | 6 (37.5%) | 37 (33.6%) | |
| 3 | 1 (6.2%) | 24 (21.8%) | |
| 4 | 5 (31.2%) | 13 (11.8%) | |
| STONE Score | 7.75 ± 2.02 | 7.21 ± 1.50 | 0.317 4 |
| CROES Score *** | 156.44 ± 47.73 | 188.62 ± 57.82 | 0.023 1 |
| Parameters | Stone Culture | p-Value | |
|---|---|---|---|
| Positive (n = 16) | Negative (n = 110) | ||
| Operative Time (Minutes) | 113.12 ± 61.72 | 85.32 ± 33.31 | 0.074 4 |
| Energy Source *** | 0.028 2 | ||
| Lithotripter | 15 (93.8%) | 68 (61.8%) | |
| TFL | 1 (6.2%) | 41 (37.3%) | |
| Holmium | 0 (0.0%) | 1 (0.9%) | |
| Site of Puncture | 0.816 2 | ||
| Supracostal | 5 (31.2%) | 26 (23.6%) | |
| Infracostal | 10 (62.5%) | 76 (69.1%) | |
| Supracostal/Infracostal | 1 (6.2%) | 8 (7.3%) | |
| Number of Punctures | 1.000 2 | ||
| 1 | 15 (93.8%) | 97 (88.2%) | |
| 2 | 1 (6.2%) | 13 (11.8%) | |
| Upper-Calyx Puncture (Yes) | 6 (37.5%) | 41 (37.3%) | 0.986 3 |
| Middle-Calyx Puncture (Yes) | 7 (43.8%) | 22 (20.0%) | 0.053 2 |
| Lower-Calyx Puncture (Yes) | 5 (31.2%) | 57 (51.8%) | 0.124 3 |
| Multiple Calyx Punctures (Yes) | 1 (6.2%) | 10 (9.1%) | 1.000 2 |
| Amplatz Size *** | 25.31 ± 4.33 | 22.65 ± 5.59 | 0.045 4 |
| Type of PCNL *** | 0.037 3 | ||
| Standard | 13 (81.2%) | 59 (53.6%) | |
| Mini | 3 (18.8%) | 51 (46.4%) | |
| Residual Fragments (Yes) *** | 6 (37.5%) | 11 (10.0%) | 0.009 2 |
| DJ Stent (Yes) | 15 (93.8%) | 105 (95.5%) | 0.565 2 |
| Percutaneous Nephrostomy (Yes) | 1 (6.2%) | 4 (3.6%) | 0.499 2 |
| Hypotension (Intra-Operative) (Yes) | 7 (43.8%) | 24 (21.8%) | 0.068 2 |
| Parameters | Stone Culture | p-Value | |
|---|---|---|---|
| Positive (n = 16) | Negative (n = 110) | ||
| Fever (Yes) *** | 16 (100.0%) | 15 (13.6%) | <0.001 2 |
| SIRS (Yes) *** | 15 (93.8%) | 15 (13.6%) | <0.001 2 |
| qSOFA Score *** | 0.69 ± 0.60 | 0.31 ± 0.50 | 0.008 4 |
| qSOFA (Sepsis) (Yes) | 1 (6.2%) | 2 (1.8%) | 0.337 2 |
| NEWS Score *** | 6.62 ± 1.20 | 2.15 ± 2.02 | <0.001 4 |
| NEWS Clinical Risk (Sepsis) *** | <0.001 2 | ||
| Low | 0 (0.0%) | 97 (88.2%) | |
| Medium | 7 (43.8%) | 7 (6.4%) | |
| High | 9 (56.2%) | 6 (5.5%) | |
| S. Creatinine (mg/dL) (Post-Operative) *** | 2.08 ± 1.39 | 1.23 ± 0.65 | <0.001 4 |
| Haemoglobin (g/dL) (Post-Operative) *** | 10.01 ± 1.47 | 12.18 ± 2.09 | <0.001 1 |
| Total Leukocyte Count (/mm3) (Post-Operative) *** | 16.73 ± 6.72 | 11.79 ± 3.91 | <0.001 4 |
| Hospital Stay (Days) *** | 5.31 ± 1.85 | 3.18 ± 1.02 | <0.001 4 |
| Re-Admission (Yes) | 0 (0.0%) | 8 (7.3%) | 0.595 2 |
| PCN-Site Infection (Yes) | 2 (12.5%) | 6 (5.5%) | 0.268 2 |
| Follow-Up: Fever (Yes) *** | 16 (100.0%) | 15 (13.6%) | <0.001 2 |
| Modified Clavien–Dindo Classification *** | <0.001 2 | ||
| None | 0 (0.0%) | 64 (58.2%) | |
| 1 | 0 (0.0%) | 18 (16.4%) | |
| 2 | 5 (31.2%) | 17 (15.5%) | |
| 3A | 11 (68.8%) | 8 (7.3%) | |
| 3B | 0 (0.0%) | 1 (0.9%) | |
| 4A | 0 (0.0%) | 2 (1.8%) | |
| Acute Kidney Injury (Post-Operative) (Yes) *** | 6 (37.5%) | 14 (12.7%) | 0.021 2 |
| Haemoglobin Drop (g/dL) | 0.76 ± 0.77 | 0.93 ± 0.96 | 0.568 4 |
| Blood Transfusion (Yes) | 2 (12.5%) | 4 (3.6%) | 0.168 2 |
| Parameters | Stone Culture Organism | ||||||
|---|---|---|---|---|---|---|---|
| E. coli (n = 5) | Klebsiella pneumoniae (n = 3) | E. faecalis (n = 2) | Pseudomonas aeruginosa (n = 1) | Proteus mirabilis (n = 3) | Salmonella spp. (n = 1) | Staphylococcus Aureus (n = 1) | |
| AST: Ceftazidime | |||||||
| Sensitive | NT | NT | NT | 1 (100.0%) | 1 (100.0%) | NT | 0 (0.0%) |
| Intermediate | NT | NT | NT | 0 (0.0%) | 0 (0.0%) | NT | 0 (0.0%) |
| Resistant | NT | NT | NT | 0 (0.0%) | 0 (0.0%) | NT | 1 (100.0%) |
| AST: Ciprofloxacin/Ofloxacin | |||||||
| Sensitive | 0 (0.0%) | 0 (0.0%) | 0 (0.0%) | 1 (100.0%) | 0 (0.0%) | 0 (0.0%) | 0 (0.0%) |
| Intermediate | 0 (0.0%) | 0 (0.0%) | 0 (0.0%) | 0 (0.0%) | 1 (33.3%) | 0 (0.0%) | 0 (0.0%) |
| Resistant | 5 (100.0%) | 3 (100.0%) | 2 (100.0%) | 0 (0.0%) | 2 (66.7%) | 1 (100.0%) | 1 (100.0%) |
| AST: Cefoperazone–Sulbactam | |||||||
| Sensitive | 3 (60.0%) | 1 (50.0%) | NT | NT | 1 (100.0%) | NT | NT |
| Intermediate | 0 (0.0%) | 0 (0.0%) | NT | NT | 0 (0.0%) | NT | NT |
| Resistant | 2 (40.0%) | 1 (50.0%) | NT | NT | 0 (0.0%) | NT | NT |
| AST: Cloxacillin | |||||||
| Sensitive | NT | NT | NT | NT | NT | NT | 1 (100.0%) |
| Intermediate | NT | NT | NT | NT | NT | NT | 0 (0.0%) |
| Resistant | NT | NT | NT | NT | NT | NT | 0 (0.0%) |
| AST: Trimethoprim/Sulphamethoxazole | |||||||
| Sensitive | 4 (80.0%) | 1 (33.3%) | NT | NT | 0 (0.0%) | 1 (100.0%) | 1 (100.0%) |
| Intermediate | 0 (0.0%) | 0 (0.0%) | NT | NT | 0 (0.0%) | 0 (0.0%) | 0 (0.0%) |
| Resistant | 1 (20.0%) | 2 (66.7%) | NT | NT | 2 (100.0%) | 0 (0.0%) | 0 (0.0%) |
| AST: Erythromycin | |||||||
| Sensitive | NT | NT | 0 (0.0%) | NT | NT | NT | 1 (100.0%) |
| Intermediate | NT | NT | 0 (0.0%) | NT | NT | NT | 0 (0.0%) |
| Resistant | NT | NT | 1 (100.0%) | NT | NT | NT | 0 (0.0%) |
| AST: Gentamicin | |||||||
| Sensitive | 3 (60.0%) | 0 (0.0%) | 2 (100.0%) | NT | 1 (50.0%) | NT | 1 (100.0%) |
| Intermediate | 0 (0.0%) | 0 (0.0%) | 0 (0.0%) | NT | 0 (0.0%) | NT | 0 (0.0%) |
| Resistant | 2 (40.0%) | 3 (100.0%) | 0 (0.0%) | NT | 1 (50.0%) | NT | 0 (0.0%) |
| AST: Tetracycline/Doxycycline | |||||||
| Sensitive | NT | NT | 0 (0.0%) | NT | NT | NT | 1 (100.0%) |
| Intermediate | NT | NT | 0 (0.0%) | NT | NT | NT | 0 (0.0%) |
| Resistant | NT | NT | 2 (100.0%) | NT | NT | NT | 0 (0.0%) |
| AST: Clindamycin | |||||||
| Sensitive | NT | NT | NT | NT | NT | NT | 1 (100.0%) |
| Intermediate | NT | NT | NT | NT | NT | NT | 0 (0.0%) |
| Resistant | NT | NT | NT | NT | NT | NT | 0 (0.0%) |
| AST: Amikacin | |||||||
| Sensitive | 4 (80.0%) | 1 (33.3%) | NT | NT | 1 (50.0%) | NT | NT |
| Intermediate | 1 (20.0%) | 0 (0.0%) | NT | NT | 0 (0.0%) | NT | NT |
| Resistant | 0 (0.0%) | 2 (66.7%) | NT | NT | 1 (50.0%) | NT | NT |
| AST: Cefotaxime/Ceftriaxone | |||||||
| Sensitive | 0 (0.0%) | 0 (0.0%) | NT | NT | 1 (50.0%) | 1 (100.0%) | NT |
| Intermediate | 0 (0.0%) | 0 (0.0%) | NT | NT | 0 (0.0%) | 0 (0.0%) | NT |
| Resistant | 5 (100.0%) | 3 (100.0%) | NT | NT | 1 (50.0%) | 0 (0.0%) | NT |
| AST: Cefuroxime | |||||||
| Sensitive | 0 (0.0%) | 0 (0.0%) | NT | NT | 1 (50.0%) | NT | NT |
| Intermediate | 0 (0.0%) | 0 (0.0%) | NT | NT | 0 (0.0%) | NT | NT |
| Resistant | 5 (100.0%) | 3 (100.0%) | NT | NT | 1 (50.0%) | NT | NT |
| AST: Amoxicillin–Clavulanic Acid | |||||||
| Sensitive | 0 (0.0%) | 0 (0.0%) | NT | NT | 1 (50.0%) | NT | NT |
| Intermediate | 1 (20.0%) | 1 (33.3%) | NT | NT | 1 (50.0%) | NT | NT |
| Resistant | 4 (80.0%) | 2 (66.7%) | NT | NT | 0 (0.0%) | NT | NT |
| AST: Cefipime/Cefpirome | |||||||
| Sensitive | 0 (0.0%) | 0 (0.0%) | NT | NT | 0 (0.0%) | NT | NT |
| Intermediate | 0 (0.0%) | 0 (0.0%) | NT | NT | 0 (0.0%) | NT | NT |
| Resistant | 5 (100.0%) | 3 (100.0%) | NT | NT | 1 (100.0%) | NT | NT |
| AST: Imipenem | |||||||
| Sensitive | 5 (100.0%) | 1 (33.3%) | NT | NT | NT | NT | NT |
| Intermediate | 0 (0.0%) | 1 (33.3%) | NT | NT | NT | NT | NT |
| Resistant | 0 (0.0%) | 1 (33.3%) | NT | NT | NT | NT | NT |
| AST: Piperacillin–Tazobactam | |||||||
| Sensitive | 2 (40.0%) | 1 (33.3%) | NT | NT | 1 (100.0%) | NT | NT |
| Intermediate | 0 (0.0%) | 0 (0.0%) | NT | NT | 0 (0.0%) | NT | NT |
| Resistant | 3 (60.0%) | 2 (66.7%) | NT | NT | 0 (0.0%) | NT | NT |
| AST: Tigecycline | |||||||
| Sensitive | 1 (100.0%) | 1 (100.0%) | NT | NT | NT | NT | NT |
| Intermediate | 0 (0.0%) | 0 (0.0%) | NT | NT | NT | NT | NT |
| Resistant | 0 (0.0%) | 0 (0.0%) | NT | NT | NT | NT | NT |
| AST: Meropenem | |||||||
| Sensitive | 3 (100.0%) | 1 (33.3%) | NT | NT | 1 (100.0%) | NT | NT |
| Intermediate | 0 (0.0%) | 0 (0.0%) | NT | NT | 0 (0.0%) | NT | NT |
| Resistant | 0 (0.0%) | 2 (66.7%) | NT | NT | 0 (0.0%) | NT | NT |
| AST: Benzylpenicillin | |||||||
| Sensitive | NT | NT | 2 (100.0%) | NT | NT | NT | NT |
| Intermediate | NT | NT | 0 (0.0%) | NT | NT | NT | NT |
| Resistant | NT | NT | 0 (0.0%) | NT | NT | NT | NT |
| Dependent: Stone Culture | Negative | Positive | OR (Univariable) | |
|---|---|---|---|---|
| Fever | No | 95 (100.0) | 0 (0.0) | 911,504,457.93 (0.00–NA, p = 0.991) |
| Yes | 15 (48.4) | 16 (51.6) | ||
| SIRS | No | 95 (99.0) | 1 (1.0) | 95.00 (17.37–1781.76, p = 0.001) |
| Yes | 15 (50.0) | 15 (50.0) | ||
| qSOFA Score | 0 | 78 (92.9) | 6 (7.1) | 3.24 (1.31–8.39, p = 0.011) |
| 1 | 30 (76.9) | 9 (23.1) | ||
| 2 | 2 (66.7) | 1 (33.3) | ||
| NEWS Score | Mean (SD) | 2.1 (2.0) | 6.6 (1.2) | 2.43 (1.77–3.74, p = 0.001) |
| NEWS Clinical Risk (Sepsis) | Low | 97 (100.0) | 0 (0.0) | - |
| Medium | 7 (50.0) | 7 (50.0) | 854,535,429.30 (0.00–NA, p = 0.991) | |
| High | 6 (40.0) | 9 (60.0) | 1,281,803,143.96 (0.00–NA, p = 0.991) | |
| Predictors | p-Value | Odds Ratio | 95% Confidence Interval | |
|---|---|---|---|---|
| Lower | Upper | |||
| Gender Female–Male | 0.053 | 2.87 | 0.99 | 8.35 |
| CKD Yes–No | 0.001 | 12.04 | 2.81 | 51.56 |
| Urine C/S Pre-Operative Positive–Negative | 0.001 | 11.57 | 3.60 | 37.20 |
| Stone Volume (mm3) | 0.014 | 1.0001 | 1.00 | 1.00 |
| CROES Score | 0.041 | 0.99 | 0.98 | 1.00 |
| S. No | Author (Ref) | Type of Study | Association Variables | p-Value |
|---|---|---|---|---|
| 1 | Ramaraju et al. [26] | Prospective | Stone culture and SIRS | 0.003 |
| 2 | Silvani et al. [27] | Prospective | Stone culture and infectious complications (Fever/SIRS) | 0.008 |
| 3 | Mariappan et al. [8] | Prospective | Stone culture and SIRS | 0.0009 |
| 4 | Mishra et al. [21] | Prospective | Stone culture and SIRS | 0.0001 |
| 5 | Sen et al. [28] | Retrospective | Stone culture and SIRS | <0.001 |
| 6 | Chen et al. [29] | Prospective | Stone culture and qSOFA | <0.001 |
| 7 | Danilovic et al. [30] | Retrospective | Stone culture and SOFA | 0.36 |
| 8 | Present study | Prospective Cohort Study | Stone culture and fever | <0.001 |
| Stone culture and SIRS | <0.001 | |||
| Stone culture and qSOFA (Sepsis ≥ 2) | 0.337 | |||
| Stone culture and NEWS | <0.001 | |||
| Stone culture and NEWS clinical risk (sepsis) | <0.001 |
Disclaimer/Publisher’s Note: The statements, opinions and data contained in all publications are solely those of the individual author(s) and contributor(s) and not of MDPI and/or the editor(s). MDPI and/or the editor(s) disclaim responsibility for any injury to people or property resulting from any ideas, methods, instructions or products referred to in the content. |
© 2026 by the authors. Licensee MDPI, Basel, Switzerland. This article is an open access article distributed under the terms and conditions of the Creative Commons Attribution (CC BY) license.
Share and Cite
Krishnakanth, A.V.B.; Hegde, P.; Chawla, A.; Pillai, S.B.; Laguna, P.; de la Rosette, J. Unravelling the Added Value of Urinary Stone Cultures Towards Infectious Complications Following Treatment of Renal Stones. Antibiotics 2026, 15, 52. https://doi.org/10.3390/antibiotics15010052
Krishnakanth AVB, Hegde P, Chawla A, Pillai SB, Laguna P, de la Rosette J. Unravelling the Added Value of Urinary Stone Cultures Towards Infectious Complications Following Treatment of Renal Stones. Antibiotics. 2026; 15(1):52. https://doi.org/10.3390/antibiotics15010052
Chicago/Turabian StyleKrishnakanth, A. V. B., Padmaraj Hegde, Arun Chawla, Sunil Bhaskhara Pillai, Pilar Laguna, and Jean de la Rosette. 2026. "Unravelling the Added Value of Urinary Stone Cultures Towards Infectious Complications Following Treatment of Renal Stones" Antibiotics 15, no. 1: 52. https://doi.org/10.3390/antibiotics15010052
APA StyleKrishnakanth, A. V. B., Hegde, P., Chawla, A., Pillai, S. B., Laguna, P., & de la Rosette, J. (2026). Unravelling the Added Value of Urinary Stone Cultures Towards Infectious Complications Following Treatment of Renal Stones. Antibiotics, 15(1), 52. https://doi.org/10.3390/antibiotics15010052

