Rapid and Visual RPA-Cas12a Fluorescence Assay for Accurate Detection of Dermatophytes in Cats and Dogs
Abstract
1. Introduction
2. Materials and Methods
2.1. Sample Collection
2.2. Strains, Clinical Isolates and Fungal Culture Conditions
2.3. DNA Extraction from Clinical Samples and Isolates
2.4. Generation of dsDNA Targets
2.5. Cas12a Expression and Purification
2.6. Transcription of crRNAs
2.7. Cas12a Detection
2.8. Statistical Analysis
3. Results
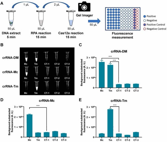
3.1. Design and Detection of crRNA Guides and Primers in CRISPR-Cas12a Assay
3.2. Sensitivity of the RPA-Cas12a Fluorescence Assays
3.3. The Specificity and Sensitivity of RPA-Cas12a Fluorescence Assay for Clinical Samples
4. Discussion
5. Conclusions
Supplementary Materials
Author Contributions
Funding
Institutional Review Board Statement
Informed Consent Statement
Data Availability Statement
Acknowledgments
Conflicts of Interest
References
- Miller, W.H.; Griffin, C.E.; Campbell, K.L. Muller and Kirk’s Small Animal Dermatology, 7th ed.; Saunders Elsevier: St. Louis, MO, USA, 2013; pp. 479–619. [Google Scholar]
- Moriello, K.A.; Coyner, K.; Paterson, S.; Mignon, B. Diagnosis and treatment of dermatophytosis in dogs and cats. Veter-Dermatol. 2017, 28, 266-e68. [Google Scholar] [CrossRef]
- Kordalewska, M.; Jagielski, T.; Brillowska-Dabrowska, A. Rapid Assays for Specific Detection of Fungi of Scopulariopsis and Microascus Genera and Scopulariopsis brevicaulis Species. Mycopathologia 2016, 181, 465–474. [Google Scholar] [CrossRef][Green Version]
- Jensen, R.H.; Arendrup, M.C. Molecular diagnosis of dermatophyte infections. Curr. Opin. Infect. Dis. 2012, 25, 126–134. [Google Scholar] [CrossRef] [PubMed]
- Verrier, J.; Monod, M. Diagnosis of Dermatophytosis Using Molecular Biology. Mycopathologia 2016, 182, 193–202. [Google Scholar] [CrossRef] [PubMed]
- Kupsch, C.; Ohst, T.; Pankewitz, F.; Nenoff, P.; Uhrlaß, S.; Winter, I.; Gräser, Y. The agony of choice in dermatophyte diagnostics—Performance of different molecular tests and culture in the detection of Trichophyton rubrum and Trichophyton interdigitale. Clin. Microbiol. Infect. 2016, 22, 735.e11–735.e17. [Google Scholar] [CrossRef] [PubMed]
- Yang, G.; Zhang, M.; Li, W.; An, L. Direct Species Identification of Common Pathogenic Dermatophyte Fungi in Clinical Specimens by Semi-nested PCR and Restriction Fragment Length Polymorphism. Mycopathologia 2008, 166, 203–208. [Google Scholar] [CrossRef]
- Elnifro, E.M.; Ashshi, A.M.; Cooper, R.J.; Klapper, P.E. Multiplex PCR: Optimization and application in diagnostic virology. Clin. Microbiol. Rev. 2000, 13, 559–570. [Google Scholar] [CrossRef] [PubMed]
- Gomes, L.I.; Marques, L.H.D.S.; Enk, M.J.; De Oliveira, M.C.; Coelho, P.M.Z.; Rabello, A. Development and Evaluation of a Sensitive PCR-ELISA System for Detection of Schistosoma Infection in Feces. PLoS Negl. Trop. Dis. 2010, 4, e664. [Google Scholar] [CrossRef]
- Monod, M.; Bontems, O.; Zaugg, C.; Léchenne, B.; Fratti, M.; Panizzon, R. Fast and reliable PCR/sequencing/RFLP assay for identification of fungi in onychomycoses. J. Med. Microbiol. 2006, 55, 1211–1216. [Google Scholar] [CrossRef]
- Bontems, O.; Hauser, P.; Monod, M. Evaluation of a polymerase chain reaction-restriction fragment length polymorphism assay for dermatophyte and nondermatophyte identification in onychomycosis. Br. J. Dermatol. 2009, 161, 791–796. [Google Scholar] [CrossRef]
- Elavarashi, E.; Kindo, A.J.; Kalyani, J. Optimization of PCR-RFLP directly from the skin and nails in cases of dermatophytosis, targeting the ITS and the 18S ribosomal DNA regions. J. Clin. Diagn. Res. 2013, 7, 646–651. [Google Scholar] [CrossRef] [PubMed]
- Rasmussen, H.B. Restriction fragment length polymorphism analysis of PCR-amplified fragments (PCR-RFLP) and gel elec-trophoresis-valuable tool for genotyping and genetic fingerprinting. In Gel Electrophoresis-Principles and Basics; Magdeldin, S., Ed.; IntechOpen: London, UK, 2012. [Google Scholar]
- Gordon, A.K.; McIver, C.; Kim, M.; Murrell, D.F.; Taylor, P. Clinical application of a molecular assay for the detection of dermatophytosis and a novel non-invasive sampling technique. Pathology 2016, 48, 720–726. [Google Scholar] [CrossRef] [PubMed]
- Begum, J.; Mir, N.A.; Lingaraju, M.C.; Buyamayum, B.; Dev, K. Recent advances in the diagnosis of dermatophytosis. J. Basic Microbiol. 2020, 60, 293–303. [Google Scholar] [CrossRef]
- Makarova, K.S.; Wolf, Y.I.; Iranzo, J.; Shmakov, S.A.; Alkhnbashi, O.S.; Brouns, S.J.J.; Charpentier, E.; Cheng, D.; Haft, D.H.; Horvath, P.; et al. Evolutionary classification of CRISPR–Cas systems: A burst of class 2 and derived variants. Nat. Rev. Microbiol. 2020, 18, 67–83. [Google Scholar] [CrossRef] [PubMed]
- Graeser, Y. Species Identification of Dermatophytes by MALDI-TOF MS. Curr. Fungal Infect. Rep. 2014, 8, 193–197. [Google Scholar] [CrossRef]
- Jiang, Y.; Qian, F.; Yang, J.; Liu, Y.; Dong, F.; Xu, C.; Sun, B.; Chen, B.; Xu, X.; Li, Y.; et al. CRISPR-Cpf1 assisted genome editing of Corynebacterium glutamicum. Nat. Commun. 2017, 8, 15179. [Google Scholar] [CrossRef] [PubMed]
- Chen, J.S.; Ma, E.; Harrington, L.B.; Da Costa, M.; Tian, X.; Palefsky, J.M.; Doudna, J.A. CRISPR-Cas12a target binding unleashes indiscriminate single-stranded DNase activity. Science 2018, 360, 436–439. [Google Scholar] [CrossRef]
- Chertow, D.S. Next-generation diagnostics with CRISPR. Science 2018, 360, 381–382. [Google Scholar] [CrossRef] [PubMed]
- Schoch, C.L.; Seifert, K.A.; Huhndorf, S.; Robert, V.; Spouge, J.L.; Levesque, C.A.; Chen, W.; Fungal Barcoding Consortium; Fungal Barcoding Consortium Author List; Bolchacova, E.; et al. Nuclear ribosomal internal transcribed spacer (ITS) region as a universal DNA barcode marker for Fungi. Proc. Natl. Acad. Sci. USA 2012, 109, 6241–6246. [Google Scholar] [CrossRef]
- Wang, X.; Zhong, M.; Liu, Y.; Ma, P.; Dang, L.; Meng, Q.; Wan, W.; Ma, X.; Liu, J.; Yang, G.; et al. Rapid and sensitive detection of COVID-19 using CRISPR/Cas12a-based detection with naked eye readout, CRISPR/Cas12a-NER. Sci. Bull. 2020, 65, 1436–1439. [Google Scholar] [CrossRef] [PubMed]
- Wei, J. Accurate and sensitive analysis of Staphylococcus aureus through CRISPR-Cas12a based recycling signal amplification cascades for early diagnosis of skin and soft tissue infections. J. Microbiol. Methods 2021, 183, 106167. [Google Scholar] [CrossRef] [PubMed]
- Li, F.; Ye, Q.; Chen, M.; Zhou, B.; Zhang, J.; Pang, R.; Xue, L.; Wang, J.; Zeng, H.; Wu, S.; et al. An ultrasensitive CRISPR/Cas12a based electrochemical biosensor for Listeria monocytogenes detection. Biosens. Bioelectron. 2021, 179, 113073. [Google Scholar] [CrossRef]
- Nimsamer, P.; Mayuramart, O.; Rattanaburi, S.; Chantaravisoot, N.; Saengchoowong, S.; Puenpa, J.; Poovorawan, Y.; Payungporn, S. Comparative performance of CRISPR-Cas12a assays for SARS-CoV-2 detection tested with RNA extracted from clinical specimens. J. Virol. Methods 2021, 290, 114092. [Google Scholar] [CrossRef]
- Peng, L.; Zhou, J.; Yin, L.; Man, S.; Ma, L. Integration of logic gates to CRISPR/Cas12a system for rapid and sensitive detection of path-ogenic bacterial genes. Anal. Chim. Acta 2020, 1125, 162–168. [Google Scholar] [CrossRef] [PubMed]
- Xu, H.; Zhang, X.; Cai, Z.; Dong, X.; Chen, G.; Li, Z.; Qiu, L.; He, L.; Liang, B.; Liu, X.; et al. An Isothermal Method for Sensitive Detection of Mycobacterium tuberculosis Complex Using Clustered Regularly Interspaced Short Palindromic Repeats/Cas12a Cis and Trans Cleavage. J. Mol. Diagn. 2020, 22, 1020–1029. [Google Scholar] [CrossRef] [PubMed]
- Xu, L.; Dai, Q.; Shi, Z.; Liu, X.; Gao, L.; Wang, Z.; Zhu, X.; Li, Z. Accurate MRSA identification through dual-functional aptamer and CRISPR-Cas12a assisted rolling circle amplification. J. Microbiol. Methods 2020, 173, 105917. [Google Scholar] [CrossRef]
- Bai, J.; Lin, H.; Li, H.; Zhou, Y.; Liu, J.; Zhong, G.; Wu, L.; Jiang, W.; Du, H.; Yang, J.; et al. Cas12a-Based On-Site and Rapid Nucleic Acid Detection of African Swine Fever. Front. Microbiol. 2019, 10, 2830. [Google Scholar] [CrossRef] [PubMed]
- Kang, H.; Peng, Y.; Hua, K.; Deng, Y.; Bellizzi, M.; Gupta, D.R.; Mahmud, N.U.; Urashima, A.S.; Paul, S.K.; Peterson, G.; et al. Rapid Detection of Wheat Blast Pathogen Magnaporthe oryzae Triticum Pathotype Using Genome-Specific Primers and Cas12a-mediated Technology. Engineering 2020, 7, 1326–1335. [Google Scholar] [CrossRef]
- Mu, K.; Ren, X.; Yang, H.; Zhang, T.; Yan, W.; Yuan, F.; Wu, J.; Kang, Z.; Han, D.; Deng, R.; et al. CRISPR-Cas12a-Based Diagnostics of Wheat Fungal Diseases. J. Agric. Food Chem. 2022, 70, 7240–7247. [Google Scholar] [CrossRef] [PubMed]
- Chaijarasphong, T.; Thammachai, T.; Itsathitphaisarn, O.; Sritunyalucksana, K.; Suebsing, R. Potential application of CRISPR-Cas12a fluorescence assay coupled with rapid nucleic acid amplification for detection of white spot syndrome virus in shrimp. Aquaculture 2019, 512, 734340. [Google Scholar] [CrossRef]
- Leaw, S.N.; Chang, H.C.; Sun, H.F.; Barton, R.; Bouchara, J.-P.; Chang, T.C. Identification of Medically Important Yeast Species by Sequence Analysis of the Internal Transcribed Spacer Regions. J. Clin. Microbiol. 2006, 44, 693–699. [Google Scholar] [CrossRef] [PubMed]
- Moriello, K. Feline dermatophytosis: Aspects pertinent to disease management in single and multiple cat situations. J. Feline Med. Surg. 2014, 16, 419. [Google Scholar] [CrossRef] [PubMed]






| No. | Type | Breed | Clinical Signs | Wood’s Lamp Examination | Microscopic Identification on Clinic Samples | Microscopic Identification on Culture Samples | ITS Sequencing on Culture Samples | RPA-Cas12a Detection on Clinic Samples |
|---|---|---|---|---|---|---|---|---|
| 1 | Cat | DSH | Alopecia and scurf | Positive | Conidium | M. canis | M. canis | M. canis |
| 2 | Cat | ASH | Crust | Positive | Conidium | M. canis | M. canis | M. canis |
| 3 | Cat | ASH | Alopecia, pruritus, and trauma | Not tested † | Conidium | Undetermined * | Chaetomium globosum | Negative |
| 4 | Cat | DSH | Alopecia | Positive | Conidium | M. canis | M. canis | M. canis |
| 5 | Dog | Border Collie | Alopecia, pruritus, and trauma | Not tested † | Conidium | M. canis | M. canis | M. canis |
| 6 | Cat | BSH | Alopecia and scurf | Positive | Conidium | M. canis | M. canis | M. canis |
| 7 | Cat | BSH | Alopecia and pruritus | Not tested † | Conidium | M. canis | M. canis | M. canis |
| 8 | Cat | ASH | Alopecia and scurf | Positive | Conidium | M. canis | M. canis | M. canis |
| 9 | Cat | ASH | Alopecia and scurf | Positive | Conidium | M. canis | M. canis | M. canis |
| 10 | Cat | BSH | Alopecia and scurf | Positive | Conidium | M. canis | M. canis | M. canis |
| 11 | Cat | BSH | Alopecia and scurf | Positive | Conidium | M. canis | M. canis | M. canis |
| 12 | Cat | BSH | Alopecia and scurf | Positive | Conidium | M. canis | M. canis | M. canis |
| 13 | Cat | BSH | Alopecia and scurf | Positive | Conidium | M. canis | M. canis | M. canis |
| 14 | Cat | DSH | Alopecia | Positive | Conidium | M. canis | M. canis | M. canis |
| 15 | Cat | BSH | Alopecia and scurf | Positive | Conidium | M. canis | M. canis | M. canis |
| 16 | Cat | BSH | Alopecia and pruritus | Positive | Conidium | M. canis | M. canis | M. canis |
| 17 | Cat | Ragdoll | Alopecia and scurf | Positive | Conidium | M. canis | M. canis | M. canis |
| 18 | Cat | BSH | Alopecia, scurf, and erythema | Positive | Conidium | M. canis | M. canis | M. canis |
| 19 | Cat | Ragdoll | Alopecia | Positive | Conidium | M. canis | M. canis | M. canis |
| 20 | Cat | Russian Blue | Alopecia | Positive | Conidium | M. canis | M. canis | M. canis |
| 21 | Cat | Chinchi-lla | Alopecia | Positive | Conidium | M. canis | M. canis | M. canis |
| 22 | Cat | Persian | Alopecia | Positive | Conidium | M. canis | M. canis | M. canis |
| 23 | Cat | Persian | Alopecia and crust | Positive | Conidium | M. canis | M. canis | M. canis |
| 24 | Cat | DSH | Alopecia and scurf | Positive | Conidium | M. canis | M. canis | M. canis |
| 25 | Cat | ASH | Alopecia | Negative | - | No colony | - | Negative |
| 26 | Cat | Ragdoll | Alopecia | Positive | Conidium | M. canis | M. canis | M. canis |
| 27 | Cat | DSH | Alopecia | Negative | Conidium | T. mentagrophytes | T. mentagrophytes | T. mentagrophytes |
| 28 | Cat | DSH | Alopecia | Negative | Conidium | T. mentagrophytes | T. mentagrophytes | T. mentagrophytes |
| 29 | Experimenter | - | Control | Not tested † | - | No colony | - | Negative |
| 30 | Environment | - | Control | Not tested † | - | No colony | - | Negative |
| 31 | Cat | DSH | Healthy (Control) | Not tested † | - | No colony | - | Negative |
| 32 | Cat | DSH | Pruritus | Not tested † | Malassezia | Malassezia | Malassezia pachydermatis | Negative |
| 33 | Cat (CT-1) | ASH | Healthy (Control) | Not tested † | - | No colony | - | Negative |
| 34 | Mouse (CT-2) | - | Healthy (Control) | Not tested † | - | No colony | - | - |
| 35 | Pure water (CT-3) | - | Control | - | - | - | - | - |
| Method | Name | Sequences (5′-3′) | Molar Extinction Coefficients * (L/(mole·cm)) | Products |
|---|---|---|---|---|
| PCR | ITS1 | TCCGTAGGTGAACCTGCGG | 179,300 | ITS region |
| PCR | ITS4 | GCATATCAATAAGCGGAGGA | 211,800 | |
| RPA | RPA-F | GTCTACATTACTCGGTTGCCTCGGCGGGCCGCGC | 301,400 | ITS-1 |
| RPA | RPA-R | TCACGGAATTCTGCAATTCACATTACTTATCG | 303,700 | |
| crRNA | crRNA-R | GAAATTAATACGACTCACTATAGGG | 258,700 | |
| crRNA | crRNA-DM-F | CCAAGAGATCCGTTGTTATCTACAACAGTAGAAATTCCCTATAGTGAGTCGTATTAATTTC | 603,400 | Paired with crRNA-R for synthesizing crRNA-DM |
| crRNA | crRNA-Tm-F | CCGGAGGACAGACGCAAATCTACAACAGTAGAAATTCCCTATAGTGAGTCGTATTAATTTC | 611,100 | Paired with crRNA-R for synthesizing crRNA-Tm |
| crRNA | crRNA-Ng-F | CCGCCGGAGGAGTGATTATCTACAACAGTAGAAATTCCCTATAGTGAGTCGTATTAATTTC | 604,100 | Paired with crRNA-R for synthesizing crRNA-Ng |
| crRNA | crRNA-Mc-F | CCGGAGGATTACTCTGGATCTACAACAGTAGAAATTCCCTATAGTGAGTCGTATTAATTTC | 601,100 | Paired with crRNA-R for synthesizing crRNA-Mc |
Publisher’s Note: MDPI stays neutral with regard to jurisdictional claims in published maps and institutional affiliations. |
© 2022 by the authors. Licensee MDPI, Basel, Switzerland. This article is an open access article distributed under the terms and conditions of the Creative Commons Attribution (CC BY) license (https://creativecommons.org/licenses/by/4.0/).
Share and Cite
Wang, L.; Fu, J.; Cai, G.; Cheng, X.; Zhang, D.; Shi, S.; Zhang, Y. Rapid and Visual RPA-Cas12a Fluorescence Assay for Accurate Detection of Dermatophytes in Cats and Dogs. Biosensors 2022, 12, 636. https://doi.org/10.3390/bios12080636
Wang L, Fu J, Cai G, Cheng X, Zhang D, Shi S, Zhang Y. Rapid and Visual RPA-Cas12a Fluorescence Assay for Accurate Detection of Dermatophytes in Cats and Dogs. Biosensors. 2022; 12(8):636. https://doi.org/10.3390/bios12080636
Chicago/Turabian StyleWang, Liyang, Jinyu Fu, Guang Cai, Xiyu Cheng, Di Zhang, Shuobo Shi, and Yueping Zhang. 2022. "Rapid and Visual RPA-Cas12a Fluorescence Assay for Accurate Detection of Dermatophytes in Cats and Dogs" Biosensors 12, no. 8: 636. https://doi.org/10.3390/bios12080636
APA StyleWang, L., Fu, J., Cai, G., Cheng, X., Zhang, D., Shi, S., & Zhang, Y. (2022). Rapid and Visual RPA-Cas12a Fluorescence Assay for Accurate Detection of Dermatophytes in Cats and Dogs. Biosensors, 12(8), 636. https://doi.org/10.3390/bios12080636

