Electrochemical Reduction and Preparation of Cu-Se Thermoelectric Thin Film in Solutions with PEG
Abstract
:1. Introduction
2. Materials and Methods
3. Results
3.1. Effect of PEG on the Electrochemical Reduction of Cu(II) and Se(IV)
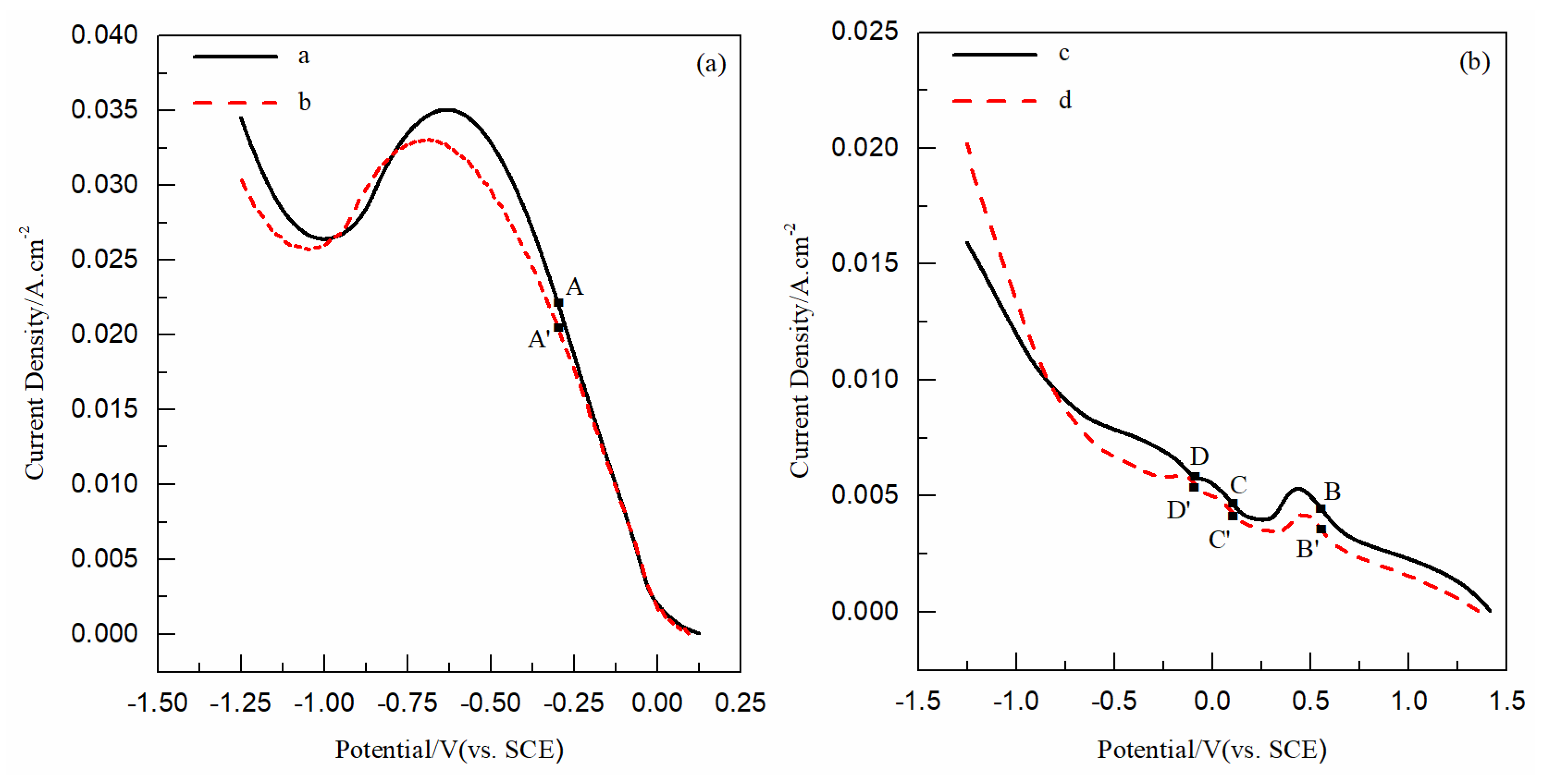
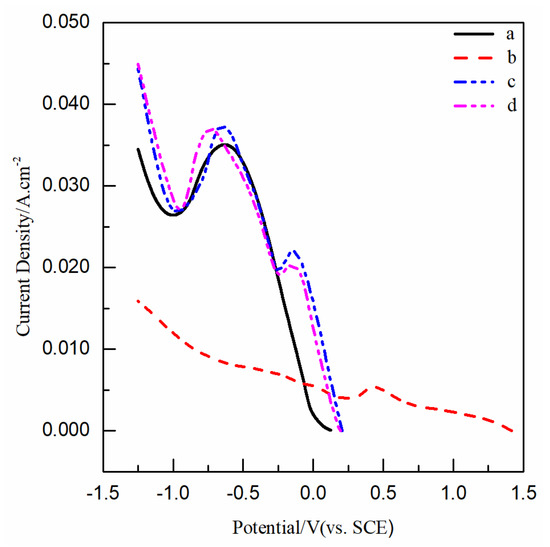
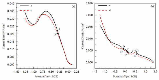
3.1.1. LSV Analysis
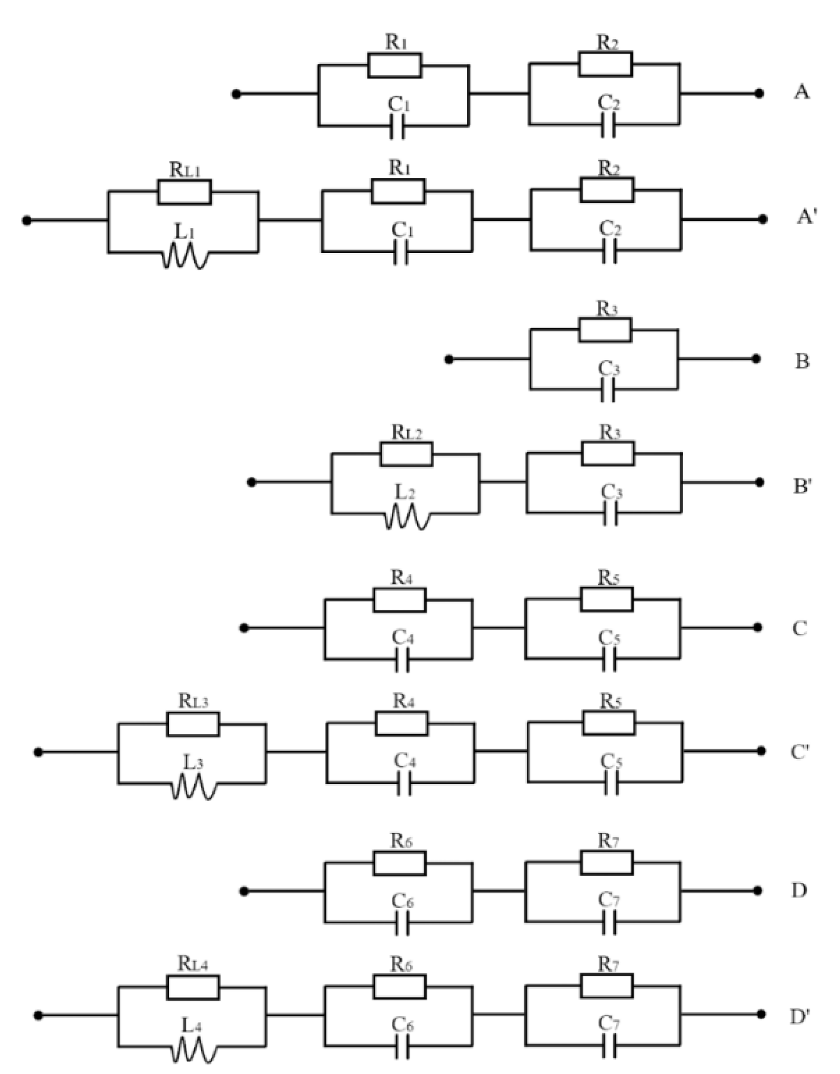
3.1.2. EIS Analysis
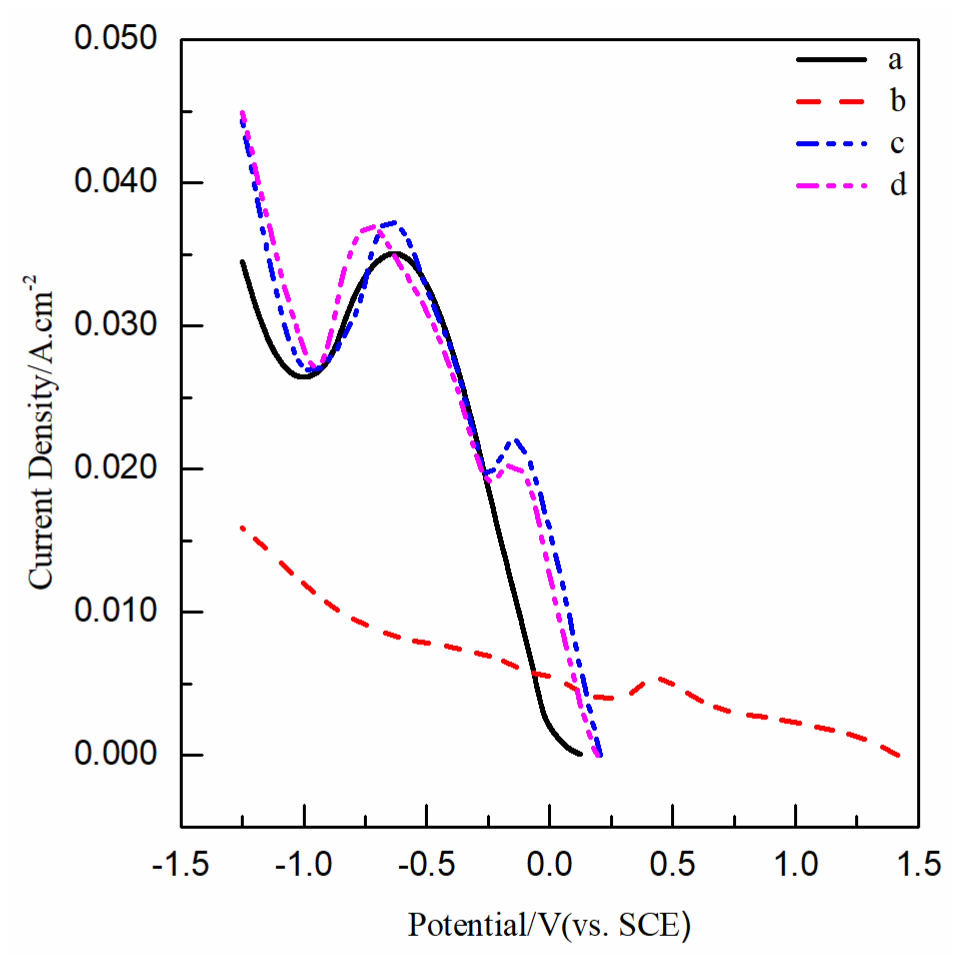
3.2. Effect of PEG on the Electrochemical Reduction of Cu(II)-Se(IV)
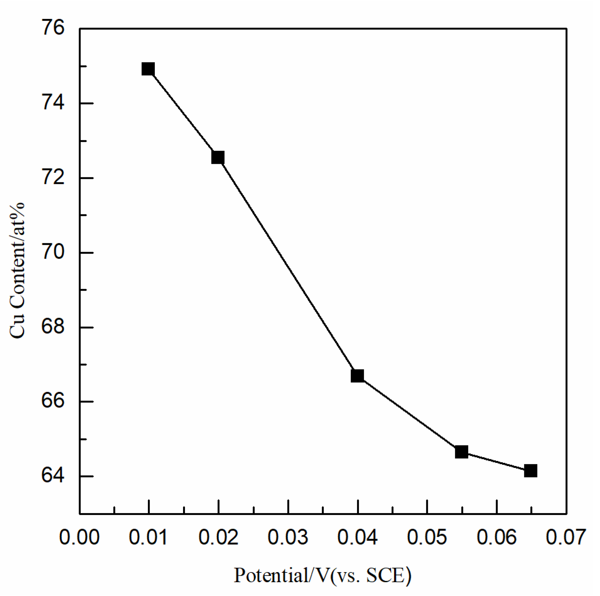
3.3. Effect of Deposition Potentials on the Surface Morphology and Composition of Cu-Se Thin Films
4. Discussion
5. Conclusions
Author Contributions
Funding
Data Availability Statement
Conflicts of Interest
References
- Zhang, X.; Zhao, L.D. Thermoelectric materials: Energy conversion between heat and electricity. J. Mater. 2015, 1, 92–105. [Google Scholar] [CrossRef]
- Thouin, L.; Rouquette-Sanchez, S.; Vedel, J. Electrodeposition of copper-selenium binaries in a citric acid medium. Electrochim. Acta 1993, 38, 2387–2394. [Google Scholar] [CrossRef]
- Qiao, Z.; Xie, Y.; Xu, J.; Liu, X.; Zhu, Y.; Qian, Y. Synthesis of nanocrystalline Cu2xSe at room temperature by γ-irradiation. Can. J. Chem. 2000, 78, 1143–1146. [Google Scholar] [CrossRef]
- Xie, Y.; Zheng, X.; Jiang, X.; Lu, A.J.; Zhu, L. Sonochemical synthesis and mechanistic study of copper selenides Cu2-xSe, β-CuSe, and Cu3Se2. Inorg. Chem. 2002, 41, 387–392. [Google Scholar] [CrossRef]
- Kemmler, M.; Lazell, M.; O’brien, P.; Otway, D.J.; Park, J.-H.; Walsh, J.R. The growth of thin films of copper chalcogenide films by MOCVD and AACVD using novel single-molecule precursors. J. Mater. Sci. Mater. Electron. 2002, 13, 531–535. [Google Scholar] [CrossRef]
- Islam, A.; Bhuiyan, A.H. Structural, electrical and optical properties of copper selenide thin films deposited by chemical bath deposition technique. J. Mater. Sci. Mater. Electron. 2005, 16, 263–268. [Google Scholar] [CrossRef]
- Gurin, V.S.; Alexeenko, A.A.; Tyavlovskaya, E.A.; Kasparov, K. Sol–gel silica thin films with copper selenide. Thin Solid Film. 2008, 516, 1464–1467. [Google Scholar] [CrossRef]
- Ivanauskas, R.; Janickis, V.; Jasulaitienė, V. Comparison characterization of copper selenide thin layers prepared on polyamide 6 films by sorption-diffusion method. Cent. Eur. J. Chem. 2013, 11, 636–643. [Google Scholar] [CrossRef]
- Sobhani, A.; Salavati-Niasari, M. A new simple route for the preparation of nanosized copper selenides under different conditions. Ceram. Int. 2014, 40, 8173–8182. [Google Scholar] [CrossRef]
- Yadav, A.A. Nanocrystalline copper selenide thin films by chemical spray pyrolysis. J. Mater. Sci. Mater. Electron. 2014, 25, 1251–1257. [Google Scholar] [CrossRef]
- Wang, A.; Xue, Y.; Wang, J.; Yang, X.; Wang, J.; Li, Z.; Wang, S. High thermoelectric performance of Cu2Se-based thin films with adjustable element ratios by pulsed laser deposition. Mater. Today Energy 2022, 24, 100929. [Google Scholar] [CrossRef]
- Huang, X.L.; Ao, D.W.; Chen, T.B.; Chen, Y.-X.; Li, F.; Chen, S.; Liang, G.-X.; Zhang, X.-H.; Zheng, Z.-H.; Fan, P. High-performance copper selenide thermoelectric thin films for flexible thermoelectric application. Mater. Today Energy 2021, 21, 100743. [Google Scholar] [CrossRef]
- Fedotov, A.; Shendyukov, V.; Tsybulskaya, L.; Perevoznikov, S.; Dong, M.; Xue, X.; Feng, X.; Sayyed, M.; Zubar, T.; Trukhanov, A.; et al. Electrodeposition conditions-dependent crystal structure, morphology and electronic properties of Bi films. J. Alloy. Compd. 2021, 887, 161451. [Google Scholar] [CrossRef]
- Dhasade, S.S.; Thombare, J.V.; Gaikwad, R.S.; Gaikwad, S.; Kumbhare, S.; Patil, S. Copper selenide nanorods grown at room temperature by electrodeposition. Mater. Sci. Semicond. Process. 2015, 30, 48–55. [Google Scholar] [CrossRef]
- Wang, W.; Li, F.; Li, J. System and Method for Testing Thin Film Thermoelectricity Material Seebeck Coefficient. China Patent No. 200810153534.2, 22 April 2009. [Google Scholar]
- Smits, F.M. Measurement of sheet resistivities with the four-point probe. Bell Syst. Tech. J. 1958, 37, 711–718. [Google Scholar] [CrossRef]
- Bu, L.; Wang, W. Studies on the electrodeposition behavior of selenium by electrochemical impedance spectroscopy and cyclic voltammetry. In Proceedings of the 26th International Conference on Thermoelectrics 2007, Jeju Island, Korea, 3–7 June 2007; p. 413. [Google Scholar] [CrossRef]
- Lister, T.E.; Stickney, J.L. Atomic level studies of selenium electrodeposition on gold (111) and gold (110). J. Phys. Chem. 1996, 100, 19568–19576. [Google Scholar] [CrossRef]
- Mattsson, E.; Bockris, J.O.M. Galvanostatic studies of the kinetics of deposition and dissolution in the copper+ copper sulphate system. Trans. Faraday Soc. 1959, 55, 1586–1601. [Google Scholar] [CrossRef]
- Petri, M.; Kolb, D.M.; Memmert, U.; Meyer, H. Adsorption of PEG on Au (111) single-crystal electrodes and its influence on copper deposition. J. Electrochem. Soc. 2004, 151, C793. [Google Scholar] [CrossRef]
- Bonou, L.; Eyraud, M.; Denoyel, R.; Massiani, Y. Influence of additives on Cu electrodeposition mechanisms in acid solution: Direct current study supported by non-electrochemical measurements. Electrochim. Acta 2002, 47, 4139–4148. [Google Scholar] [CrossRef]
- Tishkevich, D.I.; Zubar, T.I.; Zhaludkevich, A.L.; Razanau, I.U.; Vershinina, T.N.; Bondaruk, A.A.; Zheleznova, E.K.; Dong, M.; Hanfi, M.Y.; Sayyed, M.I.; et al. Isostatic Hot Pressed W–Cu Composites with Nanosized Grain Boundaries: Microstructure, Structure and Radiation Shielding Efficiency against Gamma Rays. Nanomaterials 2022, 12, 1642. [Google Scholar] [CrossRef] [PubMed]
- Yang, M.; Shen, Z.; Liu, X.; Wang, W. Electrodeposition and thermoelectric properties of Cu-Se binary compound films. J. Electron. Mater. 2016, 45, 1974–1981. [Google Scholar] [CrossRef]








| Solution | CuSO4·5H2O (M) | H2SeO3 (M) | PEG-10000 (μM) | K2SO4 (M) | H2SO4 (M) |
|---|---|---|---|---|---|
| 1 | 0.070 | - | - | 0.140 | 0.050 |
| 2 | 0.070 | - | 4.000 | 0.140 | 0.050 |
| 3 | - | 0.045 | - | 0.140 | 0.050 |
| 4 | - | 0.045 | 4.000 | 0.140 | 0.050 |
| 5 | 0.070 | 0.045 | - | 0.140 | 0.050 |
| 6 | 0.070 | 0.045 | 4.000 | 0.140 | 0.050 |
| Parameters | Without PEG | With 4 μM PEG |
|---|---|---|
| R1 (Ohm·cm2) | 16.8 | 40.9 |
| R2 (Ohm·cm2) | 9.1 | 26.0 |
| R3 (Ohm·cm2) | 358.7 | 634.3 |
| R4 (Ohm·cm2) | 827.5 | 1210.7 |
| R5 (Ohm·cm2) | 1354.0 | 3362.6 |
| R6 (Ohm·cm2) | 200.0 | 408.9 |
| R7 (Ohm·cm2) | 127.2 | 200.4 |
| C1 (F/cm2) | 2.045 × 10−7 | 2.608 × 10−7 |
| C2 (F/cm2) | 6.198 × 10−7 | 8.293 × 10−7 |
| C3 (F/cm2) | 1.006 × 10−4 | 2.807 × 10−4 |
| C4 (F/cm2) | 7.108 × 1010 | 1.114 × 1011 |
| C5 (F/cm2) | 1.722 × 1011 | 3.012 × 1011 |
| C6 (F/cm2) | 2.337 × 10−6 | 3.467 × 10−6 |
| C7 (F/cm2) | 6.897 × 10−6 | 1.677 × 10−5 |
| L1 (Henri/cm2) | - | 4.76 × 103 |
| L2 (Henri/cm2) | - | 1.85 × 103 |
| L3 (Henri/cm2) | - | 6.48 × 105 |
| L4 (Henri/cm2) | - | 4.71 × 103 |
Publisher’s Note: MDPI stays neutral with regard to jurisdictional claims in published maps and institutional affiliations. |
© 2022 by the authors. Licensee MDPI, Basel, Switzerland. This article is an open access article distributed under the terms and conditions of the Creative Commons Attribution (CC BY) license (https://creativecommons.org/licenses/by/4.0/).
Share and Cite
Qi, Y.; Li, Y.; Wang, W. Electrochemical Reduction and Preparation of Cu-Se Thermoelectric Thin Film in Solutions with PEG. Nanomaterials 2022, 12, 3169. https://doi.org/10.3390/nano12183169
Qi Y, Li Y, Wang W. Electrochemical Reduction and Preparation of Cu-Se Thermoelectric Thin Film in Solutions with PEG. Nanomaterials. 2022; 12(18):3169. https://doi.org/10.3390/nano12183169
Chicago/Turabian StyleQi, Yanling, Yuanyuan Li, and Wei Wang. 2022. "Electrochemical Reduction and Preparation of Cu-Se Thermoelectric Thin Film in Solutions with PEG" Nanomaterials 12, no. 18: 3169. https://doi.org/10.3390/nano12183169
APA StyleQi, Y., Li, Y., & Wang, W. (2022). Electrochemical Reduction and Preparation of Cu-Se Thermoelectric Thin Film in Solutions with PEG. Nanomaterials, 12(18), 3169. https://doi.org/10.3390/nano12183169
