Influence of Cyclic Loading on the Removal Torque of Unique Subperiosteal Implant Screws
Abstract
1. Introduction
1.1. Endosteal Dental Implants
1.2. Subperiosteal Implants
- Simultaneous bone augmentation, implant placement, and prosthetic restoration in a single procedure.
- Sufficient bone volume is not necessary, as they can be placed directly onto the bone surface.
- Significantly reduced healing time.
- Precise adaptation to the existing bone surface.
- Lower risk of surgical complications.
- Reduced postoperative pain and morbidity.
2. Materials and Methods
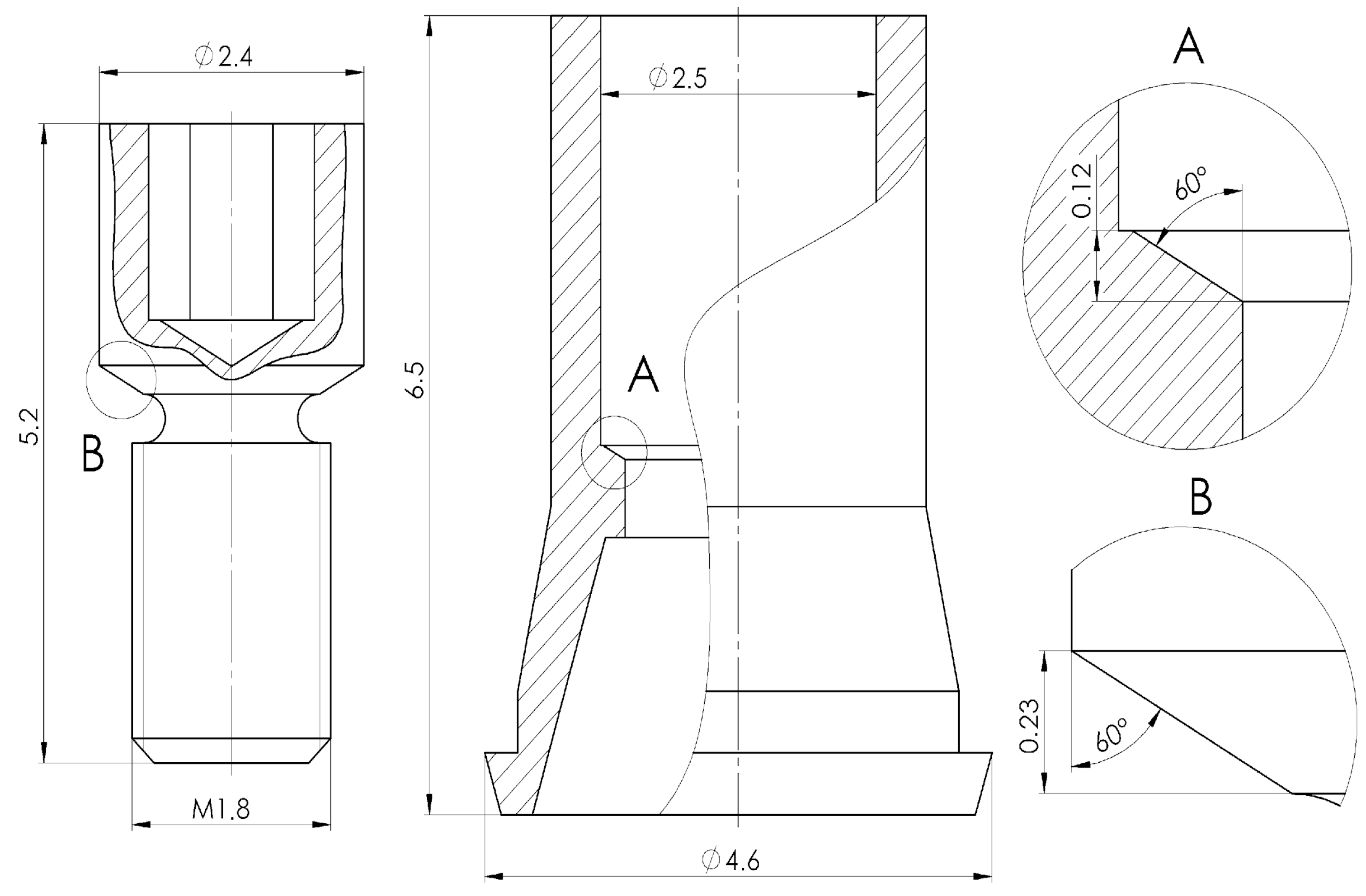
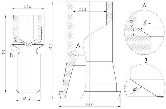
2.1. Description of the Issue
- Wrong screw design
- Wrong interface design
- Manufacturing failure
- Raw material failure
- Inappropriate screw tightening value
2.2. Overview of the Test Equipment
- Number of bites in the cycle [pcs].
- Loading force of left cylinder [N].
- Loading force of right cylinder [N].
- Long of the bite [s].
- Time between two bites (relaxation) [s].
- Sampling frequency [sample/“x” bites].
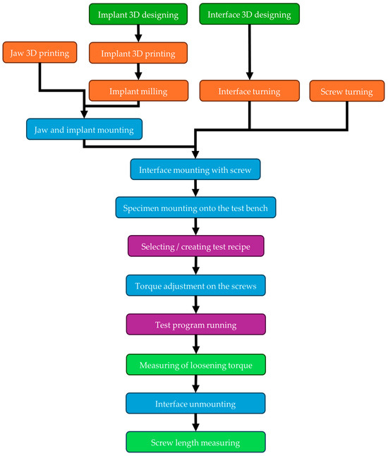
2.3. Overview of the Test Process and Specimen
- POS 1: Right posterior
- POS 2: Right anterior
- POS 3: Left anterior
- POS 4: Left posterior
- Dark green: Design
- Orange: Manufacturing
- Blue: Assembling
- Purple: Testing
- Light green: Measuring
- 15 Ncm (±1 Ncm)
- 30 Ncm (±1.5 Ncm)
2.4. Overview of Used Test Programs
- 500 bites: ~20 min
- 2000 bites: ~1 h 20 min
- 10,000 bites: ~6 h 40 min
3. Discussion
3.1. Loosening Tests Without Fatigue Testing
3.2. Loosening Tests with 15 Ncm and 30 Ncm Tightening Torque
- All fatigue testing resulted in a smaller or greater degree of screw loosening compared to the case without fatigue testing (“Without Fatigue Testing”), meaning that the torque values measured after the tests were always lower than those without fatigue loading.
- It should be emphasized, however, that when the magnitude of the applied loading varied during fatigue testing (“500 bite variable load”), a more significant loosening was already evident at the lower tightening torque of 15 Ncm, indicating a greater reduction in the measured torque values.
- When the number of loading cycles increased to 2000 (“2000 bite variable load”), loosening remained minor primarily at the higher tightening torque (30 Ncm). However, when the number of cycles was further increased to 10,000, clear differences emerged between the lower (15 Ncm) and higher (30 Ncm) tightening torques. At 15 Ncm, a strong or complete screw loosening was observed, whereas at 30 Ncm, the loosening torque stabilized, indicating that the screws can be considered reliable in the long term.
4. Conclusions
Author Contributions
Funding
Institutional Review Board Statement
Informed Consent Statement
Data Availability Statement
Acknowledgments
Conflicts of Interest
References
- Mangano, C.; Mangano, F.; Shibli, J.A.; Ricci, M.; Sammons, R.L.; Figliuzzi, M. Morse taper connection implants supporting “planned” maxillary and mandibular bar-retained overdentures: A 5-year prospective multicenter study. Clin. Oral. Implant. Res. 2011, 22, 1117–1124. [Google Scholar] [CrossRef]
- Müller, F.; on behalf of the Roxolid Study Group; Al-Nawas, B.; Storelli, S.; Quirynen, M.; Hicklin, S.; Castro-Laza, J.; Bassetti, R.; Schimmel, M. Small-diameter titanium grade IV and titanium-zirconium implants in edentulous mandibles: Five-year results from a double-blind, randomized controlled trial. BMC Oral. Health 2015, 15, 123. [Google Scholar] [CrossRef]
- Mangano, C.; Iaculli, F.; Piattelli, A.; Mangano, F. Fixed restorations supported by Morse-taper connection implants: A retrospective clinical study with 10–20 years of follow-up. Clin. Oral. Implant. Res. 2015, 26, 1229–1236. [Google Scholar] [CrossRef] [PubMed]
- Esposito, M.; Ardebili, Y.; Worthington, H.V. Interventions for replacing missing teeth: Prostheses for the edentulous mandible (Protocol). Cochrane Database Syst. Rev. 2025, 8, CD016215. [Google Scholar]
- Haugen, H.J.; Chen, H. Is There a Better Biomaterial for Dental Implants than Titanium?—A Review and Meta-Study Analysis. J. Funct. Biomater. 2022, 13, e46. [Google Scholar] [CrossRef]
- Pandey, C.; Rokaya, D.; Bhattarai, B.P. Contemporary Concepts in Osseointegration of Dental Implants: A Review. BioMed Res. Int. 2022, 2022, e6170452. [Google Scholar] [CrossRef]
- Gupta, S.; Gupta, H.; Tandan, A. Technical complications of implant-causes and management: A comprehensive review. Natl. J. Maxillofac. Surg. 2015, 6, 3–8. [Google Scholar] [CrossRef]
- Velasco-Ortega, E.; Flichy-Fernández, A.; Punset, M.; Jiménez-Guerra, A.; Manero, J.M.; Gil, J. Fracture and Fatigue of Titanium Narrow Dental Implants: New Trends in Order to Improve the Mechanical Response. Materials 2019, 12, e3728. [Google Scholar] [CrossRef] [PubMed]
- McGlumphy, E.A.; Mendel, D.A.; Holloway, J.A. Implant screw mechanics. Dent. Clin. N. Am. 1998, 42, 71–89. [Google Scholar] [CrossRef]
- Byrne, D.; Jacobs, S.; O’Connell, B.; Houston, F.; Claffey, N. Preloads generated with repeated tightening in three types of screws used in dental implant assemblies. J. Prosthodont. 2006, 15, 164–171. [Google Scholar] [CrossRef]
- Binon, P.P. Implants and components: Entering the new millennium. Int. J. Oral. Maxillofac. Implant. 2000, 15, 76–94. [Google Scholar]
- Pjetursson, B.E.; Brägger, U.; Lang, N.P.; Zwahlen, M. Comparison of survival and complication rates of tooth-supported fixed dental prostheses (FDPs) and implant-supported FDPs and single crowns (SCs). Clin. Oral. Implant. Res. 2007, 18, 97–113. [Google Scholar] [CrossRef] [PubMed]
- Jung, R.E.; Pjetursson, B.E.; Glauser, R.; Zembic, A.; Zwahlen, M.; Lang, N.P. A systematic review of the 5-year survival and complication rates of implant-supported single crowns. Clin. Oral. Implant. Res. 2008, 19, 119–130. [Google Scholar] [CrossRef] [PubMed]
- Sakaguchi, R.L.; Borgersen, S.E. Nonlinear contact analysis of preload in dental implant screws. Int. J. Oral. Maxillofac. Implant. 1995, 10, 295–302. [Google Scholar]
- Körtvélyessy, G.; Szabó, Á.L.; Pelsőczi-Kovács, I.; Tarjányi, T.; Tóth, Z.; Kárpáti, K.; Matusovits, D.; Hangyási, B.D.; Baráth, Z. Different Conical Angle Connection of Implant and Abutment Behavior: A Static and Dynamic Load Test and Finite Element Analysis Study. Materials 2023, 16, 1988. [Google Scholar] [CrossRef] [PubMed]
- Rico-Coderch, A.; Félix, L.F.; Solá-Ruiz, M.F.; Medina, M.; Agustín-Panadero, R.; Ortega, R.; Cascos, R.; Gómez-Polo, M. Influence of CAD/CAM Manufacturing Technique and Implant Abutment Angulation on Loosening of Individual Screw-Retained Implant Crowns. Metals 2024, 14, 816. [Google Scholar] [CrossRef]
- Rocchietta, I.; Fontana, F.; Simion, M. Clinical outcomes of vertical bone augmentation to enable dental implant placement: A systematic review. J. Clin. Periodontol. 2008, 35, 203–215. [Google Scholar] [CrossRef] [PubMed]
- Dahl, G. Om möjligheten för implantation i käken av metallskelett som bas eller retention för fasta eller avtagbara proteser. Odontol. Tidskr. 1943, 51, 440–449. [Google Scholar]
- Schou, S.; Pallesen, L.; Hjorting-Hansen, E.; Pedersen, C.S.; Fibaek, B. A 41-year history of a mandibular subperiosteal implant. Clin. Oral. Implant. Res. 2000, 11, 171–178. [Google Scholar]
- Buser, D.; Sennerby, L.; De Bruyn, H. Modern implant dentistry based on osseointegration: 50 years of progress, current trends and open questions. Periodontol. 2000 2017, 73, 7–21. [Google Scholar] [CrossRef]
- Linkow, L.I.; Wagner, J.R.; Chanavaz, M. Tripodal mandibular subperiosteal implant: Basic sciences, operational procedures, and clinical data. Oral. Implantol. 1998, 24, 16–36. [Google Scholar] [CrossRef]
- Linkow, L.I.; Ghalili, R. Ramus hinges for excessive movements of the condyles: A new dimension in mandibular tripodal subperiosteal implants. Oral. Implantol. 1999, 25, 11–17. [Google Scholar] [CrossRef]
- Broggini, N.; McManus, L.M.; Hermann, J.S.; Medina, R.; Schenk, R.K.; Buser, D.; Cochran, D.L. Peri-implant inflammation defined by the implant-abutment interface. J. Dent. Res. 2006, 85, 473–478. [Google Scholar] [CrossRef]
- do Nascimento, C.; Barbosa, E.; Issa, J.P.; Watanabe, E.; Ito, I.Y.; Albuquerque, R.F., Jr. Bacterial leakage along the implant-abutment interface of premachined or cast components. Int. J. Oral. Maxillofac. Surg. 2008, 37, 177–180. [Google Scholar] [CrossRef]
- Cardoso, M.; Torres, M.F.; Lourenço, E.J.; de Moraes Telles, D.; Rodrigues, R.C.; Ribeiro, R.F. Torque removal evaluation of prosthetic screws after tightening and loosening cycles: An in vitro study. Clin. Oral. Implant. Res. 2012, 23, 475–480. [Google Scholar] [CrossRef]
- Spazzin, A.O.; Henrique, G.E.; Nóbilo, M.A.; Consani, R.L.; Correr-Sobrinho, L.; Mesquita, M.F. Effect of retorque on loosening torque of prosthetic screws under two levels of fit of implant-supported dentures. Braz. Dent. J. 2010, 21, 12–17. [Google Scholar] [CrossRef] [PubMed]
- De Riu, G.; Soma, D.; Biglio, A.; Raho, M.T.; Mura, D.; Michelon, F.; Salzano, G.; Piombino, P.; Lechien, J.R.; Vaira, L.A. Primary reconstruction of total maxillectomy with custom-made subperiosteal implant and temporal muscle flap: A case report. Appl. Sci. 2023, 13, 6269. [Google Scholar] [CrossRef]
- Binon, P.P. The effect of implant/abutment hexagonal misfit on screw joint stability. Int. J. Prosthodont. 1996, 9, 149–160. [Google Scholar]
- al-Turki, L.E.; Chai, J.; Lautenschlager, P.; Hutten, M.C. Changes in prosthetic screw stability because of misfit of implant-supported prostheses. Int. J. Prosthodont. 2002, 15, 38–42. [Google Scholar] [PubMed]
- Khraisat, A.; Hashimoto, A.; Nomura, S.; Miyakawa, O. Effect of lateral cyclic loading on abutment screw loosening of an external hexagon implant system. J. Prosthet. Dent. 2004, 91, 326–334. [Google Scholar] [CrossRef]
- Kulcsar, K.; Zsoldos, I. Mechanical Studies of Subperiosteal Implants. Period. Polytech. Mech. Eng. 2024, 68, 53–62. [Google Scholar] [CrossRef]
- Meglioli, M.; Naveau, A.; Macaluso, G.M.; Catros, S. 3D printed bone models in oral and cranio-maxillofacial surgery: A systematic review. 3D Print. Med. 2020, 6, 30. [Google Scholar] [CrossRef] [PubMed]
- Formlabs.com. Available online: https://formlabs-media.formlabs.com/datasheets/2001340-TDS-ENUS-0P.pdf (accessed on 20 June 2025).
- s3.amazonaws.com. Available online: https://s3.amazonaws.com/servicecloudassets.formlabs.com/media/Finishing/Post-Curing/115001414464-Form%20Cure%20Time%20and%20Temperature%20Settings/FormCurePost-CureSettings.pdf (accessed on 20 June 2025).








| Dimension | Name | Unit of Measurement | Type |
|---|---|---|---|
| Length | Caliper | [mm] | Mitutoyo CD-15APX (Mitutoyo Shop, Budapest, Hungary) |
| Diameter | Caliper | [mm] | Mitutoyo CD-15APX |
| Awaken force | Load cell | [N] | Kaliber 6021 100 kg (Kaliber Kft., Budapest, Hungary) |
| Cylinder stroke | Position sensor | [mm] | SMC D-MP025B (Toolimpex, Budapest, Hungary) |
| Tightening/loosening torque | torque screwdriver | [Ncm] | Stahlwille Torsiotronic 1.2 (SMC Europe, Törökbálint, Hungary) |
| Cycle | Number of Bites [pcs] | Right and Left Cylinder Force [N] | Bite Length [s] | Relaxation Length [s] |
|---|---|---|---|---|
| 1 | 500 | 500 | 1 | 0 |
| Cycle | Number of Bites [pcs] | Right and Left Cylinder Force [N] | Bite Length [s] | Relaxation Length [s] |
|---|---|---|---|---|
| 1 | 45 | 300 | 1 | 1 |
| 2 | 10 | 650 | 10 | 2 |
| 3 | 300 | 300 | 1 | 0 |
| 4 | 45 | 750 | 5 | 1 |
| 5 | 100 | 300 | 1 | 0 |
| Cycle | Number of Bites [pcs] | Right and Left Cylinder Force [N] | Bite Length [s] | Relaxation Length [s] |
|---|---|---|---|---|
| 1 | 2000 | 500 | 1 | 0 |
| Cycle | Number of Bites [pcs] | Right and Left Cylinder Force [N] | Bite Length [s] | Relaxation Length [s] |
|---|---|---|---|---|
| 1 | 180 | 300 | 1 | 1 |
| 2 | 40 | 650 | 10 | 2 |
| 3 | 1200 | 300 | 1 | 0 |
| 4 | 180 | 750 | 5 | 1 |
| 5 | 400 | 300 | 1 | 0 |
| Cycle | Number of Bites [pcs] | Right and Left Cylinder Force [N] | Bite Length [s] | Relaxation Length [s] |
|---|---|---|---|---|
| 1 | 900 | 300 | 1 | 1 |
| 2 | 200 | 650 | 10 | 2 |
| 3 | 6000 | 300 | 1 | 0 |
| 4 | 900 | 750 | 5 | 1 |
| 5 | 2000 | 300 | 1 | 0 |
| Test Type | Repetitions | Data Type | Data Suitable for Analysis |
|---|---|---|---|
| Without fatigue testing, 15 Ncm | 10 times | Loosening torque | 40 |
| Screw length | 16 | ||
| Without fatigue testing, 30 Ncm | 10 times | Loosening torque | 40 |
| Screw length | 16 | ||
| 500 bites constant, 15 Ncm | 3 times | Reaction force | 150 |
| Loosening torque | 8 | ||
| Screw length | 12 | ||
| 500 bites constant, 30 Ncm | 3 times | Reaction force | 150 |
| Loosening torque | 8 | ||
| Screw length | 12 | ||
| 500 bites variable, 15 Ncm | 3 times | Reaction force | 99 |
| Loosening torque | 8 | ||
| Screw length | 12 | ||
| 500 bites variable, 30 Ncm | 3 times | Reaction force | 99 |
| Loosening torque | 8 | ||
| Screw length | 12 | ||
| 2000 bites variable, 15 Ncm | 3 times | Reaction force | 612 |
| Loosening torque | 8 | ||
| Screw length | 12 | ||
| 2000 bites variable, 30 Ncm | 3 times | Reaction force | 612 |
| Loosening torque | 8 | ||
| Screw length | 12 | ||
| 10,000 bites variable, 15 Ncm | 1 time | Reaction force | 3060 |
| Loosening torque | 3 | ||
| Screw length | 6 | ||
| 10,000 bites variable, 30 Ncm | 1 time | Reaction force | 3060 |
| Loosening torque | 3 | ||
| Screw length | 6 | ||
| Sum | 40 | - | 8092 |
| Loosening torque data count | - | - | 134 |
| Screw Position | 15 Ncm Tightening Torque | 30 Ncm Tightening Torque | ||
|---|---|---|---|---|
| Mean Value [Ncm] | Min Value [Ncm] | Mean Value [Ncm] | Min Value [Ncm] | |
| Right posterior | 13.1 | 12 | 27 | 25.1 |
| Right anterior | 13.2 | 12 | 28.3 | 26.2 |
| Left anterior | 15.5 | 15.1 | 27.1 | 25.7 |
| Left posterior | 14.1 | 13.4 | 26.6 | 22.8 |
Disclaimer/Publisher’s Note: The statements, opinions and data contained in all publications are solely those of the individual author(s) and contributor(s) and not of MDPI and/or the editor(s). MDPI and/or the editor(s) disclaim responsibility for any injury to people or property resulting from any ideas, methods, instructions or products referred to in the content. |
© 2025 by the authors. Licensee MDPI, Basel, Switzerland. This article is an open access article distributed under the terms and conditions of the Creative Commons Attribution (CC BY) license (https://creativecommons.org/licenses/by/4.0/).
Share and Cite
Vörös, Á.; Kulcsár, K.; Pammer, D.; Zsoldos, I. Influence of Cyclic Loading on the Removal Torque of Unique Subperiosteal Implant Screws. J. Funct. Biomater. 2025, 16, 306. https://doi.org/10.3390/jfb16090306
Vörös Á, Kulcsár K, Pammer D, Zsoldos I. Influence of Cyclic Loading on the Removal Torque of Unique Subperiosteal Implant Screws. Journal of Functional Biomaterials. 2025; 16(9):306. https://doi.org/10.3390/jfb16090306
Chicago/Turabian StyleVörös, Ádám, Klaudia Kulcsár, Dávid Pammer, and Ibolya Zsoldos. 2025. "Influence of Cyclic Loading on the Removal Torque of Unique Subperiosteal Implant Screws" Journal of Functional Biomaterials 16, no. 9: 306. https://doi.org/10.3390/jfb16090306
APA StyleVörös, Á., Kulcsár, K., Pammer, D., & Zsoldos, I. (2025). Influence of Cyclic Loading on the Removal Torque of Unique Subperiosteal Implant Screws. Journal of Functional Biomaterials, 16(9), 306. https://doi.org/10.3390/jfb16090306

