Towards a Process Model of Sustained Attention Tests
Abstract
1. Introduction
1.1. Sustained Attention Tests
1.2. A Process Model of Sustained Attention Tests
1.3. Discriminant Validity: Processes in Higher Cognitive Abilities
1.4. Aims of the Present Research
2. Study 1
2.1. Materials and Methods
2.1.1. Participants
2.1.2. Procedure
2.1.3. Measures
Conventional Sustained Attention Tests
Tasks Assessing the Sub-Components
Divergent Validity: Reasoning and Working Memory Span Tasks
2.2. Data Preprocessing
2.3. Analysis Strategy
2.4. Results
2.4.1. Calculating an Indicator of Item Shifting Speed
2.4.2. Descriptive Statistics and Reliability
2.4.3. Structural Equation Modeling
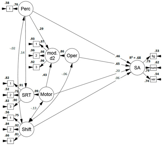
Predicting Performance in Sustained Attention Tests
Predicting Performance in Sustained Attention, Reasoning and Working Memory Span Tasks
2.5. Discussion
3. Study 2
3.1. Materials and Methods
3.1.1. Participants
3.1.2. Procedure
3.1.3. Measures
Tasks Assessing the Sub-Components
3.2. Data Preprocessing
3.3. Analysis Strategy
3.4. Results
3.4.1. Calculating an Indicator of Item Shifting Costs
3.4.2. Descriptive Statistics and Reliability
3.4.3. Structural Equation Modeling
Predicting Sustained Attention
Predicting Sustained Attention and Reasoning Test Performance
3.5. Discussion
4. General Discussion
4.1. The Role of the Sub-Components for Performance in Sustained Attention Tests
4.2. Predicting Higher Cognitive Abilities
4.3. Limitations
5. Conclusions
Author Contributions
Funding
Conflicts of Interest
Appendix A
| Tasks | 2. | 3. | 4. | 5. | 6. | 7. | 8. | 9. | 10. | 11. | 12. | 13. | 14. | 15. | |
|---|---|---|---|---|---|---|---|---|---|---|---|---|---|---|---|
| Sub-Components | |||||||||||||||
| 1. Inspection Time Task | .35 ** | .19 | −.08 | .45 ** | .35 ** | .17 | .22 * | .12 | .34 ** | .35 ** | .14 | .24 * | .14 | .09 | |
| 2. Reaction Times modified d2 | .42 * | −.24 ** | .65 ** | .64 ** | .27 ** | .25 * | .27 ** | .35 ** | .47 ** | .37 ** | .20 | .04 | −.14 | ||
| 3. Simple Reaction Time | −.05 | .26 * | .18 | .12 | .20 * | .12 | .26 * | .17 | .19 | .17 | .04 | .05 | |||
| 4. Item Shifting Speed | −.30 ** | −.14 ** | −.03 | −.07 | −.18 * | −.02 | −.11 | −.05 | −.01 | −.00 | .08 | ||||
| Sustained Attention | |||||||||||||||
| 5. d2-R (electronic version) | .62 ** | .21 * | .32 ** | .33 ** | .37 ** | .43 ** | .27 ** | .29 ** | .17 | .18 | |||||
| 6. Revision Test | .24 * | .35 ** | .42 ** | .27 ** | .50 ** | .25 * | .17 | .17 | .08 | ||||||
| 7. BIS CW | .57 ** | .42 ** | .28 ** | .11 | .39 ** | .06 | .16 | .27 ** | |||||||
| 8. BIS PW | .47 ** | .40 ** | .41 ** | .36 ** | .23 * | .22 * | .32 ** | ||||||||
| 9. BIS UW | .22 * | .20 * | .26 ** | .11 | .06 | .20 * | |||||||||
| Reasoning | |||||||||||||||
| 10. I-S-T 2000 R Matrices | .37 ** | .31 ** | .08 | .17 | .13 | ||||||||||
| 11. I-S-T 2000 R Number Series | .32 ** | .23 * | .14 | .07 | |||||||||||
| 12. I-S-T 2000 R Analogies | .25 * | .18 | .19 | ||||||||||||
| Working Memory Span | |||||||||||||||
| 13. Figural Span | .24 * | .22 * | |||||||||||||
| 14. Numerical Span | .48 ** | ||||||||||||||
| 15. Verbal Span | |||||||||||||||
Appendix B
| Tasks | 2. | 3. | 4. | 5. | 6. | 7. | 8. | 9. | 10. | 11. | 12. | |
|---|---|---|---|---|---|---|---|---|---|---|---|---|
| Sub-Components | ||||||||||||
| 1. Inspection Time Task | .26 * | .11 | .01 | .26 * | .34 ** | .20 | .24 * | .17 | .17 | .28 ** | .16 | |
| 2. Reaction Time modified d2 | .44 ** | −.12 | .68 ** | .56 ** | .43 ** | .42 ** | .39 ** | .04 | .43 ** | .08 | ||
| 3. Simple Reaction Time | −.12 | .28 ** | .25 * | .10 | .04 | .17 | .01 | .13 | .20 * | |||
| 4. Item Shifting Costs | .00 | −.02 | −.10 | .07 | .04 | −.08 | −.14 | −.02 | ||||
| Sustained Attention | ||||||||||||
| 5. d2-R (electronic version) | .57 ** | .41 ** | .26 ** | .41 ** | .23 * | .39 ** | .21 * | |||||
| 6. Revision Test | .56 ** | .47 ** | .57 ** | .25 * | .45 ** | .28 ** | ||||||
| 7. BIS CW | .51 ** | .62 ** | .23 * | .36 ** | .30 ** | |||||||
| 8. BIS PW | .38 ** | .10 | .24 * | .10 | ||||||||
| 9. BIS UW | .18 | .35 ** | .32 ** | |||||||||
| Reasoning | ||||||||||||
| 10. I-S-T 2000 R Matrices | .35 ** | .44 ** | ||||||||||
| 11. I-S-T 2000 R Number Series | .33 ** | |||||||||||
| 12. I-S-T 2000 R Analogies | ||||||||||||
References
- Schmidt-Atzert, L.; Brickenkamp, R. Test d2-R—Elektronische Fassung des Aufmerksamkeits—und Konzentrationstests d2-R; Hogrefe: Göttingen, Germany, 2017. [Google Scholar]
- Mirsky, A.F.; Anthony, B.J.; Duncan, C.C.; Ahearn, M.B.; Kellam, S.G. Analysis of the elements of attention: A neuropsychological approach. Neuropsychol. Rev. 1991, 2, 109–145. [Google Scholar] [CrossRef] [PubMed]
- Schmidt-Atzert, L.; Bühner, M.; Enders, P. Messen Konzentrationstests Konzentration? Eine Analyse der Komponenten von Konzentrationsleistungen. Diagnostica 2006, 52, 33–44. [Google Scholar] [CrossRef]
- Moosbrugger, H.; Goldhammer, F. Aufmerksamkeits- und Konzentrationsdiagnostik. In Leistung und Leistungsdiagnostik; Schweizer, K., Ed.; Springer: Heidelberg, Germany, 2006; pp. 83–102. [Google Scholar]
- Westhoff, K.; Kluck, M.L. Ansätze einer Theorie konzentrativer Leistungen. Diagnostica 1984, 30, 167–183. [Google Scholar]
- Bornstein, R.F. Toward a process-focused model of test score validity: Improving psychological assessment in science and practice. Psychol. Assess. 2011, 23, 532–544. [Google Scholar] [CrossRef] [PubMed]
- Borsboom, D.; Mellenbergh, G.J.; Van Heerden, J. The concept of validity. Psychol. Rev. 2004, 111, 1061–1071. [Google Scholar] [CrossRef] [PubMed]
- Krumm, S.; Hüffmeier, J.; Lievens, F. Experimental test validation: Examining the path from test elements to test performance. Eur. J. Psychol. Assessment. Adv. Online Publ. 2017. [Google Scholar] [CrossRef]
- Embretson, S.E. Construct validity: Construct representation versus nomothetic span. Psychol. Bull. 1983, 93, 179–197. [Google Scholar]
- American Educational Research Association; American Psychological Association; National Council on Measurement in Education. Standards for Educational and Psychological Testing; American Educational Research Association: Washington, DC, USA, 2014. [Google Scholar]
- Schweizer, K. An overview of research into the cognitive basis of intelligence. J. Individ. Differ. 2005, 26, 43–51. [Google Scholar] [CrossRef]
- Lezak, M.D. Neuropsychological Assessment, 3rd ed.; Oxford University Press: New York, NY, USA, 1995. [Google Scholar]
- Bartenwerfer, H. Allgemeine Leistungstests. In Handbuch der Psychologie, Band VI, Psychologische Diagnostik; Heiss, R., Ed.; Hogrefe: Göttingen, Germany, 1964; pp. 385–410. [Google Scholar]
- Büttner, G.; Schmidt-Atzert, L. Diagnostik von Konzentration und Aufmerksamkeit; Hogrefe: Göttingen, Germany, 2004. [Google Scholar]
- Westhoff, K.; Hagemeister, C. Konzentrationsdiagnostik; Pabst: Lengerich, Germany, 2005. [Google Scholar]
- Krumm, S.; Schmidt-Atzert, L.; Eschert, S. Investigating the structure of attention: How do test characteristics of paper-pencil sustained attention tests influence their relationship with other attention tests? Eur. J. Psychol. Assess. 2008, 24, 108–116. [Google Scholar] [CrossRef]
- Krumm, S.; Schmidt-Atzert, L.; Schmidt, S.; Zenses, E.M.; Stenzel, N. Attention tests in different stimulus presentation modes. J. Individ. Differ. 2012, 33, 146–159. [Google Scholar] [CrossRef]
- Schweizer, K.; Moosbrugger, H. Attention and working memory as predictors of intelligence. Intelligence 2004, 32, 329–347. [Google Scholar] [CrossRef]
- Beckmann, J.; Strang, H. Konzentration: Überlegungen zu einem vernachlässigten Konstrukt. In Aufmerksamkeit und Energetisierung. Facetten von Konzentration und Leistung; Hogrefe: Göttingen, Germany, 1993; pp. 11–32. [Google Scholar]
- Moosbrugger, H.; Oehlschlägel, J. Frankfurter Aufmerksamkeits-Inventar (FAIR); Hogrefe: Göttingen, Germany, 1996. [Google Scholar]
- Arnold, W. Der Pauli-Test; 5. Auflage; Springer: Berlin, Germany, 1975. [Google Scholar]
- Marschner, G. Revisions-Test; Hogrefe: Göttingen, Germany, 1980. [Google Scholar]
- Schweizer, K.; Zimmermann, P.; Koch, W. Sustained attention, intelligence, and the crucial role of perceptual processes. Learn. Individ. Differ. 2000, 12, 271–286. [Google Scholar] [CrossRef]
- Sanders, A.F. Towards a model of stress and human performance. Acta Psychol. 1983, 53, 61–97. [Google Scholar] [CrossRef]
- Schmidt-Atzert, L.; Bühner, M. Was misst der d2-Test? Eine experimentelle Analyse von Testleistungen. Diagnostica 1997, 43, 314–326. [Google Scholar]
- Van Breukelen, G.J.P.; Roskam, E.E.C.I.; Eling, P.A.T.M.; Jansen, R.W.T.L.; Souren, D.A.P.B.; Ickenroth, J.G.M. A model and diagnostic measures for response time series on tests of concentration: Historical background, conceptual framework, and some applications. Brain Cognit. 1995, 147–179. [Google Scholar] [CrossRef]
- Carroll, J.B. Human Cognitive Abilities: A Survey of Factor-Analytic Studies; Cambridge University Press: New York, NY, USA, 1993. [Google Scholar]
- Conway, A.R.A.; Kane, M.J.; Bunting, M.F.; Hambrick, D.Z.; Wilhelm, O.; Engle, R.W. Working memory span tasks: A methodological review and user’s guide. Psychon. Bull. Rev. 2005, 12, 769–786. [Google Scholar] [CrossRef] [PubMed]
- Hunt, E. Intelligence as an information processing concept. Br. J. Psychol. 1980, 71, 449–474. [Google Scholar] [CrossRef] [PubMed]
- Sternberg, R.J. Component processes in analogical reasoning. Psychol. Rev. 1977, 84, 353–378. [Google Scholar] [CrossRef]
- Daneman, M.; Carpenter, P. Individual differences in working memory and reading. J. Verbal Learn. Verbal Behav. 1980, 19, 450–466. [Google Scholar] [CrossRef]
- Oberauer, K.; Süß, H.; Wilhelm, O.; Wittman, W. The multiple faces of working memory: Storage, processing, supervision, and coordination. Intelligence 2003, 31, 167–193. [Google Scholar] [CrossRef]
- Unsworth, N.; Engle, R.W. On the division of short-term and working memory: An examination of simple and complex span and their relation to higher order abilities. Psychol. Bull. 2007, 133, 1038–1066. [Google Scholar] [CrossRef] [PubMed]
- Unsworth, N.; Engle, R.W. A temporal-contextual retrieval account of complex span: An analysis of errors. J. Mem. Lang. 2006, 54, 346–362. [Google Scholar] [CrossRef]
- Vickers, D.; Smith, P.L. The rationale for the inspection time index. Pers. Individ. Dif. 1986, 7, 609–623. [Google Scholar] [CrossRef]
- Brand, C.R.; Deary, I.J. Intelligence and “Inspection Time.”. In A Model of Intelligence; Eysenck, H., Ed.; Springer: New York, NY, USA, 1982; pp. 133–148. [Google Scholar]
- Schweizer, K.; Koch, W. Perceptual processes and cognitive ability. Intelligence 2003, 31, 211–235. [Google Scholar] [CrossRef]
- Vickers, D.; Nettelbeck, T.; Willson, R.J. Perceptual indices of performance: The measurement of ‘Inspection Time’ and ‘Noise’ in the visual system. Perception 1972, 1, 263–295. [Google Scholar] [CrossRef] [PubMed]
- Ackerman, P.L. Determinants of individual differences during skill acquisition: Cognitive abilities and information processing. J. Exp. Psychol. Gen. 1988, 117, 288–318. [Google Scholar] [CrossRef]
- Fleishman, E.A.; Hempel, W.E. Changes in factor structure of a complex psychomotor test as a function of practice. Psychometrika 1954, 19, 239–252. [Google Scholar] [CrossRef]
- Sternberg, S.; Monsell, S.; Knoll, R.L.; Wright, C.E. The Latency and Duration of Rapid Movement Sequences: Comparisons of Speech and Typewriting. In Information Processing in Motor Control and Learning; Stelmach, G.E., Ed.; Academic Press: New York, NY, USA, 1978; pp. 117–152. [Google Scholar]
- Jentzsch, I.; Dudschig, C. Why do we slow down after an error? Mechanisms underlying the effects of posterror slowing. Q. J. Exp. Psychol. 2009, 62, 209–218. [Google Scholar] [CrossRef]
- Rabbitt, P. Psychological refractory delay and response-stimulus interval duration in serial, choice-response tasks. Acta Psychol. 1969, 30, 195–219. [Google Scholar] [CrossRef]
- Jäger, A.O.; Süß, H.M.; Beauducel, A. Berliner Intelligenzstruktur-Test (BIS); Hogrefe: Göttingen, Germany, 1997. [Google Scholar]
- Krumm, S.; Schmidt-Atzert, L.; Michalczyk, K.; Danthiir, V. Speeded paper-pencil sustained attention and mental speed tests. J. Individ. Differ. 2008, 29, 205–216. [Google Scholar] [CrossRef]
- Liepmann, D.; Beauducel, A.; Brocke, B.; Amthauer, R. Intelligenz-Struktur-Test 2000 R; Hogrefe: Göttingen, Germany, 2007. [Google Scholar]
- Oswald, F.L.; McAbee, S.T.; Redick, T.S.; Hambrick, D.Z. The development of a short domain-general measure of working memory capacity. Behav. Res. Methods 2014, 47, 1343–1355. [Google Scholar] [CrossRef] [PubMed]
- Schneider, W.; Eschman, A.; Zuccolotto, A. E-Prime 2.0 Software; Psychology Software Tools Inc.: Pittsburgh, PA, USA, 2002. [Google Scholar]
- Niemi, P.; Näätänen, R. Foreperiod and simple reaction time. Psychol. Bull. 1981, 89, 133–162. [Google Scholar] [CrossRef]
- Frowein, H.W.; Sanders, A.F. Effects of visual stimulus degradation, S-R compatibility, and foreperiod duration on choice reaction time and movement time. Bull. Psychon. Soc. 1978, 12, 106–108. [Google Scholar] [CrossRef]
- Airbuckle, J.L. Amos (Version 24.0); IBM SPSS: Chicago, IL, USA, 2016. [Google Scholar]
- Allison, P.D. Missing Data; Sage Publications: Thousand Oaks, CA, USA, 2001. [Google Scholar]
- Anderson, J.; Gerbing, D. Structural equation modeling in practice: A review and recommended two-step approach. Psychol. Bull. 1988, 103, 411–423. [Google Scholar] [CrossRef]
- Kranzler, J.H.; Jensen, A.R. Inspection time and intelligence: A meta-analysis. Intelligence 1989, 13, 329–347. [Google Scholar] [CrossRef]
- Brown, T.A. Confirmatory Factor Analysis for Applied Research; The Guilford Press: New York, NY, USA, 2006. [Google Scholar]
- Schmidt-Atzert, L.; Bühner, M. Aufmerksamkeit und Intelligenz. In Intelligenz und Kognition: Die kognitiv-biologische Perspektive der Intelligenz; Schweizer, K., Ed.; Verlag Empirische Pädagogik: Landau, Germany, 2000; pp. 125–151. [Google Scholar]
- Jensen, A.R. Reaction Time and Psychometric g. In A Model for Intelligence; Eysenck, H.J., Ed.; Springer: Berlin, Germany, 1982; pp. 93–132. [Google Scholar]
- Jensen, A.R. The g beyond Factor Analysis. In The Influence of Cognitive Psychology on Testing; Ronning, R.R., Glover, J.A., Conoley, J.C., Witt, J.C., Eds.; Erlbaum: Hillsdale, NJ, USA, 1987; pp. 87–142. [Google Scholar]
- Vernon, P.A. The g-loading of intelligence tests and their relationship with reaction times: A comment on Ruchalla et al. Intelligence 1986, 10, 93–100. [Google Scholar] [CrossRef]
- Hale, S.; Jansen, J. Global processing-time coefficients characterize individual and group differences in cognitive speed. Psychol. Sci. 1994, 5, 384–389. [Google Scholar] [CrossRef]
- Miller, J.; Ulrich, R. Mental chronometry and individual differences: Modeling reliabilities and correlations of reaction time means and effect sizes. Psychon. Bull. Rev. 2013, 20, 819–858. [Google Scholar] [CrossRef]
- Blotenberg, I.; Schmidt-Atzert, L. On the characteristics of sustained attention test performance—The role of the preview benefit. 2019. submitted. [Google Scholar]
- Rodriguez, M.C.; Maeda, Y. Meta-analysis of coefficient alpha. Psychol. Methods 2006, 11, 306–322. [Google Scholar] [CrossRef]
- Taveira, A.D.; Choi, S.D. Review study of computer input devices and older users. Int. J. Hum. Comput. Interact. 2009, 25, 455–474. [Google Scholar] [CrossRef]
- Düker, H. Leistungsfähigkeit und Keimdrüsenhormone; J.A. Barth: München, Germany, 1957. [Google Scholar]
- Krumm, S.; Schmidt-Atzert, L.; Bracht, M.; Ochs, L. Coordination as a crucial component of performance on a sustained attention test. J. Individ. Differ. 2011, 32, 117–128. [Google Scholar] [CrossRef]
- Deary, I.J.; Stough, C. Intelligence and inspection time. Am. Psychol. 1996, 51, 599–608. [Google Scholar] [CrossRef]
- Vernon, P.A. Speed of Information-Processing and Intelligence; Ablex: Norwood, NJ, USA, 1987. [Google Scholar]
- Grudnik, J.L.; Kranzler, J.H. Meta-analysis of the relationship between intelligence and inspection time. Intelligence 2001, 29, 523–535. [Google Scholar] [CrossRef]
- Kranzler, J.H.; Jensen, A.R. The nature of psychometric g: Unitary process or a number of independent processes? Intelligence 1991, 15, 397–422. [Google Scholar] [CrossRef]
- Muthén, L.K.; Muthén, B.O. Mplus User’s Guide; Muthén & Muthén: Los Angeles, CA, USA, 2015. [Google Scholar]
- Townsend, J.T. Serial vs. parallel processing: Sometimes they look like tweedledum and tweedledee but they can (and should) be distinguished. Psychol. Sci. 1990, 1, 46–54. [Google Scholar] [CrossRef]
- Schubert, A.-L.; Hagemann, D.; Voss, A.; Schankin, A.; Bergmann, K. Decomposing the relationship between mental speed and mental abilities. Intelligence 2015, 51, 28–46. [Google Scholar] [CrossRef]
- Stafford, T.; Gurney, K.N. Additive factors do not imply discrete processing stages: A worked example using models of the Stroop task. Front. Psychol. 2011, 2. [Google Scholar] [CrossRef] [PubMed]
- Neubauer, A.C.; Knorr, E. Elementary cognitive processes in choice reaction time tasks and their correlations with intelligence. Pers. Individ. Differ. 1997, 23, 715–728. [Google Scholar] [CrossRef]
| 1 | |
| 2 | Mauchly’s sphericity test indicated a violation of the sphericity assumption for the factor RSI (χ2(65) = 210.992, p < .001). Therefore, the Greenhouse–Geisser correction was used to adjust degrees of freedom for the main effect of RSI (ε = 0.722). |
| 3 | The assumption of multivariate normality could not be confirmed (multivariate kurtosis = 37.441, c.r. = 6.726, p < .001). A Bollen–Stine bootstrap procedure (1000 samples) was conducted to obtain a corrected p-value for the χ2-test. |
| 4 | The assumption of multivariate normality could not be confirmed (multivariate kurtosis = 37.074, c.r. = 6.444, p < .001). A Bollen–Stine bootstrap procedure (1000 samples) was conducted to obtain a corrected p-value for the χ2-test. |
| 5 | The assumption of multivariate normality could not be confirmed (multivariate kurtosis = 34.188, c.r. = 8.656, p < .001). A Bollen–Stine bootstrap procedure (1000 samples) was conducted to obtain a corrected p-value for the χ2-test. |
| 6 | The assumption of multivariate normality could not be confirmed (multivariate kurtosis = 25.676, c.r. = 5.349, p < .001). A Bollen–Stine bootstrap procedure (1000 samples) was conducted to obtain a corrected p-value for the χ2-test. |
| 7 | The assumption of multivariate normality could not be confirmed (multivariate kurtosis = 24.943, c.r. = 5.523, p < .001). A Bollen–Stine bootstrap procedure (1000 samples) was conducted to obtain a corrected p-value for the χ2-test. |







| Tests/Scores | M | SD | rtt | |
|---|---|---|---|---|
| Speed in the Sub-Components | ||||
| Inspection Time (perception) | 63.1 a | 25.4 | - | |
| Reaction Time modified d2 (simple mental operation) | 1321.5 a | 349.3 | .89 c/.99 d | |
| Simple Reaction Time (motor reaction) | 242.8 a | 30.7 | .55 c/.60 d | |
| Response-Stimulus Interval modified d2 (item shifting) | 614.5 a | 50.9 | .41 c/.51 d | |
| Sustained Attention Tests | ||||
| Figural (d2-R electronic version) | 222.4 b | 40.2 | .98 d | |
| Numerical (Revision Test) | 388.1 b | 66.7 | .96 d | |
| Verbal (BIS UW/CW/PW) | 31.0/22.7/12.6 b | 7.1/6.3/2.7 | .96/.93/.80 d | |
| Reasoning Tests | ||||
| Figural (matrices, I-S-T 2000 R) | 10.5 b | 3.0 | .61 d | |
| Numerical (number series, I-S-T 2000 R) | 13.2 b | 5.1 | .90 d | |
| Verbal (verbal analogies, I-S-T 2000 R) | 11.5 b | 2.9 | .61 d | |
| Working Memory Span Tasks | ||||
| Figural (symmetry span) | 15.3 b | 4.2 | .56 d | |
| Numerical (operation span) | 24.0 b | 5.9 | .74 d | |
| Verbal (reading span) | 21.1 b | 5.8 | .67 d | |
| Tests/Scores | M | SD | rtt | |
|---|---|---|---|---|
| Modified d2 | ||||
| Reaction Time force-paced, single stimuli | 634.0 a | 95.5 | .68 c –.94 d | |
| Reaction Time self-paced, single stimuli | 702.2 a | 96.3 | .74 c –.92 d | |
| Reaction Time force-paced, three stimuli | 622.6 a | 85.0 | .89 c –.95 d | |
| Reaction Time self-paced, three stimuli | 705.3 a | 94.0 | .85 c –.97 d | |
| Sub-Components | ||||
| Inspection Time (perceptual speed) | 53.7 a | 27.8 | .58 c | |
| Reaction Time mean single stimuli (simple mental operation) | 668.1 a | 91.2 | .74c –.96 d | |
| Simple Reaction Time (motor speed) | 239.6 a | 26.3 | .57 c –.75 d | |
| Item shifting reaction time difference (pace) | 75.5 | 49.6 | .46 c –.80 d | |
| Sustained Attention Tests | ||||
| Figural (d2-R electronic version) | 220.1 b | 33.9 | .98 d | |
| Numerical (Revision-Test) | 390.0 b | 74.0 | .96 d | |
| Verbal (BIS UW/CW/PW) | 34.8/25.2/14.9 b | 8.7/5.7/2.5 | .95/.95/.83 d | |
| Reasoning Tests | ||||
| Figural (matrices, I-S-T 2000R) | 11.4 b | 2.9 | .60 d | |
| Numerical (number series, I-S-T 2000R) | 13.2 b | 4.2 | .83 d | |
| Verbal (verbal analogies, I-S-T 2000R) | 11.9 b | 3.1 | .67 d | |
© 2019 by the authors. Licensee MDPI, Basel, Switzerland. This article is an open access article distributed under the terms and conditions of the Creative Commons Attribution (CC BY) license (http://creativecommons.org/licenses/by/4.0/).
Share and Cite
Blotenberg, I.; Schmidt-Atzert, L. Towards a Process Model of Sustained Attention Tests. J. Intell. 2019, 7, 3. https://doi.org/10.3390/jintelligence7010003
Blotenberg I, Schmidt-Atzert L. Towards a Process Model of Sustained Attention Tests. Journal of Intelligence. 2019; 7(1):3. https://doi.org/10.3390/jintelligence7010003
Chicago/Turabian StyleBlotenberg, Iris, and Lothar Schmidt-Atzert. 2019. "Towards a Process Model of Sustained Attention Tests" Journal of Intelligence 7, no. 1: 3. https://doi.org/10.3390/jintelligence7010003
APA StyleBlotenberg, I., & Schmidt-Atzert, L. (2019). Towards a Process Model of Sustained Attention Tests. Journal of Intelligence, 7(1), 3. https://doi.org/10.3390/jintelligence7010003

