Metacognition and Mathematical Modeling Skills: The Mediating Roles of Computational Thinking in High School Students
Abstract
1. Introduction
2. Literature Review
2.1. Metacognition and Mathematical Modeling Skills
2.2. Metacognition and Computational Thinking
2.3. Computational Thinking and Mathematical Modeling Skills
2.4. The Present Study
3. Methods
3.1. Sample
3.2. Measurements
3.2.1. Mathematical Modeling Skill Test
3.2.2. Computational Thinking Scale
3.2.3. Metacognition Scale
3.3. Data Collection and Analysis
4. Results
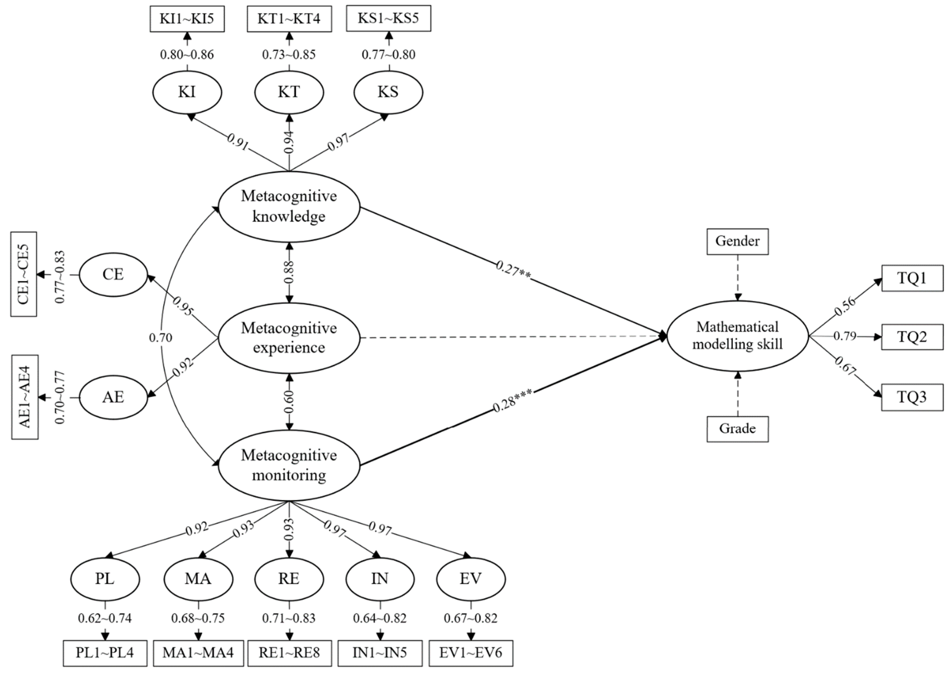
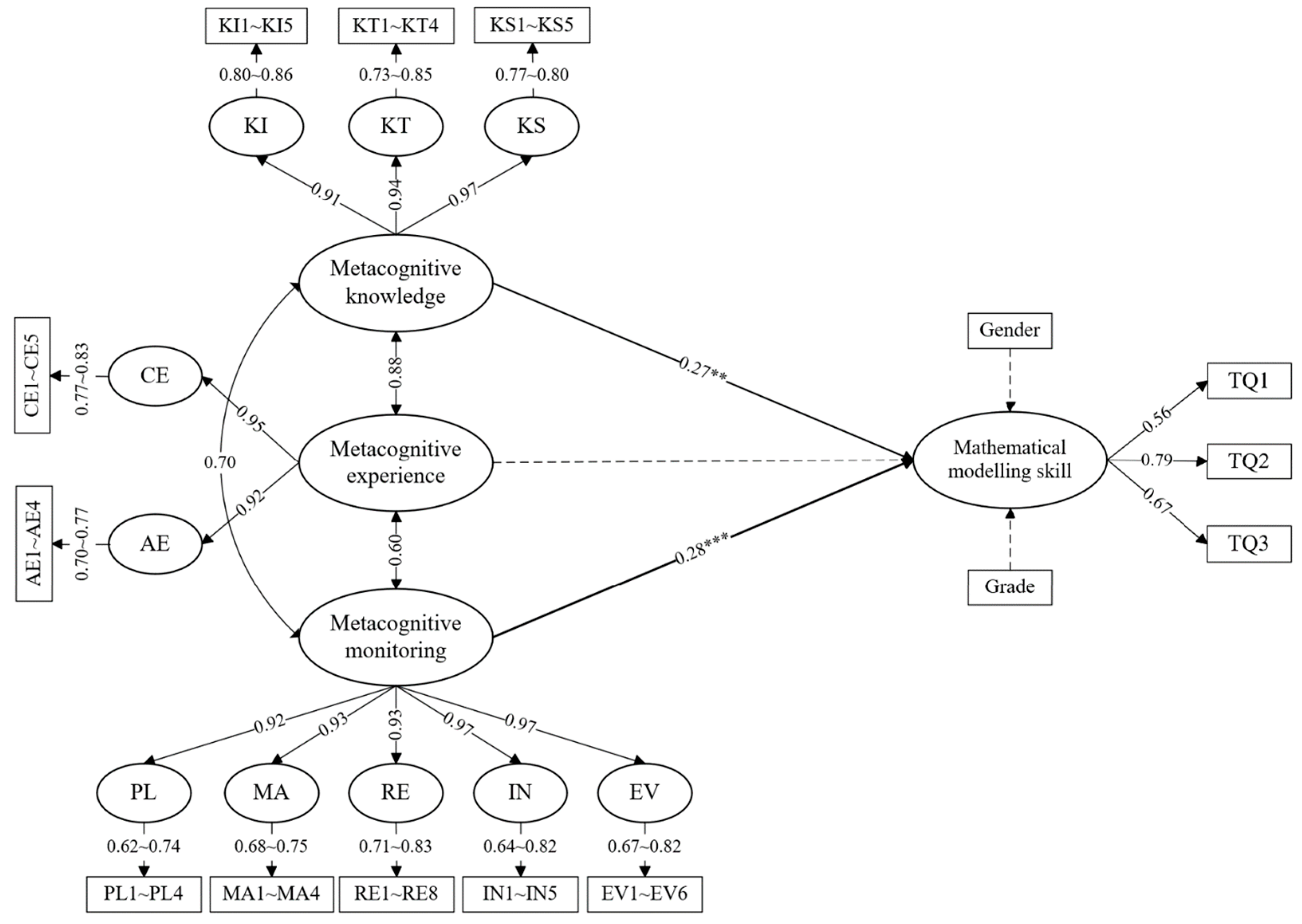
4.1. Assessment of Measurement Model
4.2. Assessment of Structural Model
4.3. Mediating Effect Analysis
5. Discussion
6. Limitations and Directions for Future Research
Author Contributions
Funding
Institutional Review Board Statement
Informed Consent Statement
Data Availability Statement
Conflicts of Interest
Appendix A
Appendix A1. Shoe Size
| International shoe size (mm) | 220 | 225 | 230 | 235 | 240 | 245 | 250 | 255 | 260 | 265 |
| Common use (European size) | 34 | 35 | 36 | 37 | 38 | 39 | 40 | 41 | 42 | 43 |
- (1)
- Find a function model that satisfies the above conditions.
- (2)
- What is the actual length of a foot that wears children’s shoes in customarily called “size 30”?
- (3)
- A basketball player’s foot is 282 mm long. What size shoe should he wear?
Appendix A2. Revolving Door

Appendix A3. Fuel Filling

References
- Akama, Kenichi, and Hirotsugu Yamauchi. 2004. Task performance and metacognitive experiences in problem-solving. Psychological Reports 94: 715–22. [Google Scholar] [CrossRef] [PubMed]
- Aksoy, Bülent. 2004. Coğrafya öğretiminde probleme dayalı öğrenme yaklaşımı [The Problem-Based Learning Approach in Geography Teaching]. Master’s thesis, Gazi University, Ankara, Turkey. [Google Scholar]
- Ang, Keng Cheng. 2021. Computational thinking and mathematical modelling. In Mathematical Modelling Education in East and West. Edited by Frederick Koon Shing Leung, Gloria Ann Stillman, Gabriele Kaiser and Ka Lok Wong. Cham: Springer, pp. 19–34. [Google Scholar] [CrossRef]
- Anhalt, Cynthia Oropesa, Ricardo Cortez, and Amy Been Bennett. 2018. The emergence of mathematical modeling competencies: An investigation of prospective secondary mathematics teachers. Mathematical Thinking and Learning 20: 202–21. [Google Scholar] [CrossRef]
- Bada, Steve Olusegun, and Steve Olusegun. 2015. Constructivism learning theory: A paradigm for teaching and learning. Journal of Research & Method in Education 5: 66–70. [Google Scholar]
- Bagozzi, Richard P., and Youjae Yi. 1988. On the evaluation of structural equation models. Journal of the Academy of Marketing Science 16: 74–94. [Google Scholar] [CrossRef]
- Barr, Valerie, and Chris Stephenson. 2011. Bringing computational thinking to k-12: What is involved and what is the role of the computer science education community. ACM Inroads 2: 48–54. [Google Scholar] [CrossRef]
- Biccard, Piera, and Dirk Wessels. 2011. Documenting the development of modelling competencies of grade 7 mathematics students. In Trends in Teaching and Learning of Mathematical Modelling. Edited by Gabriele Kaiser, Werner Blum, Rita Borromeo Ferri and Gloria Stillman. Dordrecht: Springer, vol. 1, pp. 375–83. [Google Scholar] [CrossRef]
- Blomhøj, Morten, and Tomas Højgaard Jensen. 2003. Developing mathematical modelling competence: Conceptual clarification and educational planning. Teaching Mathematics and its Applications 22: 123–39. [Google Scholar] [CrossRef]
- Blum, Werner, and Dominik Leiss. 2005. Modellieren im Unterricht mit der “Tanken”-Aufgabe. In Mathematik Lehren: Erfolgreich Unterrichten: Konzepte und Materialien. Edited by Bärbel Barzel and Michael Kleine. Hannover: Friedrich Verlag GmbH, pp. 18–21. [Google Scholar]
- Blum, Werner, and Dominik Leiss. 2007. How do students and teachers deal with modelling problems. Mathematical Modelling: Education, Engineering and Economics 12: 222–31. [Google Scholar]
- Blum, Werner, and Rita Borromeo Ferri. 2009. Mathematical modelling: Can it be taught and learnt. Journal of Mathematical Modelling and Application 1: 45–58. [Google Scholar]
- Brown, Ann L. 1987. Metacognition, executive control, self-regulation, and other more mysterious mechanisms. In Metacognition, Motivation, and Understanding. Edited by Franz Emanuel Weinert and Rainer H. Kluwe. Hillsdale: Erlbaum, pp. 65–116. [Google Scholar]
- Brown, Wendy. 2015. Introduction to Algorithmic Thinking. Available online: https://www.cs4fn.com/algoritmicthinking.php (accessed on 26 March 2024).
- Campbell, Donald T., and Donald W. Fiske. 1959. Convergent and Discriminant Validation by the Multitrait-Multimethod Matrix. Psychological Bulletin 56: 81–105. [Google Scholar] [CrossRef]
- Cheng, Jing, Jiansheng Bao, and Dianzhou Zhang. 2021. From ‘Two Basics’, to ‘Four Basics’ to ‘Core Mathematics Competencies’ in Mainland China. In Beyond Shanghai and PISA. Edited by Binyan Xu, Yan Zhu and Xiaoli Lu. Cham: Springer, pp. 1–13. [Google Scholar] [CrossRef]
- Cui, Bao Rui, Jian Li, and Guang Ming Wang. 2018. The design and compilation of the questionnaire of junior high school students’mathematics metacognition leve. Journal of Mathematics Education 27: 45–51. (In Chinese). [Google Scholar]
- Çakici, Dilek. 2018. Metacognitive awareness and critical thinking abilities of pre-service efl teachers. Journal of Education and Learning 7: 116–29. [Google Scholar] [CrossRef]
- De Backer, Liesje, Hilde Van Keer, and Martin Valcke. 2022. The functions of shared metacognitive regulation and their differential relation with collaborative learners’ understanding of the learning content. Learning and Instruction 77: 101527. [Google Scholar] [CrossRef]
- Dindar, Muhterem, Sanna Järvelä, and Hanna Järvenoja. 2020. Interplay of metacognitive experiences and performance in collaborative problem solving. Computers & Education 154: 103922. [Google Scholar] [CrossRef]
- Efklides, Anastasia, and Chryssoula Petkaki. 2005. Effects of mood on students’ metacognitive experiences. Learning and Instruction 15: 415–31. [Google Scholar] [CrossRef]
- Efklides, Anastasia, Maria Papadaki, Georgia Papantoniou, and Gregoris Kiosseoglou. 1999. Individual differences in school mathematics performance and feelings of difficulty: The effects of cognitive ability, affect, age, and gender. European Journal of Psychology of Education 14: 57–69. [Google Scholar] [CrossRef]
- English, Lyn D. 2016. Stem education k-12: Perspectives on integration. International Journal of Stem Education 3: 3. [Google Scholar] [CrossRef]
- Flavell, John H. 1976. Metacognitive aspects of problem-solving. In The Nature of Intelligence. Edited by Lauren B. Resnick. Hillsdale: Erlbaum, pp. 231–36. Available online: https://www.taylorfrancis.com/chapters/edit/10.4324/9781032646527-16/metacognitive-aspects-problem-solving-john-flavell (accessed on 15 February 2024).
- Flavell, John H. 1979. Metacognition and cognitive monitoring: A new area of cognitive–developmental inquiry. American Psychologist 34: 906–11. [Google Scholar] [CrossRef]
- Fornell, Claes, and David F. Larcker. 1981. Evaluating structural equation models with unobservable variables and measurement error. Journal of Marketing Research 18: 39–50. [Google Scholar] [CrossRef]
- Frejd, Peter. 2013. Modes of modelling assessment—A literature review. Educational Studies in Mathematics 84: 413–38. [Google Scholar] [CrossRef]
- Frejd, Peter, and Jonas Bergman Ärlebäck. 2011. First results from a study investigating Swedish upper secondary students’ mathematical modelling competencies. In Proceedings of the Trends in Teaching and Learning of Mathematical Modelling. Springer: Dordrecht. [Google Scholar]
- Galbraith, Peter. 2019. Forty years on: Mathematical modelling in and for education. Paper presented at 40th Annual Conference of the Mathematics Education Research Group of Australasia, Melbourne, Australia, July 2–6. [Google Scholar]
- Geiger, Vince, Peter Galbraith, Mogens Niss, and Catherine Delzoppo. 2022. Developing a task design and implementation framework for fostering mathematical modelling competencies. Educational Studies in Mathematics 109: 313–36. [Google Scholar] [CrossRef]
- Grover, Shuchi, and Roy Pea. 2013. Computational thinking in k--12: A review of the state of the field. Educational Researcher 42: 38–43. [Google Scholar] [CrossRef]
- Grover, Shuchi, and Roy Pea. 2018. Computational thinking: A competency whose time has come. Perspectives on Teaching and Learning in School 19: 19–38. [Google Scholar] [CrossRef]
- Haines, Christopher, and Rosalind Crouch. 2001. Recognizing constructs within mathematical modelling. Teaching Mathematics and its Applications: International Journal of the Ima 20: 129–38. [Google Scholar] [CrossRef]
- Hargrove, Ryan A., and John L. Nietfeld. 2015. The impact of metacognitive instruction on creative problem solving. The Journal of Experimental Education 83: 291–318. [Google Scholar] [CrossRef]
- Hidayat, Riyan, and Sharon Tie Ding Ying. 2023. The sub-dimensions of metacognition and their influence on modeling competency. Humanities and Social Sciences Communications 10: 1–12. [Google Scholar] [CrossRef]
- Hidayat, Riyan, Hutkemri Zulnaidi, and Sharifah Norul Akmar Syed Zamri. 2018. Roles of metacognition and achievement goals in mathematical modeling competency: A structural equation modeling analysis. PLoS ONE 13: e206211. [Google Scholar] [CrossRef] [PubMed]
- Hidayat, Riyan, Mazlini Adnan, and Mohd Faizal Nizam Lee Abdullah. 2022. A systematic literature review of measurement of mathematical modeling in mathematics education context. Eurasia Journal of Mathematics, Science and Technology Education 18: em2108. [Google Scholar] [CrossRef]
- Huang, Xianhan, Lin Chin-Hsi, Sun Mingyao, and Xu Peng. 2021. What drives teaching for creativity? Dynamic componential modelling of the school environment, teacher enthusiasm, and metacognition. Teaching and Teacher Education 107: 103491. [Google Scholar] [CrossRef]
- ISTE. 2015. ISTE CT Leadership Toolkit. Available online: http://www.iste.org/docs/ct-documents/ct-leadershipt-toolkit.pdf?sfvrsn=4 (accessed on 26 March 2024).
- Jablonka, Eva. 2020. Critical thinking in mathematics education. In Encyclopedia of Mathematics Education. Edited by Stephen Lerman. Cham: Springer, pp. 159–63. [Google Scholar]
- Jiang, Lan, Chunliang Yang, Zhongling Pi, Yangping Li, Shaohang Liu, and Xinfa Yi. 2023. Individuals with High Metacognitive Ability Are Better at Divergent and Convergent Thinking. Journal of Intelligence 11: 162. [Google Scholar] [CrossRef]
- Joo, Kil Hong, and Nam Hun Park. 2023. Correlation analysis between metacognition and computational thinking on software education. In Soft Computing for Security Applications. Edited by G. Ranganathan, Youssouf El Allioui and Selwyn Piramuthu. Singapore: Springer, vol. 1449, pp. 569–79. [Google Scholar] [CrossRef]
- Kaiser, Gabriele. 2007. Modelling and modelling competencies in school. In Mathematical Modelling (ICTMA 12): Education, Engineering and Economics. Edited by Christopher Haines, Peter Galbraith, Werner Blum and Sanowar Khan. Chichester: Horwood Publishing, pp. 110–19. [Google Scholar] [CrossRef]
- Kaiser, Gabriele, and Peter Stender. 2013. Complex modelling problems in co-operative, self-directed learning environments. In Teaching Mathematical Modelling: Connecting to Research and Practice. Edited by Gloria Ann Stillman, Gabriele Kaiser, Werner Blum and Jill P. Brown. Dordrecht: Springer, pp. 277–93. [Google Scholar] [CrossRef]
- Kaiser, Gabriele, Morten Blomhøj, and Bharath Sriraman. 2006. Towards a didactical theory for mathematical modelling. Zentralblatt für Didaktik der Mathematik 38: 82–85. [Google Scholar] [CrossRef]
- Kannadass, Pavitra, Riyan Hidayat, Pariang Sonang Siregar, and Alma Pratiwi Husain. 2023. Relationship between computational and critical thinking towards modelling competency among pre-service mathematics teachers. Tem Journal 12: 1370–82. [Google Scholar] [CrossRef]
- Koedinger, Kenneth R., and John R. Anderson. 2003. The role of domain-specific and general-purpose problem-solving skills in mathematical modeling. Cognitive Science 27: 207–49. [Google Scholar]
- Korkmaz, Özgen, Recep Çakir, and M. Yaşar Özden. 2017. A validity and reliability study of the computational thinking scales (cts). Computers in Human Behavior 72: 558–69. [Google Scholar] [CrossRef]
- Krabbe, Paul. 2016. The Measurement of Health and Health Status: Concepts, Methods and Applications from a Multidisciplinary Perspective. San Diego: Academic Press. [Google Scholar]
- Kramarski, Bracha, and Zemira R. Mevarech. 2003. Enhancing mathematical reasoning in the classroom: The effects of cooperative learning and metacognitive training. American Educational Research Journal 40: 281–310. [Google Scholar] [CrossRef]
- Krüger, Alexandra, Katrin Vorhölter, and Gabriele Kaiser. 2020. Metacognitive strategies in group work in mathematical modelling activities–The students’ perspective. In Mathematical Modelling Education and Sense-Making. Edited by Gloria Ann Stillman, Gabriele Kaiser and Christine Erna Lampen. Cham: Springer International Publishing, pp. 311–21. [Google Scholar] [CrossRef]
- Ku, Kelly Y.L., and Irene T. Ho. 2010. Metacognitive strategies that enhance critical thinking. Metacognition and Learning 5: 251–67. [Google Scholar] [CrossRef]
- Künsting, Josef, Julian Kempf, and Joachim Wirth. 2013. Enhancing scientific discovery learning through metacognitive support. Contemporary Educational Psychology 38: 349–60. [Google Scholar] [CrossRef]
- Lam, Long W. 2012. Impact of competitiveness on salespeople’s commitment and performance. Journal of Business Research 65: 1328–34. [Google Scholar] [CrossRef]
- Li, Na, Ida Ah Chee Mok, and Yiming Cao. 2019. The evolution of mathematical thinking in Chinese mathematics education. Mathematics 7: 297. [Google Scholar] [CrossRef]
- Livingston, Jennifer A. 2003. Metacognition: An Overview. Available online: https://files.eric.ed.gov/fulltext/ED474273.pdf (accessed on 26 March 2024).
- Lohr, Sharon L. 2021. Sampling: Design and Analysis. London: Chapman and Hall/CRC. [Google Scholar]
- Lu, Xiaoli, and Gabriele Kaiser. 2022. Creativity in students’ modelling competencies: Conceptualisation and measurement. Educational Studies in Mathematics 109: 287–311. [Google Scholar] [CrossRef]
- Luwel, Koen, Joke Torbeyns, and Lieven Verschaffel. 2003. The relation between metastrategic knowledge, strategy use and task performance: Findings and reflections from a numerosity judgement task. European Journal of Psychology of Education 18: 425. [Google Scholar] [CrossRef]
- Ma, Hongliang, Mei Zhao, Huixin Wang, Xinqi Wan, Terence W. Cavanaugh, and Ji Liu. 2021. Promoting pupils’ computational thinking skills and self-efficacy: A problem-solving instructional approach. Educational Technology Research and Development 69: 1599–616. [Google Scholar] [CrossRef]
- Maaß, Katja. 2006. What are modelling competencies? Zdm-Mathematics Education 38: 113–42. [Google Scholar] [CrossRef]
- Magno, Carlo. 2010. The role of metacognitive skills in developing critical thinking. Metacognition and Learning 5: 137–56. [Google Scholar] [CrossRef]
- Marin, Lisa M., and Diane F. Halpern. 2011. Pedagogy for developing critical thinking in adolescents: Explicit instruction produces greatest gains. Thinking Skills and Creativity 6: 1–13. [Google Scholar] [CrossRef]
- Markandan, Nagalaxmy, Kamisah Osman, and Lilia Halim. 2022. Integrating computational thinking and empowering metacognitive awareness in STEM education. Frontiers in Psychology 13: 872593. [Google Scholar] [CrossRef] [PubMed]
- Mayer, Richard E. 1998. Cognitive, metacognitive, and motivational aspects of problem solving. Instructional Science 26: 49–63. [Google Scholar] [CrossRef]
- Mevarech, Zemira, and Shimon Fridkin. 2006. The effects of improve on mathematical knowledge, mathematical reasoning and meta-cognition. Metacognition and Learning 1: 85–97. [Google Scholar] [CrossRef]
- Mevarech, Zemira R., and Nurit Paz-Baruch. 2022. Meta-creativity: What is it and how does it relate to creativity. Metacognition and Learning 17: 427–41. [Google Scholar] [CrossRef]
- Meyers, Lawrence S., Glenn Gamst, and Anthony J. Guarino. 2016. Applied Multivariate Research: Design and Interpretation, 3rd ed. Thousand Oaks: Sage Publications Inc. [Google Scholar]
- Molenaar, Inge, Peter Sleegers, and Carla van Boxtel. 2014. Metacognitive scaffolding during collaborative learning: A promising combination. Metacognition and Learning 9: 309–32. [Google Scholar] [CrossRef]
- Møgelvang, Anja, and Nyléhn Jorun. 2023. Co-operative learning in undergraduate mathematics and science education: A scoping review. International Journal of Science and Mathematics Education 21: 1935–59. [Google Scholar] [CrossRef]
- Özcan, Zeynep Çiğdem. 2016. The relationship between mathematical problem-solving skills and self-regulated learning through homework behaviours, motivation, and metacognition. International Journal of Mathematical Education in Science and Technology 47: 408–20. [Google Scholar] [CrossRef]
- Pala, Ferhat Kadir, and Pınar Mıhçı Türker. 2021. The effects of different programming trainings on the computational thinking skills. Interactive Learning Environments 29: 1090–100. [Google Scholar] [CrossRef]
- Román-González, Marcos, Juan-Carlos Pérez-González, and Carmen Jiménez-Fernández. 2017. Which cognitive abilities underlie computational thinking? Criterion validity of the Computational Thinking Test. Computers in Human Behavior 72: 678–91. [Google Scholar] [CrossRef]
- Rum, Siti Nurulain Mohd, and Maizatul Akmar Ismail. 2017. Metocognitive support accelerates computer assisted learning for novice programmers. Journal of Educational Technology & Society 20: 170–81. [Google Scholar]
- Saiz, Carlos, and Silvia F. Rivas. 2023. Critical Thinking, Formation, and Change. Journal of Intelligence 11: 219. [Google Scholar] [CrossRef] [PubMed]
- Samsudin, Didin, and Tri Hardini. 2019. The influence of learning styles and metacognitive skills on students’critical thinking in the context of student creativity program. International Journal of Education 11: 117–24. [Google Scholar] [CrossRef]
- Scheibe, Daniel A., Christopher A. Was, John Dunlosky, and Clarissa A. Thompson. 2023. “Metacognitive Cues, Working Memory, and Math Anxiety: The Regulated Attention in Mathematical Problem Solving (RAMPS) Framework”. Journal of Intelligence 11: 117. [Google Scholar] [CrossRef] [PubMed]
- Schneider, Wolfgang, and Cordula Artelt. 2010. Metacognition and mathematics education. Zdm-Mathematics Education 42: 149–61. [Google Scholar] [CrossRef]
- Schoenfeld, Alan H. 1987. What’s all that fuss about metacognition? In Cognitive Science and Mathematics Education. Edited by Alan H. Schoenfeld. Hillsdale: Erlbaum, pp. 189–215. [Google Scholar]
- Schoenfeld, Alan H. 2016. Learning to think mathematically: Problem solving, metacognition, and sense making in mathematics. Journal of Education 196: 1–38. [Google Scholar] [CrossRef]
- Schraw, Gregory. 1998. Promoting general metacognitive awareness. Instructional Science 26: 113–25. [Google Scholar] [CrossRef]
- Schraw, Gregory, and David Moshman. 1995. Metacognitive theories. Educational Psychology Review 7: 351–71. [Google Scholar] [CrossRef]
- Schukajlow, Stanislau, Gabriele Kaiser, and Gloria Stillman. 2018. Empirical research on teaching and learning of mathematical modelling: A survey on the current state-of-the-art. Zdm-Mathematics Education 50: 5–18. [Google Scholar] [CrossRef]
- Shute, Valerie J., Chen Sun, and Jodi Asbell-Clarke. 2017. Demystifying computational thinking. Educational Research Review 22: 142–58. [Google Scholar] [CrossRef]
- Stillman, Gloria. 2004. Strategies employed by upper secondary students for overcoming or exploiting conditions affecting accessibility of applications tasks. Mathematics Education Research Journal 16: 41–71. [Google Scholar] [CrossRef]
- Stillman, Gloria. 2011. Applying metacognitive knowledge and strategies in applications and modelling tasks at secondary school. In Trends in Teaching and Learning of Mathematical Modelling. Edited by Gabriele Kaiser, Werner Blum, Rita Borromeo Ferri and Gloria Stillman. Dordrecht: Springer, vol. 1, pp. 165–80. [Google Scholar] [CrossRef]
- Stillman, Gloria A., and Peter L. Galbraith. 1998. Applying mathematics with real world connections: Metacognitive characteristics of secondary students. Educational Studies in Mathematics 36: 157–94. [Google Scholar] [CrossRef]
- Taber, Keith S. 2018. The use of Cronbach’s alpha when developing and reporting research instruments in science education. Research in Science Education 48: 1273–96. [Google Scholar] [CrossRef]
- Tay, Lee Yong, Melvin Chan, Sau Kew Chong, Jing Yi Tan, and Thaslim Begum Aiyoob. 2023. Learning of mathematics: A metacognitive experiences perspective. International Journal of Science and Mathematics Education 22: 1–23. [Google Scholar] [CrossRef]
- Teng, Mark Feng, and Mei Yue. 2023. Metacognitive writing strategies, critical thinking skills, and academic writing performance: A structural equation modeling approach. Metacognition and Learning 18: 237–60. [Google Scholar] [CrossRef]
- Teong, Su Kwang. 2003. The effect of metacognitive training on mathematical word-problem solving. Journal of Computer Assisted Learning 19: 46–55. [Google Scholar] [CrossRef]
- Veenman, Marcel V.J. 2006. The role of intellectual and metacognitive skills in math problem-solving. In Metacognition in Mathematics Education. Edited by Wolfgang Schneider and Cordula Artelt. Hauppauge: Nova Science Publishers, pp. 35–50. Available online: https://hdl.handle.net/11245/1.266091 (accessed on 18 February 2024).
- Veenman, Marcel V.J., and Joke Verheij. 2003. Technical students’ metacognitive skills: Relating general vs. Specific metacognitive skills to study success. Learning and Individual Differences 13: 259–72. [Google Scholar] [CrossRef]
- Vorhölter, Katrin. 2018. Conceptualization and measuring of metacognitive modelling competencies: Empirical verification of theoretical assumptions. Zdm-Mathematics Education 50: 343–54. [Google Scholar] [CrossRef]
- Vorhölter, Katrin. 2019. Enhancing metacognitive group strategies for modelling. Zdm-Mathematics Education 51: 703–16. [Google Scholar] [CrossRef]
- Wang, Guangming, Wenjuan She, Jing Liao, and Zhaoyun Wang. 2017. Metacognitive characteristics of high school students for efficient mathematics learning and its pedagogical implications. Educational Science Research 1: 46–53. (In Chinese). [Google Scholar]
- Wang, Guangming, Yiming Zhen, Xia Chen, Yueyuan Kang, and Baorui Cui. 2022. Mathematical metacognitive characteristics of chinese middle school students in efficient mathematics learning. Zdm—Mathematics Education 54: 543–54. [Google Scholar] [CrossRef]
- Weintrop, David, Elham Beheshti, Michael Horn, Kai Orton, Kemi Jona, Laura Trouille, and Uri Wilensky. 2016. Defining computational thinking for mathematics and science classrooms. Journal of Science Education and Technology 25: 127–47. [Google Scholar] [CrossRef]
- Wendt, Lisa, Katrin Vorh O Lter, and Gabriele Kaiser. 2020. Teachers’ perspectives on students’ metacognitive strategies during mathematical modelling processes—A case study. In Mathematical Modelling Education and Sense-Making. Cham: Springer, pp. 335–46. [Google Scholar]
- Wessels, Helena. 2014. Levels of mathematical creativity in model-eliciting activities. Journal of Mathematical Modelling and Application 1: 22–40. [Google Scholar]
- Wilson, Jeni, and David Clarke. 2004. Towards the modelling of mathematical metacognition. Mathematics Education Research Journal 16: 25. [Google Scholar] [CrossRef]
- Wing, Jeannette M. 2006. Computational thinking. Communications of the ACM 49: 33–35. [Google Scholar] [CrossRef]
- Wing, Jeannette M. 2010. Computational Thinking: What and Why. Available online: https://www.cs.cmu.edu/~CompThink/papers/TheLinkWing.pdf (accessed on 18 February 2024).
- Yadav, Aman, Ceren Ocak, and Amber Oliver. 2022. Computational thinking and metacognition. Techtrends 66: 405–11. [Google Scholar] [CrossRef]
- Young, Raymond J. 1986. Methodology for community educational study: How appropriate is cluster sampling? The Journal of Experimental Education 54: 114–17. [Google Scholar] [CrossRef]
- Ziegler, Matthias. 2020. Psychological test adaptation and development–How papers are structured and why. Psychological Test Adaptation and Development 1: 3–11. [Google Scholar] [CrossRef]
- Zimmerman, Barry J. 2008. Investigating self-regulation and motivation: Historical background, methodological developments, and future prospects. American Educational Research Journal 45: 166–83. [Google Scholar] [CrossRef]


| Measurement Model | Significance Test of Parameters | R2 | Fit Index | AVE | CR | |||||
|---|---|---|---|---|---|---|---|---|---|---|
| Estimate | S.E. | Est./S.E. | p | |||||||
| MK | KI | KI1 | 0.80 | 0.01 | 62.81 | *** | 0.76 | χ2 = 219.34, df = 74, χ2/df = 2.96, RMSEA = 0.06, CFI = 0.97, TLI = 0.97, SRMR = 0.03 | 0.65 | 0.96 |
| KI2 | 0.82 | 0.01 | 63.04 | *** | 0.66 | |||||
| KI3 | 0.86 | 0.01 | 79.90 | *** | 0.77 | |||||
| KI4 | 0.80 | 0.01 | 56.72 | *** | 0.57 | |||||
| KI5 | 0.82 | 0.01 | 68.09 | *** | 0.61 | |||||
| KT | KT1 | 0.84 | 0.01 | 70.40 | *** | 0.63 | ||||
| KT2 | 0.80 | 0.01 | 60.24 | *** | 0.61 | |||||
| KT3 | 0.83 | 0.01 | 64.68 | *** | 0.54 | |||||
| KT4 | 0.73 | 0.02 | 45.35 | *** | 0.66 | |||||
| KS | KS1 | 0.76 | 0.02 | 45.94 | *** | 0.68 | ||||
| KS2 | 0.77 | 0.02 | 50.68 | *** | 0.77 | |||||
| KS3 | 0.76 | 0.02 | 51.07 | *** | 0.57 | |||||
| KS4 | 0.85 | 0.01 | 74.73 | *** | 0.65 | |||||
| KS5 | 0.80 | 0.01 | 58.53 | *** | 0.80 | |||||
| ME | CE | CE1 | 0.82 | 0.01 | 61.55 | *** | 0.82 | χ2 = 86.61, df = 26, χ2/df = 3.33, RMSEA = 0.06, CFI = 0.98, TLI = 0.97, SRMR = 0.02 | 0.66 | 0.95 |
| CE2 | 0.82 | 0.01 | 69.47 | *** | 0.69 | |||||
| CE3 | 0.77 | 0.01 | 57.42 | *** | 0.55 | |||||
| CE4 | 0.82 | 0.01 | 64.58 | *** | 0.61 | |||||
| CE5 | 0.77 | 0.01 | 57.11 | *** | 0.66 | |||||
| AE | AE1 | 0.88 | 0.01 | 122.87 | *** | 0.64 | ||||
| AE2 | 0.85 | 0.01 | 81.12 | *** | 0.74 | |||||
| AE3 | 0.81 | 0.01 | 68.23 | *** | 0.54 | |||||
| AE4 | 0.76 | 0.01 | 62.93 | *** | 0.64 | |||||
| MM | PL | PL1 | 0.62 | 0.02 | 28.55 | *** | 0.67 | χ2 = 1070.41, df = 317, χ2/df = 3.38, RMSEA = 0.06, CFI = 0.93, TLI = 0.92, SRMR = 0.04 | 0.57 | 0.97 |
| PL2 | 0.74 | 0.02 | 43.80 | *** | 0.73 | |||||
| PL3 | 0.70 | 0.02 | 34.91 | *** | 0.64 | |||||
| PL4 | 0.70 | 0.02 | 35.54 | *** | 0.68 | |||||
| MA | MA1 | 0.73 | 0.02 | 41.63 | *** | 0.71 | ||||
| MA2 | 0.68 | 0.02 | 35.38 | *** | 0.63 | |||||
| MA3 | 0.75 | 0.02 | 50.70 | *** | 0.69 | |||||
| MA4 | 0.73 | 0.02 | 32.54 | *** | 0.53 | |||||
| RE | RE1 | 0.78 | 0.01 | 55.01 | *** | 0.58 | ||||
| RE2 | 0.77 | 0.02 | 52.32 | *** | 0.60 | |||||
| RE3 | 0.76 | 0.02 | 50.60 | *** | 0.58 | |||||
| RE4 | 0.71 | 0.02 | 41.70 | *** | 0.72 | |||||
| RE5 | 0.77 | 0.02 | 49.23 | *** | 0.64 | |||||
| RE6 | 0.83 | 0.01 | 66.64 | *** | 0.66 | |||||
| RE7 | 0.78 | 0.02 | 52.46 | *** | 0.67 | |||||
| RE8 | 0.78 | 0.02 | 51.33 | *** | 0.59 | |||||
| IN | IN1 | 0.79 | 0.01 | 60.34 | *** | 0.68 | ||||
| IN2 | 0.80 | 0.01 | 62.91 | *** | 0.59 | |||||
| IN3 | 0.64 | 0.02 | 29.78 | *** | 0.77 | |||||
| IN4 | 0.83 | 0.01 | 62.47 | *** | 0.72 | |||||
| IN5 | 0.72 | 0.02 | 38.67 | *** | 0.65 | |||||
| EV | EV1 | 0.79 | 0.01 | 58.77 | *** | 0.58 | ||||
| EV2 | 0.82 | 0.01 | 73.44 | *** | 0.38 | |||||
| EV3 | 0.67 | 0.02 | 33.59 | *** | 0.55 | |||||
| EV4 | 0.81 | 0.01 | 65.41 | *** | 0.49 | |||||
| EV5 | 0.81 | 0.01 | 64.26 | *** | 0.49 | |||||
| EV6 | 0.80 | 0.02 | 54.64 | *** | 0.53 | |||||
| CT | CR | CR1 | 0.87 | 0.01 | 78.34 | *** | 0.46 | χ2 = 4.04, df = 2, χ2/df = 2.01, RMSEA = 0.04, CFI = 0.99, TLI = 0.99, SRMR = 0.01 | 0.69 | 0.90 |
| CR2 | 0.81 | 0.01 | 77.91 | *** | 0.56 | |||||
| CR3 | 0.88 | 0.01 | 98.28 | *** | 0.53 | |||||
| CR4 | 0.75 | 0.02 | 48.69 | *** | 0.60 | |||||
| AT | AT1 | 0.78 | 0.02 | 52.47 | *** | 0.60 | χ2 = 6.26, df = 2, χ2/df = 3.13, RMSEA = 0.06, CFI = 0.99, TLI = 0.97, SRMR = 0.02 | 0.60 | 0.86 | |
| AT2 | 0.79 | 0.02 | 52.33 | *** | 0.57 | |||||
| AT3 | 0.78 | 0.01 | 54.76 | *** | 0.51 | |||||
| AT4 | 0.74 | 0.02 | 41.84 | *** | 0.60 | |||||
| CO | CO1 | 0.81 | 0.01 | 58.78 | *** | 0.69 | χ2 = 6.37, df = 2, χ2/df = 3.19, RMSEA = 0.06, CFI = 0.99, TLI = 0.98, SRMR = 0.02 | 0.67 | 0.89 | |
| CO2 | 0.83 | 0.02 | 54.48 | *** | 0.61 | |||||
| CO3 | 0.88 | 0.01 | 77.34 | *** | 0.61 | |||||
| CO4 | 0.76 | 0.02 | 46.92 | *** | 0.63 | |||||
| CRT | CRT1 | 0.80 | 0.01 | 65.01 | *** | 0.64 | χ2 = 6.52, df = 2, χ2/df = 3.26, RMSEA = 0.06, CFI = 0.99, TLI = 0.97, SRMR = 0.01 | 0.74 | 0.92 | |
| CRT2 | 0.89 | 0.01 | 91.58 | *** | 0.41 | |||||
| CRT3 | 0.91 | 0.01 | 115.62 | *** | 0.68 | |||||
| CRT4 | 0.83 | 0.01 | 71.49 | *** | 0.53 | |||||
| PS | PS1 | 0.74 | 0.02 | 44.97 | *** | 0.63 | χ2 = 13.74, df = 7, χ2/df = 1.96, RMSEA = 0.04, CFI = 0.99, TLI = 0.99, SRMR = 0.01 | 0.62 | 0.91 | |
| PS2 | 0.78 | 0.02 | 52.04 | *** | 0.68 | |||||
| PS3 | 0.81 | 0.01 | 60.88 | *** | 0.45 | |||||
| PS4 | 0.80 | 0.01 | 56.06 | *** | 0.66 | |||||
| PS5 | 0.86 | 0.01 | 79.58 | *** | 0.66 | |||||
| PS6 | 0.73 | 0.02 | 47.14 | *** | 0.65 | |||||
| MMS | TQ1 | 0.58 | 0.03 | 21.29 | *** | 0.41 | — | 0.46 | 0.72 | |
| TQ2 | 0.79 | 0.02 | 36.29 | *** | 0.62 | |||||
| TQ3 | 0.65 | 0.03 | 25.05 | *** | 0.42 | |||||
| SD | 1 | 2 | 3 | 4 | 5 | 6 | 7 | 8 | |
|---|---|---|---|---|---|---|---|---|---|
| 1 Metacognitive knowledge | 3.45 0.81 | 0.81 | |||||||
| 2 Metacognitive experience | 3.20 0.88 | 0.81 *** | 0.81 | ||||||
| 3 Metacognitive monitoring | 3.09 0.80 | 0.64 *** | 0.55 *** | 0.75 | |||||
| 4 Creativity | 3.61 0.91 | 0.82 *** | 0.82 *** | 0.71 *** | 0.83 | ||||
| 5 Algorithmic thinking | 3.28 0.83 | 0.74 *** | 0.69 *** | 0.66 *** | 0.75 *** | 0.77 | |||
| 6 Cooperativity | 3.44 0.82 | 0.53 *** | 0.55 *** | 0.38 *** | 0.56 *** | 0.52 *** | 0.86 | ||
| 7 Critical thinking | 3.37 1.01 | 0.80 *** | 0.77 *** | 0.65 *** | 0.78 *** | 0.73 *** | 0.52 *** | 0.79 | |
| 8 Problem-solving | 3.40 0.83 | 0.72 *** | 0.68 *** | 0.56 *** | 0.70 *** | 0.64 *** | 0.52 *** | 0.72 *** | 0.68 |
| 9 Mathematical modeling skills | 8.45 4.09 | 0.46 *** | 0.41 *** | 0.43 *** | 0.48 *** | 0.43 *** | 0.34 *** | 0.50 *** | 0.40 *** |
| Model | χ2 | df | χ2/df | RMSEA | CFI | TLI | SRMR | AIC | R2 |
|---|---|---|---|---|---|---|---|---|---|
| One-factor direct effect model | 4903.34 | 1423 | 3.45 | 0.07 | 0.84 | 0.83 | 0.07 | 72,485.36 | 0.35 |
| Direct effect hypothesis model | 4262.65 | 1413 | 3.02 | 0.06 | 0.87 | 0.87 | 0.06 | 71,823.21 | 0.37 |
| One-factor mediation effect model | 9011.03 | 2825 | 3.19 | 0.06 | 0.82 | 0.81 | 0.07 | 98,626.99 | 0.38 |
| Mediation effect hypothesis model | 8254.91 | 2813 | 2.93 | 0.06 | 0.94 | 0.93 | 0.06 | 97,840.42 | 0.40 |
| Outcome Variable | Predictor Variable | Mediator | Indirect Effect | SE | 95% Confidence Level | |
|---|---|---|---|---|---|---|
| Lower | Upper | |||||
| Mathematical modeling skills | Metacognitive knowledge | Creativity | 0.05 | 0.04 | −0.01 | 0.14 |
| Algorithmic thinking | 0.04 | 0.05 | −0.06 | 0.15 | ||
| Cooperativity | 0.02 | 0.02 | −0.01 | 0.08 | ||
| Critical thinking | 0.18 | 0.07 | 0.07 | 0.33 | ||
| Problem-solving | 0.03 | 0.05 | −0.05 | 0.12 | ||
| Metacognitive experience | Creativity | 0.08 | 0.07 | −0.03 | 0.22 | |
| Algorithmic thinking | 0.02 | 0.03 | −0.02 | 0.08 | ||
| Cooperativity | 0.03 | 0.03 | −0.01 | 0.11 | ||
| Critical thinking | 0.08 | 0.04 | 0.02 | 0.20 | ||
| Problem-solving | 0.01 | 0.02 | −0.01 | 0.18 | ||
| Metacognitive monitoring | Creativity | 0.05 | 0.04 | −0.03 | 0.05 | |
| Algorithmic thinking | 0.02 | 0.03 | −0.01 | 0.13 | ||
| Cooperativity | 0.001 | 0.01 | −0.01 | 0.02 | ||
| Critical thinking | 0.05 | 0.02 | 0.02 | 0.10 | ||
| Problem-solving | 0.01 | 0.01 | −0.01 | 0.04 | ||
Disclaimer/Publisher’s Note: The statements, opinions and data contained in all publications are solely those of the individual author(s) and contributor(s) and not of MDPI and/or the editor(s). MDPI and/or the editor(s) disclaim responsibility for any injury to people or property resulting from any ideas, methods, instructions or products referred to in the content. |
© 2024 by the authors. Licensee MDPI, Basel, Switzerland. This article is an open access article distributed under the terms and conditions of the Creative Commons Attribution (CC BY) license (https://creativecommons.org/licenses/by/4.0/).
Share and Cite
Zhang, J.; Zhou, Y.; Jing, B.; Pi, Z.; Ma, H. Metacognition and Mathematical Modeling Skills: The Mediating Roles of Computational Thinking in High School Students. J. Intell. 2024, 12, 55. https://doi.org/10.3390/jintelligence12060055
Zhang J, Zhou Y, Jing B, Pi Z, Ma H. Metacognition and Mathematical Modeling Skills: The Mediating Roles of Computational Thinking in High School Students. Journal of Intelligence. 2024; 12(6):55. https://doi.org/10.3390/jintelligence12060055
Chicago/Turabian StyleZhang, Jing, Yu Zhou, Bin Jing, Zhongling Pi, and Hongliang Ma. 2024. "Metacognition and Mathematical Modeling Skills: The Mediating Roles of Computational Thinking in High School Students" Journal of Intelligence 12, no. 6: 55. https://doi.org/10.3390/jintelligence12060055
APA StyleZhang, J., Zhou, Y., Jing, B., Pi, Z., & Ma, H. (2024). Metacognition and Mathematical Modeling Skills: The Mediating Roles of Computational Thinking in High School Students. Journal of Intelligence, 12(6), 55. https://doi.org/10.3390/jintelligence12060055

