An Investigation of the Relationship between Personality, Cognitive Ability, and Work Engagement in Intellectually Gifted Individuals
Abstract
1. Introduction
1.1. Gifted Individuals
1.2. Mensa Members at Work
1.3. Personality and Work Engagement
1.4. Present Study
- Present and assess the psychometric properties of personality traits in gifted individuals.
- Present and assess whether personality traits differ in predicting work engagement between gifted individuals and a control sample.
2. Materials and Methods
2.1. Participants and Procedure
2.2. Measurements
2.3. Work Engagement
2.4. Personality Traits
2.5. Intelligence
2.6. Statistical Analysis
2.7. Ethical Consideration
3. Results
3.1. Descriptive Statistics and Psychometric Properties
3.2. Personality Traits and Work Engagement
4. Discussion
Limitations
5. Conclusions
Author Contributions
Funding
Institutional Review Board Statement
Informed Consent Statement
Data Availability Statement
Conflicts of Interest
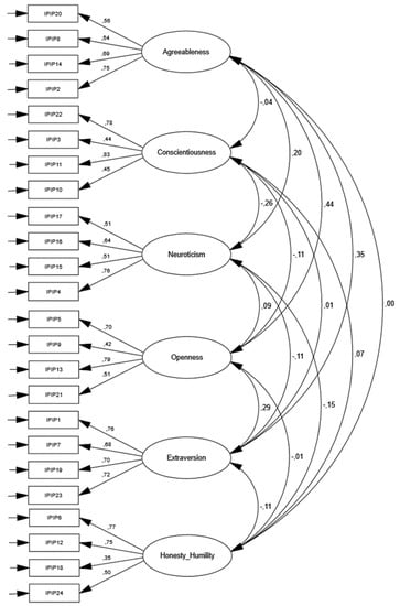
Appendix A
| Factor | Indicator | Estimate | SE | Z | p | Stand. Estimate |
|---|---|---|---|---|---|---|
| Agree. | IPIP2 | 1.000 a | .746 | |||
| IPIP8 | .726 | .1010 | 7.19 | <.001 | .538 | |
| IPIP14 | 1.008 | .0894 | 11.27 | <.001 | .694 | |
| IPIP20 | .831 | .1180 | 7.05 | <.001 | .562 | |
| Consc. | IPIP10 | 1.000 a | .455 | |||
| IPIP22 | 2.052 | .2701 | 7.60 | <.001 | .783 | |
| IPIP11 | 2.091 | .2742 | 7.63 | <.001 | .831 | |
| IPIP3 | 1.031 | .1726 | 5.98 | <.001 | .438 | |
| Neuro. | IPIP17 | 1.000 | .510 | |||
| IPIP16 | 1.034 | .1522 | 6.79 | <.001 | .642 | |
| IPIP15 | .795 | .1172 | 6.79 | <.001 | .510 | |
| IPIP4 | 1.424 | .2038 | 6.99 | <.001 | .760 | |
| Open. | IPIP21 | 1.000 a | .509 | |||
| IPIP13 | 1.384 | .1813 | 7.63 | <.001 | .787 | |
| IPIP9 | .624 | .1008 | 6.19 | <.001 | .418 | |
| IPIP5 | 1.725 | .2331 | 7.40 | <.001 | .698 | |
| Extra. | IPIP23 | 1.000 a | .721 | |||
| IPIP19 | .882 | .0910 | 9.69 | <.001 | .701 | |
| IPIP7 | .904 | .0968 | 9.33 | <.001 | .675 | |
| IPIP1 | .994 | .0780 | 12.74 | <.001 | .761 | |
| Hon-Hum. | IPIP24 | 1.000 | .501 | |||
| IPIP12 | 1.464 | .2014 | 7.27 | <.001 | .748 | |
| IPIP18 | .647 | .1198 | 5.41 | <.001 | .352 | |
| IPIP6 | 1.344 | .1910 | 7.04 | <.001 | .773 |
| Factor | Indicator | Estimate | SE | Z | p | Stand. Estimate |
|---|---|---|---|---|---|---|
| Agree. | IPIP2 | 1.000 a | .723 | |||
| IPIP8 | 1.190 | .1169 | 10.17 | <.001 | .780 | |
| IPIP14 | 1.047 | .0960 | 10.91 | <.001 | .679 | |
| IPIP20 | 1.231 | .1231 | 10.00 | <.001 | .783 | |
| Consc. | IPIP10 | 1.000 a | .507 | |||
| IPIP22 | 1.655 | .2333 | 7.10 | <.001 | .729 | |
| IPIP11 | 1.505 | .2222 | 6.77 | <.001 | .709 | |
| IPIP3 | 1.221 | .1807 | 6.76 | <.001 | .596 | |
| Neuro. | IPIP17 | 1.000 a | .467 | |||
| IPIP16 | 1.404 | .2159 | 6.50 | <.001 | .687 | |
| IPIP15 | 1.369 | .2020 | 6.78 | <.001 | .682 | |
| IPIP4 | 1.685 | .2558 | 6.59 | <.001 | .760 | |
| Open. | IPIP21 | 1.000 a | .706 | |||
| IPIP13 | .750 | .1376 | 5.45 | <.001 | .545 | |
| IPIP9 | .825 | .0989 | 8.35 | <.001 | .640 | |
| IPIP5 | .680 | .1371 | 4.96 | <.001 | .480 | |
| Extra. | IPIP23 | 1.000 a | .711 | |||
| IPIP19 | 1.034 | .1002 | 10.32 | <.001 | .754 | |
| IPIP7 | 1.101 | .1066 | 10.33 | <.001 | .753 | |
| IPIP1 | .910 | .0853 | 10.66 | <.001 | .710 | |
| Hon-Hum. | IPIP24 | 1.000 a | .865 | |||
| IPIP12 | .394 | .0617 | 6.38 | <.001 | .397 | |
| IPIP18 | 1.054 | .0785 | 13.42 | <.001 | .863 | |
| IPIP6 | .317 | .0665 | 4.77 | <.001 | .312 |
References
- Ashton, Michael C., Kibeom Lee, Bernd Marcus, and Reinout E. de Vries. 2007. German lexical personality factors: Relations with the HEXACO model. European Journal of Personality 21: 23–43. [Google Scholar] [CrossRef]
- Chmielewski, Michael, and Sarah C. Kucker. 2020. An Mturk crisis? Shifts in data quality and the impact on study results. Social Psychological and Personality Science 11: 464–73. [Google Scholar] [CrossRef]
- Condon, David M., and William Revelle. 2014. The international cognitive ability resource: Development and initial validation of a public-domain measure. Intelligence 43: 52–64. [Google Scholar] [CrossRef]
- Cooper, Andrew J., Luke D. Smillie, and Philip J. Corr. 2010. A confirmatory factor analysis of the Mini-IPIP five-factor model personality scale. Personality and Individual Differences 48: 688–91. [Google Scholar] [CrossRef]
- Costa, Paul T., and Robert R. McCrae. 1992. The Five-Factor Model of Personality and Its Relevance to Personality Disorders. Journal of Personality Disorders 6: 343–59. [Google Scholar] [CrossRef]
- DeYoung, Colin G. 2020. Intelligence and personality. In The Cambridge Handbook of Intelligence. Edited by R. J. Sternberg. Cambridge: Cambridge University Press, pp. 1011–47. [Google Scholar] [CrossRef]
- Dinić, Bojana. 2018. Comparison of three short six-factor personality instruments. Primenjena Psihologija 11: 189–206. [Google Scholar] [CrossRef]
- Fabrigar, Leandre. R., Duane T. Wegener, Robert C. MacCallum, and Erin J. Strahan. 1999. Evaluating the use of exploratory factor analysis in psychological research. Psychological Methods 4: 272–99. [Google Scholar] [CrossRef]
- Fogel, Max L. 1968. Mensa society. American Psychologist 23: 457. [Google Scholar] [CrossRef]
- Fukuzaki, Toshiki, and Noboru Iwata. 2022. Association between the five-factor model of personality and work engagement: A meta-analysis. Industrial Health 60: 154. [Google Scholar] [CrossRef] [PubMed]
- Goldberg, Lewis R. 1981. Language and individual differences: The search for universals in personality lexicons. In Review of Personality and Social Psychology. Edited by L. Wheeler. Beverly Hills: Sage, vol. 2, pp. 141–65. [Google Scholar]
- Goldberg, Lewis R. 1999. A broad- bandwidth, public domain, personality inventory measuring the lower-level facets of several five-factor models. In Personality Psychology in Europe. Edited by I. I. Mervielde, F. Deary, De Fruyt and F. Ostendorf. Tilburg: Tilburg University Press, vol. 7, pp. 7–28. [Google Scholar]
- Hair, Joseph F., William C. Black, Barry J. Babin, Rolph. E. Anderson, and Ronald L. Tatham. 2006. Multivariate Data Analysis, 6th ed. Upper Saddle River: Pearson University Press. [Google Scholar]
- Hopwood, Christopher J., and Brent M. Donnellan. 2010. How should the internal structure of personality inventories be evaluated? Personality and Social Psychology Review 14: 332–46. [Google Scholar] [CrossRef] [PubMed]
- Hu, Li-tze, and Pete. M. Bentler. 1999. Cutoff criteria for fit indexes in covariance structure analysis: Conventional criteria versus new alternatives. Structural Equation Modeling: A Multidisciplinary Journal 6: 1–55. [Google Scholar] [CrossRef]
- JASP Team. 2022. JASP (Version 0.16.2) [Computer Software]. Available online: https://jasp-stats.org/ (accessed on 24 September 2022).
- Kajonius, Petri J. 2014. Honesty–Humility in contemporary students: Manipulations of self-image by inflated IQ estimations. Psychological Reports 115: 311–25. [Google Scholar] [CrossRef] [PubMed]
- Kajonius, Petri J., and John A. Johnson. 2019. Assessing the structure of the Five Factor Model of Personality (IPIP-NEO-120) in the public domain. Europe’s Journal of Psychology 15: 260–75. [Google Scholar] [CrossRef] [PubMed]
- Kajonius, Petri J., and John Johnson. 2018. Sex differences in 30 facets of the five factor model of personality in the large public (N = 320,128). Personality and Individual Difference 129: 126–30. [Google Scholar] [CrossRef]
- Kajonius, Petri J., and Therese Björkman. 2020. Individuals with dark traits have the ability but not the disposition to empathize. Personality and Individual Differences 155: 109716. [Google Scholar] [CrossRef]
- Karimi, Javad. 2019. The Relationship between the Big Five Personality Factors and Work Engagement in Malayer University Staff. Occupational Hygiene and Health Promotion 3: 178–87. [Google Scholar] [CrossRef]
- Karpinski, Ruth I., Audrey M. Kinase Kolb, Nicole A. Tetreault, and Thomas B. Borowski. 2018. High intelligence: A risk factor for psychological and physiological overexcitabilities. Intelligence 66: 8–23. [Google Scholar] [CrossRef]
- Matta, Michael, Emanuela S. Gritti, and Margherita Lang. 2019. Personality assessment of intellectually gifted adults: A dimensional trait approach. Personality and Individual Differences 140: 21–26. [Google Scholar] [CrossRef]
- Mensa International. 2022. Available online: https://www.mensa.org/ (accessed on 24 September 2022).
- Nunnally, Jum C., and Ira H. Bernstein. 1994. The Assessment of Reliability. Psychometric Theory 3: 248–92. [Google Scholar]
- Oda, Ryo, and Akiko Matsumoto-Oda. 2022. HEXACO, Dark Triad and altruism in daily life. Personality and Individual Differences 185: 111303. [Google Scholar] [CrossRef]
- Ogurlu, Uzeyir. 2021. A meta-analytic review of emotional intelligence in gifted individuals: A multilevel analysis. Personality and Individual Differences 171: 110503. [Google Scholar] [CrossRef]
- Ogurlu, Uzeyir, and Adnan Özbey. 2021. Personality differences in gifted versus non-gifted individuals: A three-level meta-analysis. High Ability Studies, 1–25. [Google Scholar] [CrossRef]
- Rinn, Anne N., and James Bishop. 2015. Gifted Adults: A Systematic Review and Analysis of the Literature. Gifted Child Quarterly 59: 213–35. [Google Scholar] [CrossRef]
- Salgado, Jesús F., and Silvia Moscoso. 2019. Meta-analysis of the validity of general mental ability for five performance criteria: Hunter and Hunter 1984 revisited. Frontiers in Psychology 10: 2227. [Google Scholar] [CrossRef] [PubMed]
- Schaufeli, Wilmar, and Arnold B. Bakker. 2004. UWES Utrecht Work Engagement Scale; Preliminary Manual Version 1:1. Retrieved from Utrecht University. Available online: http://www.wilmarschaufeli.nl/publications/Schaufeli/Test%20Manuals/TestmanualUWES_English.pdf (accessed on 21 August 2022).
- Schmidt, Frank L., and John Hunter. 2004. General mental ability in the world of work: Occupational attainment and job performance. Journal of Personality and Social Psychology 86: 162–73. [Google Scholar] [CrossRef] [PubMed]
- Schneider, Silke L. 2022. The classification of education in surveys: A generalized framework for ex-post harmonization. Quality & Quantity 56: 1829–66. [Google Scholar]
- Sibley, Chris G. 2012. The mini-IPIP6: Item response theory analysis of a short measure of the big-six factors of personality in New Zealand. New Zealand Journal of Psychology 41: 21–31. [Google Scholar]
- Sibley, Chris G., Nils Luyten, Missy Purnomo, Anelise Mobberley, Liz W. Wootton, Matthew D. Hammond, Nikhil Sengupta, Ryan Perry, Tim West-Newman, Marc S. Wilson, and et al. 2011. The Mini-IPIP6: Validation and extension of a short measure of the Big-Six factors of personality in New Zealand. New Zealand Journal of Psychology 40: 142–59. [Google Scholar]
- Smith, Gregory T., Denis M. McCarthy, and Kristen G. Anderson. 2000. On the sins of short-form development. Psychological Assessment 12: 102–11. [Google Scholar] [CrossRef]
- Stiles, Anne. 2009. Literature in mind: H.G. Wells and the evolution of the mad scientist. J. Hist. Ideas 70: 317–39. [Google Scholar] [CrossRef]
- Tabachnick, Barbara G., Linda S. Fidell, and Jodie B. Ullman. 2007. Using Multivariate Statistics. Boston: Pearson. [Google Scholar]
- The ICAR (International Cognitive Ability Resource) Team. 2014. Available online: http://icar-project.com/ (accessed on 24 September 2022).
- The Jamovi Project. 2021. Jamovi (Version 1.6) [Computer Software]. Available online: https://www.jamovi.org (accessed on 24 September 2022).
- Ziegler, Matthias Erik Danay, Moritz Heene, Jens Asendorpf, and Markus Bühner. 2012. Openness, fluid intelligence, and crystallized intelligence: Toward an integrative model. Journal of Research in Personality 46: 173–83. [Google Scholar] [CrossRef]

| Variable | Mensa | M | SD | Skew | Kurtosis | Between-Group t-Test | p | Cohen’s d |
|---|---|---|---|---|---|---|---|---|
| ICAR | 0 | .49 | .21 | .21 | −.31 | −17.31 | <.001 | −1.38 |
| 1 | 0.78 | 0.20 | −.80 | −.21 | ||||
| Open. | 0 | 5.46 | 1.05 | −.62 | .11 | −6.16 * | <.001 | −.49 |
| 1 | 5.95 | .92 | −1.27 | 2.26 | ||||
| Neuro. | 0 | 3.52 | 1.21 | .11 | −.12 | 1.34 | .18 | 0.11 |
| 1 | 3.40 | 1.10 | .16 | −.51 | ||||
| Extra. | 0 | 3.56 | 1.38 | .02 | −.76 | −2.12 * | .04 | −0.17 |
| 1 | 3.78 | 1.26 | −.02 | −.30 | ||||
| Agree. | 0 | 5.06 | 1.23 | −.42 | −.03 | .49 * | .62 | 0.04 |
| 1 | 5.02 | 1.08 | −.37 | −.38 | ||||
| Consc. | 0 | 4.73 | 1.16 | −.08 | −.39 | 1.4 | .16 | 0.11 |
| 1 | 4.60 | 1.20 | −.26 | −.43 | ||||
| Hon-Hum. | 0 | 4.35 | 1.32 | −.08 | −.49 | −8.14 * | <.001 | −0.65 |
| 1 | 5.15 | 1.15 | −.48 | −.12 | ||||
| UWES | 0 | 3.68 | 1.26 | −.41 | −.14 | −1.89 * | .06 | −0.15 |
| 1 | 3.87 | 1.21 | −.60 | −.47 |
| Variable | 1 | 2 | 3 | 4 | 5 | 6 | 7 | |||||||
|---|---|---|---|---|---|---|---|---|---|---|---|---|---|---|
| 0 | 1 | 0 | 1 | 0 | 1 | 0 | 1 | 0 | 1 | 0 | 1 | 0 | 1 | |
| 1. ICAR | .78 | .8 | ||||||||||||
| 2. Open. | .03 | .05 | .82 | .69 | ||||||||||
| 3. Neuro. | .05 | −.11 | −.2 | .05 | .84 | .69 | ||||||||
| 4. Extra. | −.10 | .01 | .14 | .22 | −.21 | −.13 | .89 | .81 | ||||||
| 5. Agree. | −.02 | −.01 | .35 | −.07 | −.11 | −.20 | .20 | .01 | .90 | .73 | ||||
| 6. Consc. | −.11 | .04 | .20 | .34 | −.42 | .11 | .01 | .33 | .19 | .00 | .84 | .72 | ||
| 7. Hon−Hum. | .15 | −.05 | .03 | .04 | −.07 | −.06 | −.30 | −.13 | .19 | .04 | .08 | .03 | .84 | .70 |
| 8. UWES | −.02 | −.04 | .33 | .09 | −.23 | −.18 | .28 | .25 | .16 | .18 | .27 | .19 | −.12 | .08 |
| Predictor | β0 | β1 | Z-Test | p |
|---|---|---|---|---|
| Intercept | ||||
| ICAR | .03 | −.06 | 1.13 | <.13 |
| Open. | .25 | −.01 | 3.31 | <.001 |
| Neuro. | −.07 | −.15 | 1.01 | <.16 |
| Extra. | .20 | .20 | .00 | <.50 |
| Agree. | .10 | .13 | −.38 | <.35 |
| Consc. | .20 | .14 | .77 | <.22 |
| Hon-Hum. | −.09 | .08 | −2.13 | <.02 |
Publisher’s Note: MDPI stays neutral with regard to jurisdictional claims in published maps and institutional affiliations. |
© 2022 by the authors. Licensee MDPI, Basel, Switzerland. This article is an open access article distributed under the terms and conditions of the Creative Commons Attribution (CC BY) license (https://creativecommons.org/licenses/by/4.0/).
Share and Cite
Macke, L.; de León, F.; Hermansson, T.; Kajonius, P. An Investigation of the Relationship between Personality, Cognitive Ability, and Work Engagement in Intellectually Gifted Individuals. J. Intell. 2022, 10, 100. https://doi.org/10.3390/jintelligence10040100
Macke L, de León F, Hermansson T, Kajonius P. An Investigation of the Relationship between Personality, Cognitive Ability, and Work Engagement in Intellectually Gifted Individuals. Journal of Intelligence. 2022; 10(4):100. https://doi.org/10.3390/jintelligence10040100
Chicago/Turabian StyleMacke, Lindsey, Flor de León, Tobias Hermansson, and Petri Kajonius. 2022. "An Investigation of the Relationship between Personality, Cognitive Ability, and Work Engagement in Intellectually Gifted Individuals" Journal of Intelligence 10, no. 4: 100. https://doi.org/10.3390/jintelligence10040100
APA StyleMacke, L., de León, F., Hermansson, T., & Kajonius, P. (2022). An Investigation of the Relationship between Personality, Cognitive Ability, and Work Engagement in Intellectually Gifted Individuals. Journal of Intelligence, 10(4), 100. https://doi.org/10.3390/jintelligence10040100

