Influence of Teaching Styles on the Learning Academic Confidence of Teachers in Training
Abstract
1. Introduction
1.1. Academic Confidence
1.2. Academic Engagement
1.3. Satisfaction of Basic Psychological Needs
1.4. Interpersonal Teaching Style
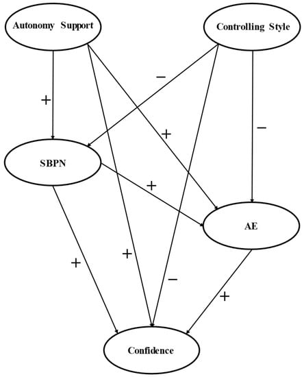
1.5. The Present Study
2. Materials and Methods
2.1. Design and Participants
2.2. Instruments
2.3. Procedure
2.4. Risk of Bias
2.5. Sample Size
2.6. Data Analysis
3. Results
3.1. Participants
3.2. Preliminary Analysis
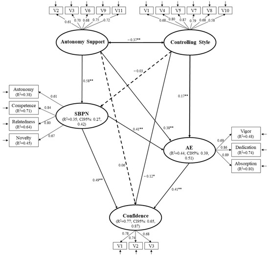
3.3. Main Analysis
4. Discussion
4.1. Implications for Teacher Training
4.2. Limitations and Future Prospects
5. Conclusions
Author Contributions
Funding
Institutional Review Board Statement
Informed Consent Statement
Data Availability Statement
Conflicts of Interest
References
- Adeshola, Brahim, and Mary Agoyi. 2022. Examining factors influencing e-learning engagement among university students during COVID-19 pandemic: A mediating role of “learning persistence”. Interactive Learning Environments 29: 1–28. [Google Scholar] [CrossRef]
- Aelterman, Nathalie, Maarten Vansteenkiste, Leen Haerens, Bart Soenens, Johnny R.J. Fontaine, and Johnmarshall Reeve. 2019. Toward an integrative and fine-grained insight in motivating and demotivating teaching styles: The merits of a circumplex approach. Journal of Educational Psychology 111: 497–521. [Google Scholar] [CrossRef]
- Akbari, Omidullah, and Javed Sahibzada. 2020. Students’ Self-Confidence and Its Impacts on Their Learning Process. American International Journal of Social Science Research 5: 1–5. [Google Scholar] [CrossRef]
- Amerstorfer, Carmen M., and Clara Freiin von Münster-Kistner. 2021. Student Perceptions of Academic Engagement and Student-Teacher Relationships in Problem-Based Learning. Frontiers in Psychology 12: 713057. [Google Scholar] [CrossRef]
- Appleton, James. J., Sandra L. Christenson, and Michael J. Furlong. 2008. Student engagement with school: Critical conceptual and methodological issues of the construct. Psychology in the Schools 45: 369–86. [Google Scholar] [CrossRef]
- Bakadorova, Olga, Rebecca Lazarides, and Diana Raufelder. 2020. Effects of social and individual school self-concepts on school engagement during adolescence. European Journal of Psychology of Education 35: 73–91. [Google Scholar] [CrossRef]
- Barlow, Alexis, and Margaret McCann. 2019. Academic self-confidence: Students progressing from further to higher education. EDULEARN19 Proceedings 1: 9556–63. [Google Scholar] [CrossRef]
- Burgueño, Rafael, David González-Cutre, Álvaro Sicilia, Manuel Alcaraz-Ibáñez, and Jesús Medina-Casaubón. 2021. Is the instructional style of teacher educators related to the teaching intention of pre-service teachers? A Self-Determination Theory perspective-based analysis. Educational Review, 1–23. [Google Scholar] [CrossRef]
- Buzzai, Caterina, Luana Sorrenti, Sebastiano Costa, Mary Ellen Toffle, and Pina Filippello. 2021. The relationship between school-basic psychological need satisfaction and frustration, academic engagement and academic achievement. School Psychology International 42: 497–519. [Google Scholar] [CrossRef]
- Chan, Sokhom, Sorakrich Maneewan, and Ravinder Koul. 2021. Teacher educators’ teaching styles: Relation with learning motivation and academic engagement in pre-service teachers. Teaching in Higher Education, 1–22. [Google Scholar] [CrossRef]
- Chang, Jen-Chia-Tu-Tai Wu, and Jhen-Ni Ye. 2022. A Study of Graduate Students’ Achievement Motivation, Active Learning, and Active Confidence Based on Relevant Research. Frontiers in Psychology 13: 915770. [Google Scholar] [CrossRef] [PubMed]
- Cohen, Jacob. 1992. A power primer. Psychological Bulletin 112: 155–59. [Google Scholar] [CrossRef] [PubMed]
- De Meyer, Jotie, Isabel B. Tallir, Bart Soenens, Maarten Vansteenkiste, Nathalie Aelterman, Lynn Van den Berghe, Lise Speleers, and Leen Haerens. 2014. Does observed controlling teaching behavior relate to students’ motivation in physical education? Journal of Educational Psychology 106: 541–54. [Google Scholar] [CrossRef]
- Demanet, Jannick, and Mieke Van Houtte. 2019. School Effects on Deviance: An International Perspective. In Resisting Education: A Cross-National Study on Systems and School Effects. International Study of City Youth Education. Edited by Jannick Demanet and Mieke Van Houtte. Cham: Springer, pp. 3–26. [Google Scholar] [CrossRef]
- DeVito, Maria. 2016. Factors Influencing Student Engagement. Unpublished Certificate of Advanced Study Thesis, Sacred Heart University, Fairfield, IA, USA. Available online: http://digitalcommons.sacredheart.edu/edl/11 (accessed on 6 June 2022).
- Domínguez-Lara, Sergio A. 2017. Magnitud del efecto en análisis de regresión. Interacciones: Revista de Avances en Psicología 3: 3–5. [Google Scholar] [CrossRef]
- Engels, Nadine, Antonia Aelterman, Karen Van Petegem, and Annemie Schepens. 2004. Factors which influence the well-being of pupils in Flemish secondary schools. Educational Studies 30: 127–43. [Google Scholar] [CrossRef]
- Eskiler, Ersin, Ihsan Sari, Fikret Soyer, and Laurentiu Talaghir. 2012. The Effect of basic psychological needs on university students’ self-confidence. In Annals of “Dunarea de Jos” University of Galati. Fascicle XV, Physical Education and Sport Management 1. (0 SE-Articles). Galati: University of Galati. [Google Scholar]
- Gao, Qiyang, Chenye Bao, Haiping Du, and Ruixiang Yan. 2021. The mediating role of basic psychological needs satisfaction in the relationship between teacher-student relationships and academic engagement in China. Asia Pacific Journal of Education. [Google Scholar] [CrossRef]
- Gilbert, William, Frédéric Guay, and Alexandre J. S. Morin. 2022. Can teachers’ need-supportive practices moderate the big-fish-little-pond effect? A quasi-experimental study with elementary school children. Contemporary Educational Psychology 69: 102060. [Google Scholar] [CrossRef]
- Gillet, Nicolas, Elisabeth Rosnet, and Robert J. Vallerand. 2008. Développement d’une échelle de satisfaction des besoins fondamentaux en contexte sportif. Canadian Journal of Behavioural Science 40: 230–37. [Google Scholar] [CrossRef]
- González-Cutre, David, María Romero-Elías, Alejandro Jiménez-Loaisa, Vicente J. Beltrán-Carrillo, and Martin S. Hagger. 2020. Testing the need for novelty as a candidate need in basic psychological needs theory. Motivation and Emotion 44: 295–314. [Google Scholar] [CrossRef]
- Granero-Gallegos, Antonio, Antonio Baena-Extremera, Juan Carlos Escaravajal, and Raúl Baños. 2021a. Validation of the Academic Self-Concept Scale in the Spanish university context. Education Sciences 11: 653. [Google Scholar] [CrossRef]
- Granero-Gallegos, Antonio, David Hortigüela-Alcalá, Alejandra Hernando-Garijo, and María Carrasco-Poyatos. 2021b. Estilo docente y competencia en educación superior: Mediación del clima motivacional. Educación XX1 24: 43–64. [Google Scholar] [CrossRef]
- Hair, Joseph F., William C. Black, Barry J. Babin, and Rolph E. Anderson. 2018. Multivariate Data Analysis, 8th ed. London: Pearson. [Google Scholar]
- Hidalgo-Cabrillana, Ana, and Cristina Lopez-Mayan. 2018. Teaching styles and achievement: Student and teacher perspectives. Economics of Education Review 67: 184–206. [Google Scholar] [CrossRef]
- Hu, Li Tze, and Peter M. Bentler. 1999. Cutoff criteria for fit indexes in covariance structure analysis: Conventional criteria versus new alternatives. Structural Equation Modeling 6: 1–55. [Google Scholar] [CrossRef]
- Ireson, Judith, and Susan Hallam. 2009. Academic self-concepts in adolescence: Relations with achievement and ability grouping in schools. Learning and Instruction 19: 201–13. [Google Scholar] [CrossRef]
- Jang, Hyungshim, Eun Joo Kim, and Johnmarshall Reeve. 2016. Why students become more engaged or more disengaged during the semester: A self-determination theory dual-process model. Learning and Instruction 43: 27–38. [Google Scholar] [CrossRef]
- Kahu, Ella R. 2013. Framing student engagement in higher education. Studies in Higher Education 38: 758–73. [Google Scholar] [CrossRef]
- Kline, Rex B. 2016. Principles and Practice of Structural Equation Modeling, 4th ed. New York: The Guilford Press. [Google Scholar]
- León, Jaime, Evelia Domínguez, José L. Núñez, Araceli Pérez, and José Martín-Albo. 2011. Traducción y validación de la versión española de la Échelle de Satisfacción des Besoins Psychologiques en el contexto educativo. Anales de Psicologia 27: 405–11. [Google Scholar]
- Li, Jing, Na Zhang, Meilin Yao, Huilin Xing, and Hongrui Liu. 2021. Academic Social Comparison and Depression in Chinese Adolescents: The Mediating Role of Basic Psychological Needs Satisfaction. School Mental Health 13: 719–29. [Google Scholar] [CrossRef]
- Lu, Min, Kerryann Walsh, Sonia White, and Paul Shield. 2017. The Associations between Perceived Maternal Psychological Control and Academic Performance and Academic Self-Concept in Chinese Adolescents: The Mediating Role of Basic Psychological Needs. Journal of Child and Family Studies 26: 1285–97. [Google Scholar] [CrossRef]
- Maclellan, Effie. 2014. How might teachers enable learner self-confidence? A review study. Educational Review 66: 59–74. [Google Scholar] [CrossRef]
- Malandrakis, George. 2018. Influencing Greek pre-service teachers’ efficacy beliefs and self-confidence to implement the new ‘Studies for the Environment’ curricula. Environmental Education Research 24: 537–63. [Google Scholar] [CrossRef]
- Manzano-Sánchez, David, Alfonso Valero-Valenzuela, and David Hortigüela-Alcalá. 2021. Sistema Educativo y actuación ante la pandemia de la COVID-19: Opinión y perspectivas de mejora según los docentes. Revista Española de Educación Comparada 38: 112. [Google Scholar] [CrossRef]
- Marsh, Herbert W., Kit Tai Hau, and Zhonglin Wen. 2004. In search of golden rules: Comment on hypothesis-testing approaches to setting cutoff values for fit indexes and dangers in overgeneralizing Hu and Bentler’s (1999) findings. Structural Equation Modeling 11: 320–41. [Google Scholar] [CrossRef]
- Martins, Izaaias, Juan Pablo Pérez Monsalve, and Andrés Velasquez Martinez. 2018. Self-confidence and fear of failure among university students and their relationship with entrepreneurial orientation: Evidence from Colombia. Academia Revista Latinoamericana de Administracion 31: 471–85. [Google Scholar] [CrossRef]
- Matovu, Musa. 2014. A Structural Equation Modelling of the Academic Self-Concept Scale. International Electronic Journal of Elementary Education 6: 185–98. [Google Scholar]
- Meeus, Wil, Wouter Cools, and Inge Placklé. 2018. Teacher educators developing professional roles: Frictions between current and optimal practices. European Journal of Teacher Education 41: 15–31. [Google Scholar] [CrossRef]
- Moreno-Murcia, Juan Antonio, Elisa Huéscar, Román Pintado, and Juan Carlos Marzo. 2019. Diseño y validación de la escala de apoyo a la autonomía en educación superior: Relación con la competencia laboral del discente. REOP- Revista Española De Orientación y Psicopedagogía 30: 116–30. [Google Scholar] [CrossRef]
- Moreno-Murcia, Juan Antonio, Román Pintado, Elisa Huéscar, and Juan Carlos Marzo. 2018. Estilo interpersonal controlador y percepción de competencia en educación superior. European Journal of Education and Psychology 11: 33. [Google Scholar] [CrossRef]
- Muñiz-Rodríguez, Laura, Pedro Alonso Velázquez, Luis J. Rodríguez Muñiz, and Martín Valcke. 2016. ¿Hay un vacío en la formación inicial del profesorado de matemáticas de Secundaria en España respecto a otros países? Revista de Educacion 2016: 111–32. [Google Scholar] [CrossRef]
- Muñiz-Rodríguez, Laura, Pedro Alonso Velázquez, Luis J. Rodríguez-Muñiz, and Martín Valcke. 2021. Are secondary mathematics student teachers ready for the profession? A multi-actor perspective on mathematics student teachers’ mastery of related competences. In Advances in Intelligent Systems and Computing, paper presented at ICEUTE 2020: The 11th International Conference on EUropean Transnational Educational (ICEUTE 2020), Burgos, Spain, September 16–18. Cham: Springer, pp. 3–10. [Google Scholar] [CrossRef]
- OECD. 2014. New Insights from TALIS 2013. In Talis. Paris: OECD. [Google Scholar] [CrossRef]
- Opdenakker, Marie-Chirstine. 2021. Need-Supportive and Need-Thwarting Teacher Behavior: Their Importance to Boys’ and Girls’ Academic Engagement and Procrastination Behavior. Frontiers in Psychology 12: 628064. [Google Scholar] [CrossRef]
- Parker, Wendy, Kirsten Donato, Katie Cardone, and Jennifer Cerulli. 2017. Experiential Education Builds Student Self-Confidence in Delivering Medication Therapy Management. Pharmacy 5: 39. [Google Scholar] [CrossRef] [PubMed]
- Pascual-Arias, Cristina P., Víctor M. López-Pastor, and David Hortigüela Alcalá. 2022. Student participation in the assessment and in-service teacher education as a tool for transparency and improvement of education quality. Espiral. Cuadernos del profesorado 15: 1–10. [Google Scholar] [CrossRef]
- Perry, Patricia. 2011. Concept analysis: Confidence/self-confidence. Nursing Fórum 46: 218–30. [Google Scholar] [CrossRef] [PubMed]
- Ping, Cui, Gonny Schellings, and Dowe Beijaard. 2018. Teacher educators’ professional learning: A literature review. Teaching and Teacher Education 75: 93–104. [Google Scholar] [CrossRef]
- Prentice, Mike, Eranda Jayawickreme, and William Fleeson. 2020. An experience sampling study of the momentary dynamics of moral, autonomous, competent, and related need satisfactions, moral enactments, and psychological thriving. Motivation and Emotion 44: 244–56. [Google Scholar] [CrossRef]
- Pulford, Briony D., Bethan Woodward, and Eve Taylor. 2018. Do social comparisons in academic settings relate to gender and academic self-confidence? Social Psychology of Education 21: 677–90. [Google Scholar] [CrossRef]
- Reeve, Johnmarshall. 2009. Why teachers adopt a controlling motivating style toward students and how they can become more autonomous supportive. Educational Psychologist 44: 159–75. [Google Scholar] [CrossRef]
- Reeve, Johnmarshall, Hye-Ryen Jang, and Hyungshim Jang. 2018. Personality-based antecedents of teachers’ autonomy-supportive and controlling motivating styles. Learning and Individual Differences 62: 12–22. [Google Scholar] [CrossRef]
- Reeve, Johnmarshall, Richard M. Ryan, Sung Hyeon Cheon, Lennia Matos, and Haya Kaplan. 2022. Supporting Students’ Motivation. London: Routledge. [Google Scholar] [CrossRef]
- Reeve, Johnmarshall, Sung Hyeon Cheon, and Hye-Ryen Jang. 2019. A teacher-focused intervention to enhance students’ classroom engagement. In Handbook of Student Engagement Interventions: Working with Disengaged Students. Cambridge: Academic Press, pp. 87–102. [Google Scholar]
- Ryan, R. M., Edward L. Deci, Maarten Vansteenkiste, and Bart Soenens. 2021. Building a science of motivated persons: Self-determination theory’s empirical approach to human experience and the regulation of behavior. Motivation Science 7: 97–110. [Google Scholar] [CrossRef]
- Ryan, Richard M., and Edward L. Deci. 2017. Self-Determination Theory: Basic Psychological Needs in Motivation, Development, and Wellness. New York: Guilford Publications. [Google Scholar] [CrossRef]
- Sadler, Ian. 2013. The role of self-confidence in learning to teach in higher education. Innovations in Education and Teaching International 50: 157–66. [Google Scholar] [CrossRef]
- Sánchez-Cabrero, Roberto, and Francisco Javier Pericacho-Gómez. 2022. Profile and perceptions of the students of the Master in secondary education teacher training in Spain. Espiral. Cuadernos del Profesorado 15: 71–83. [Google Scholar] [CrossRef]
- Sander, Paul, and Lalage Sanders. 2005. Giving Presentations: The impact on students’ perceptions. Psychology Teaching Review 11: 25–39. [Google Scholar]
- Schaufeli, Wilmar B., Arnold B. Bakker, and Marisa Salanova. 2006. The measurement of work engagement with a short questionnaire: A cross-national study. Educational and Psychological Measurement 66: 701–16. [Google Scholar] [CrossRef]
- Schaufeli, Wilmar B., Isabe. M. Martínez, Alexandra Marquez Pinto, Marisa Salanova, and Arnold B. Barker. 2002. Burnout and engagement in university students a cross-national study. Journal of Cross-Cultural Psychology 33: 464–81. [Google Scholar] [CrossRef]
- Sharma, Divya. 2016. How Confident are our Pre Service Teachers of Primary Training Colleges—A Peep into the Effect of Academic Performance on the Confidence Levels. Asian Journal of Research in Social Sciences and Humanities 6: 45. [Google Scholar] [CrossRef]
- Sheldon, Kennon M. 2011. Integrating Behavioral-Motive and Experiential-Requirement Perspectives on Psychological Needs: A Two Process Model. Psychological Review 118: 552–69. [Google Scholar] [CrossRef]
- Shrout, Patrick E., and Nial Bolger. 2002. Mediation in experimental and nonexperimental studies: New procedures and recommendations. Psychological Methods 7: 422–45. [Google Scholar] [CrossRef]
- Soenens, Bart, Eline Sierens, Maarten Vansteenkiste, Filip Dochy, and Luc Goossens. 2012. Psychologically controlling teaching: Examining outcomes, antecedents, and mediators. Journal of Educational Psychology 104: 108–20. [Google Scholar] [CrossRef]
- Soleimani, Neda. 2020. ELT teachers’ epistemological beliefs and dominant teaching style: A mixed method research. Asian-Pacific Journal of Second and Foreign Language Education 5: 12. [Google Scholar] [CrossRef]
- Soper, Daniel S. 2022. A-priori Sample Size Calculator for Student t-Tests—Free Statistics Calculators. Available online: https://bit.ly/3oxyIQS (accessed on 28 May 2022).
- Sumantri, Mohamad Syarif, Angger W. Prayuningtyas, Reza Rachmadtullah, and Ina Magdalena. 2018. The Roles of Teacher-Training Programs and Student Teachers’ Self-Regulation in Developing Competence in Teaching Science. Advanced Science Letters 24: 7077–81. [Google Scholar] [CrossRef]
- Vansteenkiste, Maarten, Richard M. Ryan, and Bart Soenens. 2020. Basic psychological need theory: Advancements, critical themes, and future directions. Motivation and Emotion 44: 1–31. [Google Scholar] [CrossRef]
- Von Elm, Erik, Douglas G. Altman, Mattias Egger, Stuart J. Pocock, Peter C. Gøtzsche, and Jan P. Vandenbrouckef. 2008. The Strengthening the Reporting of Observational Studies in Epidemiology (STROBE) Statement: Guidelines for reporting observational studies. Bulletin of the World Health Organization 85: 867–72. [Google Scholar] [CrossRef] [PubMed]
- Wang, Jichuan, Amir Hefetz, and Gabriel Liberman. 2017. Applying structural equation modelling in educational research. Culture and Education 29: 563–618. [Google Scholar] [CrossRef]


| Variable | Range | M | SD | Q1 | Q2 | ɷ | CR | AVE | 1 | 2 | 3 | 4 | 5 |
|---|---|---|---|---|---|---|---|---|---|---|---|---|---|
| Autonomous support | 1–5 | 3.61 | 0.85 | −0.31 | −0.39 | 0.88 | 0.82 | 0.52 | - | −0.29 ** | 0.50 ** | 0.52 ** | 0.37 ** |
| Controlling style | 1–5 | 2.28 | 0.96 | 0.52 | −0.41 | 0.93 | 0.88 | 0.55 | - | −0.16 ** | −0.06 | −0.25 ** | |
| SBPNs | 1–5 | 3.72 | 0.67 | 0.09 | −0.39 | 0.82 | 0.79 | 0.51 | - | 0.60 ** | 0.46 ** | ||
| Academic Engagement | 1–5 | 3.45 | 0.82 | −0.28 | −0.09 | 0.86 | 0.77 | 0.52 | - | 0.38 ** | |||
| Academic Confidence | 1–7 | 5.63 | 10.06 | −0.64 | −0.16 | 0.75 | 0.72 | 0.49 | - |
| Independent Variable | Dependent Variable | Mediator | β | SE | 95% CI | |
|---|---|---|---|---|---|---|
| Inf | Sup | |||||
| Direct effects | ||||||
| Autonomous support | SBPNs | 0.58 ** | 0.05 | 0.49 | 0.64 | |
| Autonomous support | Academic engagement | 0.38 ** | 0.06 | 0.29 | 0.46 | |
| Controlling style | Academic engagement | 0.17 ** | 0.05 | 0.09 | 0.23 | |
| Controlling style | Academic confidence | −0.12 * | 0.06 | −0.24 | −0.06 | |
| SBPNs | Academic engagement | 0.41 ** | 0.08 | 0.32 | 0.49 | |
| SBPNs | Academic confidence | 0.49 ** | 0.10 | 0.37 | 0.61 | |
| Academic engagement | Academic confidence | 0.41 ** | 0.06 | 0.31 | 0.47 | |
| Indirect effects | ||||||
| Autonomous support | Academic engagement | SBPNs | 0.24 ** | 0.03 | 0.17 | 0.29 |
| Autonomous support | Academic confidence | SBPNs | 0.28 ** | 0.04 | 0.19 | 0.34 |
| Autonomous support | Academic confidence | Academic engagement | 0.16 ** | 0.04 | 0.05 | 0.27 |
| Controlling style | Academic confidence | Academic engagement | 0.07 | 0.02 | −0.06 | 0.14 |
Publisher’s Note: MDPI stays neutral with regard to jurisdictional claims in published maps and institutional affiliations. |
© 2022 by the authors. Licensee MDPI, Basel, Switzerland. This article is an open access article distributed under the terms and conditions of the Creative Commons Attribution (CC BY) license (https://creativecommons.org/licenses/by/4.0/).
Share and Cite
Granero-Gallegos, A.; Escaravajal, J.C.; López-García, G.D.; Baños, R. Influence of Teaching Styles on the Learning Academic Confidence of Teachers in Training. J. Intell. 2022, 10, 71. https://doi.org/10.3390/jintelligence10030071
Granero-Gallegos A, Escaravajal JC, López-García GD, Baños R. Influence of Teaching Styles on the Learning Academic Confidence of Teachers in Training. Journal of Intelligence. 2022; 10(3):71. https://doi.org/10.3390/jintelligence10030071
Chicago/Turabian StyleGranero-Gallegos, Antonio, Juan Carlos Escaravajal, Ginés David López-García, and Raúl Baños. 2022. "Influence of Teaching Styles on the Learning Academic Confidence of Teachers in Training" Journal of Intelligence 10, no. 3: 71. https://doi.org/10.3390/jintelligence10030071
APA StyleGranero-Gallegos, A., Escaravajal, J. C., López-García, G. D., & Baños, R. (2022). Influence of Teaching Styles on the Learning Academic Confidence of Teachers in Training. Journal of Intelligence, 10(3), 71. https://doi.org/10.3390/jintelligence10030071

