Solution of the Optimization Problem of Magnetotelluric Sounding in Quaternions by the Differential Evolution Method
Abstract
1. Introduction
2. Materials and Methods
2.1. Transformation of Maxwell’s Electromagnetic Field Equations
2.2. Application of QFT for a Non-Stationary Problem
2.3. Application of QFT for a Stationary Problem
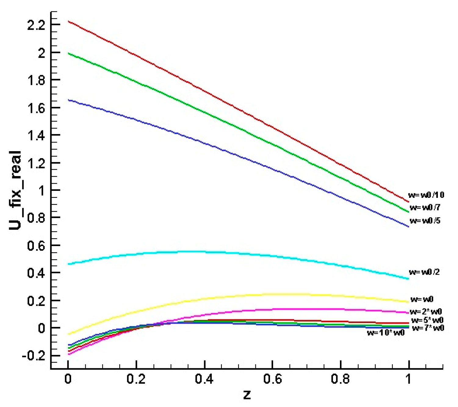
3. Results and Discussion
Determination of the Input Impedance Using the Recurrent Formula
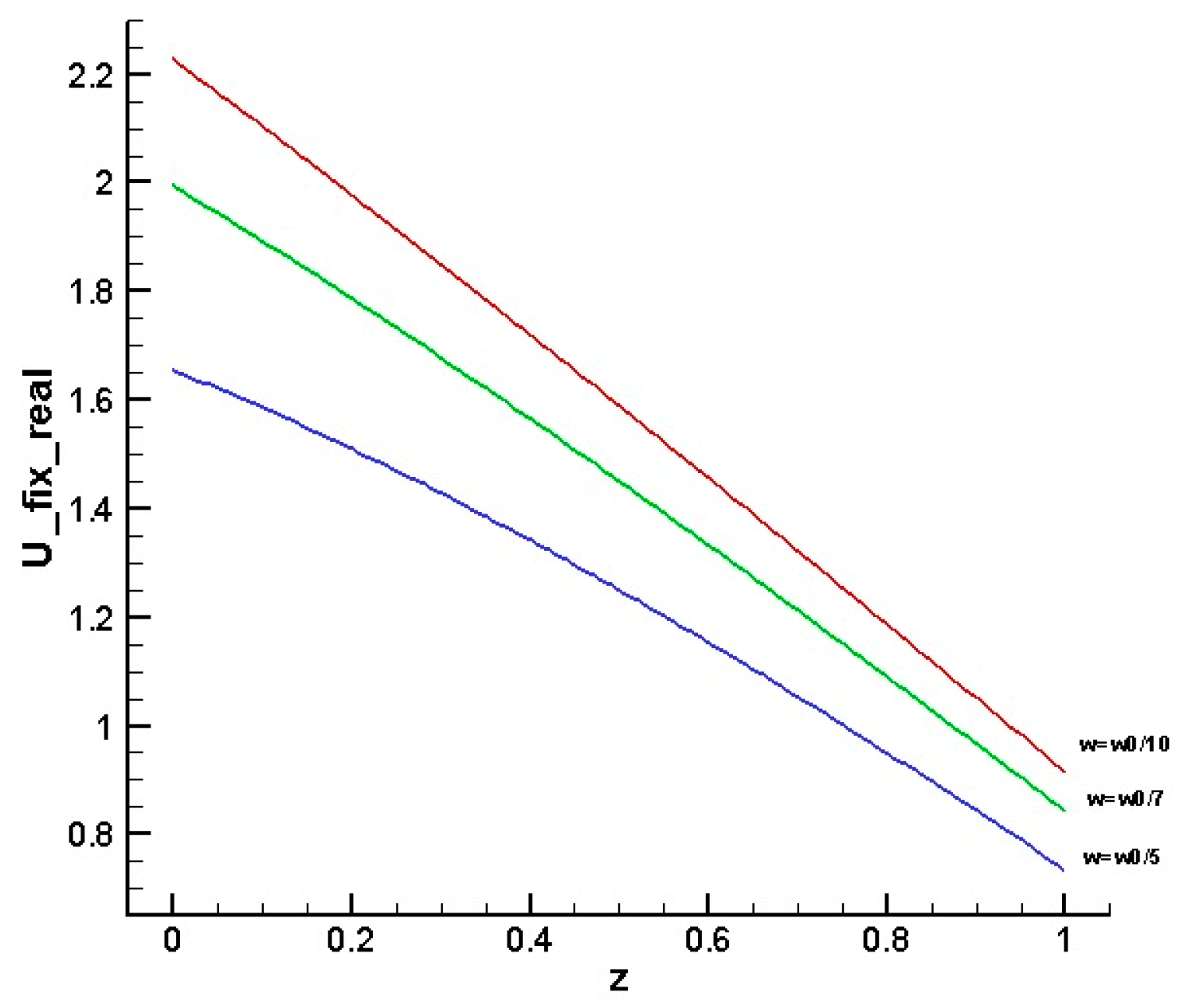
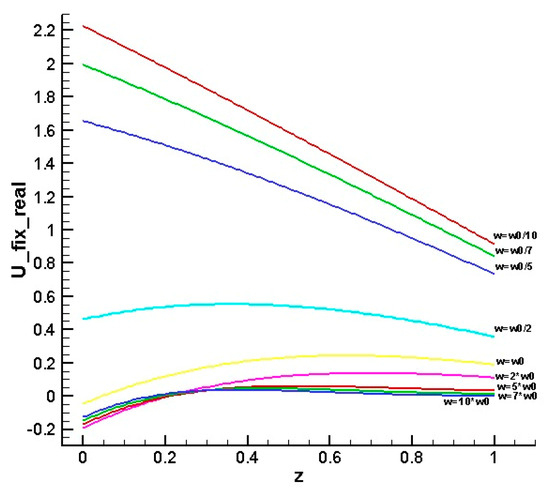
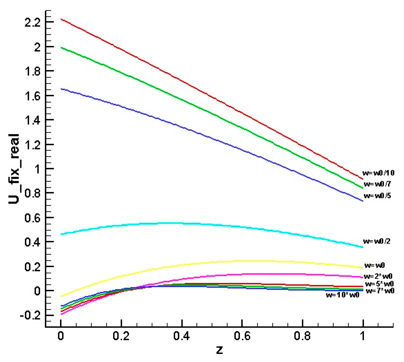
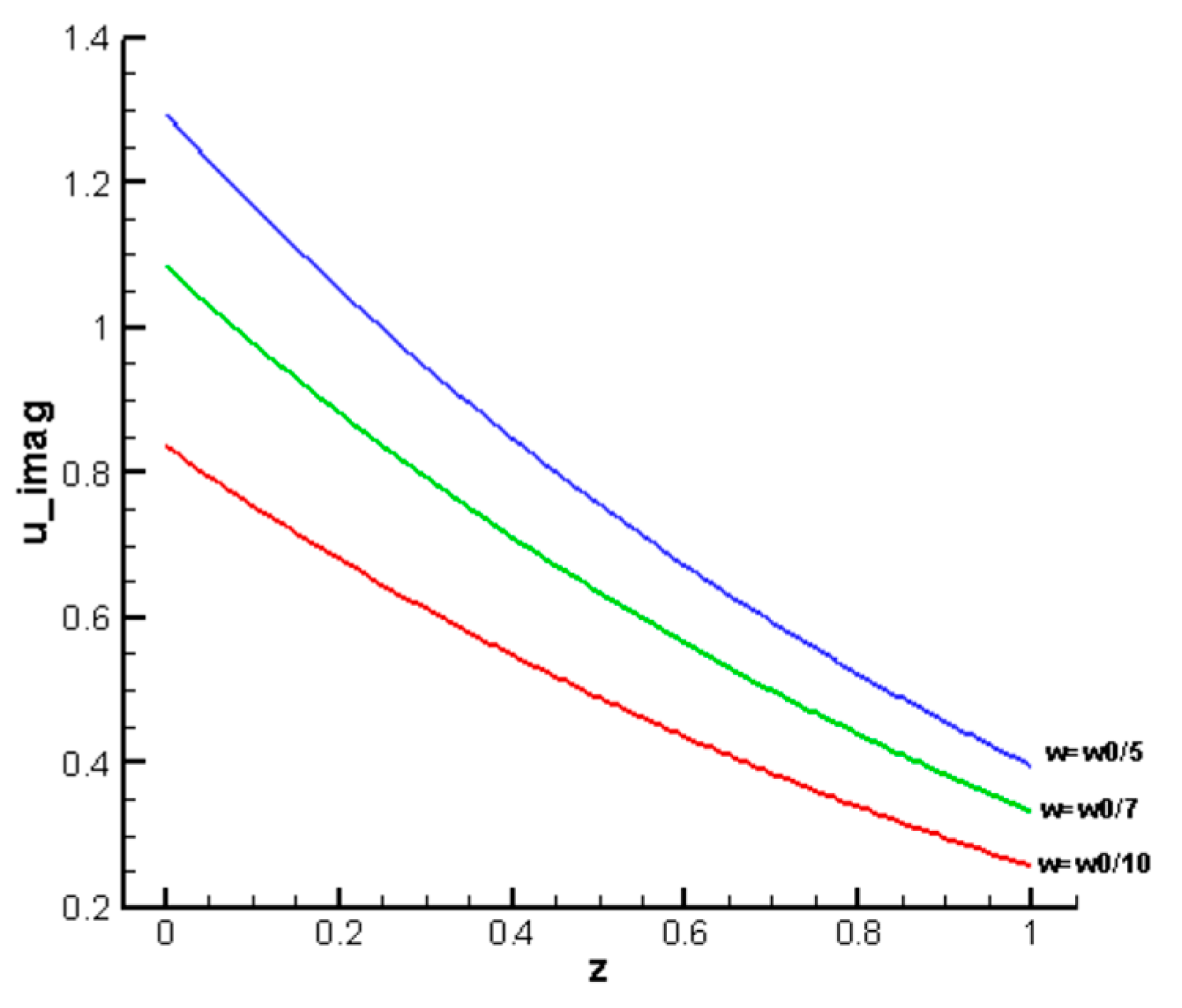
4. Numerical Results of Solving the Direct and Inverse MTS Problem
4.1. Mathematical Formulation of the Inverse MTS Problem
4.2. The Method of Differential Evolution
4.3. Numerical Results of the Inverse Problem by the Method of Differential Evolution
5. Mathematical Formulation of the Inverse Problem for a Single-Layer Medium
5.1. The Method of Conjugate Equations for the Inverse MTS Problem
5.2. Algorithm for Solving the Inverse Problem with the Landweber Method
5.3. Numerical Experiments
6. Conclusions
Author Contributions
Funding
Data Availability Statement
Conflicts of Interest
References
- Berdichevsky, M.N.; Dmitriev, V.I. Magnetotellurgical Sounding of Horizontally Homogeneous Media; Nedra: Moscow, Russia, 1992; 351p. [Google Scholar]
- Kashafutdinov, O.V. Substantiation of Direct and Inverse Problems of Magnetotelluric Sounding (MTS) and Experiments to Solve Them; INM SO RAN: Krasnoyarsk, Russia, 2005; 83p. [Google Scholar]
- Krasnov, I.K.; Zubarev, K.M.; Ivanova, T.L. Numerical solution of the problem of restoring electrophysical parameters based on the results of sounding and alternating current. Math. Model. Numer. Methods 2018, 58, 475–487. [Google Scholar]
- Urynbassarova, D.; Urynbassarova, A. Hybrid Transforms; IntechOpen: London, UK, 2023. [Google Scholar] [CrossRef]
- Urynbassarova, D.; Teali, A.A. Convolution, Correlation, and Uncertainty Principles for the Quaternion Offset Linear Canonical Transform. Mathematics 2023, 11, 2201. [Google Scholar] [CrossRef]
- Alekseeva, L.A. Biquaternion generalizations of Maxwell’s and Dirac’s equations and properties of their solutions. J. Probl. Evol. Open Syst. 2023, 24, 91–101. [Google Scholar] [CrossRef]
- Alexeyeva, L.A. Generalized Solutions of Stationary Boundary Value Problems for Biwave Equations. Differ. Equ. 2022, 58, 475–487. [Google Scholar] [CrossRef]
- Bahri, M.; Ashino, R.; Vaillancourt, R. Continuous quaternion fourier and wavelet transformations. Int. J. Wavelets Multiresolution Inf. Process. 2014, 12, 1460003. [Google Scholar] [CrossRef]
- Bahri, M.; Ashino, R.; Vaillancourt, R. Two-dimensional quaternion wavelet transform. Appl. Math. Comput. 2011, 218, 10–21. [Google Scholar] [CrossRef]
- Bahri, M.; Hitzer, E.S.M.; Hayashi, A.; Ashino, R. An uncertain principle for quaternion Fourier transform. Comput. Math. Appl. 2008, 56, 2398–2410. [Google Scholar] [CrossRef]
- Tikhonov, A.N. On determining electrical characteristics of the deep layers of the Earth’s crust. Dokl. Akad. Nauk. SSSR 1950, 73, 295–297. [Google Scholar]
- Cagniard, L. Basic theory of the magneto-telluric method of geophysical prospecting. Geophysics 1953, 18, 605–635. [Google Scholar] [CrossRef]
- Dedok, V.A.; Karchevsky, A.L.; Romanov, V.G. Numerical method for determining the dielectric constant modulo the vector of the electric intensity of the electromagnetic field. Sib. J. Ind. Math 2019, 22, 48–58. [Google Scholar] [CrossRef]
- Kabanikhin, S.I.; Lorenzi, A. An identification problem related to the integrodifferent Maxwell’s equation. Inverse Probl. 1991, 7, 863. [Google Scholar] [CrossRef]
- Kasenov, S.; Nurseitova, A.; Nurseitov, D. A conditional stability estimate of continuation problem for the Helmholtz equation. AIP Conf. Proc. 2016, 1759, 020119. [Google Scholar]
- Shishlenin, M.A.; Kasenov, S.E.; Askerbekova, Z.A. Numerical algorithm for solving the inverse problem for the Helmholtz equation. In Proceedings of the 9th International Conference on CITech 2018, Ust-Kamenogorsk, Kazakhstan, 25–28 September 2018; Communications in Computer and Information Science. Springer: Berlin/Heidelberg, Germany, 2019; Volume 998, pp. 197–207. [Google Scholar]
- Newman, G.A.; Alumbaugh, D.L. Three-dimensional magnetotelluric inversion using non-linear conjugate gradients. Geophys. J. Int. 2000, 140, 410–424. [Google Scholar] [CrossRef]
- Rodi, W.; Mackie, R.L. Nonlinear conjugate gradients algorithm for 2-D magnetotelluric inversion. Geophysics 2001, 66, 174–187. [Google Scholar] [CrossRef]
- Isaev, I.; Obornev, E.; Obornev, I.; Shimelevich, M.; Dolenko, S. Neural network recognition of the type of parameterization scheme for magnetotelluric data. In Advances in Neural Computation, Machine Learning, and Cognitive Research II: Selected Papers from the XX International Conference on Neuroinformatics; Springer International Publishing: Moscow, Russia, 2019; pp. 176–183. [Google Scholar]
- Obornev, E.; Obornev, I.; Rodionov, E.; Shimelevich, M. Application of Neural Networks in Nonlinear Inverse Problems of Geophysics. Comput. Math. Math. Phys. 2020, 60, 1025–1036. [Google Scholar] [CrossRef]
- Isaev, I.; Obornev, I.; Obornev, E.; Rodionov, E.; Shimelevich, M.; Dolenko, S. Neural network recovery of missing data of one geophysical method from known data of another one in solving inverse problems of exploration geophysics. In Proceedings of the 6th International Workshop on Deep Learning in Computational Physics, Dubna, Russia, 6–8 July 2022; p. 18. [Google Scholar]
- Deng, F.; Hu, J.; Wang, X.; Yu, S.; Zhang, B.; Li, S.; Li, X. Magnetotelluric Deep Learning Forward Modeling and Its Application in Inversion. Remote Sens. 2023, 15, 3667. [Google Scholar] [CrossRef]
- Temirbekov, N.; Kasenov, S.; Berkinbayev, G.; Temirbekov, A.; Tamabay, D.; Temirbekova, M. Analysis of Data on Air Pollutants in the City by Machine-Intelligent Methods Considering Climatic and Geographical Features. Atmosphere 2023, 14, 892. [Google Scholar] [CrossRef]
- Constable, S.C.; Parker, R.L.; Constable, C.G. Occam’s inversion: A practical algorithm for generating smooth models from electromagnetic sounding data. Geophysics 1987, 52, 289–300. [Google Scholar] [CrossRef]
- de Groot-Hedlin, C.; Constable, S.C. Occam’s inversion to generate smooth, two-dimensional models from magnetotelluric data. Geophysics 1990, 55, 1613–1624. [Google Scholar] [CrossRef]
- Smith, J.T.; Booker, J.R. Rapid Inversion of two and three dimensional magnetotelluric data. J. Geophys. Res. 1991, 96, 3905–3922. [Google Scholar] [CrossRef]
- Tikhonov, A.N. Mathematical Geophysics; Publishing House of the Joint Institute of Earth’s Physics of RAS: Moskow, Russia, 1999; 476p. [Google Scholar]
- Polyakova, N.S. Differentiation of functions of a quaternion variable. Chebyshevsky Collect. 2019, 20, 298–310. [Google Scholar]
- Ell, T.A.; Le Bihan, N.; Sangwine, S.J. Quaternion Fourier Transforms for Signal and Image Processing; Wiley-ISTE; John Wiley & Sons: New York, NY, USA, 2014; 160p. [Google Scholar]
- Tikhonov, A.N.; Lipskaya, N.V.; Deniskin, N.A.; Nikiforova, N.N.; Lomakina, Z.D. On electromagnetic sounding of the deep layers of the Earth. Rep. Acad. Sci. Russ. Acad. Sci. 1961, 140, 587–590. [Google Scholar]
- Baigereyev, D.; Kasenov, S.; Temirbekova, L. Empowering geological data analysis with specialized software GIS modules. Indones. J. Electr. Eng. Comput. Sci. 2024, 34, 1953–1964. [Google Scholar] [CrossRef]
- Krivorotko, O.I.; Kabanikhin, S.I.; Bektemesov, M.A.; Sosnovskaya, M.I.; Neverov, A.V. Simulation of COVID-19 Spread Scenarios in the Republic of Kazakhstan Based on Regularization of the Agent-Based Model. J. Appl. Ind. Math. 2023, 17, 94–109. [Google Scholar] [CrossRef]
- Temirbekova, L.N.; Dairbaeva, G. Gradient and direct method of solving Gelfand-Levitan integral equation. Appl. Comput. Math. 2013, 12, 234–246. [Google Scholar]
- Temirbekov, N.; Imangaliyev, Y.; Baigereyev, D.; Temirbekova, L.; Nurmangaliyeva, M. Numerical simulation of inverse geochemistry problems by regularizing algorithms. Cogent Eng. 2022, 9, 2003522. [Google Scholar] [CrossRef]
- Temirbekov, N.M.; Los, V.L.; Baigereyev, D.R.; Temirbekova, L.N. Module of the geoinformation system for analysis of geochemical fields based on mathematical modeling and digital prediction methods, News of the academy of sciences of the republic of Kazakhstan. Ser. Geol. Tech. Sci. 2021, 5, 137–145. [Google Scholar] [CrossRef]
- Storn, R.; Price, K. Differential Evolution—A Simple and Efficient Heuristic for Global Optimization over Continuous Spaces. J. Glob. Optim. 1997, 11, 341–359. [Google Scholar] [CrossRef]














| Iteration Number | Time in Seconds | |
|---|---|---|
| 1 | 753.23 | 0.5459749150276185 |
| 10 | 22.4805 | 5.459749150276185 |
| 25 | 0.847125 | 13.64937287569046 |
| 50 | 0.00282272 | 27.29874575138092 |
| 75 | 0.000239654 | 40.94811862707138 |
| 100 | 2.99535 × 10−6 | 54.59749150276184 |
| Iteration Number | ||
|---|---|---|
| 1 | 139.133204 | 0.978553 |
| 10 | 139.092395 | 0.965388 |
| 100 | 138.543897 | 0.815651 |
| 276 | 4.552448 | 0.005512 |
Disclaimer/Publisher’s Note: The statements, opinions and data contained in all publications are solely those of the individual author(s) and contributor(s) and not of MDPI and/or the editor(s). MDPI and/or the editor(s) disclaim responsibility for any injury to people or property resulting from any ideas, methods, instructions or products referred to in the content. |
© 2024 by the authors. Licensee MDPI, Basel, Switzerland. This article is an open access article distributed under the terms and conditions of the Creative Commons Attribution (CC BY) license (https://creativecommons.org/licenses/by/4.0/).
Share and Cite
Kasenov, S.E.; Demeubayeva, Z.E.; Temirbekov, N.M.; Temirbekova, L.N. Solution of the Optimization Problem of Magnetotelluric Sounding in Quaternions by the Differential Evolution Method. Computation 2024, 12, 127. https://doi.org/10.3390/computation12060127
Kasenov SE, Demeubayeva ZE, Temirbekov NM, Temirbekova LN. Solution of the Optimization Problem of Magnetotelluric Sounding in Quaternions by the Differential Evolution Method. Computation. 2024; 12(6):127. https://doi.org/10.3390/computation12060127
Chicago/Turabian StyleKasenov, Syrym E., Zhanar E. Demeubayeva, Nurlan M. Temirbekov, and Laura N. Temirbekova. 2024. "Solution of the Optimization Problem of Magnetotelluric Sounding in Quaternions by the Differential Evolution Method" Computation 12, no. 6: 127. https://doi.org/10.3390/computation12060127
APA StyleKasenov, S. E., Demeubayeva, Z. E., Temirbekov, N. M., & Temirbekova, L. N. (2024). Solution of the Optimization Problem of Magnetotelluric Sounding in Quaternions by the Differential Evolution Method. Computation, 12(6), 127. https://doi.org/10.3390/computation12060127

