Gamified Software to Support the Design of Business Innovation
Abstract
1. Introduction
2. Related Work
3. Knowledge-Based Methodology to Foster Innovation
4. Architecture for the Participatory Design of Business Innovation
4.1. Business Innovation Knowledge for Smart Cities
4.2. Computational Creativity Tool
- Business model combination: taking concepts from two or more existing business models, or creative sparks already visited, to generate a new creative spark. An example is to combine parts of business models that refer to different areas. This operation is performed by the persons, whereas CREAM currently supports them through query and search functions of the source business models/creative sparks. Indeed, the semantic similarity metrics can be used to select a group of different business models/creative sparks, and the relevance metrics to prioritize them.
- Business model transformation: modifying one or more features of an existing business model, or creative spark, to generate a new one. This operation can either be attempted directly by CREAM through automatic replacement of one concept of the model with another one chosen at random, or performed manually by a person.
- Analogy-based search of a business model: a successful business model of some area is used as reference to generate a new creative spark for another area. For this operation, which again is carried out by the persons, CREAM provides search functions based on semantic similarity to query successful business models with similar business objectives, or, conversely, given such a case, to generate a new creative spark similar to it.
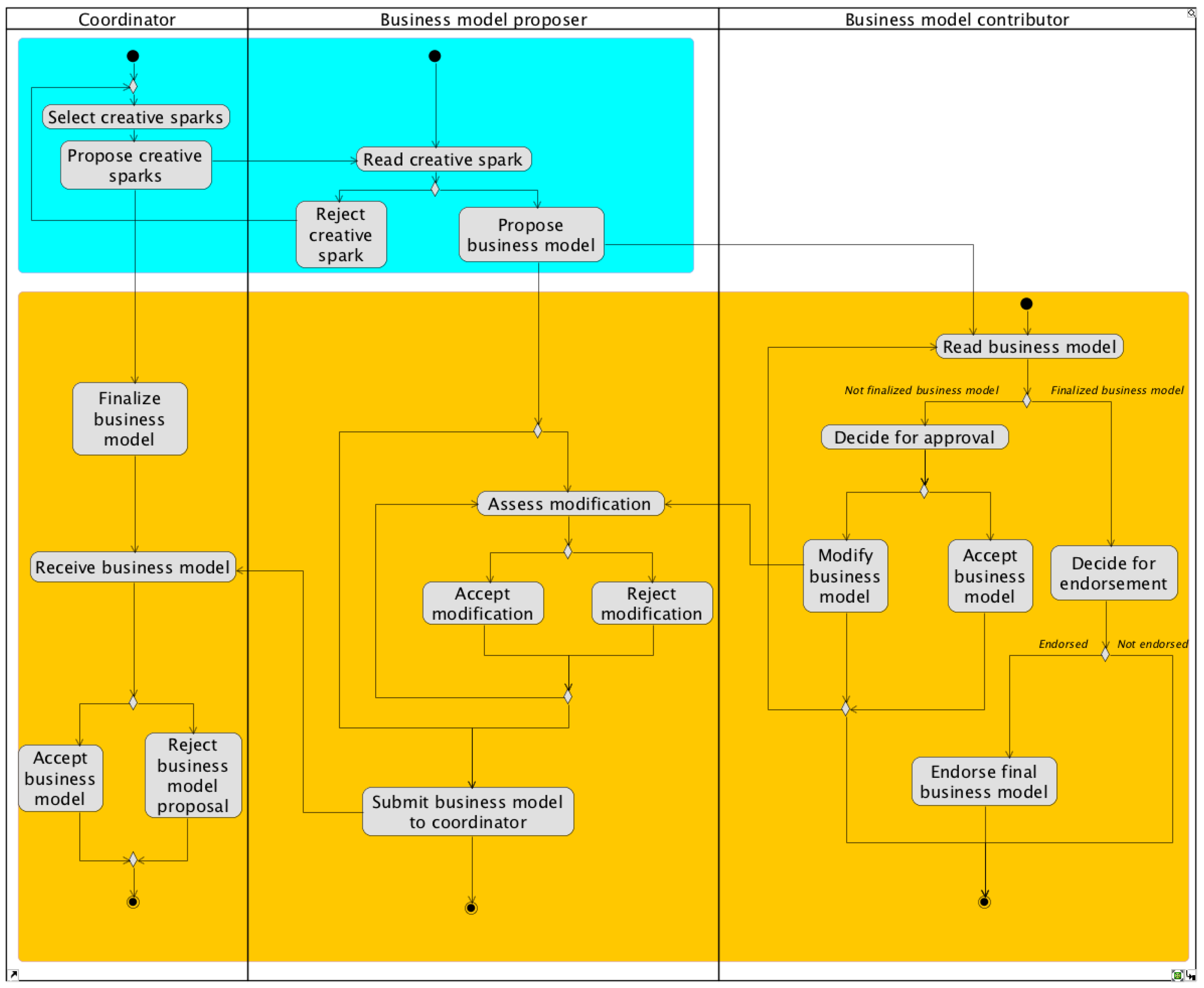
4.3. Gamified Collaboration Process
5. Business Innovation for Smart Cities
6. Conclusions
Author Contributions
Acknowledgments
Conflicts of Interest
Glossary
Abbreviations
| CREAM | CREAtivity Machine |
| ICE4B | Innovation through Collaborative Environment for Business |
| ICT | Information and Communications Technologies |
| Sw | Software |
| UML | Unified Modeling Language |
References
- Tegmark, M. Life 3.0: Being Human in the Age of Artificial Intelligence; K. Doubleday: New York, NY, USA, 2017. [Google Scholar]
- Sternberg, R.J.; Lubart, T.I. The concept of creativity: Prospects and paradigms. In Handbook of Creativity; Sternberg, R.J., Ed.; Cambridge University Press: New York, NY, USA, 1999; pp. 3–15. [Google Scholar]
- Committee for the Study of Science and Invention. Enhancing Inventiveness for Quality of Life, Competitiveness, and Sustainability. Report by the Lemelson-MIT Program and the National Science Foundation. 2004. Available online: https://lemelson.mit.edu/sites/default/files/content/images/InventionEducation/Invention%20Assembly%20Report%20Exec%20Summary.pdf (accessed on 14 December 2014).
- Osterwalder, A. The Business Model Ontology: A Proposition in a Design Science Approach. Ph.D. Thesis, University of Lausanne, Lausanne, Switzerland, 2004. [Google Scholar]
- Osterwalder, A.; Pigneur, P. Business Model Generation: A Handbook for Visionaries, Game Changers, and Challengers; John Wiley & Sons: Hoboken, NJ, USA, 2010. [Google Scholar]
- Osterwalder, A.; Pigneur, Y.; Bernarda, G.; Smith, A. Value Proposition Design: How to Create Products and Services Customers Want; John Wiley & Sons: Hoboken, NJ, USA, 2014. [Google Scholar]
- Hamari, J.; Koivisto, J.; Sarsa, H. Does gamification work? A literature review of empirical studies on gamification. In Proceedings of the 2014 47th Hawaii International Conference on System Sciences, Waikoloa, HI, USA, 6–9 January 2014; pp. 3025–3034. [Google Scholar]
- Lamb, C.; Brown, D.G.; Clarke, C.L.A. Evaluating computational creativity: An interdisciplinary tutorial. ACM Comput. Surv. 2018, 51. [Google Scholar] [CrossRef]
- Muller, M.J.; Kuhn, S. Participatory design. Commun. ACM 1993, 36, 24–28. [Google Scholar] [CrossRef]
- Schuler, D.; Namioka, A. Participatory Design: Principles and Practices; Lawrence Erlbaum: Hillsdale, NJ, USA, 1993. [Google Scholar]
- Deterding, S.; Dixon, D.; Khaled, R.; Nacke, L. From game design elements to gamefulness: Defining gamification. In Proceedings of the 15th International Academic MindTrek Conference: Envisioning Future Media Environments, Tampere, Finland, 28–30 September 2011; ACM: New York, NY, USA, 2011; pp. 142–149. [Google Scholar] [CrossRef]
- Speer, R.; Havasi, C.; Lieberman, H. Analogyspace: Reducing the dimensionality of common sense knowledge. In Proceedings of the 23rd National Conference on Artificial Intelligence, Chicago, IL, USA, 13–17 July 2008; pp. 548–553. [Google Scholar]
- Forde, A.N.; Fox, M.S. A proposed approach for idea selection in front end of innovation activities. Technol. Innov. Manag. Rev. 2016, 6, 48–55. [Google Scholar] [CrossRef]
- Colton, S.; Wiggins, G.A. Computational creativity: The final frontier? In Proceedings of the 20th European Conference on Artificial Intelligence (ECAI’12), Montpellier, France, 27–31 August 2012; De Raedt, L., Bessiere, C., Dubois, D., Doherty, P., Frasconi, P., Eds.; IOS Press: Amsterdam, The Netherlands, 2012; pp. 21–26. [Google Scholar] [CrossRef]
- Gruber, T.R. A translation approach to portable ontology specifications. Knowl. Acquis. 1993, 5, 199–220. [Google Scholar] [CrossRef]
- Borst, W.N. Construction of Engineering Ontologies for Knowledge Sharing and Reuse. Ph.D. Thesis, Universiteit Twente, Enschede, The Netherlands, 1997. [Google Scholar]
- De Nicola, A.; Villani, M.L. Creative sparks for collaborative innovation. In Digital Technology and Organizational Change; Rossignoli, C., Virili, F., Za, S., Eds.; Lecture Notes in Information Systems and Organisation; Springer: Cham, Switzerland, 2018; Volume 23. [Google Scholar]
- Chesbrough, H.W. Open Innovation: The New Imperative for Creating and Profiting From Technology; Harvard Business Press: Boston, MA, USA, 2006. [Google Scholar]
- Altshuller, G.S.; Shulyak, L.; Rodman, S. The Innovation Algorithm: TRIZ, Systematic Innovation and Technical Creativity; Technical Innovation Center, Inc.: Worcester, MA, USA, 1999. [Google Scholar]
- De Bono, E. Lateral Thinking; Harper and Row: New York, NY, USA, 1970. [Google Scholar]
- Missikoff, M.; Canducci, M.; Maiden, N. Enterprise Innovation: From Creativity to Engineering; John Wiley & Sons: Hoboken, NJ, USA, 2015. [Google Scholar]
- Yan, W.; Zanni-Merk, C.; Cavallucci, D.; Collet, P. An ontology-based approach for inventive problem solving. Eng. Appl. Artif. Intell. 2014, 27, 175–190. [Google Scholar] [CrossRef]
- Zanni-Merk, C.; Cavallucci, D.; Rousselot, F. An ontological basis for computer aided innovation. Comput. Ind. 2009, 60, 563–574. [Google Scholar] [CrossRef]
- Apostolou, D.; Zachos, K.; Maiden, N.; Agell, N.; Sanchez–Hernandez, G.; Taramigkou, M.; Star, K.; Wippoo, M. Facilitating creativity in collaborative work with computational intelligence software. IEEE Comput. Intell. Mag. 2016, 11, 29–40. [Google Scholar] [CrossRef]
- Zachos, K.; Maiden, N.; Levis, S. Creativity support to improve health-and-safety in manufacturing plants: Demonstrating everyday creativity. In Proceedings of the 2015 ACM SIGCHI Conference on Creativity and Cognition (C&C ’15), Glasgow, UK, 22–25 June 2015; ACM: New York, NY, USA, 2015; pp. 225–234. [Google Scholar] [CrossRef]
- Allio, R.J. CEO interview: The Innocentive model of open innovation. Strategy Leadersh. 2004, 32, 4–9. [Google Scholar] [CrossRef]
- Meske, C.; Brockmann, T.; Wilms, K.; Stieglitz, S. Social collaboration and gamification. In Gamification; Progress in IS; Stieglitz, S., Lattemann, C., Robra-Bissantz, S., Zarnekow, R., Brockmann, T., Eds.; Springer: Cham, Switzerland, 2017. [Google Scholar] [CrossRef]
- Morschheuser, B. How to design gamification? A method for engineering gamified software. Inf. Softw. Technol. 2018, 95, 219–273. [Google Scholar] [CrossRef]
- Woolley, A.W.; Chabris, C.F.; Pentland, A.; Hashmi, N.; Malone, T.W. Evidence for a collective intelligence factor in the performance of human groups. Science 2010, 330, 686–688. [Google Scholar] [CrossRef] [PubMed]
- Pentland, A. Social Physics: How Good Ideas Spread—Lessons from a New Science; Penguin: New York, NY, USA, 2014. [Google Scholar]
- De Nicola, A.; Melchiori, M.; Villani, M.L. M-CREAM: A tool for creative modelling of emergency scenarios in smart cities. In The Semantic Web: ESWC 2018 Satellite Events, Proceedings of the European Semantic Web Conference (ESWC 2018), Heraklion, Greece, 3–7 June 2018; Lecture Notes in Computer Science; Gangemi, A., Gentile, A.L., Nuzzolese, A.G., Rudolph, S., Maleshkova, M., Paulheim, H., Pan, J.Z., Alam, M., Eds.; Springer: Cham, Switzerland, 2018; Volume 11155. [Google Scholar] [CrossRef]
- Gangemi, A.; Presutti, V. Ontology design patterns. In Handbook on Ontologies; International Handbooks on Information Systems; Staab, S., Studer, R., Eds.; Springer: Berlin/Heidelberg, Germany, 2009. [Google Scholar] [CrossRef]
- De Nicola, A.; Melchiori, M.; Villani, M.L. Creative design of emergency management scenarios driven by semantics: An application to smart cities. Inf. Syst. 2019, 81, 21–48. [Google Scholar] [CrossRef]
- Coletti, A.; De Nicola, A.; Villani, M.L. Enhancing creativity in risk assessment of complex sociotechnical systems. In Computational Science and Its Applications—ICCSA 2017; Lecture Notes in Computer Science; Gervasi, O., Murgante, B., Misra, S., Borruso, G., Torre, C.M., Rocha, A.M.A.C., Taniar, D., Apduhan, B.O., Stankova, E., Cuzzocrea, A., Eds.; Springer: Cham, Switzerland, 2017; Volume 10405. [Google Scholar] [CrossRef]
- Gero, J.S. Computational models of innovative and creative design processes. Technol. Forecast. Soc. Chang. 2000, 64, 183–196. [Google Scholar] [CrossRef]
- Sivanandam, S.; Deepa, S. Genetic Algorithm Optimization Problems. In Introduction to Genetic Algorithms; Springer: Berlin/Heidelberg, Germany, 2008. [Google Scholar]
- Coletti, A.; De Nicola, A.; Vicoli, G.; Villani, M.L. A gamified approach to participatory modelling of water system risks. In Critical Information Infrastructures Security, Proceedings of the International Conference on Critical Information Infrastructures Security (CRITIS 2017), Lucca, Italy, 8–13 October 2017; Lecture Notes in Computer Science; D’Agostino, G., Scala, A., Eds.; Springer: Cham, Switzerland, 2018; Volume 10707. [Google Scholar] [CrossRef]
- Navigli, R.; Ponzetto, S.P. BabelNet: The automatic construction, evaluation and application of a wide-coverage multilingual semantic network. Artif. Intell. 2012, 193, 217–250. [Google Scholar] [CrossRef]
- Camarinha-Matos, L.M.; Afsarmanesh, H. Collaborative networks: A new scientific discipline. J. Intell. Manuf. 2005, 16, 439–452. [Google Scholar] [CrossRef]







| Player Activity | Points | Points Recipient |
|---|---|---|
| Coordinator proposes creative sparks | ◑ | Coordinator |
| Business model proposer proposes business model | ◕ | Proposer |
| Business model proposer rejects creative spark | ◔ | Proposer |
| Business model contributor modifies business model | ◑ | Contributor |
| Business model contributor accepts business model | ◑ | Contributor |
| Business model contributor endorses final business model | ◔ | Contributor |
| Business model proposer accepts modification | ◔ | Proposer |
| Business model proposer rejects modification | ◔ | Proposer |
| Business model proposer submits business model to coordinator | ◔ | Proposer |
| Coordinator accepts business model | ● | Coordinator |
| Coordinator rejects business model proposal | ◑ | Coordinator |
| Coordinator assigns extra points based on participation in risk mini-model definition (number of preliminary acceptances and final endorsements of risk mini-model) | from ◔ to ● | Team |
| Player ID | Points | Role in Session I |
|---|---|---|
| Player_01 | 7 | Coordinator |
| Player_02 | 4 | Proposer |
| Player_03 | 1 | Contributor |
| Player_04 | 1 | Contributor |
| Player_05 | 1 | Contributor |
| Player ID | Points | Role in Session II |
|---|---|---|
| Player_01 | 13 | Contributor |
| Player_05 | 7 | Coordinator |
| Player_03 | 5 | Proposer |
| Player_02 | 4 | Contributor |
| Player_04 | 1 | Contributor |
© 2018 by the authors. Licensee MDPI, Basel, Switzerland. This article is an open access article distributed under the terms and conditions of the Creative Commons Attribution (CC BY) license (http://creativecommons.org/licenses/by/4.0/).
Share and Cite
De Nicola, A.; Vicoli, G.; Villani, M.L. Gamified Software to Support the Design of Business Innovation. Information 2018, 9, 324. https://doi.org/10.3390/info9120324
De Nicola A, Vicoli G, Villani ML. Gamified Software to Support the Design of Business Innovation. Information. 2018; 9(12):324. https://doi.org/10.3390/info9120324
Chicago/Turabian StyleDe Nicola, Antonio, Giordano Vicoli, and Maria Luisa Villani. 2018. "Gamified Software to Support the Design of Business Innovation" Information 9, no. 12: 324. https://doi.org/10.3390/info9120324
APA StyleDe Nicola, A., Vicoli, G., & Villani, M. L. (2018). Gamified Software to Support the Design of Business Innovation. Information, 9(12), 324. https://doi.org/10.3390/info9120324

