Unpacking the Black Box: How AI Capability Enhances Human Resource Functions in China’s Healthcare Sector
Abstract
1. Introduction
2. Related Work
2.1. Artificial Intelligence and Its Capabilities
2.2. The Application of an AI Capability in Human Resources Within China’s Healthcare Sector
3. Materials and Methods
3.1. Sampling and Data Collection
3.2. Sample Characteristics and Descriptive Analysis
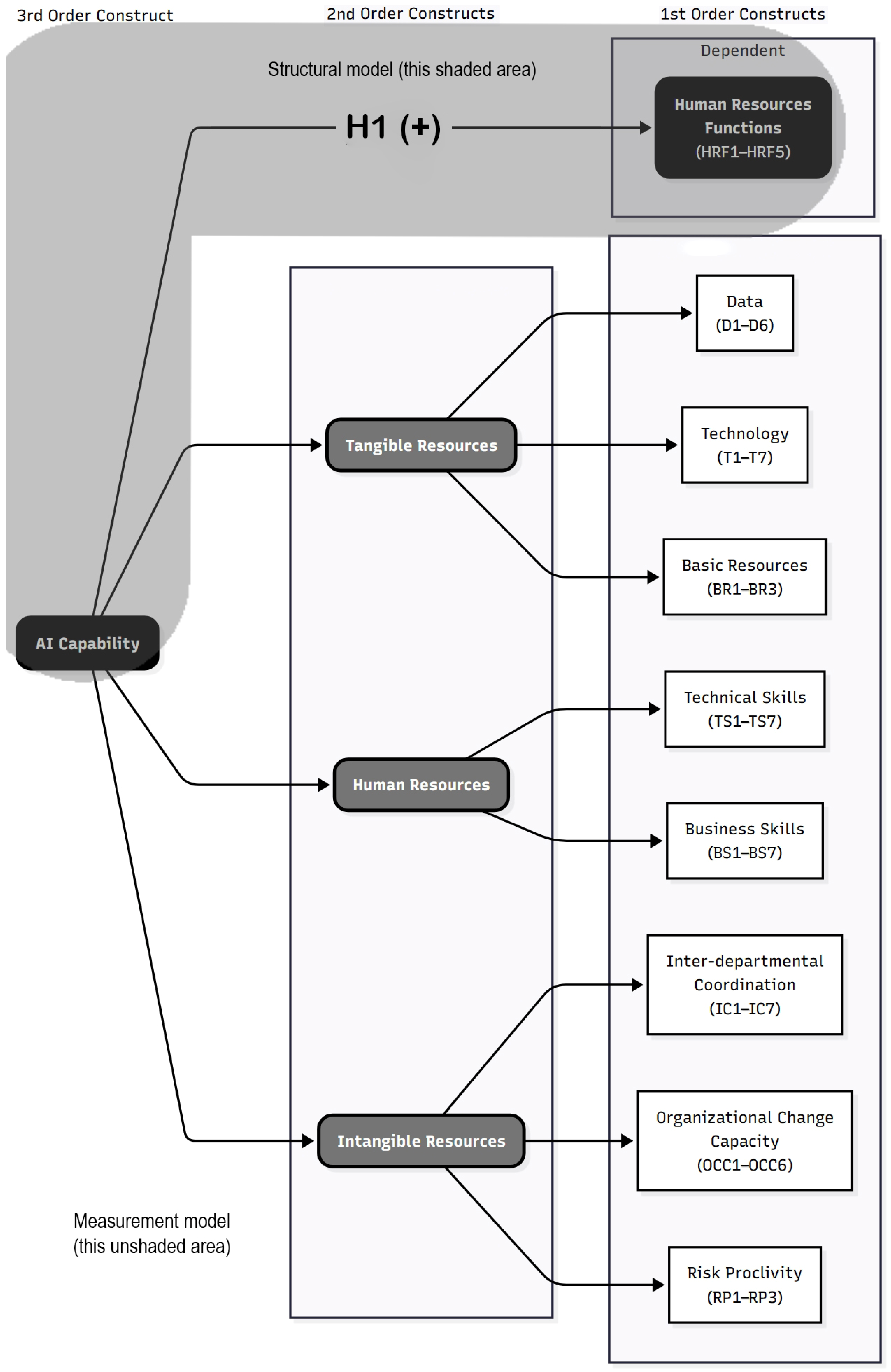
3.3. Selection and Measurement of Variables
4. Results
4.1. Measurement Model Analysis
4.2. Structural Model Evaluation
5. Discussion
5.1. Theoretical Implications
5.2. Practical Implications
5.3. Limitations and Future Research Directions
6. Conclusions
Author Contributions
Funding
Informed Consent Statement
Data Availability Statement
Conflicts of Interest
Appendix A

Appendix B
| Constructs | Items | Sources |
|---|---|---|
| AI Capability | [5] | |
| Tangible | ||
| Data | D1. We have access to very large, unstructured, or fast-moving data for analysis. | |
| D2. We integrate data from multiple internal sources into a data warehouse or mart for easy access. | ||
| D3. We integrate external data with internal to facilitate high-value analysis of our business environment. | ||
| D4. We have the capacity to share our data across business units and organizational boundaries. | ||
| D5. We are able to prepare and cleanse AI data efficiently and assess data for errors. | ||
| D6. We are able to obtain data at the right level of granularity to produce meaningful insights. | ||
| Technology | T1. We have explored or adopted cloud-based services for processing data and performing AI and machine learning. | |
| T2. We have the necessary processing power to support AI applications (e.g., CPUs, GPUs). | ||
| T3. We have invested in networking infrastructure (e.g., enterprise networks) that supports efficiency and scale of applications (scalability, high bandwidth, and low-latency). | ||
| T4. We have explored or adopted parallel computing approaches for AI data processing. | ||
| T5. We have invested in advanced cloud services to allow complex AI abilities on simple API calls (e.g., Microsoft Cognitive Services, Google Cloud Vision). | ||
| T6. We have invested in scalable data storage infrastructures. | ||
| T7. We have explored AI infrastructure to ensure that data is secured from to end to end with state-of-the-art technology. | ||
| Basic Resources | BR1. The AI initiatives are adequately funded. | |
| BR2. The AI project has enough team members to get the work done. | ||
| BR3. The AI project is given enough time for completion. | ||
| Human Skills | ||
| Technical Skills | TS1. The organization has access to internal and external talent with the right technical skills to support AI work. | |
| TS2. Our data scientists are very capable of using AI technologies (e.g., machine learning, natural language processing, deep learning). | ||
| TS3. Our data scientists have the right skills to accomplish their jobs successfully. | ||
| TS4. Our data scientists are effective in data analysis, processing, and security. | ||
| TS5. Our data scientists are provided with the required training to deal with AI applications. | ||
| TS6. We hire data scientists that have the AI skills we are looking for. | ||
| TS7. Our data scientists have suitable work experience to fulfill their jobs. | ||
| Business Skills | BS1. Our managers are able to understand business problems and to direct AI initiatives to solve them. | |
| BS2. Our managers are able to work with data scientists, other employees and customers to determine opportunities that AI might bring to our organization. | ||
| BS3. Our managers have a good sense of where to apply AI. | ||
| BS4. The executive manager of our AI function has strong leadership skills. | ||
| BS5. Our managers are able to anticipate future business needs of functional managers, suppliers and customers and proactively design AI solutions to support these needs. | ||
| BS6. Our managers are capable of coordinating AI-related activities in ways that support the organization, suppliers and customers. | ||
| BS7. We have strong leadership to support AI initiatives and managers demonstrate ownership of and commitment to AI projects. | ||
| Intangible | ||
| Inter-departmental Coordination | Please indicate to what extent do departments within your organization engage in the following activities: | |
| IC1. Collaboration. | ||
| IC2. Collective goals. | ||
| IC3. Teamwork. | ||
| IC4. Same vision. | ||
| IC5. Mutual understanding. | ||
| IC6. Shared information. | ||
| IC7. Shared resources. | ||
| Organizational Change Capacity | OCC1. We are able to anticipate and plan for the organizational resistance to change. | |
| OCC2. We consider politics of the business reengineering efforts. | ||
| OCC3. We recognize the need for managing change. | ||
| OCC4. We are capable of communicating the reasons for change to the members of our organization. | ||
| OCC5. We are able to make the necessary changes in human resource policies for process re-engineering. | ||
| OCC6. Senior management commits to new values. | ||
| Risk Proclivity | RP1. In our organization we have a strong proclivity for high risk projects (with chances of very high returns). | |
| RP2. In our organization we take bold and wide-ranging acts to achieve firm objectives. | ||
| RP3. We typically adopt a bold aggressive posture in order to maximize the probability of exploiting potential opportunities. | ||
| HR Functions | HRF1. IA for technology awareness is more cost-effective than other technologies. | [60,72] |
| HRF2. IA technology helps HR managers to select the right candidates. | ||
| HRF3. IA technology helps HR managers to conduct online training and development sessions for new and existing employees. | ||
| HRF4. IA technology provides user-friendly mediums to monitor employees’ performance. | ||
| HRF5. Tracking employees’ activity through artificial intelligence technology is more efficient and time-saving. |
References
- Russell, S.; Norvig, P. Artificial Intelligence: A Modern Approach, 3rd ed.; Prentice Hall: Upper Saddle River, NJ, USA, 2010; pp. 649–789. [Google Scholar]
- Morgenstern, J.D.; Rosella, L.C.; Daley, M.J.; Goel, V.; Schünemann, H.J.; Piggott, T. “AI’s Gonna Have an Impact on Everything in Society, So It Has to Have an Impact on Public Health”: A Fundamental Qualitative Descriptive Study of the Implications of Artificial Intelligence for Public Health. BMC Public Health 2021, 21, 40. [Google Scholar] [CrossRef]
- State Council of the People’s Republic of China. A New Generation Artificial Intelligence Development Plan; State Council: Beijing, 20 July 2017. Translated by DigiChina/New America, Published 1 August 2017. Available online: https://digichina.stanford.edu/work/full-translation-chinas-new-generation-artificial-intelligence-development-plan-2017/ (accessed on 19 July 2025).
- China Briefing. China’s Data Centers: New Cross-Regional Plan to Boost Computing Power Across Regions. 2022. Available online: https://www.china-briefing.com/news/china-data-centers-new-cross-regional-plan-to-boost-computing-power-across-regions/ (accessed on 19 July 2025).
- Mikalef, P.; Gupta, M. Artificial Intelligence Capability: Conceptualization, Measurement Calibration, and Empirical Study on Its Impact on Organizational Creativity and Firm Performance. Inf. Manag. 2021, 58, 103434. [Google Scholar] [CrossRef]
- Nawaz, N.; Arunachalam, H.; Pathi, B.K.; Gajenderan, V. The Adoption of Artificial Intelligence in Human Resources Management Practices. Int. J. Inf. Manag. Data Insights 2024, 4, 100208. [Google Scholar] [CrossRef]
- Agrawal, A.; Gans, J.S.; Goldfarb, A. Do We Want Less Automation? Science 2023, 381, 155–158. [Google Scholar] [CrossRef] [PubMed]
- Cornelli, G.; Frost, J.; Mishra, S. Artificial Intelligence, Services Globalisation and Income Inequality. BIS Work. Pap. 2023, 1135. Available online: https://www.bis.org/publ/work1135.htm (accessed on 18 August 2025).
- Babina, T.; Fedyk, A.; He, A.; Hodson, J. Artificial Intelligence, Firm Growth, and Product Innovation. J. Financ. Econ. 2024, 151, 103745. [Google Scholar] [CrossRef]
- Brynjolfsson, E.; Rock, D.; Syverson, C. The Productivity J-Curve: How Intangibles Complement General Purpose Technologies. Am. Econ. J. Macroecon. 2021, 13, 333–372. [Google Scholar] [CrossRef]
- Nan, D.; Sun, S.; Zhang, S.; Zhao, X.; Kim, J.H. Analyzing Behavioral Intentions toward Generative AI: The Case of ChatGPT. Univers. Access Inf. Soc. 2025, 24, 885–895. [Google Scholar] [CrossRef]
- Braganza, A.; Chen, W.; Canhoto, A.; Sap, S. Productive Employment and Decent Work: The Impact of AI Adoption on Psychological Contracts, Job Engagement and Employee Trust. J. Bus. Res. 2021, 131, 485–494. [Google Scholar] [CrossRef]
- Huang, M.-H.; Rust, R.T. Artificial Intelligence in Service. J. Serv. Res. 2018, 21, 155–172. [Google Scholar] [CrossRef]
- Kassa, B.Y.; Worku, E.K. The Impact of Artificial Intelligence on Organizational Performance: The Mediating Role of Employee Productivity. J. Open Innov. Technol. Mark. Complex. 2025, 11, 100474. [Google Scholar] [CrossRef]
- Perifanis, N.-A.; Kitsios, F. Investigating the Influence of Artificial Intelligence on Business Value in the Digital Era of Strategy: A Literature Review. Information 2023, 14, 85. [Google Scholar] [CrossRef]
- Malik, A.; Thevisuthan, P.; De Sliva, T. Artificial Intelligence, Employee Engagement, Experience, and HRM. In Strategic Human Resource Management and Employment Relations; Malik, A., Ed.; Springer: Berlin/Heidelberg, Germany, 2022; pp. 171–184. [Google Scholar] [CrossRef]
- Frey, C.B.; Osborne, M.A. The Future of Employment: How Susceptible Are Jobs to Computerisation? Technol. Forecast. Soc. Change 2017, 114, 254–280. [Google Scholar] [CrossRef]
- Acemoglu, D.; Restrepo, P. Robots and Jobs: Evidence from US Labor Markets. NBER Work. Pap. 2017, 23285. [Google Scholar] [CrossRef]
- Autor, D.H.; Katz, L.F.; Kearney, M.S. Trends in U.S. Wage Inequality: Revising the Revisionists. Rev. Econ. Stat. 2008, 90, 300–323. [Google Scholar] [CrossRef]
- Autor, D.H. Why Are There Still So Many Jobs? The History and Future of Workplace Automation. J. Econ. Perspect. 2015, 29, 3–30. [Google Scholar] [CrossRef]
- Arntz, M.; Gregory, T.; Zierahn, U. The Risk of Automation for Jobs in OECD Countries. OECD Social, Employment and Migration Working Papers; OECD: Paris, France, 2016; No. 189. [Google Scholar] [CrossRef]
- Ersoy, A.; Ehtiyar, R. The Impact of Artificial Intelligence on Hospitality Employees’ Work Outcomes. Adv. Hosp. Tour. Res. 2023, 11, 515–520. [Google Scholar] [CrossRef]
- Koo, B.; Curtis, C.; Ryan, B. Examining the Impact of Artificial Intelligence on Hotel Employees through Job Insecurity Perspectives. Int. J. Hosp. Manag. 2021, 95, 102763. [Google Scholar] [CrossRef]
- Zheng, Q.; Jin, Y.; Xu, X. Artificial Intelligence and Job Performance of Healthcare Providers in China. Front. Public Health 2024, 12, 1398330. [Google Scholar] [CrossRef]
- Li, J.; Bonn, M.A.; Ye, B.H. Hotel Employees’ Artificial Intelligence and Robotics Awareness and Its Impact on Turnover Intention: The Moderating Roles of Perceived Organizational Support and Competitive Psychological Climate. Tour. Manag. 2019, 73, 172–181. [Google Scholar] [CrossRef]
- Pan, Y.; Froese, F.; Liu, N.; Hu, Y.; Ye, M. The Adoption of Artificial Intelligence in Employee Recruitment: The Influence of Contextual Factors. Int. J. Hum. Resour. Manag. 2022, 33, 1125–1147. [Google Scholar] [CrossRef]
- Rotz, S.; Gravely, E.; Mosby, I.; Duncan, E.; Finnis, E.; Horgan, M.; LeBlanc, J. Automated Pastures and the Digital Divide: How Agricultural Technologies Are Shaping Labour and Rural Communities. J. Rural Stud. 2019, 68, 112–122. [Google Scholar] [CrossRef]
- Nan, D.; Zhao, X.; Chen, C.; Sun, S.; Lee, K.R.; Kim, J.H. Bibliometric Analysis on ChatGPT Research with CiteSpace. Information 2025, 16, 38. [Google Scholar] [CrossRef]
- Madanchian, M.; Taherdoost, H. Barriers and Enablers of AI Adoption in Human Resource Management: A Critical Analysis of Organizational and Technological Factors. Information 2025, 16, 51. [Google Scholar] [CrossRef]
- Böhmer, N.; Schinnenburg, H. Critical Exploration of AI-Driven HRM to Build Up Organizational Capabilities. Empl. Relat. 2023, 45, 1057–1082. [Google Scholar] [CrossRef]
- Haenlein, M.; Kaplan, A. A Brief History of Artificial Intelligence: On the Past, Present, and Future of Artificial Intelligence. Calif. Manag. Rev. 2019, 61, 5–14. [Google Scholar] [CrossRef]
- Ertel, W. Introduction to Artificial Intelligence, 2nd ed.; Springer: Cham, Switzerland, 2018; pp. 1–356. [Google Scholar]
- Mahalakshmi, V.; Kulkarni, N.; Pradeep Kumar, K.V.; Suresh Kumar, K.; Nidhi Sree, D.; Durga, S. The Role of Implementing Artificial Intelligence and Machine Learning Technologies in the Financial Services Industry for Creating Competitive Intelligence. Mater. Today Proc. 2022, 56, 2252–2255. [Google Scholar] [CrossRef]
- Duan, Y.; Edwards, J.S.; Dwivedi, Y.K. Artificial Intelligence for Decision Making in the Era of Big Data–Evolution, Challenges and Research Agenda. Int. J. Inf. Manag. 2019, 48, 63–71. [Google Scholar] [CrossRef]
- Poole, D.L.; Mackworth, A.K. Artificial Intelligence: Foundations of Computational Agents; Cambridge University Press: Cambridge, UK, 2010. [Google Scholar]
- Pavlou, P.A.; El Sawy, O.A. From IT Leveraging Competence to Competitive Advantage in Turbulent Environments: The Case of New Product Development. Inf. Syst. Res. 2006, 17, 198–227. [Google Scholar] [CrossRef]
- Mikalef, P.; Fjørtoft, S.O.; Torvatn, H.Y. Developing an Artificial Intelligence Capability: A Theoretical Framework for Business Value. In Business Information Systems Workshops: BIS 2019 International Workshops; Springer: Seville, Spain; Cham, Switzerland, 2019; pp. 409–416. [Google Scholar]
- Chen, L.; Fong, P.S. Revealing Performance Heterogeneity through Knowledge Management Maturity Evaluation: A Capability-Based Approach. Expert Syst. Appl. 2012, 39, 13523–13539. [Google Scholar] [CrossRef]
- Fink, L.; Neumann, S. Gaining Agility through IT Personnel Capabilities: The Mediating Role of IT Infrastructure Capabilities. J. Assoc. Inf. Syst. 2007, 8, 25. [Google Scholar] [CrossRef]
- Kasie, F.M.; Bright, G.; Walker, A. Decision Support Systems in Manufacturing: A Survey and Future Trends. J. Model. Manag. 2017, 12, 432–454. [Google Scholar] [CrossRef]
- Davenport, T.H.; Ronanki, R. Artificial Intelligence for the Real World. Harv. Bus. Rev. 2018, 96, 108–116. [Google Scholar]
- Day, G.S. The Capabilities of Market-Driven Organizations. J. Mark. 1994, 58, 37–52. [Google Scholar] [CrossRef]
- Abou-Foul, M.; Ruiz-Alba, J.L.; López-Tenorio, P.J. The Impact of Artificial Intelligence Capabilities on Servitization: The Moderating Role of Absorptive Capacity—A Dynamic Capabilities Perspective. J. Bus. Res. 2023, 157, 113609. [Google Scholar] [CrossRef]
- Brock, J.K.U.; Von Wangenheim, F. Demystifying AI: What Digital Transformation Leaders Can Teach You about Realistic Artificial Intelligence. Calif. Manag. Rev. 2019, 61, 110–134. [Google Scholar] [CrossRef]
- Tarafdar, M.; Beath, C.M.; Ross, J.W. Using AI to Enhance Business Operations. MIT Sloan Manag. Rev. 2019, 60, 37–44. [Google Scholar]
- Von Krogh, G. Artificial Intelligence in Organizations: New Opportunities for Phenomenon-Based Theorizing. Acad. Manag. Discov. 2018, 4, 404–409. [Google Scholar] [CrossRef]
- Sjödin, D.; Parida, V.; Palmié, M.; Wincent, J. How AI Capabilities Enable Business Model Innovation: Scaling AI through Co-Evolutionary Processes and Feedback Loops. J. Bus. Res. 2021, 134, 574–587. [Google Scholar] [CrossRef]
- Russell, S.J.; Norvig, P. Artificial Intelligence: A Modern Approach; Pearson: Madrid, Spain, 2016. [Google Scholar]
- Mikalef, P.; Lemmer, K.; Schaefer, C.; Ylinen, M.; Fjørtoft, S.O.; Torvatn, H.Y.; Niehaves, B. Examining How AI Capabilities Can Foster Organizational Performance in Public Organizations. Gov. Inf. Q. 2023, 40, 101797. [Google Scholar] [CrossRef]
- Bharadwaj, A.S. A Resource-Based Perspective on Information Technology Capability and Firm Performance: An Empirical Investigation. MIS Q. 2000, 24, 169–196. [Google Scholar] [CrossRef]
- Grant, R.M. The Resource-Based Theory of Competitive Advantage: Implications for Strategy Formulation. Calif. Manag. Rev. 1991, 33, 114–135. [Google Scholar] [CrossRef]
- Shollo, A.; Hopf, K.; Thiess, T.; Müller, O. Shifting ML Value Creation Mechanisms: A Process Model of ML Value Creation. J. Strateg. Inf. Syst. 2022, 31, 101734. [Google Scholar] [CrossRef]
- van Noordt, C.; Tangi, L. The Dynamics of AI Capability and Its Influence on Public Value Creation of AI within Public Administration. Gov. Inf. Q. 2023, 40, 101860. [Google Scholar] [CrossRef]
- Sharma, S.; Vredenburg, H. Proactive Corporate Environmental Strategy and the Development of Competitively Valuable Organizational Capabilities. Strateg. Manag. J. 1998, 19, 729–753. [Google Scholar] [CrossRef]
- Duchessi, P.; O’Keefe, R.; O’Leary, D. A Research Perspective: Artificial Intelligence, Management and Organizations. Intell. Syst. Account. Financ. Manag. 1993, 2, 151–159. [Google Scholar] [CrossRef]
- Haugh, B.A.; Kaminski, N.J.; Madhavan, P.; McDaniel, E.A.; Pavlak, C.R.; Sparrow, D.A.; Williams, B.L. RFI Response: National Artificial Intelligence Research and Development Strategic Plan; Institute for Defense Analyses: Washington, DC, USA, 2022. [Google Scholar]
- Acemoglu, D.; Restrepo, P. Artificial Intelligence, Automation, and Work. In The Economics of Artificial Intelligence: An Agenda; University of Chicago Press: Chicago, IL, USA, 2018; pp. 197–236. [Google Scholar]
- Belanche, D.; Casaló, L.V.; Flavián, C. Artificial Intelligence in FinTech: Understanding Robo-Advisors Adoption Among Customers. Ind. Manag. Data Syst. 2019, 119, 1411–1430. [Google Scholar] [CrossRef]
- Okeyika, K.O.; Ibeto, V.C.; Okere, A.I.; Umoh, B. The Application of Artificial Intelligence (AI) in Human Resource Management: Current State of AI and Its Impact on the Traditional Recruiting Process. Afr. J. Contemp. Res. 2023, 4, 127–136. [Google Scholar]
- Shahzad, M.F.; Xu, S.; Naveed, W.; Nusrat, S.; Zahid, I. Investigating the Impact of Artificial Intelligence on Human Resource Functions in the Health Sector of China: A Mediated Moderation Model. Heliyon 2023, 9, e21818. [Google Scholar] [CrossRef]
- Jiang, L.Y.; Wang, X.J.; Jin, C.L. Application and Admittance of Artificial Intelligence in Health Service Industry. Chin. J. Health Policy 2018, 11, 78–82. [Google Scholar]
- Zhou, W.P.; Yang, S.H.; Mu, N.; Jian, W.Y. Analysis of Variation Trend in Health Workforce Equity Allocation in China. Beijing Da Xue Xue Bao Yi Xue Ban = J. Peking Univ. Health Sci. 2022, 54, 477–482. [Google Scholar]
- Gefen, D.; Rigdon, E.E.; Straub, D. An Update and Extension to SEM Guidelines for Administrative and Social Science Research. MIS Q. 2011, 35, iii–xiv. [Google Scholar] [CrossRef]
- Hair, J.F.; Ringle, C.M.; Sarstedt, M. PLS-SEM: Indeed a Silver Bullet. J. Mark. Theory Pract. 2011, 19, 139–151. [Google Scholar] [CrossRef]
- Reinartz, W.; Haenlein, M.; Henseler, J. An Empirical Comparison of the Efficacy of Covariance-Based and Variance-Based SEM. Int. J. Res. Mark. 2009, 26, 332–344. [Google Scholar] [CrossRef]
- Hair, J.F.; Hult, G.T.M.; Ringle, C.M.; Sarstedt, M. A Primer on Partial Least Squares Structural Equation Modeling (PLS-SEM), 3rd ed.; Sage: Thousand Oaks, CA, USA, 2022. [Google Scholar]
- Ringle, C.M.; Wende, S.; Becker, J.-M. SmartPLS 4; SmartPLS GmbH: Oststeinbek, Germany, 2022. Available online: http://www.smartpls.com (accessed on 4 December 2023).
- Cea D’Ancona, M.Á. Metodología Cuantitativa: Estrategias y Técnicas de Investigación Social; Síntesis: Madrid, Spain, 1996. [Google Scholar]
- Government of the People’s Republic of China. 2022 China Health and Wellness Development Statistical Bulletin. Published on October 12, 2023. Available online: https://www.gov.cn/lianbo/bumen/202310/content_6908685.htm (accessed on 4 December 2023).
- Faul, F.; Erdfelder, E.; Buchner, A.; Lang, A.-G. Statistical power analyses using G*Power 3.1: Tests for correlation and regression analyses. Behav. Res. Methods 2009, 41, 1149–1160. [Google Scholar] [CrossRef] [PubMed]
- Cohen, J. Statistical Power Analysis for the Behavioral Sciences; Lawrence Erlbaum Associates: Hillsdale, NJ, USA, 1988. [Google Scholar]
- Pillai, R.; Sivathanu, B. Adoption of Artificial Intelligence (AI) for Talent Acquisition in IT/ITeS Organizations. Benchmarking 2020, 27, 2599–2629. [Google Scholar] [CrossRef]
- Brislin, R.W. Cross-Cultural Research Methods. In Environment and Culture; Altman, I., Rapoport, A., Wohlwill, J.F., Eds.; Springer: Boston, MA, USA, 1980; pp. 47–82. [Google Scholar]
- Agarwal, R.; Karahanna, E. Time flies when you’re having fun: Cognitive absorption and beliefs about information technology usage. MIS Q. 2000, 24, 665–694. [Google Scholar] [CrossRef]
- Wright, R.T.; Campbell, D.E.; Thatcher, J.B.; Roberts, N. Operationalizing Multidimensional Constructs in Structural Equation Modeling: Recommendations for IS Research. Commun. Assoc. Inf. Syst. 2012, 30, 367–412. [Google Scholar] [CrossRef]
- Carmines, E.G.; Zeller, R.A. Reliability and Validity Assessment; Sage Publications: Beverly Hills, CA, USA, 1979. [Google Scholar]
- Fornell, C.; Larcker, D.F. Evaluating Structural Equation Models with Unobservable Variables and Measurement Error. J. Mark. Res. 1981, 18, 39. [Google Scholar] [CrossRef]
- Nunnally, J.C. Psychometric Theory; McGraw-Hill: New York, NY, USA, 1978. [Google Scholar]
- Nunnally, J.C.; Bernstein, I.H. Psychometric Theory, 3rd ed.; McGraw-Hill: New York, NY, USA, 1994. [Google Scholar]
- Barclay, D.; Higgins, C.; Thompson, R. The Partial Least Square (PLS) Approach to Causal Modeling: Personal Computer Adoption and Use as an Illustration. Technol. Stud. 1995, 2, 285–309. [Google Scholar]
- Hu, L.T.; Bentler, P.M. Cutoff Criteria for Fit Indexes in Covariance Structure Analysis: Conventional Criteria Versus New Alternatives. Struct. Equ. Model. 1999, 6, 1–55. [Google Scholar] [CrossRef]
- Guidelines for the Planning of Medical Institution Configurations (2021–2025). Available online: https://www.gov.cn/zhengce/zhengceku/2022-02/01/content_5671603.htm (accessed on 30 May 2025).

| Frequency | Percentage | |
|---|---|---|
| Gender | ||
| Man | 88 | 26.6% |
| Woman | 214 | 64.7% |
| I prefer not to disclose | 29 | 8.8% |
| Age | ||
| 19–29 years old | 89 | 26.9% |
| 30–40 years old | 95 | 28.7% |
| 41–50 years old | 85 | 25.7% |
| 51–60 years old | 55 | 16.6% |
| Over 60 years old | 7 | 2.1% |
| Education level | ||
| Did not complete primary/secondary education | 0 | 0% |
| High school diploma/Vocational training | 9 | 2.7% |
| Three-year college degree/Some Bachelor’s degree | 98 | 29.6% |
| Bachelor’s degree | 200 | 60.4% |
| Master’s degree | 19 | 5.7% |
| Ph.D./Doctorate | 5 | 1.5% |
| Classification Statutory Staff of | ||
| Health | 239 | 72.2% |
| Non-health (Management and Services) | 92 | 27.8% |
| Duration of employment contract | ||
| Permanent/Long-term temporary | 258 | 77.9% |
| Short-term temporary | 73 | 22.1% |
| Ownership type | ||
| Government-owned | 130 | 39.3% |
| Privately owned | 201 | 60.7% |
| Hospitals and health centers | ||
| Shandong Hospital of TCM | 27 | 8.2% |
| Taixing No. 2 People’s Hospital | 81 | 24.5% |
| Yangzhou maternal and childcare service centre | 11 | 3.3% |
| Yangzhou Hospital of TCM | 18 | 5.4% |
| Friendliness Hospital. Yangzhou | 194 | 58.6% |
| Construct | Measures | Loading | Cronbach’s Alpha | Composite Reliability | AVE |
|---|---|---|---|---|---|
| Data | D1 | 0.922 | 0.964 | 0.971 | 0.847 |
| D2 | 0.916 | ||||
| D3 | 0.922 | ||||
| D4 | 0.913 | ||||
| D5 | 0.933 | ||||
| D6 | 0.917 | ||||
| Technology | T1 | 0.915 | 0.974 | 0.978 | 0.863 |
| T2 | 0.940 | ||||
| T3 | 0.926 | ||||
| T4 | 0.934 | ||||
| T5 | 0.909 | ||||
| T6 | 0.952 | ||||
| T7 | 0.928 | ||||
| Basic Resources | BR1 | 0.949 | 0.952 | 0.969 | 0.913 |
| BR2 | 0.964 | ||||
| BR3 | 0.952 | ||||
| Technical Skills | TS1 | 0.918 | 0.975 | 0.979 | 0.869 |
| TS2 | 0.936 | ||||
| TS3 | 0.925 | ||||
| TS4 | 0.938 | ||||
| TS5 | 0.938 | ||||
| TS6 | 0.921 | ||||
| TS7 | 0.949 | ||||
| Business Skills | BS1 | 0.927 | 0.975 | 0.979 | 0.870 |
| BS2 | 0.921 | ||||
| BS3 | 0.936 | ||||
| BS4 | 0.938 | ||||
| BS5 | 0.943 | ||||
| BS6 | 0.932 | ||||
| BS7 | 0.932 | ||||
| Inter-departmental Coordination | IC1 | 0.929 | 0.974 | 0.978 | 0.865 |
| IC2 | 0.922 | ||||
| IC3 | 0.936 | ||||
| IC4 | 0.929 | ||||
| IC5 | 0.918 | ||||
| IC6 | 0.934 | ||||
| IC7 | 0.943 | ||||
| Organizational Change Capacity | OCC1 | 0.909 | 0.966 | 0.973 | 0.856 |
| OCC2 | 0.918 | ||||
| OCC3 | 0.940 | ||||
| OCC4 | 0.925 | ||||
| OCC5 | 0.944 | ||||
| OCC6 | 0.913 | ||||
| Risk Proclivity | RP1 | 0.936 | 0.943 | 0.964 | 0.898 |
| RP2 | 0.951 | ||||
| RP3 | 0.957 | ||||
| Tangible Resources | Data | 0.926 | 0.940 | 0.962 | 0.894 |
| Technology | 0.967 | ||||
| Basic Resources | 0.943 | ||||
| Human Resources | Technical Skills | 0.985 | 0.969 | 0.985 | 0.970 |
| Business Skills | 0.985 | ||||
| Intangible Resources | Inter-departmental Coordination | 0.961 | 0.961 | 0.974 | 0.927 |
| Organizational Change Capacity | 0.972 | ||||
| Risk Proclivity | 0.956 | ||||
| AI Capability | Tangible Resources | 0.980 | 0.977 | 0.985 | 0.956 |
| Human Resources | 0.978 | ||||
| Intangible Resources | 0.974 | ||||
| HR Functions | HRF1 | 0.903 | 0.950 | 0.961 | 0.833 |
| HRF2 | 0.902 | ||||
| HRF3 | 0.937 | ||||
| HRF4 | 0.907 | ||||
| HRF5 | 0.914 |
| Measures | 1. AI Capability | 2. HR Functions |
|---|---|---|
| 1. AI Capability | 0.978 | |
| 2. HR Functions | 0.867 | 0.913 |
| Hypothesis | Path Coefficient (β) | t-Value (Bootstrap) | Percentile 95% Confidence Intervals | Support | |
|---|---|---|---|---|---|
| Lower | Upper | ||||
| Model (SRMR = 0.03) | |||||
| H1 = AI Capability → HR Functions | 0.867 *** | 35.671 | 0.815 | 0.909 | Yes |
Disclaimer/Publisher’s Note: The statements, opinions and data contained in all publications are solely those of the individual author(s) and contributor(s) and not of MDPI and/or the editor(s). MDPI and/or the editor(s) disclaim responsibility for any injury to people or property resulting from any ideas, methods, instructions or products referred to in the content. |
© 2025 by the authors. Licensee MDPI, Basel, Switzerland. This article is an open access article distributed under the terms and conditions of the Creative Commons Attribution (CC BY) license (https://creativecommons.org/licenses/by/4.0/).
Share and Cite
Chen, X.; Martínez-Ruiz, M.P.; Bulmer, E.; Yáñez-Araque, B. Unpacking the Black Box: How AI Capability Enhances Human Resource Functions in China’s Healthcare Sector. Information 2025, 16, 705. https://doi.org/10.3390/info16080705
Chen X, Martínez-Ruiz MP, Bulmer E, Yáñez-Araque B. Unpacking the Black Box: How AI Capability Enhances Human Resource Functions in China’s Healthcare Sector. Information. 2025; 16(8):705. https://doi.org/10.3390/info16080705
Chicago/Turabian StyleChen, Xueru, Maria Pilar Martínez-Ruiz, Elena Bulmer, and Benito Yáñez-Araque. 2025. "Unpacking the Black Box: How AI Capability Enhances Human Resource Functions in China’s Healthcare Sector" Information 16, no. 8: 705. https://doi.org/10.3390/info16080705
APA StyleChen, X., Martínez-Ruiz, M. P., Bulmer, E., & Yáñez-Araque, B. (2025). Unpacking the Black Box: How AI Capability Enhances Human Resource Functions in China’s Healthcare Sector. Information, 16(8), 705. https://doi.org/10.3390/info16080705

