AI Chatbots in Education: Challenges and Opportunities
Abstract
1. Introduction
- RQ 1: How can AI chatbots aid in improving the learning experience in higher education?
- RQ 2: How can the integration of AI chatbots into learning management systems help to enhance student engagement and support services?
- RQ 3: What are the key challenges associated with the adoption of AI chatbots in online learning, and how can these be addressed?
2. Background
2.1. History
2.2. Framework and Technology of AI Chatbots
3. Research Methodology
4. Chatbots in Education
4.1. AI Chatbots in Education
4.2. ChatGPT in Education
4.2.1. ChatGPT for LMS
4.2.2. ChatGPT for Educators
4.2.3. ChatGPT for Learners
4.3. Limitations and Drawbacks of AI Chatbots in Education
4.3.1. Ethical Implications
4.3.2. Limitations in Understanding Human Emotions
4.3.3. Programming Challenges with ChatGPT
4.3.4. Misinformation and Source Reliability Issues
4.3.5. Reliance on ChatGPT
4.3.6. Security and Privacy Concerns
4.3.7. Language Limitations and Accessibility
4.3.8. Limitations with Complex Tasks
5. Discussion
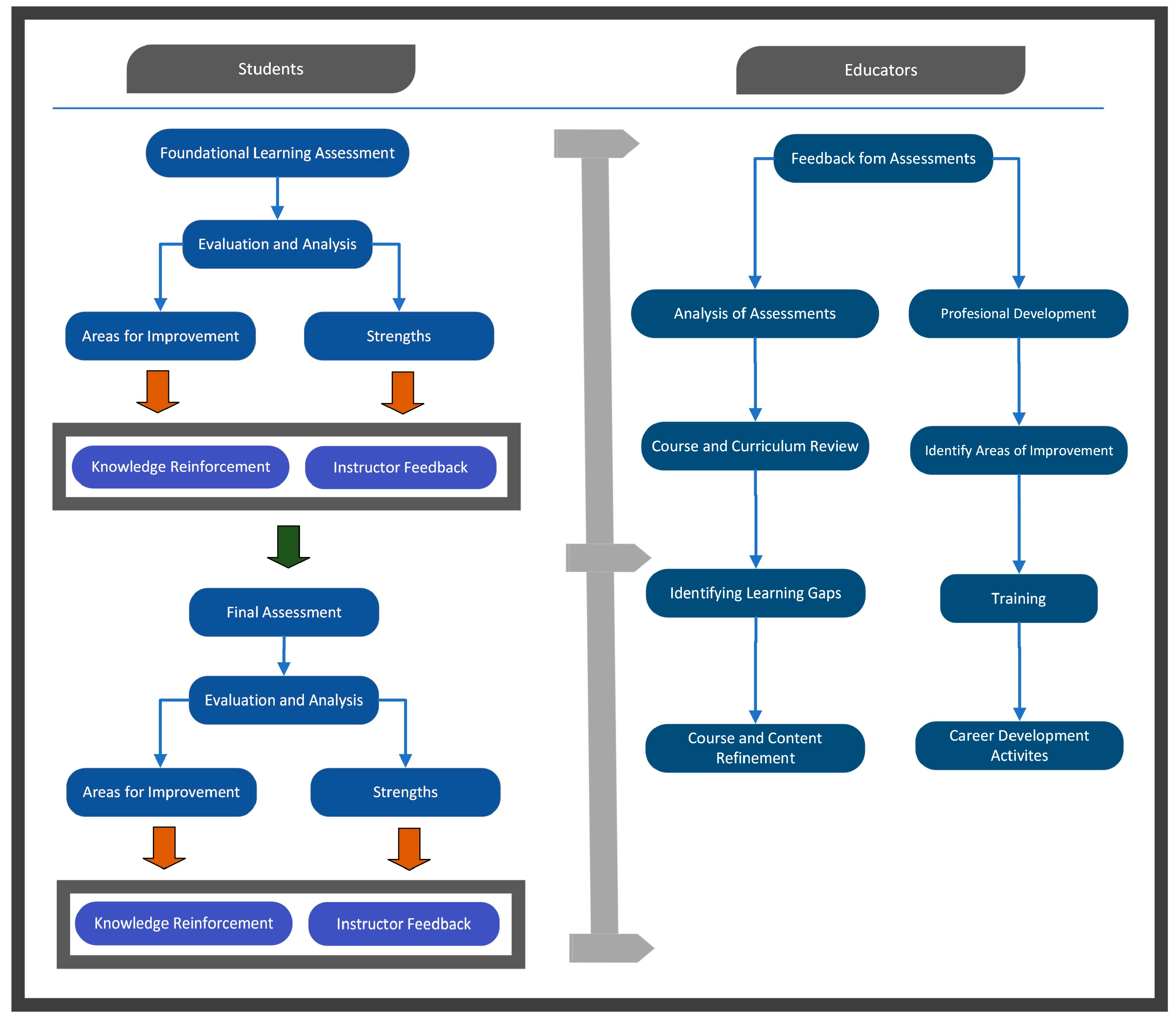
5.1. RQ1: How Can AI Chatbots Aid in Improving Learning Experiences in Higher Education?
5.2. RQ2: How Can the Integration of AI Chatbots into Learning Management Systems Help to Enhance Student Engagement and Support Services?
5.3. RQ3: What Are the Key Challenges Associated with the Adoption of AI Chatbots in Online Learning and How Can These Be Addressed?
6. Conclusions and Future Recommendations
Author Contributions
Funding
Data Availability Statement
Conflicts of Interest
References
- Raza, M.R.; Hussain, W. Preserving Academic Integrity in Teaching with ChatGPT: Practical Strategies. In Proceedings of the IEEE/WIC International Conference on Web Intelligence and Intelligent Agent Technology (WI-IAT), Venice, Italy, 26–29 October 2023; pp. 158–162. [Google Scholar] [CrossRef]
- Xie, X.; Ding, S. Opportunities, Challenges, Strategies, and Reforms for ChatGPT in Higher Education. In Proceedings of the International Conference on Educational Knowledge and Informatization (EKI), Dali, China, 18–20 July 2023; pp. 14–18. [Google Scholar] [CrossRef]
- Mohamed, I.S.; Abdelsalam, M.; Moawad, I.F. Support Chatbot based on ChatGPT for Customer Relationship Management in Educational Institutions. In Proceedings of the 6th International Conference on Computing and Informatics (ICCI), Cairo, Egypt, 6–7 March 2024; pp. 351–355. [Google Scholar] [CrossRef]
- Zou, S.; He, J. Large Language Models in Healthcare: A Review. In Proceedings of the 7th International Symposium on Computer Science and Intelligent Control (ISCSIC), Nanjing, China, 27–29 October 2023; pp. 141–145. [Google Scholar] [CrossRef]
- Hollister, B.; Nair, P.; Hill-Lindsay, S.; Chukoskie, L. Engagement in Online Learning: Student Attitudes and Behavious during COVID-19. Front. Educ. 2022, 7, 851019. [Google Scholar] [CrossRef]
- Higher Education Is Struggling. Psychologists are Navigating Its Uncertain Future. Available online: https://www.apa.org/monitor/2024/01/trends-higher-education-challenges?utm_source=chatgpt.com (accessed on 10 February 2025).
- Atmosukarto, I.; Sin, C.W.; Iyer, P.; Tong, N.H.; Peng Yu, K.W. Enhancing Adaptive Online Chemistry Course with AI-Chatbot. In Proceedings of the IEEE International Conference on Engineering, Technology & Education (TALE), Wuhan, China, 5–8 December 2021; pp. 838–843. [Google Scholar] [CrossRef]
- Gonda, D.E.; Chu, B. Chatbot as a Learning Resource? Creating Conversational Bots as a Supplement for Teaching Assistant Training Course. In Proceedings of the IEEE International Conference on Engineering, Technology and Education (TALE), Yogyakarta, Indonesia, 10–13 December 2019; pp. 1–5. [Google Scholar] [CrossRef]
- Gill, S.S.; Xu, M.; Patros, P.; Wu, H.; Kaur, R.; Kaur, K.; Fuller, S.; Singh, M.; Arora, P.; Parlikad, A.K.; et al. Transformative Effects of ChatGPT on Modern Education: Emerging Era of AI Chatbots. Internet Things Cyber-Phys. Syst. 2023, 4, 19–23. [Google Scholar] [CrossRef]
- Lund, B.D.; Wang, T.; Mannuru, N.R.; Nie, B.; Shimray, S.; Wang, Z. ChatGPT and a New Academic Reality: AI-Written Research Papers and the Ethics of the Large Language Models in Scholarly Publishing. J. Assoc. Inf. Sci. Technol. 2023, 74, 570–581. [Google Scholar] [CrossRef]
- Arista, A.; Shuib, L.; Ismail, M.A. A Glimpse of ChatGPT: An Introduction of Features, Challenges, and Threads in Higher Education. In Proceedings of the International Conference on Informatics, Multimedia, Cyber and Informations System (ICIMCIS), Jakarta Selatan, Indonesia, 7–8 November 2023; pp. 694–698. [Google Scholar] [CrossRef]
- De Silva, D.; Mills, N.; El-Ayoubi, M.; Manic, M.; Alahakoon, D. ChatGPT and Generative AI Guidelines for Addressing Academic Integrity and Augmenting Pre-Existing Chatbots. In Proceedings of the IEEE International Conference on Industrial Technology (ICIT), Orlando FL, USA, 4–6 April 2023; pp. 1–6. [Google Scholar] [CrossRef]
- Mosaiyebzadeh, F.; Pouriyeh, S.; Parizi, R.; Dehbozorgi, N.; Dorodchi, M.; Batista, D. Exploring the Role of ChatGPT in Education: Applications and Challenges. In Proceedings of the SIGITE ’23: The 24th Annual Conference on Information Technology Education, Marietta, GA, USA, 11–14 October 2023; pp. 84–89. [Google Scholar] [CrossRef]
- Bahrini, A.; Khamoshifar, M.; Abbasimehr, H.; Riggs, R.J.; Esmaeili, M.; Majdabadkohne, R.M.; Pasehvar, M. ChatGPT: Applications, Opportunities, and Threats. In Proceedings of the Systems and Information Engineering Design Symposium (SIEDS), Charlottesville, VA, USA, 27–28 April 2023; pp. 274–279. [Google Scholar] [CrossRef]
- Gosak, L.; Pruinelli, L.; Topaz, M.; Stiglic, G. The ChatGPT effect and transforming nursing education with generative AI: Discussion paper. Nurse Educ. Pract. 2024, 75, 103888. [Google Scholar] [CrossRef] [PubMed]
- Alabool, H.M. ChatGPT in Education: SWOT analysis approach. In Proceedings of the International Conference on Information Technology (ICIT), Amman, Jordan, 9–10 August 2023; pp. 184–189. [Google Scholar] [CrossRef]
- Singh, S.; Thakur, H.K. Survey of Various AI Chatbots Based on Technology Used. In Proceedings of the International Conference on Reliability, Infocom Technologies and Optimization (Trends and Future Directions) (ICRITO), Noida, India, 4–5 June 2020; pp. 1074–1079. [Google Scholar] [CrossRef]
- Skrebeca, J.; Kalniete, P.; Goldbergs, J.; Pitkevica, L.; Tihomirova, D.; Romanovs, A. Modern Development Trends of Chatbots Using Artificial Intelligence (AI). In Proceedings of the International Scientific Conference on Information Technology and Management Science of Riga Technical University (ITMS), Riga, Latvia, 14–15 October 2021; pp. 1–6. [Google Scholar] [CrossRef]
- Epstein, J.; Klinkenberg, W.D. From Eliza to Internet: A brief history of computerized assessment. Comput. Hum. Behav. 2001, 17, 295–314. [Google Scholar] [CrossRef]
- Augello, A.; Saccone, G.; Gaglio, S.; Pilato, G. Humorist Bot: Bringing Computational Humour in a Chat-Bot System. In Proceedings of the International Conference on Complex, Intelligent and Software Intensive Systems, Barcelona, Spain, 4 March 2008; pp. 703–708. [Google Scholar] [CrossRef]
- Molnár, G.; Szüts, Z. The Role of Chatbots in Formal Education. In Proceedings of the International Symposium on Intelligent Systems and Informatics (SISY), Subotica, Serbia, 13–15 September 2018; pp. 000197–000202. [Google Scholar] [CrossRef]
- Zadrozny, W.W.; Gallagher, S.; Shalaby, W.; Avadhani, A. Simulating IBM Watson in the Classroom. In Proceedings of the 46th ACM Technical Symposium on Computer Science Education (SIGCSE), Atlanta, GA, USA, 5–8 March 2015; pp. 72–77. [Google Scholar]
- Neumann, M.; Rauschenberger, M.; Schön, E.-M. “We Need To Talk About ChatGPT”: The Future of AI and Higher Education. In Proceedings of the IEEE/ACM 5th International Workshop on Software Engineering Education for the Next Generation (SEENG), Melbourne, Australia, 16 May 2023; pp. 29–32. [Google Scholar] [CrossRef]
- Eltahir, A.M.; Abdulla, H.; Platos, J.; Snasel, V. An Overview of Chatbot Structure and Source Algorithms. In Proceedings of the 26th International Conference on Circuits, Systems, Communications and Computers (CSCC), Salerno, Italy, 19–22 July 2022; pp. 91–98. [Google Scholar] [CrossRef]
- Rizou, S.; Theofilatos, A.; Paflioti, A.; Pissari, E.; Varlamis, I.; Sarigiannidis, G.; Chatzisavvas, K.C. Efficient intent classification and entity recognition for university administrative services employing deep learning models. Intell. Syst. Appl. 2023, 19, 200247. [Google Scholar] [CrossRef]
- Hien, H.T.; Cuong, P.N.; Nam, L.N.H.; Nhung, H.L.T.K.; Thang, L.D. Intelligent Assistants in Higher-Education Environments: The FIT-EBot, a Chatbot for Administrative and Learning Support. In Proceedings of the Ninth International Symposium, New York, NY, USA, 6–7 December 2018; pp. 69–76. [Google Scholar] [CrossRef]
- Adamopoulou, E.; Moussiades, L. An Overview of Chatbot Technology. Artif. Intell. Appl. Innov. 2020, 584, 373–383. [Google Scholar] [CrossRef]
- Pandey, S.; Sharma, S. A comparative study of retrieval-based and generative-based chatbots using Deep Learning and Machine Learning. Healthc. Anal. 2023, 3, 100198. [Google Scholar] [CrossRef]
- Palasundram, K.; Sharef, N.; Nasharuddin, N.A.; Kasmiran, K.; Azman, A. Sequence to Sequence Model Performance for Education Chatbot. Int. J. Emerg. Technol. Learn. (iJET) 2019, 14, 56–68. [Google Scholar] [CrossRef]
- Chempavathy, B.; Prabhu, S.N.; Varshitha, D.R.; Vinita Lokeswari, Y. AI-based Chatbots using Deep Neural Networks in Education. In Proceedings of the Second International Conference on Artificial Intelligence and Smart Energy (ICAIS), Coimbatore, India, 23–25 February 2022; pp. 124–130. [Google Scholar] [CrossRef]
- Ayedoun, E.; Hayashi, Y.; Seta, K. A Conversational Agent to Encourage Willingness to Communicate in the Context of English as a Foreign Language. Procedia Comput. Sci. 2015, 60, 1433–1442. [Google Scholar] [CrossRef]
- Fadhil, A.; Villafiorita, A. Adaptive Learning with Gamification Conversational UIs: The Rise of CiboPoliBot; Association for Computing Machinery: New York, NY, USA, 2017; pp. 408–412. [Google Scholar] [CrossRef]
- Subramanian, V.; Ramachandra, N.; Dubash, N. TutorBot: Contextual Learning Guide for Software Engineers. In Proceedings of the IEEE/ACM 1st International Workshop on Bots in Software Engineering (BotSE), Montreal, QC, Canada, 28 May 2019; pp. 16–17. [Google Scholar] [CrossRef]
- Bhharathee, A.; Vemuri, S.; Bhavana, B.; Nishitha, K. AI-Powered Student Assistance Chatbot. In Proceedings of the International Conference on Intelligent Data Communication Technologies and Internet of Things (IDCIoT), Bengaluru, India, 5–7 January 2023; pp. 487–492. [Google Scholar] [CrossRef]
- Kim, S.-K.A.; Wong, U.-H. ChatGPT Impacts on Academia. In Proceedings of the International Conference on System Science and Engineering (ICSSE), Ho Chi Minh, Vietnam, 27–28 July 2023; pp. 422–426. [Google Scholar] [CrossRef]
- Martínez-Téllez, R.; Camacho-Zuñiga, C. Enhancing mathematics education through AI Chatbots in a Flipped Learning Environment. In Proceedings of the World Engineering Education Forum-Global Engineering Deans Council (WEEF-GEDC), Monterrey, Mexico, 23–27 October 2023; pp. 1–8. [Google Scholar] [CrossRef]
- Qadir, J. Engineering Education in the Era of ChatGPT: Promise and Pitfalls of Generative AI for Education. In Proceedings of the IEEE Global Engineering Education Conference (EDUCON), Kos, Greece, 8–11 May 2023; pp. 1–9. [Google Scholar] [CrossRef]
- Ahadi, N.; Zanjanab, A.G.; Sorooshian, S.; Monametsi, G.; Virutamasen, P.; Wongpreedee, K.; Deebhijarn, S.; Taghipour, A. The outlook of ChatGPT, an AI-based tool adoption in Academia: Applications, challenges, and opportunities. In Proceedings of the TENCON 2023–2023 IEEE Region 10 Conference (TENCON), Chiang Mai, Thailand, 1 October–3 November 2023; pp. 15–20. [Google Scholar] [CrossRef]
- Jalil, S.; Rafi, S.; LaToza, T.D.; Moran, K.; Lam, W. ChatGPT and Software Testing Education: Promises Perils. In Proceedings of the IEEE International Conference on Software Testing, Verification and Validation Workshops (ICSTW), Toronto, ON, Canada, 16–20 April 2023; pp. 4130–4137. [Google Scholar] [CrossRef]
- Laato, S.; Morschheuser, B.; Hamari, J.; Björne, J. AI-Assisted Learning with ChatGPT and Large Language Models: Implications for Higher Education. In Proceedings of the IEEE International Conference on Advanced Learning Technologies (ICALT), Changhua, Taiwan, 14–17 July 2023; pp. 226–230. [Google Scholar] [CrossRef]
- Tubishat, M.; Al-Obeidat, F.; Shuhaiber, A. Sentiment Analysis of Using ChatGPT in Education. In Proceedings of the International Conference on Smart Applications, Communications and Networking (SmartNets), Istanbul, Türkiye, 25–27 July 2023; pp. 1–7. [Google Scholar] [CrossRef]
- Alshahrani, A. Revolutionizing Blended Learning: Exploring Current Trends and Future Research Directions in the Era of ChatGPT. In Proceedings of the 7th International Conference on Business and Information Management (ICBIM), Bangkok, Thailand, 18–20 August 2023; pp. 41–47. [Google Scholar] [CrossRef]
- Yinping, Z.; Yongxin, Z. Research on ChatGPT’s Strategy to Promote the Digital Transformation of Education. In Proceedings of the 26th ACIS International Winter Conference on Software Engineering, Artificial Intelligence, Networking and Parallel/Distributed Computing (SNPD-Winter), Taichung, Taiwan, 6–8 December 2023; pp. 28–31. [Google Scholar] [CrossRef]
- Zaabi, M.; Hariri, W.; Smaoui, N. A review study of ChatGPT applications in education. In Proceedings of the International Conference on Innovations in Intelligent Systems and Applications (INISTA), Hammamet, Tunisia, 20–23 September 2023; pp. 1–5. [Google Scholar] [CrossRef]
- Dai, W.; Lin, J.; Jin, F.; Li, T.; Tsai, Y.-S.; Gasevic, D.; Chen, G. Can Large Language Models Provide Feedback to Students? A Case Study on ChatGPT. In Proceedings of the 2023 IEEE International Conference on Advanced Learning Technologies (ICALT), Orem, UT, USA, 10–13 July 2023. [Google Scholar] [CrossRef]
- Lee, G.-G.; Zhai, X. Using ChatGPT for Science Learning: A Study on Pre-service Teachers’ Lesson Planning. IEEE Trans. Learn. Technol. 2024, 17, 1683–1700. [Google Scholar] [CrossRef]
- Abdelfattah, A.M.; Ali, N.A.; Elaziz, M.A.; Ammar, H.H. Roadmap for Software Engineering Education using ChatGPT. In Proceedings of the International Conference on Artificial Intelligence Science and Applications in Industry and Society (CAISAIS), Galala, Egypt, 3–5 September 2023; pp. 1–6. [Google Scholar] [CrossRef]
- Speth, S.; Meißner, N.; Becker, S. Investigating the Use of AI-Generated Exercises for Beginner and Intermediate Programming Courses: A ChatGPT Case Study. In Proceedings of the IEEE 35th International Conference on Software Engineering Education and Training (CSEE&T), Tokyo, Japan, 8–9 August 2023; pp. 142–146. [Google Scholar] [CrossRef]
- Vaithilingam, P.; Zhang, T.; Glassman, E.L. Expectation vs. experience: Evaluating the usability of code generation tools powered by large language models. In Proceedings of the CHI Conference on Human Factors in Computing Systems, New Orleans, LA, USA, 29 April–5 May 2022. [Google Scholar] [CrossRef]
- Chen, M.; Tworek, J.; Jun, H.; Yuan, Q.; de Oliveira Pinto, H.P.; Kaplan, J.; Edwards, H.; Burda, Y.; Joseph, N.; Brockman, G.; et al. Evaluating large language models trained on code. arXiv 2021, arXiv:2107.03374. [Google Scholar] [CrossRef]
- Sudirman, I.D.; Rahmatillah, I. Artificial Intelligence-Assisted Discovery Learning: An Educational Experience for Entrepreneurship Students Using ChatGPT. In Proceedings of the IEEE World AI IoT Congress (AIIoT), Virtual Conference, 7–10 June 2023; pp. 0786–0791. [Google Scholar] [CrossRef]
- Kovačević, D. Use of ChatGPT in ESP Teaching Process. In Proceedings of the 22nd International Symposium INFOTEH-JAHORINA (INFOTEH), East Sarajevo, Bosnia and Herzegovina, 15–17 March 2023; pp. 1–5. [Google Scholar] [CrossRef]
- Memarian, B.; Doleck, T. ChatGPT in education: Methods, potentials, and limitations. Comput. Hum. Behav. Artif. Hum. 2023, 1, 100022. [Google Scholar] [CrossRef]
- Kirchner, J.H.; Ahmad, L.; Aaronson, S.; Leike, J. New AI Classifier for Indicating AI-Written Text. OpenAI. Available online: https://openai.com/blog/new-ai-classifier-for-indicating-ai-written-text (accessed on 31 January 2023).
- Wagholikar, S.; Chandani, A.; Atiq, R.; Pathak, M.; Wagholikar, O. ChatGPT -Boon or Bane: A Study from Students Perspective. In Proceedings of the International Conference on Advancement in Computation & Computer Technologies (InCACCT), Gharuan, India, 5–6 May 2023; pp. 207–212. [Google Scholar] [CrossRef]
- Berrezueta-Guzman, J.; Krusche, S. Recommendations to Create Programming Exercises to Overcome ChatGPT. In Proceedings of the IEEE 35th International Conference on Software Engineering Education and Training (CSEE&T), Tokyo, Japan, 8–9 August 2023; pp. 147–151. [Google Scholar] [CrossRef]
- Arista, A.; Shuib, L.; Ismail, M.A. An Overview chatGPT in Higher Education in Indonesia and Malaysia. In Proceedings of the International Conference on Informatics, Multimedia, Cyber and Informations System (ICIMCIS), Jakarta Selatan, Indonesia, 7–8 November 2023; pp. 273–277. [Google Scholar] [CrossRef]
- Athilingam, P.; He, H.-G. ChatGPT in nursing education: Opportunities and challenges. Teach. Learn. Nurs. 2024, 19, 97–101. [Google Scholar] [CrossRef]
- Zuccon, G.; Koopman, B.; Shaik, R. ChatGPT Hallucinates when Attributing Answers. In Proceedings of the SIGIR-AP ’23: Proceedings of the Annual International ACM SIGIR Conference on Research and Development in Information Retrieval in the Asia Pacific Region, Beijing, China, 26–28 November 2023; pp. 46–51. [Google Scholar]
- Stahl, B.C.; Eke, D. The ethics of ChatGPT-Exploring the ethical issues of an emerging technology. Int. J. Inf. Manag. 2024, 74, 102700. [Google Scholar] [CrossRef]






| Disclaimer/Publisher’s Note: The statements, opinions and data contained in all publications are solely those of the individual author(s) and contributor(s) and not of MDPI and/or the editor(s). MDPI and/or the editor(s) disclaim responsibility for any injury to people or property resulting from any ideas, methods, instructions or products referred to in the content. | 
© 2025 by the authors. Licensee MDPI, Basel, Switzerland. This article is an open access article distributed under the terms and conditions of the Creative Commons Attribution (CC BY) license (https://creativecommons.org/licenses/by/4.0/).
Share and Cite
Davar, N.F.; Dewan, M.A.A.; Zhang, X. AI Chatbots in Education: Challenges and Opportunities. Information 2025, 16, 235. https://doi.org/10.3390/info16030235
Davar NF, Dewan MAA, Zhang X. AI Chatbots in Education: Challenges and Opportunities. Information. 2025; 16(3):235. https://doi.org/10.3390/info16030235
Chicago/Turabian StyleDavar, Narius Farhad, M. Ali Akber Dewan, and Xiaokun Zhang. 2025. "AI Chatbots in Education: Challenges and Opportunities" Information 16, no. 3: 235. https://doi.org/10.3390/info16030235
APA StyleDavar, N. F., Dewan, M. A. A., & Zhang, X. (2025). AI Chatbots in Education: Challenges and Opportunities. Information, 16(3), 235. https://doi.org/10.3390/info16030235
 
        
 
                                                


