An Open Data-Based Omnichannel Approach for Personalized Healthcare
Abstract
1. Introduction
- G1: Fragmented communication channels necessitate seamless communication among healthcare providers and systems. When information is not effectively shared between various entities, this can lead to misunderstandings, delays, and potentially compromised patient care.
 - G2: Incoherent patient data presentation in different channels leads to inconsistencies in how patient data are presented across various channels, which can cause misunderstandings among health professionals and make it challenging to obtain a comprehensive and accurate view of the patient’s health condition.
 - G3: Lack of systems integration and interoperability means that healthcare providers must often use different systems and technologies that may not easily communicate with each other. System integration and data interoperability are required to ensure seamless patient data exchange without causing inefficiencies in care services.
 - G4: Real-time data access is needed for timely decision-making and to ensure timely access to accurate and up-to-date patient data. Emphasizing the critical need for improved information flow and accessibility is crucial for making informed decisions in the healthcare domain, as delays or challenges in real-time access to pertinent information may impede healthcare professionals’ ability to make timely and informed decisions.
 - G5: Overloaded health professionals, including doctors, nurses, and other staff, may experience heavy workloads due to high patient volumes, administrative tasks, and inefficient processes. This may lead to burnout, increasing the risk of errors and raising further challenges in providing quality care to patients.
 
- RQ: To what extent can a mobile companion use an omnichannel approach based on open data to make personalized care services more effective?
 
- Explore the technology and propose an omnichannel architecture for healthcare services that leverages the open data approach.
 - Demonstrate the implementation of mobile companions based on the proposed omnichannel architecture.
 - Identify the main contributions and gains of adopting mobile companions in an omnichannel environment based on an open data approach for personalized patient care services.
 
- Implementing an omnichannel mobile companion based on an open data approach will significantly enhance the effectiveness of personalized care services in the healthcare domain. This enhancement will be evidenced by improved communication among healthcare providers, coherent presentation of patient data across multiple channels, enhanced system integration and interoperability, timely access to real-time patient data, and a reduced workload on the part of health professionals, ultimately contributing to higher quality of care for patients.
 
2. Background
2.1. Personalized Care Service
2.2. Mobile Companions in Healthcare Service
2.3. The Omnichannel Approach in Healthcare Service Delivery
2.4. Open Data—openEHR Specification
2.4.1. Benefits of Open Data Using openEHR
2.4.2. Challenges and Considerations
3. Materials and Methods
4. Results
4.1. Architecture Overview
4.2. Use Case Implementation
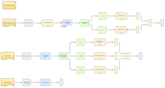
4.2.1. Overview of Ambulatory Surgery
4.2.2. Structured Approach
4.2.3. Demonstration
Modeling Process Requirement
Form Creation
Form Parameterization in AIDA SUITE
Mobile App
5. Discussion
5.1. Principal Findings
5.2. Limitations
5.3. Comparison with Prior Work
6. Conclusions
Supplementary Materials
Author Contributions
Funding
Institutional Review Board Statement
Informed Consent Statement
Data Availability Statement
Conflicts of Interest
Appendix A
- 1.
 - Manual Patient Contact
 - 2.
 - Mapping Table PCS, MC, OIAP, and OpenEHR
 
References
- Brody, J.E. A Pandemic Benefit: The Expansion of Telemedicine. The New York Times, 11 May 2020. [Google Scholar]
 - Heinzelmann, P.J.; Lugn, N.E.; Kvedar, J.C. Telemedicine in the future. J. Telemed. Telecare 2005, 11, 384–390. [Google Scholar] [CrossRef] [PubMed]
 - Mahajan, V.; Singh, T.; Azad, C. Using Telemedicine During the COVID-19 Pandemic. Indian Pediatr. 2020, 57, 658–661. [Google Scholar] [CrossRef]
 - Mike, P. Building an Omnichannel Healthcare Strategy. Avtex. 2021. Available online: https://avtex.com/articles/building-an-omnichannel-healthcare-strategy (accessed on 12 October 2023).
 - Poulos, J.; Morris, J. Healthcare Future is Omnichannel—What Healthcare can learn from Retail. Available online: https://www.cbre.com/insights/articles/healthcares-future-is-omnichannel (accessed on 7 September 2023).
 - Healthcare, M. A Primer on Omnichannel Marketing in Healthcare. 2022. Available online: https://www.mercuryhealthcare.com/blog/multi-channel-vs-omnichannel-whats-the-difference (accessed on 17 November 2023).
 - Anwar, M.; Joshi, J.; Tan, J. Anytime, anywhere access to secure, privacy-aware healthcare services: Issues, approaches and challenges. Health Policy Technol. 2015, 4, 299–311. [Google Scholar] [CrossRef]
 - Delany-Moretlwe, S.; Cowan, F.M.; Busza, J.; Bolton-Moore, C.; Kelley, K.; Fairlie, L. Providing comprehensive health services for young key populations: Needs, barriers and gaps. J. Int. Aids Soc. 2015, 18, 19833. [Google Scholar] [CrossRef] [PubMed]
 - Heart, T.; Ben-Assuli, O.; Shabtai, I. A review of PHR, EMR and EHR integration: A more personalized healthcare and public health policy. Health Policy Technol. 2017, 6, 20–25. [Google Scholar] [CrossRef]
 - Shen, X.L.; Li, Y.J.; Sun, Y.; Wang, N. Channel integration quality, perceived fluency and omnichannel service usage: The moderating roles of internal and external usage experience. Decis. Support Syst. 2018, 109, 61–73. [Google Scholar] [CrossRef]
 - Mohammadzadeh, N.; Safdari, R. Patient monitoring in mobile health: Opportunities and challenges. Acta Inform. Medica 2014, 68, 57–60. [Google Scholar] [CrossRef]
 - Annis, T.; Pleasants, S.; Hultman, G.; Lindemann, E.; Thompson, J.A.; Billecke, S.; Badlani, S.; Melton, G.B. Rapid implementation of a COVID-19 remote patient monitoring program. J. Am. Med. Inform. Assoc. 2020, 27, 1326–1330. [Google Scholar] [CrossRef] [PubMed]
 - Prociow, P.A.; Crowe, J.A. Towards personalised ambient monitoring of mental health via mobile technologies. Technol. Health Care 2010, 18, 275–284. [Google Scholar] [CrossRef]
 - Bates, S. Progress towards personalized medicine. Drug Discov. Today 2010, 15, 115–120. [Google Scholar] [CrossRef]
 - Wang, X.; Gui, Q.; Liu, B.; Jin, Z.; Chen, Y. Enabling smart personalized healthcare: A hybrid mobile-cloud approach for ECG telemonitoring. IEEE J. Biomed. Health Inform. 2014, 18, 739–745. [Google Scholar] [CrossRef] [PubMed]
 - Burri, H. Remote follow-up and continuous remote monitoring, distinguished. Europace 2013, 15, i14–i16. [Google Scholar] [CrossRef] [PubMed]
 - Gai, K.; Lu, Z.; Qiu, M.; Zhu, L. Toward Smart Treatment Management for Personalized Healthcare. IEEE Netw. 2019, 33, 30–36. [Google Scholar] [CrossRef]
 - Nardini, C.; Osmani, V.; Cormio, P.G.; Frosini, A.; Turrini, M.; Lionis, C.; Neumuth, T.; Ballensiefen, W.; Borgonovi, E.; D’Errico, G. The evolution of personalized healthcare and the pivotal role of European regions in its implementation. Pers. Med. 2021, 18, 283–294. [Google Scholar] [CrossRef] [PubMed]
 - Europe, H. Health services research: Helping tackle Europe’s health care challenges. In Policy Brief; NIVEL: Utrecht, The Netherlands, 2011. [Google Scholar]
 - Ventola, C.L. Mobile devices and apps for health care professionals: Uses and benefits. Pharm. Ther. 2014, 39, 356–364. [Google Scholar]
 - Hiremath, S.; Yang, G.; Mankodiya, K. Wearable Internet of Things: Concept, architectural components and promises for person-centered healthcare. In Proceedings of the 2014 4th International Conference on Wireless Mobile Communication and Healthcare—“Transforming Healthcare Through Innovations in Mobile and Wireless Technologies”, MOBIHEALTH 2014, Athens, Greece, 3–5 November 2014; pp. 304–307. [Google Scholar] [CrossRef]
 - Boulos, M.N.; Wheeler, S.; Tavares, C.; Jones, R. How smartphones are changing the face of mobile and participatory healthcare: An overview, with example from eCAALYX. Biomed. Eng. OnLine 2011, 10, 24. [Google Scholar] [CrossRef] [PubMed]
 - Moreira, A.; Alves, C.; Machado, J.; Santos, M.F. An Overview of Omnichannel Interaction in Health Care Services. Mayo Clin. Proc. Digit. Health 2023, 1, 77–93. [Google Scholar] [CrossRef] [PubMed]
 - Blasiak, A.; Sapanel, Y.; Leitman, D.; Ng, W.Y.; De Nicola, R.; Lee, V.V.; Todorov, A.; Ho, D. Omnichannel communication to boost patient engagement and behavioral change with digital health interventions. J. Med. Internet Res. 2022, 24, e41463. [Google Scholar] [CrossRef] [PubMed]
 - Rivero Gutiérrez, L.; Samino García, R. Omnichannel Strategy and Consumer Behavior in Distribution Channels: Trends in the Ophthalmology Sector. Front. Psychol. 2020, 11, 1142. [Google Scholar] [CrossRef]
 - Goiana-da Silva, F.; Cruz-e Silva, D.; Morais Nunes, A.; Carriço, M.; Costa, F.; Miraldo, M.; Darzi, A.; Araujo, F.; World Health Organization. Disrupting the landscape: How the Portuguese National Health Service built an omnichannel communication platform. Public Health Panor. 2019, 5, 314–323. [Google Scholar]
 - Sam Heard, T.B. OpenEHR-Home. 2021. Available online: https://openehr.org/ (accessed on 6 November 2023).
 - Gonçalves-Ferreira, D.; Sousa, M.; Bacelar-Silva, G.M.; Frade, S.; Antunes, L.F.; Beale, T.; Cruz-Correia, R. OpenEHR and General Data Protection Regulation: Evaluation of Principles and Requirements. JMIR Med. Inform. 2019, 7, e9845. [Google Scholar] [CrossRef] [PubMed]
 - Min, L.; Tian, Q.; Lu, X.; Duan, H. Modeling EHR with the openEHR approach: An exploratory study in China. BMC Med. Inform. Decis. Mak. 2018, 18, 75. [Google Scholar] [CrossRef] [PubMed]
 - Frade, S.; Beale, T.; Cruz-Correia, R.J. OpenEHR Implementation Guide: Towards Standard Low-Code Healthcare Systems. In MEDINFO 2021: One World, One Health–Global Partnership for Digital Innovation; IOS Press: Amsterdam, The Netherlands, 2022; pp. 52–55. [Google Scholar]
 - Oliveira, D.; Miranda, R.; Hak, F.; Abreu, N.; Leuschner, P.; Abelha, A.; Machado, J. Steps towards an healthcare information model based on openehr. Procedia Comput. Sci. 2021, 184, 893–898. [Google Scholar] [CrossRef]
 - Silva, I.; Ferreira, D.; Peixoto, H.; Machado, J. A Data Acquisition and Consolidation System based on openEHR applied to Physical Medicine and Rehabilitation. Procedia Comput. Sci. 2023, 220, 844–849. [Google Scholar] [CrossRef]
 - Wulff, A.; Haarbrandt, B.; Tute, E.; Marschollek, M.; Beerbaum, P.; Jack, T. An interoperable clinical decision-support system for early detection of SIRS in pediatric intensive care using openEHR. Artif. Intell. Med. 2018, 89, 10–23. [Google Scholar] [CrossRef] [PubMed]
 - Arikan, S.S. An Experimental Study and Evaluation of a New Architecture for Clinical Decision Support-Integrating the openEHR Specifications for the Electronic Health Record with Bayesian Networks. Ph.D. Thesis, University College London, London, UK, 2016. [Google Scholar]
 - Pahl, C.; Zare, M.; Nilashi, M.; de Faria Borges, M.A.; Weingaertner, D.; Detschew, V.; Supriyanto, E.; Ibrahim, O. Role of OpenEHR as an open source solution for the regional modelling of patient data in obstetrics. J. Biomed. Inform. 2015, 55, 174–187. [Google Scholar] [CrossRef] [PubMed]
 - Cunha, J.; Duarte, R.; Guimarães, T.; Santos, M.F. OpenEHR and Business Intelligence in healthcare: An overview. Procedia Comput. Sci. 2023, 220, 874–879. [Google Scholar] [CrossRef]
 - Oliveira, D.; Coimbra, A.; Miranda, F.; Abreu, N.; Leuschner, P.; Machado, J.; Abelha, A. New approach to an openEHR introduction in a portuguese healthcare facility. In Proceedings of the 2018 World Conference on Information Systems and Technologies (WorldCIST’18), Naples, Italy, 27–29 March 2018; Volume 747, pp. 205–211. [Google Scholar] [CrossRef]
 - Christensen, B.; Ellingsen, G. Evaluating Model-Driven Development for large-scale EHRs through the openEHR approach. Int. J. Med. Inform. 2016, 89, 43–54. [Google Scholar] [CrossRef] [PubMed]
 - Moreira, A.; Hak, F.; Santos, M.F. A Maturity Model for Omnichannel Adoption in Health Care Institutions. Heliyon J. 2023. in review process. [Google Scholar]
 - Moreira, A.; Guimarães, T.; Santos, M.F. A conceptual model for multichannel interaction in healthcare services. Procedia Comput. Sci. 2020, 177, 534–539. [Google Scholar] [CrossRef]
 - Cardoso, L.; Marins, F.; Portela, F.; Santos, M.; Abelha, A.; Machado, J. The next generation of interoperability agents in healthcare. Int. J. Environ. Res. Public Health 2014, 11, 5349–5371. [Google Scholar] [CrossRef]
 - Marins, F.; Cardoso, L.; Esteves, M.; Machado, J.; Abelha, A. An agent-based rfid monitoring system for healthcare. In Proceedings of the 2017 World Conference on Information Systems and Technologies (WorldCIST’17), Madeira, Portugal, 11–13 April 2007; Volume 571, pp. 407–416. [Google Scholar]
 - Sousa, R.; Ferreira, D.; Abelha, A.; Machado, J. Step towards monitoring intelligent agents in healthcare information systems. In Proceedings of the Trends and Innovations in Information Systems and Technologies. WorldCIST 2020, Budva, Montenegro, 7–10 April 2020; Volume 38, pp. 510–519. [Google Scholar]
 - Getting Ready for Your Ambulatory Surgery. Available online: https://www.ahrq.gov/hai/tools/ambulatory-surgery/sections/implementation/training-tools/getting-ready.html (accessed on 17 October 2023).
 - Prabhakar, A.; Helander, E.; Chopra, N.; Kaye, A.J.; Urman, R.D.; Kaye, A.D. Preoperative Assessment for Ambulatory Surgery. Curr. Pain Headache Rep. 2017, 21, 43. [Google Scholar] [CrossRef]
 - Steiner, C.A.; Karaca, Z.; Moore, B.J.; Imshaug, M.C.; Pickens, G. Surgeries in Hospital-Based Ambulatory Surgery and Hospital Inpatient Settings; Agency for Healthcare Research and Quality: Rockville, MD, USA, 2020. [Google Scholar]
 - Lemos, P.; Pinto, A.; Morais, G.; Pereira, J.; Loureiro, R.; Teixeira, S.; Nunes, C.S. Patient satisfaction following day surgery. J. Clin. Anesth. 2009, 21, 200–205. [Google Scholar] [CrossRef]
 - Hwa, K.; Wren, S.M. Telehealth Follow-up in Lieu of Postoperative Clinic Visit for Ambulatory Surgery: Results of a Pilot Program. JAMA Surg. 2013, 148, 823–827. [Google Scholar] [CrossRef]
 - Pool, J.; Akhlaghpour, S.; Fatehi, F.; Gray, L.C. Data privacy concerns and use of telehealth in the aged care context: An integrative review and research agenda. Int. J. Med. Inform. 2022, 160, 104707. [Google Scholar] [CrossRef] [PubMed]
 - Moreira, A.; Duarte, J.; Santos, M.F. Case study of multichannel interaction in healthcare services. Information 2023, 14, 37. [Google Scholar] [CrossRef]
 




| Gaps | OIAP | 
|---|---|
| G1 | The OIAP unifies information across all communication channels, ensuring seamless interactions between patients and health professionals. | 
| G2 | The OIAP creates a centralized data management layer based on the openEHR specification, ensuring consistent and coherent patient data display across all communication channels. | 
| G3 | The OIAP integrates existing healthcare systems to foster interoperability, facilitating seamless data exchange and providing a comprehensive view of patient information. | 
| G4 | The OIAP provides health professionals with real-time patient data across all channels, enabling timely decision-making and rapid response to patient needs and emergencies. | 
| G5 | The OIAP incorporates intelligent automation features for task monitoring, efficiently distributing tasks and reducing the burden on health professionals. | 
| Characteristics of PCS | OIAP | 
|---|---|
| Data-driven decision making | The OIAP centralizes all patient clinical data according to the openEHR specification, providing health professionals with real-time access to patient information for timely and informed decision-making. This access to treatment history and progress allows for more personalized care decisions, optimizing patient outcomes. | 
| Patient-centered approach | By enabling patients to actively participate in their care and work together with care professionals, the OIAP promotes a patient-centered approach, improving the patient-centric care experience. This is achieved through convenient access to health data, personalized recommendations, and interactive communication channels. | 
| Continuous follow-up and monitoring | The OIAP enables continuous follow-up through automated alerts, reminders, and remote monitoring capabilities across preferred interaction channels. This ensures timely updates and interventions, supporting adherence to care plans and early detection of health deviations, resulting in improved patient outcomes. | 
| Characteristics of PCS | OIAP | 
|---|---|
| Integrated and unified health records data | OpenEHR specifications promote the standardized representation of electronic health records, ensuring that information from multiple channels is integrated smoothly and seamlessly. | 
| Enhanced patient engagement through mobile companion | Mobile companions with built-in openEHR specifications provide dynamic and user-friendly interfaces and personalized features, enhancing patient engagement across multiple channels. | 
| Efficient resource allocation | Through the adoption of open data-driven solutions, healthcare institutions can allocate their resource more efficiently by understanding patients’ needs, and health trends, while healthcare institutions can better optimize their human resource allocation, equipment, and services. | 
| Flexible and adaptable care service delivery | The dynamic data modeling capabilities of openEHR support flexible and adaptive care delivery complemented by accessibility and real-time updates across all channels. | 
| Smooth and seamless communication and collaboration | The use of mobile companions in an omnichannel environment promotes seamless communication and collaboration among healthcare providers, patients, and caregivers. | 
| Personalized patient education resources and alerts | The delivery of personalized educational resources and alerts to patients based on their healthcare conditions and preferences allows for better understanding and promotion of patient adherence to personalized care plans. | 
| Proactive and preventive health monitoring | Integration of multiple sources of data and the availability of real-time data from these sources promotes continuous monitoring, early detection of health changes, and personalized interventions, contributing to preventive and predictive care strategies. | 
| Interoperability & data integration | The adoption of standards such as openEHR enhances interoperability among healthcare systems, ensuring that patient data can be seamlessly shared and accessed across different healthcare providers and facilities. Patient clinical data can be integrated from various sources, including wearables, EHRs, and patient input, providing a comprehensive view of the patient’s health. This can aid in more accurate diagnoses and treatment plans. | 
| More efficient data analytics and real-time insights | The use of standardized data based on openEHR across all channels makes it easier and more efficient to analyze patient data from different channels, as these data are collected in a standardized format. | 
| Increased accessibility and convenience with mobile companions | The use of mobile companions in an omnichannel environment enhances the accessibility of personalized medicine services by allowing patients to engage with their healthcare provider conveniently from their devices. | 
| Increase privacy and security issues | Implementation of security measures help to ensure privacy and data security in omnichannel environments across multiple channels of interaction. | 
Disclaimer/Publisher’s Note: The statements, opinions and data contained in all publications are solely those of the individual author(s) and contributor(s) and not of MDPI and/or the editor(s). MDPI and/or the editor(s) disclaim responsibility for any injury to people or property resulting from any ideas, methods, instructions or products referred to in the content.  | 
© 2024 by the authors. Licensee MDPI, Basel, Switzerland. This article is an open access article distributed under the terms and conditions of the Creative Commons Attribution (CC BY) license (https://creativecommons.org/licenses/by/4.0/).
Share and Cite
Moreira, A.; Santos, M.F. An Open Data-Based Omnichannel Approach for Personalized Healthcare. Information 2024, 15, 415. https://doi.org/10.3390/info15070415
Moreira A, Santos MF. An Open Data-Based Omnichannel Approach for Personalized Healthcare. Information. 2024; 15(7):415. https://doi.org/10.3390/info15070415
Chicago/Turabian StyleMoreira, Ailton, and Manuel Filipe Santos. 2024. "An Open Data-Based Omnichannel Approach for Personalized Healthcare" Information 15, no. 7: 415. https://doi.org/10.3390/info15070415
APA StyleMoreira, A., & Santos, M. F. (2024). An Open Data-Based Omnichannel Approach for Personalized Healthcare. Information, 15(7), 415. https://doi.org/10.3390/info15070415
        
