Abstract
Falls, highly common in the constantly increasing global aging population, can have a variety of negative effects on their health, well-being, and quality of life, including restricting their capabilities to conduct activities of daily living (ADLs), which are crucial for one’s sustenance. Timely assistance during falls is highly necessary, which involves tracking the indoor location of the elderly during their diverse navigational patterns associated with different activities to detect the precise location of a fall. With the decreasing caregiver population on a global scale, it is important that the future of intelligent living environments can detect falls during ADLs while being able to track the indoor location of the elderly in the real world. Prior works in these fields have several limitations, such as the lack of functionalities to detect falls and indoor locations in a simultaneous manner, high cost of implementation, complicated design, the requirement of multiple hardware components for deployment, and the necessity to develop new hardware for implementation, which make the wide-scale deployment of such technologies challenging. To address these challenges, this work proposes a cost-effective and simplistic design paradigm for an ambient assisted living system that can capture multimodal components of user behaviors during ADLs that are necessary for performing fall detection and indoor localization in a simultaneous manner in the real-world. Proof-of-concept results from real-world experiments are presented to uphold the effective working of the system. The findings from two comparative studies with prior works in this field are also presented to uphold the novelty of this work. The first comparative study shows how the proposed system outperforms prior works in the areas of indoor localization and fall detection in terms of the effectiveness of its software design and hardware design. The second comparative study shows that the cost of the development of this system is the lowest as compared to prior works in these fields, which involved real-world development of the underlining systems, thereby upholding its cost-effective nature.
1. Introduction
Growing worldwide longevity is now more commonplace than ever before, with the average life expectancy reaching 60 years or higher. This is mostly due to medical breakthroughs and advances in healthcare research [1]. The population of the world over the age of 65 is increasing dramatically, numbering 962 million today, and is projected to increase to 2 billion by 2050 [2,3]. As the population ages, modern society is facing a wide range of difficulties stemming from numerous conditions associated with the elderly, such as varying rates of decline in behavioral, social, emotional, mental, psychological, and motor abilities, as well as other issues such as cognitive impairment, behavioral disorders, disabilities, neurological disorders, dementia, Alzheimer’s, and visual impairments, which are associated with the process of aging [4].
Over the last few years, aging populations throughout the globe have had to contend with a decrease in caregivers to care for them, which has created a variety of challenges and difficulties [5,6,7]. Here, two of the key challenges will be discussed. First, as the demand has increased, the cost of caregiving has risen considerably in recent years. As a result, affording caregivers is becoming increasingly difficult. Second, quite often, caregivers take care of multiple elderly people with multiple varying needs during a day; as a result, they are frequently exhausted, overworked, overwhelmed, and overburdened, which affects the quality of care.
Research predicts that the worldwide population comprising both the elderly and the young will live in smart homes, smart communities, and smart cities in the coming years. The work of Zielonka et al. [8] estimates that 66 percent of the world’s population will live in smart homes by 2050. Thus, owing to the scarcity of caregivers and the expected emergence of smart homes on a global scale [9], the future of technology-driven Internet of Things (IoT)-based living spaces must be able to contribute to ambient assisted living (AAL) for the elderly by detecting, interpreting, analyzing, and anticipating different needs within the context of their ADLs.
AAL may broadly be defined as the use of networked, automated, and/or semi-automated technological solutions within people’s living and working surroundings to improve their health and well-being, quality of life, user experience, and independence [10]. In general, ADLs may be considered as the everyday activities needed for one’s sustenance done in one’s living surroundings [11]. Categories of ADLs include personal hygiene, dressing, eating, continence management, and mobility.
As one becomes older, one becomes more prone to falling. As per Nahian et al. [12], a fall may be defined as a sudden drop onto the ground or floor resulting from being pushed or pulled; environmental factors; fainting; or any other analogous health-related issues, difficulties, or impairments. Falls can have many consequences on the health, well-being, and quality of life of the elderly, such as making it difficult for them to complete ADLs. On a worldwide scale, falls are the second most common cause of unintentional fatalities. Older individuals are at an increased risk of suffering a traumatic brain injury due to falling [13]. On an annual basis, around one in every three older adults fall at least once a year, and it is estimated that the percentage of those who fall will soon rise by around 50% [14,15]. Falls have been a major concern for the worldwide elderly population. In the United States alone, since 2009, the number of people who have died from falls has increased by 30%. In the United States, every 11 s, an elderly person who has fallen has to be sent to the hospital for urgent care; an older adult dies every 19 min from a fall; every year, there are approximately 3 million emergency room visits, 800,000 hospitalizations, and more than 32,000 fatalities among the elderly due to falls. The rate of injuries and fatalities from falls is rising consistently. By 2030, in the United States, research predicts that there will be 7 deaths per hour from falls. The yearly cost of medical and healthcare-related costs connected to falls among the elderly is USD 50 billion. This figure is expected to grow not only in the United States, but also on a global scale [16,17,18]. A fall can be caused by various factors, which can be roughly classified as internal and external. External factors are related to the environmental variables in the spatial confines of the individual that might contribute to a fall. These include slippery surfaces, staircases, and so forth. Causes such as impaired eyesight, cramping, weakening in muscular skeleton structure, chronic diseases, and so on are examples of internal factors for a fall. In addition to causing mild to serious physical injuries, falls can have a wide range of negative effects on the elderly, which may include individual (injuries, bruising, blood clots, and social life), reduced mobility (leading to loneliness and social isolation), cognitive or mental (fear of moving around and lack of confidence in performing ADLs), and financial (the expenses of medical treatment and caretakers) [19].
To accurately detect falls and the other dynamic and diversified needs of the elderly that usually arise in the context of their living environments during ADLs, tracking and analysis of the indoor spatial and contextual data associated with these activities are highly crucial. Technologies such as global positioning systems (GPS) and global navigation satellite systems (GNSS) have transformed navigation research by allowing people, objects, and assets to be tracked in real time. Despite their great success in outdoor contexts, these technologies are still unsuccessful in indoor settings [20]. This is because of two factors: first, these technologies rely on line-of-sight communication between GPS satellites and receivers, which is not achievable in an indoor setting, and second, GPS has a maximum accuracy of up to 5 meters [21]. An indoor localization system is a network of systems, devices, and services that assist in tracking and locating persons, objects, and assets in indoor environments where satellite navigation systems like GPS and GNSS are ineffective [22]. Thus, indoor localization becomes highly relevant for AAL, so that the future of technology-based living environments such as smart homes can take a comprehensive approach towards addressing the multimodal and diverse needs of the elderly during different ADLs as and when such needs arise.
Despite recent advances in AAL research, when considering the development of smart home technologies, numerous challenges remain, as mentioned in detail in Section 2. These challenges are primarily centered around the lack of real-world testing, lack of functionalities in the frameworks to detect falls and indoor locations in a simultaneous manner, high cost of implementation, complicated design paradigms, the requirement of multiple hardware components for deployment, and the necessity to develop new hardware and software for implementation, which make the wide-scale deployment of such technologies challenging. With an aim to address these challenges, our paper makes the following scientific contributions to this field:
- It presents a simplistic design paradigm for an AAL system that can capture multimodal components of user behaviors during ADLs that are necessary for performing fall detection and indoor localization in a simultaneous manner in the real world. A comprehensive comparative study with prior works in the fields of indoor localization and fall detection is presented in this paper, which shows how this proposed system outperforms prior works in the fields of indoor localization and fall detection in terms of the effectiveness of its software design and hardware design.
- The development of this system is highly cost-effective. We present a second comparative study where we compare the cost of our system with the cost of prior works in these fields, which involved real-world development. This comparative study upholds the fact that the cost of our system is the least as compared to all these works, thereby upholding its cost-effective nature. For this comparative study, we used only the cost of equipment as the grounds for comparison. While there can be several other costs (such as the cost of installation, cost of maintenance, salary of research personnel, cost of deployment, computational costs, and so on) that can be computed, most of the prior works in this field reported only the cost of equipment, so only this parameter was used as the grounds for comparison in this comparative study. Furthermore, comparing the cost of the associated equipment to comment on the cost-effectiveness of the underlying system is an approach that has been followed by several researchers in the broad domain of IoT.
The rest of this paper is presented as follows. Section 2 reviews the recent works in this field and elaborates on the challenges and limitations that exist in these systems. Section 3 presents the methodology and concept for the development of the proposed system. Section 4 presents the results and discussions from the real-world testing of the proposed system. It also includes the above-mentioned comparative studies. It is followed by Section 5, which concludes the paper and outlines the scope for future work in this field.
2. Literature Review
In this section, a comprehensive review of recent works in indoor localization and fall detection that focused on ambient assisted living is presented.
Varma et al. [23] developed an indoor localization system using a random-forest-driven machine learning approach based on data gathered from 13 beacons installed in a simulated Internet of Things (IoT) infrastructure. To obtain the user’s location, the researchers processed the data from all these beacons. The development of a neural network-based WiFi fingerprinting method by Qin et al. [24] enabled a user’s position to be pinpointed in an indoor setting. They examined their findings on two datasets to discuss the effectiveness of their work. The user’s position was detected using a decision-tree-based technique in the research proposed by Musa et al. [25]. The system design included a non-line-of-sight approach, multipath propagation tracking, and ultra-wideband technique. Similarly, a decision-tree-based method for indoor location detection was presented by Yim et al. [26]. The system was able to use WiFi fingerprinting data to build the decision tree offline. According to Hu et al. [27]’s findings, a k-NN classification methodology with contextual data from an indoor environment could locate a person’s indoor position using the access point the person was closest to after accessing it. Poulose et al. [28] developed a deep-learning-based method for indoor position tracking that employed received signal strength indicator (RSSI) signal data to train the learning model. Barsocchi et al. [29] utilized a linear regression-based learning technique to build an indoor positioning system that used RSSI values to track the user’s distance from reference locations and subsequently translated the same numerical value to a distance measure to locate the user’s real position. Kothari et al. [30] created a cost-effective, user-location-detecting smartphone application. Four volunteers were included in the trials to evaluate the technique, which merged dead reckoning with WiFi fingerprinting. Wu et al. [31] created an indoor positioning system using data from new sensors incorporated into the users’ mobile phones that could utilize user motion and user behavioral features to create a radio map with a floor plan, which could subsequently be used to determine the users’ indoor positions. The researchers recruited a total of four participants to evaluate their framework. Gu et al. [32] proposed a step counting method that could address challenges such as over-counting steps and false walking while tracking the user’s indoor location; this was validated by taking into consideration the data collected from eight participants. Similar design paradigms were followed by researchers in [33,34,35] to test the underlining systems. In addition to these approaches for indoor localization, the concept of optical positioning has also been explored in some research works [36,37,38,39,40,41,42] in this field. The success of the optical positioning approach is centered around the use of optical positioning sensors to detect the indoor locations of people and objects.
Following the above, we review recent AAL works related to fall detection. An algorithm designed by Rafferty et al. [43] used thermal vision to track falls during ADLs. The system architecture involved installing thermal vision sensors on the ceiling in the confines of the user’s living space, and then computer vision algorithms were used to identify falls. In the work of Ozcan et al. [44], the camera had to be carried by the user instead of being installed at various locations. A decision tree-based technique was utilized to identify falls based on images taken by the user’s camera. A wearable device for fall detection was developed by Khan et al. [45]. This gadget had a three-part assembly: a camera, a gyroscope, and an accelerometer, all of which were connected to a computer that comprised the system architecture to detect falls. The work of Cahoolessur et al. [46] introduced a binary-classifier-based device capable of finding anomalies in behavioral patterns such as falls in a simulated IoT-based environment. To design the wearable gadget, the authors first developed a model for the user, using a cloud computing-based architecture, which was followed by implementation and testing of the model. Godfrey et al. [47] unified algorithms for fall detection and gait segmentation for developing a framework to assess the free living of individuals suffering from Parkinson’s disease. Liu et al. [48] used Doppler sensors to develop a fall detection system with a specific focus on detecting falls in senior citizens. In [49,50], Dinh et al. proposed a novel wearable device and a system architecture that used inertial sensors and Zigbee transceivers to detect falls. The works in [51,52] proposed somewhat similar system paradigms as compared with the previous works to track the positions and health status of individuals for their assisted living. Hsu et al. [53] developed a backpropagation neural network that used the Gaussian mixture model (G.M.M.) to detect falls during various forms of movement patterns. In [54], Yun et al. developed a smart-camera-based system for fall detection. The system worked by detecting falls from a single camera with arbitrary view angles. Nguyen et al. [55] proposed a computer-vision-based system for fall detection that was characterized by low power consumption during its operation. In [56], Huang used a combination of ultrasonic sensors and field-programmable gate array (FPGA) processors to develop a system architecture to monitor the postures and motions of individuals to detect falls. In [57], the authors proposed UbiCare, which was a system developed by integration of several commercially available sensors such as Arduino microcontrollers and ZigBee communicators for the assisted living of the elderly during ADLs.
In addition to these works on indoor localization and fall detection, there has been a significant amount of work in these fields where only datasets were used to test and validate the proposed software designs and/or software frameworks. These include the works in indoor localization by Song et al. [58], Kim et al. [59], Jang et al. [60], Wang et al. [61], Wei et al. [62], Wietrzykowski et al. [63], Panja et al. [64], Yin et al. [65], Patil et al. [66], Gan et al. [67], Hoang et al. [68], and Seçkin et al. [69]. In the field of fall detection, such works include the systems proposed by Galvão et al. [70], Sase et al. [71], Li et al. [72], Theodoridis et al. [73], Abobakr et al. [74], Abdo et al. [75], Sowmyayani et al. [76], Kalita et al. [77], Soni et al. [78], Serpa et al. [79], and Lin et al. [80].
As can be seen from these recent works [23,24,25,26,27,28,29,30,31,32,33,34,35,36,37,38,39,40,41,42,43,44,45,46,47,48,49,50,51,52,53,54,55,56,57,58,59,60,61,62,63,64,65,66,67,68,69,70,71,72,73,74,75,76,77,78,79,80] in the field of AAL, with a specific focus on fall detection and indoor localization, the following challenges exist in these systems:
- The available AAL-based systems for fall detection cannot track the user’s indoor location, and vice versa. Furthermore, the hardware components (sensors) used to develop the fall detection systems cannot be programmed or customized to capture the necessary data required for incorporating the functionality of indoor localization in such systems, and vice versa. For instance, a host of beacons [23], WiFi access points [26], and WiFi fingerprint capturing architecture [27] help to capture the necessary data for indoor localization, but these hardware components cannot be programmed or customized to capture any relevant data that would be necessary for detecting falls. It is highly essential that, in addition to being able to track, analyze, and interpret human behavior, such systems are also able to detect the associated indoor location so that the same can be communicated to caregivers or emergency responders to facilitate timely care in the event of a fall or any similar health-related emergencies. Delay in care from a health-related emergency, such as a fall, can have both short-term and long-term health-related impacts.
- A majority of these systems were tested on datasets [24,58,59,60,61,62,63,64,65,66,67,68,69,70,71,72,73,74,75,76,77,78,79,80]. The proposed software designs and/or software frameworks that were used by the authors of these respective works cannot be directly applied in the real-world to detect falls and indoor locations of users during ADLs as the underlining systems were not developed to work based on incoming or continuously generating human-behavior-based data in real-time.
- While there have been some works that have involved the real-world implementation of the underlining AAL systems, the cost of equipment necessary for the development of such systems is very high. For instance, the system proposed by Kohoutek et al. [36] costs USD 9000, the one by Muffert et al. [37] costs more than USD 10,000, the one by Tilsch et al. [38] costs about USD 1055, the one by Habbecke et al. costs about USD 1055, the one by Popescu et al. [40] costs USD 1500, the one by Huang et al. [56] costs USD 750, the one by Dasios et al. [57] costs USD 581, and so on. Such high costs are a major challenge to the real-world development and wide-scale deployment of such systems across multiple smart homes.
- These methodologies use multiple sensors and hardware systems that need to be installed in the living confines of the user. Some examples include 13 beacons [23], WiFi access points and WiFi fingerprint capturing architecture [26,27], RSSI data capturing methodologies [28,29], thermal vision sensors [43], and smart cameras [44] that need to be carried by the users. Installing such sensors across smart communities or smart cities that could represent multiple interconnected smart homes would be highly costly, and the elderly are usually receptive to the introduction of such a host of hardware components into their living environments [81].
- The design process for the development of most of these systems [23,26,27,28,29,33,34,35,36,37,38,39,40,41,42,47,48,49,50,51,52,53,54,55,56,57] is complicated as it involves the integration and communication of multiple software and hardware components. As there is a need for the development of AAL systems that can perform both fall detection and indoor localizations in a simultaneous manner in the real-world, integrating the hardware components of these underlining systems (integrating hardware components from systems aimed at fall detection with hardware components from systems aimed at indoor localization) and developing a software framework that can receive, communicate, share, and exchange data with all these hardware components in a seamless manner in real-time would be even more complicated.
- Some of the works have also involved the development of new applications, such as the smartphone-based application proposed in [30] and the wearable devices proposed in [46,49,50]. Replicating the design of an application has several challenges unless it is replicated or re-developed by the original developers [82]. In the context of wearables, it is crucial to ensure that the design methodology follows the ‘wearables for all’ design approach [83]. Both these factors pose a challenge to the mass development of such solutions.
To address the above limitations, we propose a cost-effective and simplistic design paradigm for an ambient assisted living system that can capture multimodal components of user behaviors during ADLs that are necessary for performing fall detection and indoor localization in a simultaneous manner in the real-world. The system design and the associated methodology are discussed in the next section.
3. Methodology and System Design
This section outlines the design process for the development of the proposed AAL system. The design process is based on the findings of two of our recent works [84,85] in these fields. These works [84,85] were centered around the development of systems for detecting falls and tracking the indoor location of users during ADLs. Various forms of user interaction data, user behavior data, and user posture data were studied in these works. The proposed system architectures were tested on different datasets, and the findings from both these works prove that the accelerometer and gyroscope data (in X, Y, and Z directions) collected from wearables during different ADLs can be studied, analyzed, interpreted, and utilized to develop a machine learning-based classifier that can detect falls as well as track indoor locations of users with a very high level of accuracy.
In this paper, we extend both these works to develop a cost-effective and simplistic design paradigm for an ambient assisted living system that can capture multimodal components of user behaviors during ADLs that are necessary for performing fall detection and indoor localization in a simultaneous manner in the real world. These respective functionalities for fall detection and indoor localization are outlined in Section 3.1 and Section 3.2, respectively. The proposed design and the associated system specifications that integrate both these functionalities [84,85] as a software solution for a real-world environment are presented in Section 3.3.
3.1. Methodology for Fall Detection during ADLs
This approach’s design specification [84] comprises four main components: pose detection, data collecting and preprocessing, learning module, and performance module. To identify the user’s position at any given time, the pose detection system utilizes motion and movement-related data during ADLs to deduce the user’s instantaneous position. The study of accelerometer data during different activities at various timestamps is one way of creating such a pose identification system. This is measured by computing the acceleration vector and the acceleration’s orientation angles measured on all three axes. Every posture, motion, and movement may be investigated by computing these orientation angles as a unique spatial orientation during different stages or steps of any given ADL [86]. In this case, the location of the sensor on the body is equally essential. An accelerometer positioned on the chest of a person, for instance, is always at 90 degrees with the floor for motions like standing and sitting, but at 0 degrees with the floor for other types of movements like lying on the ground or being in a stance in which both arms and legs are touching the floor. In analyzing postures or poses related to various ADLs, the purpose is to compute orientation angles along the three axes. If the user is moving, they will adopt dynamic postures. The rapid changes in the values of the acceleration angles can be used to identify falls or similar motions associated with ADLs. The approach for collecting and preparing data is part of the data collection and preprocessing module of this system. The learning module of the system comprised the AdaBoost approach with the cross-validation operator applied to a kNN classifier. The performance module evaluated the performance of the learning module using a confusion matrix. It was tested on two datasets [87,88]. The system achieved performance accuracies of 99.87% and 99.66%, respectively, when tested on these two datasets. The study did not report any hardware system design for real-world development. Neither did it report any real-world data collection methodology that would be necessary for such a system to function in real-time. The findings showed that the accelerometer data and gyroscope data (from X, Y, and Z directions) comprise the attributes that are needed to develop such a system that can outperform all prior works in the field of fall detection in terms of performance accuracy (the detailed comparison study with prior works in fall detection was presented in [84]).
3.2. Methodology for Indoor Localization during ADLs
The development of the proposed approach [85] for acceleration and gyroscope data-based indoor localization during ADLs involves the following steps:
- The associated representation scheme involves mapping the entire spatial location into non-overlapping ‘activity-based zones’ [85], distinct to different complex activities, by performing complex activity analysis [89].
- The complex activity analysis as per [89] involves detecting and analyzing the ADLs in terms of the atomic activities, context attributes, core atomic activities, core context attributes, start atomic activities, start context attributes, end atomic activities, and end context attributes using probabilistic reasoning principles and the associated weights of each of these components of a given ADL.
- Inferring the semantic relationships between the changing dynamics of these actions and the context-based parameters of these actions.
- Studying and analyzing the semantic relationships between the accelerometer data, gyroscope data, and the associated actions and the context-based parameters of these actions (obtained from the complex activity analysis) within each ‘activity-based zone’.
- Interpreting the semantic relationships between the accelerometer data, gyroscope data, and the associated actions and the context-based parameters of these actions across different ‘activity-based zones’ based on the sequence in which the different ADLs took place and the related temporal information.
- Integrating the findings from Step 4 and Step 5 to interpret the interrelated and semantic relationships between the accelerometer data and the gyroscope data with the location information associated with different ADLs that were successfully completed in all the ‘activity-based zones’ in the given indoor environment.
- Splitting the data into the training set and test set and developing a machine-learning-based model to detect the location of a user in terms of these spatial ‘zones’ based on the associated accelerometer data and gyroscope data.
- Computing the accuracy of the system using a confusion matrix.
Based on the above steps, the system was developed by using a random forest classifier. The effectiveness of the system was tested using a dataset [88]. The study did not report any hardware system design for real-world development. Neither did it report any real-world data collection methodology that would be necessary for such a system to function in real time. The system achieved an overall performance accuracy of 81.13% for detecting the indoor location of a user in different activity-based zones such as the bedroom zone, kitchen zone, office zone, and toilet zone. The findings also showed that the accelerometer data and gyroscope data (from X, Y, and Z directions) during ADLs can be used to develop a context-independent indoor localization system that can work effectively to detect the indoor location of a user in different IoT-based settings.
3.3. Methodology for Indoor Localization and Fall Detection: Real-World Implementation
The development of the proposed system, including its design and specifications by incorporating the functionalities for fall detection [84] and indoor localization [85] (outlined in Section 3.1 and Section 3.2, respectively), is presented in this section. The system, proposed as a software solution, functioned by following a design paradigm that involved successful integration, communication, and interfacing between multiple sensors that were characterized by their capabilities to capture the necessary data during ADLs (as outlined in Section 3.1 and Section 3.2, respectively). Upon obtaining the necessary data, the system would be able to extract the interdependent and multi-level semantic relationships between user interactions, context parameters, and daily activities concerning the dynamic spatial, temporal, and global orientations of a user during different ADLs. This system was developed, implemented, deployed, and tested at the Ambient Assisted Living Research Lab located at 411 Science Building, University of Cincinnati Victory Parkway Campus.
The design paradigm of the proposed system involved following a simplistic and cost-effective approach towards integration, communication, and interfacing between multiple off-the-shelf sensors. These off-the-shelf sensors comprised the following:
- (a)
- The Imou Bullet 2S Smart Camera: The Imou Bullet 2S is a smart camera that can directly connect to WiFi and can be used to capture different components of video-based and image-based data during different ADLs. It has features such as infrared mode, color mode, smart mode, and human detection. The technical specifications of this smart camera include 1080P Full HD glass optics, 2.8 mm lens, 120° viewing angle, 98 ft night vision, IR lighting, inbuilt image-processing algorithm, storage facility via the H.265 compression system on an SD card (up to 256 GB) or on an encrypted cloud server, human motion detection, and an in-built microphone [90].
- (b)
- The Sleeve Sensor Research Kit: The Sleeve Sensor Research Kit has several components to record the different characteristics of motion and behavior data during ADLs. These include an accelerometer, gyroscope, magnetometer, sensor fusion, pressure sensor, and temperature sensor. Specifically, this MMS sensing system consists of a wearable device with the following sensors: six-axis accelerometer + gyroscope, BMI270 temperature, BMP280 LTR-329ALS, BMP280 barometer/pressure/altimeter, ambient light/luminosity magnetometer, with three axes, BMM150 sensor fusion, nine-axis BOSCH 512MB memory, lithium-ion rechargeable battery, Bluetooth low energy, CPU, button, LED, and GPIOs [91].
- (c)
- The Estimote Proximity Beacons: The Estimote Proximity Beacons can be used to track the proximity of a user to different context parameters as well as to detect the presence or absence of the user in a specific ‘activity-based zone’ during different ADLs. Each beacon has a low-power ARM® CPU (32-bit or 64 MHz CPU); a quad-core, 64-bit, 1.2 GHz CPU in Mirror flash memory to store apps and data; 8 GB in Mirror RAM memory for the apps to use while running; 1 GB in Mirror; and a Bluetooth antenna and chip to communicate with other devices and between the beacons themselves [92].
Based on the system paradigms described in Section 3.1 and Section 3.2 and the physical dimensions of the Ambient Assisted Living lab, 2 Imou Bullet 2S Smart Cameras, 1 Sleeve Sensor Research Kit, and 4 Estimote Proximity Beacons were used for developing the proposed system. In addition to these sensors, Microsoft SQL Server version 11.0 [93] was used to develop the database, which is an integral part of the proposed software solution. Microsoft SQL Server is a relational database management system (RDBMS) developed by Microsoft. These sensors were specifically chosen for the following reasons:
- These sensors can be programmed to capture the specific components of user behavior and user posture data (as mentioned in our prior works [84,85]) necessary to detect both falls and indoor locations during ADLs.
- They are cost-effective.
- These sensors are easily available and can be seamlessly set up in any given indoor space or region without the need for researchers to complete any intensive trainings.
- The development of a software solution that can communicate and interface with all these sensors is not complicated.
- The design process, both for the experiments and for the system architecture, becomes convenient owing to the specifications, coverage area, and characteristics of these sensors.
The simplistic nature of this design process as compared with all prior works in this field is explained next. As can be seen from Section 2, the works that involved real-world fall detection or indoor localization involved multiple sensors and/or hardware equipment. For instance, as per recent works in these fields, some of the most commonly used sensors and/or hardware equipment for indoor localization include 13 beacons (Varma et al. [23]), RSSI transmitters and receivers (Poulose et al. [28] and Barsocchi et al. [29]), system setup for capturing WiFi fingerprints (Yim et al. [26] and Kothari et al. [30]), as well as the development of completely new sensors (Wu et al. [31]). Similarly, some of the most commonly used sensors and/or hardware equipment for fall detection include thermal vision cameras (Rafferty et al. [43]), smart cameras (Ozcan et al. [44] and Yun et al. [54]), Doppler sensors (Liu et al. [48]), inertial sensors and Zigbee transceivers (Dinh et al. [49,50]), and ultrasonic sensors and FPGA processors (Huang [56]). The sensors that were used for indoor localization cannot be programmed or customized to detect falls. Similarly, the sensors that were used to detect falls cannot be programmed or customized to track the indoor locations of users. We discussed the need for the future of AAL systems to be able to detect falls and indoor locations in a simultaneous manner in real time (Section 1). Therefore, based on these recent works, such an AAL system would involve the integration of sensors used in any of the works for indoor localization (for instance, [23] or [28] or [29]) with the sensors used in any of these works for fall detection (for instance, [43,44,48,49,50,54,56]). An example of such a system could include a system architecture that comprises a host of 13 beacons for indoor localization (if the indoor localization methodology proposed in [23] is used) and a host of inertial sensors and Zigbee transceivers mounted in the living space of an individual (if the fall detection methodology proposed in [49] or [50] is used). Thereafter, the software design also has to be customized so that the underlining software can seamlessly receive, communicate, and process the real-time data coming from this host of hardware components or sensors. Such a system setup (both in terms of integrating the hardware components and as well as for setting up the software component to seamlessly communicate with all the hardware components) is going to be much more complicated as compared with the integration of a few off-the-shelf sensors (2 Imou Bullet 2S Smart Cameras, 1 Sleeve Sensor Research Kit, and 4 Estimote Proximity Beacons) that can be programmed to capture the required components of user behavior and user posture data necessary to detect falls as well as indoor locations during ADLs in a simultaneous manner. This helps to uphold the simplistic design paradigm of the proposed system. This is further explained in the rest of this section.
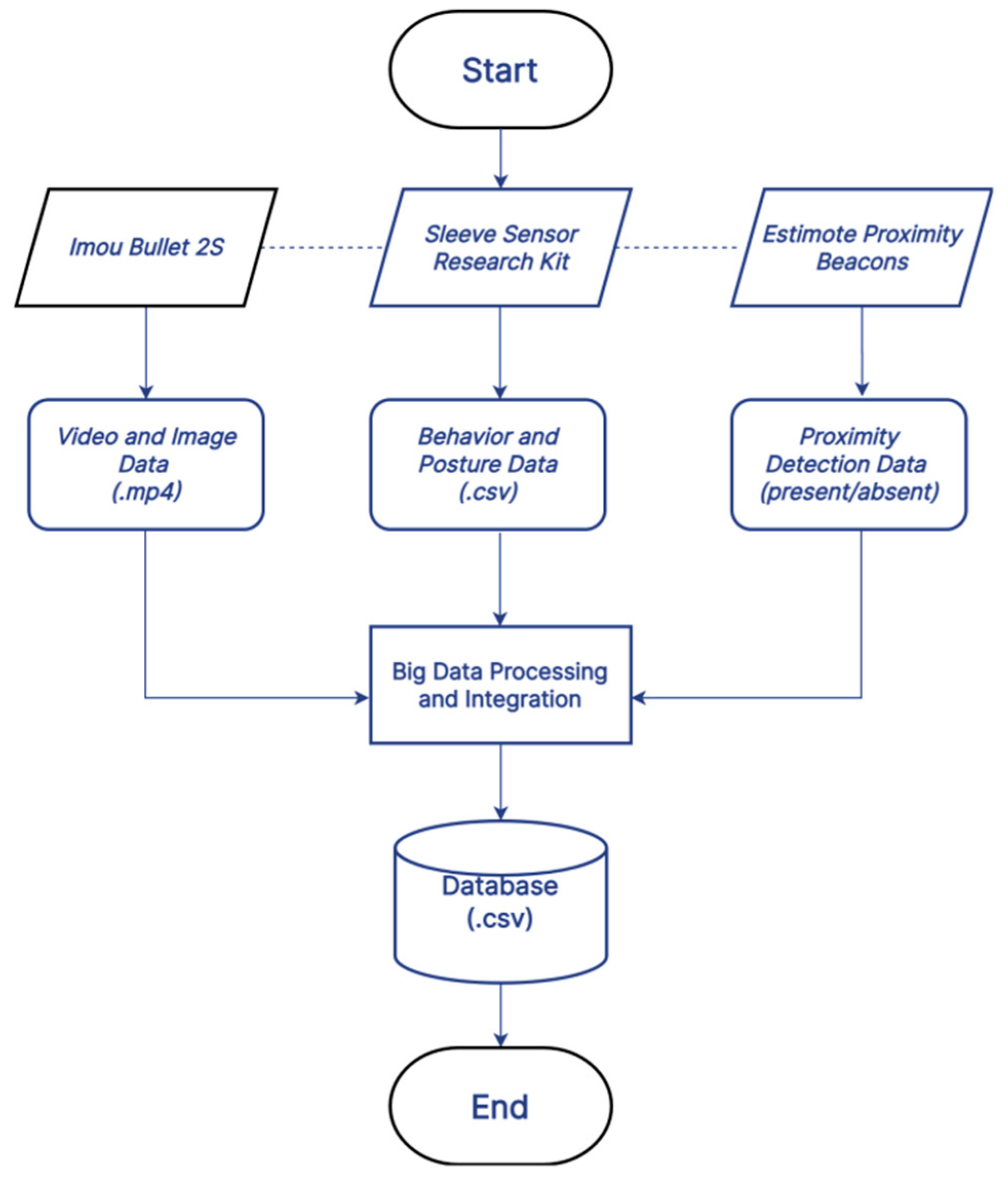
A flowchart for the development of our system is shown in Figure 1. As can be seen from Figure 1, the system comprises of three main components—data capture, data processing and integration, and database development. The data capture process was centered around activation, calibration, and utilization of the sensor components to start capturing the data. This process comprised the video data collected by the Imou Bullet 2S Smart Camera’s in .mp4 format, the accelerometer and gyroscope data collected by the Sleeve Sensor Research Kit available as different .csv files, and the proximity detection data in terms of presence or absence of the user in a specific activity-based zone collected by the Estimote Proximity Beacons. As there were four proximity beacons set up, at a given point of time when the user was present in a specific ‘activity-based zone’, the proximity beacon of that zone would mark the user as present, and the other three proximity beacons (present in three other ‘activity-based zones’) would mark the user as absent in those respective ‘zones’. The next module of this system was the big data processing and integration module. The functionality of this module was characterized by preprocessing and integration of the data from the different sensors in one format. This module also involved the capability to successfully communicate with different sensors while each of these sensors was collecting data in real time. This module was developed as an application using the C# programming language in the .NET framework on a Windows 10 computer with an Intel (R) Core (TM) i7-7600U CPU @ 2.80 GHz, two core(s), and four logical processor(s). While other programming languages could also have been used, C# was used in view of the developer features provided by these respective sensor platforms, as well as for the ease of integration and communication between applications developed on C# and .NET with Microsoft SQL Server 2012, version 11.0. The next module, database development, was centered around the development of a database on Microsoft SQL Server 2012, version 11.0 [93]. Microsoft SQL Server 2012, version 11.0, is available for free download at the link mentioned in [93], so no additional expenses were incurred for setting up this database on a local server. The database comprised different attributes that represented the different characteristics of the data obtained from the different sensor components upon the successful integration of the same. As this is a proof-of-concept study, here, we are demonstrating the ability of our proposed system to capture the specific components of user interaction, user behavior, and user posture data (as evidenced in our prior works [84,85]) necessary for performing fall detection and indoor localization during ADLs in a real-world scenario. In the near future, we will be adding another module to the system, which would be the detection module. This module would comprise the specific systems to perform fall detection and indoor localization based on real-time data.
Figure 1.
Flowchart illustrating the working of the proposed system.
Figure 2 is a screenshot from the user interface of the software, which shows the real-time data collection from the Sleeve Sensor Research Kit from Mbient Labs during one of the experiments. Figure 3 shows the Sleeve Sensor Research Kit. This image is provided separately as, because of the small size of the sensor, it is difficult to track the location of the sensor in the images from the experiments, which are provided in Section 4. During the experiments, as per the methodology described in Section 3.1 and Section 3.2, this sensor was mounted on the user’s chest to collect the data during different ADLs performed in different ‘activity-based zones’. Figure 4 and Figure 5 show the placement of multiple proximity sensors in different ‘activity-based zones’. Figure 6 and Figure 7 show the strategic and calculated placement of the 2 Imou smart cameras, which helped to map the entire available space in the research lab.
Figure 2.
Real-time data collection from the Sleeve Sensor Research Kit from Mbient Labs during one of the experiments.
Figure 3.
The Sleeve Sensor Research Kit.
Figure 4.
Placement of one of the proximity sensors in the ‘study-zone’.
Figure 5.
Placement of multiple proximity sensors in the ‘study-zone’.
Figure 6.
Placement of one of the Imou Smart Cameras.
Figure 7.
Placement of the second Imou Smart Camera.
As can be seen from Figure 6 and Figure 7, dedicated strategic locations (marked as Camera 1 zone and Camera 2 zone) were assigned in the lab space for the setting up of both of these Imou Smart cameras. The cost of all of these sensors (at the time of purchase) is outlined in Table 1. In Section 4, we compare this cost to the cost of similar fall detection, indoor localization, and assisted living solutions that have been proposed in prior works in this field to justify the cost-effectiveness of this proposed approach.
Table 1.
Costs of the sensors that are necessary for the development of the proposed system.
4. Results and Discussions
This section presents the implementation details, preliminary results, and associated discussions to uphold the potential, effectiveness, and relevance of the proposed AAL system. Section 4.1 presents the findings from real-world experiments. This section also compares the functionality of our system with prior works in this field to highlight the novelty of the system. Section 4.2 presents a comparative study with prior works related to fall detection, indoor localization, and assisted living to justify the cost-effective nature of the system.
4.1. Results and Findings from Real-World Implementation
The real-world development, implementation, and testing of this system were performed by taking into consideration the safety and protection of human subjects. Therefore, the CITI Training provided by the University of Cincinnati, which comprises the CITI Training Curriculum of the Greater Cincinnati Academic and Regional Health Centers [94], was completed by both authors. Thereafter, approval for this study was obtained from the University of Cincinnati’s Institutional Review Board (IRB) [95] with IRB Registration #: 00000180, FWA #: 000003152, and the IRB ID for this study was 2019-1026. Figure 8 shows the spatial mapping of two ’activity-based zones’ in the simulated IoT-based environment. Figure 9, Figure 10, Figure 11, Figure 12 and Figure 13 show the images captured from the recordings from the Imou smart cameras during one of the participants performing different ADLs in these ‘activity-based zones’. The experiment protocol included the participant navigating across different ‘activity-based zones’ and performing different ADLs, including falls and fall-like motions, to simulate real-world ADLs and falls. The performance of the ADLs included different behaviors such as walking, stopping, falling, lying down, getting up from lying, and so on, some of which are represented in these figures. These activities were tracked by the Imou Smart Cameras, Mbient Labs Sleeve Sensor, and proximity sensors. The Mbient Labs Sleeve Sensor was mounted on the participant’s chest during the entire duration of the experimental trials. The decision to mount an accelerometer on a participant’s chest was made as per the findings of Gjoreksi et al. [96]. These findings state that mounting an accelerometer on an individual’s chest is the optimal location for accelerometer-based fall detection. The Imou smart cameras were placed at two strategic and calculated locations that helped to track all ADLs performed in all the simulated ‘activity-based zones’. The proximity sensors helped to detect the participant’s presence or absence in each of these ‘activity-based zones’ in the context of different behavioral patterns during different ADLs. The software that comprised the Big Data processing and integration module (Figure 1) communicated with all these sensors to capture the associated data, convert them into a common format (.csv files), and develop a database on the MS SQL Server with different data represented as different attributes in the database.
Figure 8.
Overview of the lab space showing two ‘activity-based zones’ (bedroom zone and study zone) with multiple contextual parameters.
Figure 9.
A participant sitting on a couch in the relaxation zone.
Figure 10.
A participant lying in the bedroom zone.
Figure 11.
A participant walking from the relaxation zone to the bedroom zone.
Figure 12.
A participant falling in the relaxation zone. Here, a forward fall is demonstrated.
Figure 13.
A participant falling in the relaxation zone. Here, a sideways fall is demonstrated.
The original plan was to test all the proposed functionalities of this system by including 20 volunteers (ten males and ten females) for user diversity [97]. However, no one predicted the widespread COVID-19 pandemic [98], the declaration of a national emergency in the United States on account of the same [99], and the subsequent lockdown for several months with more than 517,572,198 cases of COVID-19 with 6,277,510 deaths on a global scale [100]. In the United States alone, at the time of writing this paper, there have been 83,644,452 cases of COVID-19 with 1,024,655 deaths [100]. Therefore, it was not possible to recruit 20 volunteers. As a result, we were able to perform the proposed experiments with only one volunteer. This is one of the limitations of this study, which we plan to address in the near future by recruiting more volunteers for the experiments. While this is a limitation of this study, upon reviewing prior works in this field, we observed that there have been several real-world systems for fall detection, indoor localization, and assisted living, the effectiveness of which was evaluated by one volunteer or participant. Some examples include the works of Godfrey et al. [47], Liu et al. [48], Dinh et al. [49,50], Townsend et al. [51], Dombroski et al. [33], and Ichikari et al. [34] (VDR Track), just to name a few. This is further illustrated in Table 2.
Table 2.
Prior works in the field of fall detection, indoor location, and assisted living tested using the data from only one human subject.
Based on Table 2, it can be observed that several prior works in this field evaluated and tested the effectiveness of their respective systems and frameworks by conducting experiments that included only one human subject. So, even though the availability of only one human subject is a limitation of this study, it is consistent with several prior works in this field, and the findings can be considered to uphold the potential, effectiveness, and relevance of the proposed system and its functionality. The experiments with this volunteer were conducted as per the guidelines for reducing the spread of COVID-19, recommended by both the Centers for Disease Control [101] and the University of Cincinnati [102]. These guidelines also involved following the University of Cincinnati’s recommendations (at the time of conducting these experiments) to wear a mask in indoor environments, including classrooms and research labs, so the participant shown in Figure 9, Figure 10, Figure 11, Figure 12 and Figure 13 can be seen wearing a mask. Figure 14 is a screenshot from the MS SQL server where the database was developed, which consisted of the integration of the data collected from different sensors during the data collection process.
Figure 14.
Screenshot from the database table in the MS SQL Server 2012 version that represents the data collected from different participants during the experimental trials.
In the upper part of Figure 14, the SQL Query is represented that was used to query the developed database. In the lower part of Figure 14, the specific attributes that comprise this dataset are represented. The image shows only the first 11 rows for clarity of representation. The first two attributes represent the time instants. The third attribute represents the time elapsed (in seconds) for the specific behavioral pattern under consideration. The fourth, fifth, and sixth attributes represent the acceleration data recorded along the X, Y, and Z directions, respectively, for the specific behavioral pattern under consideration. Similarly, the seventh, eighth, and ninth attributes represent the gyroscope data recorded along the X, Y, and Z directions, respectively, for the specific behavioral pattern under consideration. The data successfully collected from different sensors during the different ADLs performed in real time and the successful processing and integration of the data towards the development of this database upholds the relevance and effectiveness of this proposed design methodology. The attributes of this database are the same attributes (evidenced from the findings of [84,85]) that would be necessary for an AAL system to perform both fall detection and indoor localization during ADLs in a simultaneous manner in real time. Figure 15 and Figure 16 represent the variation in the acceleration data and gyroscope data (in X, Y, and Z directions), respectively, during the different behavioral patterns associated with these ADLs performed in different ‘activity-based zones’ at different time instants. The data analysis to study this variation was performed in RapidMiner [103]. In both of these figures, only a few timestamps are shown for clarity of representation.
Figure 15.
Variation in the acceleration data (in X, Y, and Z directions) during the different behavioral patterns associated with different ADLs performed at different time instants.
Figure 16.
Variation in the gyroscope data (in X, Y, and Z directions) during the different behavioral patterns associated with these ADLs performed at different time instants.
The objective of performing these experiments with this volunteer was to demonstrate the working and effectiveness of the proposed system to capture multimodal components of user behaviors during ADLs that are necessary for performing fall detection and indoor localization in a simultaneous manner in the real-world. We understand that real-world users of such a system, typically the elderly, are expected to have a range of user diversity characteristics that could be different from one or more of the diversity characteristics of this volunteer who participated in the experiments. Several prior works in the areas of studying human behavior from diverse users [104,105,106,107] have shown that, while human behavior is affected by user diversity in more ways than one, user diversity has no effect on the working and effectiveness of hardware and software components of a system aimed at collecting multimodal components of human behavior. For instance, a smart watch whose functionalities might have been tested using young volunteers during the development and production stage will not stop working effectively if its real-world users are elderly people or people with user diversity characteristics that might be different from these young volunteers in one or more ways. Therefore, it can be concluded that this section demonstrates the working and effectiveness of our system in the real world. In Table 3, we compare the functionality of our system with prior works in this field to highlight the novelty of the system.
Table 3.
Comparison of the functionality of our system with prior works in this field in terms of the effectiveness of the software design and hardware design.
In Table 3, in terms of effective software design, we refer to the effectiveness (marked by a ✓ sign in the Table) of the underlining software component of the system to receive (either from real-world data collection or from a relevant dataset), integrate, and process the required data necessary for the core functionality of the underlining system, such as fall detection or indoor localization. In terms of effective hardware design, we refer to the effectiveness (marked by a ✓ sign in the Table) of the hardware components (such as sensors or similar equipment) to function in real-time to collect the necessary data (relevant for the core functionality of the system such as fall detection or indoor localization) that can be received by the software component of the system. As can be seen from Table 3, there are several systems that focus on fall detection with an effective software and hardware design. However, the hardware design of these systems does not provide the relevant data to its software components that be integrated and processed by the system to infer the indoor location of the underlining users. For instance, the hardware design of the work in [56] provides the data collected from ultrasonic sensors and field-programmable gate array (FPGA) processors, which the software component of the system can receive, integrate, and process to detect falls, but these data are not useful for performing indoor localization. Therefore, the software design and hardware design of this system and similar works are considered ineffective for indoor localization. Similarly, as can be seen from Table 3, there are several systems that focus on indoor localization with effective software and hardware design. However, the hardware design of these systems does not provide the relevant data to its software components that can be integrated and processed by the system to perform fall detection. For instance, the hardware design of the works in [26] and [30] collect the WiFi fingerprint information, which the software component of the system can receive, integrate, and process to perform indoor localization, but these data are not useful for performing fall detection. Therefore, the software design and hardware design of these two systems and similar works are considered ineffective for fall detection. In Table 3, we have also shown how the software design and hardware design of prior works in this field that were evaluated using datasets [58,59,60,61,62,63,64,65,66,67,68,69,70,71,72,73,74,75,76,77,78,79,80,84,85] can be compared with the proposed system. The limitation in such works, including two of our prior works [84,85] (reviewed in Section 3.1 and Section 3.2), is that these works present effective software designs with no hardware design. Furthermore, the underlying software designs cannot perform both indoor localization and fall detection simultaneously. The hardware design of our system is able to collect the necessary data (Section 3.1, Section 3.2, Section 3.3 and Section 4.1) for both fall detection and indoor localization. The software design of our system demonstrates its effectiveness (Section 3.3 and Section 4.1) in receiving, integrating, and processing the data provided by the hardware component of our system. This upholds the novelty of our system in terms of having an effective software design and hardware design, which can work together and capture multimodal components of user behaviors during ADLs that are necessary for performing fall detection and indoor localization in a simultaneous manner in the real world.
4.2. Comparative Study to Uphold the Cost-Effectiveness of the System
As discussed in Section 2, there have been a few prior works related to the development of fall detection, indoor localization, and assisted living technologies that focused on real-world development and implementation. However, one of the major limitations of these works is the high cost (primarily cost of the equipment) of the underlining systems, which have posed a major challenge to the wide-scale deployment of the same across multiple IoT-based environments. In addition to proposing a simplistic design for our system, we also aimed to address the research challenge of developing a cost-effective system in this study. There can be multiple ways by which the cost of a system may be defined for different use-case scenarios. These could include the cost of equipment, cost of installation, cost of maintenance, salary of research personnel, cost of deployment, computational costs, and so on. The cost of a system can also be defined as a combination of two or more of these components. In this section, we compare the cost of our system with the cost of prior works in this field to uphold its cost-effective nature. All these types of costs, as mentioned above, could be interesting components to compute and/or compare. However, most of the prior works in these fields reported only the cost of equipment, so only the cost of necessary equipment was used as the grounds for comparison in this comparative study. Furthermore, comparing the cost of the associated equipment to comment on the cost-effectiveness of the underlying system is an approach that has been followed by several researchers in the broad domain of IoT, as can be seen from recent works [108,109,110,111] in this field. As shown in Table 1, the cost of equipment for the development of this AAL system was USD 262.97. Table 4 shows the comparison of the costs of our system with the costs of systems proposed in prior works in this field.
Table 4.
Comparison of the costs of our system with the cost of the systems proposed in prior works in this field. Here, by costs, we refer to only the cost of equipment.
In Table 4, * denotes the USD equivalent of Euros, as per the conversion rate mentioned on https://www.xe.com/ (accessed on 9 May 2022). This conversion to USD was performed for consistency in this comparative study in terms of comparing the costs of all the systems in USD, as the costs of some of these systems [38,39,41,53,54,55] were reported in Euros in the associated publications. As can be seen from Table 4, the development and implementation of this proposed system involves the lowest cost as compared to all the prior works in the fields of fall detection, indoor localization, and assisted living, which involved real-world development. This upholds the cost-effective nature of the proposed system and illustrates the potential of the same for wide-scale real-world implementation in multiple smart homes for AAL of the elderly.
5. Conclusions and Future Work
As the population ages, modern society is facing a wide range of difficulties stemming from numerous conditions and needs associated with the elderly. Over the last few years, the aging populations throughout the globe have had to contend with a decrease in caregivers to care for them, which has created a variety of difficulties related to independence in carrying out ADLs, which are crucial for one’s sustenance. Falls are highly common in the elderly on account of the various bodily limitations, challenges, declining abilities, and decreasing skills that they face with increasing age. Falls can have a variety of negative effects on the health, well-being, and quality of life of the elderly, including restricting their capability to perform or complete ADLs. Falls can even lead to permanent disabilities or death in the absence of timely care and services. To detect these dynamic and diversified needs of the elderly that usually arise in the context of their living environments during ADLs, tracking and analysis of the spatial and contextual data associated with these activities, or in other words, indoor localization, becomes very crucial.
Despite several works in the fields of fall detection and indoor localization, there exist multiple challenges centered around (1) lack of functionalities in fall detection systems to perform indoor localization, and vice versa; (2) the high cost associated with the real-time development and deployment of the underlining systems; (3) the complicated design paradigms of the associated systems; (4) testing of the proposed systems on datasets and lack of guidelines for real-world development of the same; and (5) the systems requiring the development of new devices or gadgets, which, in addition to being costly, pose a challenge for wide-scale development and deployment in multiple real-world settings. To address these challenges, this work proposes a cost-effective and simplistic design paradigm for an ambient assisted living system that can capture multimodal components of user behaviors during ADLs necessary for performing fall detection and indoor localization in a simultaneous manner in the real-world. The total cost (in terms of cost of equipment) for the development and implementation of this system is USD 262.97, which is the lowest compared to the cost of prior works in the fields of fall detection, indoor localization, and assisted living, which involved real-world development. This upholds the cost-effective nature of this system. The paper also presents a comprehensive comparative study with prior works in this field to highlight the novelty of the proposed AAL system in terms of the effectiveness of its software design and hardware design. Future work would involve the recruitment of more volunteers for the experiments. To add to the above, we plan to add an additional module to this system that would incorporate real-time decision-making in terms of detecting a fall and the associated indoor location of the user. The real-time observations from this module would then be used by an intelligent assistive robot such as the Misty II Standard Edition robot to assist the elderly immediately after the fall at the location of the fall.
Author Contributions
Conceptualization, N.T.; methodology, N.T.; software, N.T.; validation, N.T.; formal analysis, N.T.; investigation, N.T.; resources, N.T.; data curation, N.T.; visualization, N.T.; data analysis and results, N.T.; writing—original draft preparation, N.T.; writing—review and editing, N.T.; supervision, C.Y.H.; project administration, C.Y.H.; funding acquisition, not applicable. All authors have read and agreed to the published version of the manuscript.
Funding
This research was co-supported by the University of Cincinnati Graduate School Dean’s Dissertation Completion Fellowship and a Grant in Aid of Research from the National Academy of Sciences, administered by Sigma Xi, The Scientific Research Honor Society.
Institutional Review Board Statement
The study, with IRB ID 2019-1026, was approved by the University of Cincinnati’s Institutional Review Board (IRB) with IRB Registration #: 00000180 and FWA #: 000003152.
Informed Consent Statement
All subjects gave their informed consent for inclusion before they participated in the study.
Data Availability Statement
The data presented in this study are available on request from the corresponding author.
Conflicts of Interest
The authors declare no conflict of interest.
References
- Zhavoronkov, A.; Bischof, E.; Lee, K.-F. Artificial Intelligence in Longevity Medicine. Nat. Aging 2021, 1, 5–7. [Google Scholar] [CrossRef]
- Decade of Healthy Ageing (2021–2030). Available online: https://www.who.int/initiatives/decade-of-healthy-ageing (accessed on 9 May 2022).
- Ageing and Health. Available online: https://www.who.int/news-room/fact-sheets/detail/ageing-and-health (accessed on 9 May 2022).
- Remillard, E.T.; Campbell, M.L.; Koon, L.M.; Rogers, W.A. Transportation Challenges for Persons Aging with Mobility Disability: Qualitative Insights and Policy Implications. Disabil. Health J. 2022, 15, 101209. [Google Scholar] [CrossRef] [PubMed]
- Wu, C.H.; Lam, C.H.Y.; Xhafa, F.; Tang, V.; Ip, W.H. The Vision of the Healthcare Industry for Supporting the Aging Population. In Lecture Notes on Data Engineering and Communications Technologies; Springer International Publishing: Cham, Switzerland, 2022; pp. 5–15. ISBN 9783030933869. [Google Scholar]
- Yang, W.; Wu, B.; Tan, S.Y.; Li, B.; Lou, V.W.Q.; Chen, Z.A.; Chen, X.; Fletcher, J.R.; Carrino, L.; Hu, B.; et al. Understanding Health and Social Challenges for Aging and Long-Term Care in China. Res. Aging 2021, 43, 127–135. [Google Scholar] [CrossRef] [PubMed]
- Javed, A.R.; Fahad, L.G.; Farhan, A.A.; Abbas, S.; Srivastava, G.; Parizi, R.M.; Khan, M.S. Automated Cognitive Health Assessment in Smart Homes Using Machine Learning. Sustain. Cities Soc. 2021, 65, 102572. [Google Scholar] [CrossRef]
- Zielonka, A.; Wozniak, M.; Garg, S.; Kaddoum, G.; Piran, M.J.; Muhammad, G. Smart Homes: How Much Will They Support Us? A Research on Recent Trends and Advances. IEEE Access 2021, 9, 26388–26419. [Google Scholar] [CrossRef]
- Cicirelli, G.; Marani, R.; Petitti, A.; Milella, A.; D’Orazio, T. Ambient Assisted Living: A Review of Technologies, Methodologies and Future Perspectives for Healthy Aging of Population. Sensors 2021, 21, 3549. [Google Scholar] [CrossRef]
- Pappadà, A.; Chattat, R.; Chirico, I.; Valente, M.; Ottoboni, G. Assistive Technologies in Dementia Care: An Updated Analysis of the Literature. Front. Psychol. 2021, 12, 644587. [Google Scholar] [CrossRef]
- Appeadu, M.K.; Bordoni, B. Falls and Fall Prevention in the Elderly. In StatPearls [Internet]; StatPearls Publishing: Treasure Island, FL, USA, 2022. [Google Scholar]
- Nahian, M.J.A.; Ghosh, T.; Banna, M.H.A.; Aseeri, M.A.; Uddin, M.N.; Ahmed, M.R.; Mahmud, M.; Kaiser, M.S. Towards an Accelerometer-Based Elderly Fall Detection System Using Cross-Disciplinary Time Series Features. IEEE Access 2021, 9, 39413–39431. [Google Scholar] [CrossRef]
- Wang, X.; Ellul, J.; Azzopardi, G. Elderly Fall Detection Systems: A Literature Survey. Front. Robot. AI 2020, 7, 71. [Google Scholar] [CrossRef]
- Lezzar, F.; Benmerzoug, D.; Kitouni, I. Camera-Based Fall Detection System for the Elderly with Occlusion Recognition. Appl. Med. Inform. 2020, 42, 169–179. [Google Scholar]
- CDC. Keep on Your Feet—Preventing Older Adult Falls. Available online: https://www.cdc.gov/injury/features/older-adult-falls/index.html (accessed on 9 May 2022).
- The National Council on Aging. Available online: https://www.ncoa.org/news/resources-for-reporters/get-the-facts/falls-prevention-facts/ (accessed on 9 May 2022).
- Facts about Falls. Available online: https://www.cdc.gov/homeandrecreationalsafety/falls/adultfalls.html (accessed on 9 May 2022).
- Older Adult Falls Reported by State. Available online: https://www.cdc.gov/homeandrecreationalsafety/falls/data/fallcost.html (accessed on 9 May 2022).
- Mubashir, M.; Shao, L.; Seed, L. A Survey on Fall Detection: Principles and Approaches. Neurocomputing 2013, 100, 144–152. [Google Scholar] [CrossRef]
- Langlois, C.; Tiku, S.; Pasricha, S. Indoor Localization with Smartphones: Harnessing the Sensor Suite in Your Pocket. IEEE Consum. Electron. Mag. 2017, 6, 70–80. [Google Scholar] [CrossRef]
- Zafari, F.; Papapanagiotou, I.; Devetsikiotis, M.; Hacker, T. An IBeacon Based Proximity and Indoor Localization System. arXiv 2017, arXiv:1703.07876. [Google Scholar] [CrossRef]
- Dardari, D.; Closas, P.; Djuric, P.M. Indoor Tracking: Theory, Methods, and Technologies. IEEE Trans. Veh. Technol. 2015, 64, 1263–1278. [Google Scholar] [CrossRef] [Green Version]
- Varma, P.S.; Anand, V. Random Forest Learning Based Indoor Localization as an IoT Service for Smart Buildings. Wirel. Pers. Commun. 2021, 117, 3209–3227. [Google Scholar] [CrossRef]
- Qin, F.; Zuo, T.; Wang, X. CCpos: WiFi Fingerprint Indoor Positioning System Based on CDAE-CNN. Sensors 2021, 21, 1114. [Google Scholar] [CrossRef]
- Musa, A.; Nugraha, G.D.; Han, H.; Choi, D.; Seo, S.; Kim, J. A Decision Tree-Based NLOS Detection Method for the UWB Indoor Location Tracking Accuracy Improvement: Decision-Tree NLOS Detection for the UWB Indoor Location Tracking. Int. J. Commun. Syst. 2019, 32, e3997. [Google Scholar] [CrossRef]
- Yim, J. Introducing a Decision Tree-Based Indoor Positioning Technique. Expert Syst. Appl. 2008, 34, 1296–1302. [Google Scholar] [CrossRef]
- Hu, J.; Liu, D.; Yan, Z.; Liu, H. Experimental Analysis on Weight K-Nearest Neighbor Indoor Fingerprint Positioning. IEEE Internet Things J. 2019, 6, 891–897. [Google Scholar] [CrossRef]
- Poulose, A.; Han, D.S. Hybrid Deep Learning Model Based Indoor Positioning Using WI-Fi RSSI Heat Maps for Autonomous Applications. Electronics 2020, 10, 2. [Google Scholar] [CrossRef]
- Barsocchi, P.; Lenzi, S.; Chessa, S.; Furfari, F. Automatic Virtual Calibration of Range-Based Indoor Localization Systems. Wirel. Commun. Mob. Comput. 2012, 12, 1546–1557. [Google Scholar] [CrossRef] [Green Version]
- Kothari, N.; Kannan, B.; Glasgwow, E.D.; Dias, M.B. Robust Indoor Localization on a Commercial Smart Phone. Procedia Comput. Sci. 2012, 10, 1114–1120. [Google Scholar] [CrossRef] [Green Version]
- Wu, C.; Yang, Z.; Liu, Y. Smartphones Based Crowdsourcing for Indoor Localization. IEEE Trans. Mob. Comput. 2015, 14, 444–457. [Google Scholar] [CrossRef]
- Gu, F.; Khoshelham, K.; Shang, J.; Yu, F.; Wei, Z. Robust and Accurate Smartphone-Based Step Counting for Indoor Localization. IEEE Sens. J. 2017, 17, 3453–3460. [Google Scholar] [CrossRef]
- Dombroski, C.E.; Balsdon, M.E.R.; Froats, A. The Use of a Low Cost 3D Scanning and Printing Tool in the Manufacture of Custom-Made Foot Orthoses: A Preliminary Study. BMC Res. Notes 2014, 7, 443. [Google Scholar] [CrossRef] [PubMed] [Green Version]
- Ichikari, R.; Kaji, K.; Shimomura, R.; Kourogi, M.; Okuma, T.; Kurata, T. Off-Site Indoor Localization Competitions Based on Measured Data in a Warehouse. Sensors 2019, 19, 763. [Google Scholar] [CrossRef] [PubMed] [Green Version]
- Lemic, F.; Handziski, V.; Wolisz, A. D4.3b Report on the Cooperation with EvAAL and Microsoft/IPSN Initiatives. Available online: https://www2.tkn.tu-berlin.de/tkn-projects/evarilos/deliverables/D4.3b.pdf (accessed on 28 June 2022).
- Kohoutek, T.K.; Mautz, R.; Donaubauer, A. Real-Time Indoor Positioning Using Range Imaging Sensors. In Proceedings of the Real-Time Image and Video Processing 2010; Kehtarnavaz, N., Carlsohn, M.F., Eds.; SPIE: Bellingham, DC, USA, 2010; Volume 7724, p. 77240K. [Google Scholar]
- Muffert, M.; Siegemund, J.; Förstner, W. The Estimation of Spatial Positions by Using an Omnidirectional Camera System. In Proceedings of the 2nd International Conference on Machine Control & Guidance, Bonn, Germany, 9–11 March 2010; pp. 96–104. [Google Scholar]
- Tilch, S.; Mautz, R. Development of a New Laser-Based, Optical Indoor Positioning System. In International Archives of Photogrammetry, Remote Sensing and Spatial Information Sciences; Part 5 Commission V Symposium; ISPRS: Newcastle upon Tyne, UK, 2010; Volume XXXVIII. [Google Scholar]
- Habbecke, M.; Kobbelt, L. Laser Brush: A Flexible Device for 3D Reconstruction of Indoor Scenes. In Proceedings of the 2008 ACM Symposium on Solid and Physical Modeling—SPM ’08, New York, NY, USA, 2–4 June 2008; ACM Press: New York, NY, USA, 2008. [Google Scholar]
- Popescu, V.; Sacks, E.; Bahmutov, G. Interactive Modeling from Dense Color and Sparse Depth. In Proceedings of the 2nd International Symposium on 3D Data Processing, Visualization and Transmission, Thessaloniki, Greece, 9 September 2004; 3DPVT 2004. pp. 430–437. [Google Scholar]
- Liu, W.; Hu, C.; He, Q.; Meng, M.Q.-H.; Liu, L. An Hybrid Localization System Based on Optics and Magnetics. In Proceedings of the 2010 IEEE International Conference on Robotics and Biomimetics, Tianjin, China, 14–18 December 2010; pp. 1165–1169. [Google Scholar]
- Braun, A.; Dutz, T. Low-Cost Indoor Localization Using Cameras—Evaluating AmbiTrack and Its Applications in Ambient Assisted Living. J. Ambient. Intell. Smart Environ. 2016, 8, 243–258. [Google Scholar] [CrossRef]
- Rafferty, J.; Synnott, J.; Nugent, C.; Morrison, G.; Tamburini, E. Fall Detection through Thermal Vision Sensing. In Ubiquitous Computing and Ambient Intelligence; Springer International Publishing: Cham, Switzerland, 2016; pp. 84–90. ISBN 9783319487984. [Google Scholar]
- Ozcan, K.; Velipasalar, S.; Varshney, P.K. Autonomous Fall Detection with Wearable Cameras by Using Relative Entropy Distance Measure. IEEE Trans. Hum. Mach. Syst. 2016, 47, 31–39. [Google Scholar] [CrossRef]
- Khan, S.; Qamar, R.; Zaheen, R.; Al-Ali, A.R.; Al Nabulsi, A.; Al-Nashash, H. Internet of Things Based Multi-Sensor Patient Fall Detection System. Healthc. Technol. Lett. 2019, 6, 132–137. [Google Scholar] [CrossRef] [PubMed]
- Cahoolessur, D.K.; Rajkumarsingh, B. Fall Detection System Using XGBoost and IoT. RD J. 2020, 36. [Google Scholar] [CrossRef]
- Godfrey, A.; Bourke, A.; Del Din, S.; Morris, R.; Hickey, A.; Helbostad, J.L.; Rochester, L. Towards Holistic Free-Living Assessment in Parkinson’s Disease: Unification of Gait and Fall Algorithms with a Single Accelerometer. Annu. Int. Conf. IEEE Eng. Med. Biol. Soc. 2016, 2016, 651–654. [Google Scholar] [CrossRef] [Green Version]
- Liu, L.; Popescu, M.; Skubic, M.; Rantz, M. An Automatic Fall Detection Framework Using Data Fusion of Doppler Radar and Motion Sensor Network. Annu. Int. Conf. IEEE Eng. Med. Biol. Soc. 2014, 2014, 5940–5943. [Google Scholar] [CrossRef] [PubMed]
- Dinh, A.; Shi, Y.; Teng, D.; Ralhan, A.; Chen, L.; Dal Bello-Haas, V.; Basran, J.; Ko, S.-B.; McCrowsky, C. A Fall and Near-Fall Assessment and Evaluation System. Open Biomed. Eng. J. 2009, 3, 1–7. [Google Scholar] [CrossRef] [Green Version]
- Dinh, A.; Teng, D.; Chen, L.; Ko, S.B.; Shi, Y.; Basran, J.; Del Bello-Hass, V. Data Acquisition System Using Six Degree-of-Freedom Inertia Sensor and ZigBee Wireless Link for Fall Detection and Prevention. Annu. Int. Conf. IEEE Eng. Med. Biol. Soc. 2008, 2008, 2353–2356. [Google Scholar] [CrossRef] [PubMed]
- Townsend, D.I.; Goubran, R.; Frize, M.; Knoefel, F. Preliminary Results on the Effect of Sensor Position on Unobtrusive Rollover Detection for Sleep Monitoring in Smart Homes. Annu. Int. Conf. IEEE Eng. Med. Biol. Soc. 2009, 2009, 6135–6138. [Google Scholar] [CrossRef] [PubMed]
- Cordes, A.; Pollig, D.; Leonhardt, S. Comparison of Different Coil Positions for Ventilation Monitoring with Contact-Less Magnetic Impedance Measurements. J. Phys. Conf. Ser. 2010, 224, 012144. [Google Scholar] [CrossRef] [Green Version]
- Hsu, Y.-W.; Perng, J.-W.; Liu, H.-L. Development of a Vision Based Pedestrian Fall Detection System with Back Propagation Neural Network. In Proceedings of the 2015 IEEE/SICE International Symposium on System Integration (SII), Nagoya, Japan, 11–13 December 2015; pp. 433–437. [Google Scholar]
- Yun, Y.; Gu, I.Y.-H. Human Fall Detection in Videos via Boosting and Fusing Statistical Features of Appearance, Shape and Motion Dynamics on Riemannian Manifolds with Applications to Assisted Living. Comput. Vis. Image Underst. 2016, 148, 111–122. [Google Scholar] [CrossRef]
- Nguyen, H.T.K.; Fahama, H.; Belleudy, C.; Van Pham, T. Low Power Architecture Exploration for Standalone Fall Detection System Based on Computer Vision. In Proceedings of the 2014 European Modelling Symposium, Pisa, Italy, 21–23 October 2014; pp. 169–173. [Google Scholar]
- Huang, Y.; Newman, K. Improve Quality of Care with Remote Activity and Fall Detection Using Ultrasonic Sensors. Annu. Int. Conf. IEEE Eng. Med. Biol. Soc. 2012, 2012, 5854–5857. [Google Scholar] [CrossRef]
- Dasios, A.; Gavalas, D.; Pantziou, G.; Konstantopoulos, C. Hands-on Experiences in Deploying Cost-Effective Ambient-Assisted Living Systems. Sensors 2015, 15, 14487–14512. [Google Scholar] [CrossRef] [Green Version]
- Song, X.; Fan, X.; He, X.; Xiang, C.; Ye, Q.; Huang, X.; Fang, G.; Chen, L.L.; Qin, J.; Wang, Z. CNNLoc: Deep-Learning Based Indoor Localization with WiFi Fingerprinting. In Proceedings of the 2019 IEEE SmartWorld, Ubiquitous Intelligence & Computing, Advanced & Trusted Computing, Scalable Computing & Communications, Cloud & Big Data Computing, Internet of People and Smart City Innovation (SmartWorld/SCALCOM/UIC/ATC/CBDCom/IOP/SCI), Leicester, UK, 19–23 August 2019; pp. 589–595. [Google Scholar]
- Kim, K.S.; Lee, S.; Huang, K. A Scalable Deep Neural Network Architecture for Multi-Building and Multi-Floor Indoor Localization Based on WiFi Fingerprinting. Big Data Anal. 2018, 3, 4. [Google Scholar] [CrossRef] [Green Version]
- Jang, J.-W.; Hong, S.-N. Indoor Localization with WiFi Fingerprinting Using Convolutional Neural Network. In Proceedings of the 2018 Tenth International Conference on Ubiquitous and Future Networks (ICUFN), Prague, Czech Republic, 3–6 July 2018; 2018; pp. 753–758. [Google Scholar]
- Wang, L.; Tiku, S.; Pasricha, S. CHISEL: Compression-Aware High-Accuracy Embedded Indoor Localization with Deep Learning. IEEE Embed. Syst. Lett. 2022, 14, 23–26. [Google Scholar] [CrossRef]
- Wei, Y.; Akinci, B. A Vision and Learning-Based Indoor Localization and Semantic Mapping Framework for Facility Operations and Management. Autom. Constr. 2019, 107, 102915. [Google Scholar] [CrossRef]
- Wietrzykowski, J.; Nowicki, M.; Skrzypczyński, P. Adopting the FAB-MAP Algorithm for Indoor Localization with WiFi Fingerprints. In Automation 2017; Springer International Publishing: Cham, Switzerland, 2017; pp. 585–594. ISBN 9783319540412. [Google Scholar]
- Panja, A.K.; Karim, S.F.; Neogy, S.; Chowdhury, C. A Novel Feature Based Ensemble Learning Model for Indoor Localization of Smartphone Users. Eng. Appl. Artif. Intell. 2022, 107, 104538. [Google Scholar] [CrossRef]
- Yin, L.; Ma, P.; Deng, Z. JLGBMLoc-A Novel High-Precision Indoor Localization Method Based on LightGBM. Sensors 2021, 21, 2722. [Google Scholar] [CrossRef]
- Patil, M.; Wang, X.; Wang, X.; Mao, S. Adversarial Attacks on Deep Learning-Based Floor Classification and Indoor Localization. In Proceedings of the 3rd ACM Workshop on Wireless Security and Machine Learning, New York, NY, USA, 28 June–2 July 2021; ACM: New York, NY, USA, 2021. [Google Scholar]
- Gan, H.; Khir, M.H.B.M.; Witjaksono Bin Djaswadi, G.; Ramli, N. A Hybrid Model Based on Constraint OSELM, Adaptive Weighted SRC and KNN for Large-Scale Indoor Localization. IEEE Access 2019, 7, 6971–6989. [Google Scholar] [CrossRef]
- Hoang, M.T.; Yuen, B.; Dong, X.; Lu, T.; Westendorp, R.; Reddy, K. Recurrent Neural Networks for Accurate RSSI Indoor Localization. IEEE Internet Things J. 2019, 6, 10639–10651. [Google Scholar] [CrossRef] [Green Version]
- Seçkin, A.Ç.; Coşkun, A. Hierarchical Fusion of Machine Learning Algorithms in Indoor Positioning and Localization. Appl. Sci. 2019, 9, 3665. [Google Scholar] [CrossRef] [Green Version]
- Galvão, Y.M.; Ferreira, J.; Albuquerque, V.A.; Barros, P.; Fernandes, B.J.T. A Multimodal Approach Using Deep Learning for Fall Detection. Expert Syst. Appl. 2021, 168, 114226. [Google Scholar] [CrossRef]
- Sase, P.S.; Bhandari, S.H. Human Fall Detection Using Depth Videos. In Proceedings of the 2018 5th International Conference on Signal Processing and Integrated Networks (SPIN), Noida, India, 22–23 February 2018; pp. 546–549. [Google Scholar]
- Li, H.; Li, C.; Ding, Y. Fall Detection Based on Fused Saliency Maps. Multimed. Tools Appl. 2021, 80, 1883–1900. [Google Scholar] [CrossRef]
- Theodoridis, T.; Solachidis, V.; Vretos, N.; Daras, P. Human Fall Detection from Acceleration Measurements Using a Recurrent Neural Network. In Precision Medicine Powered by pHealth and Connected Health; Springer: Singapore, 2018; pp. 145–149. ISBN 9789811074189. [Google Scholar]
- Abobakr, A.; Hossny, M.; Abdelkader, H.; Nahavandi, S. RGB-D Fall Detection via Deep Residual Convolutional LSTM Networks. In Proceedings of the 2018 Digital Image Computing: Techniques and Applications (DICTA), Canberra, Australia, 10–13 December 2018; pp. 1–7. [Google Scholar]
- Abdo, H.; Amin, K.M.; Hamad, A.M. Fall Detection Based on RetinaNet and MobileNet Convolutional Neural Networks. In Proceedings of the 2020 15th International Conference on Computer Engineering and Systems (ICCES), Cairo, Egypt, 15–16 December 2020; pp. 1–7. [Google Scholar]
- Sowmyayani, S.; Murugan, V.; Kavitha, J. Fall Detection in Elderly Care System Based on Group of Pictures. Vietnam J. Comput. Sci. 2021, 8, 199–214. [Google Scholar] [CrossRef]
- Kalita, S.; Karmakar, A.; Hazarika, S.M. Human Fall Detection during Activities of Daily Living Using Extended CORE9. In Proceedings of the 2019 Second International Conference on Advanced Computational and Communication Paradigms (ICACCP), Gangtok, India, 25–28 February 2019; pp. 1–6. [Google Scholar]
- Soni, P.K.; Choudhary, A. Automated Fall Detection from a Camera Using Support Vector Machine. In Proceedings of the 2019 Second International Conference on Advanced Computational and Communication Paradigms (ICACCP), Gangtok, India, 25–28 February 2019; pp. 1–6. [Google Scholar]
- Serpa, Y.R.; Nogueira, M.B.; Neto, P.P.M.; Rodrigues, M.A.F. Evaluating Pose Estimation as a Solution to the Fall Detection Problem. In Proceedings of the 2020 IEEE 8th International Conference on Serious Games and Applications for Health (SeGAH), Vancouver, BC, Canada, 12–14 August 2020; pp. 1–7. [Google Scholar]
- Lin, C.-B.; Dong, Z.; Kuan, W.-K.; Huang, Y.-F. A Framework for Fall Detection Based on OpenPose Skeleton and LSTM/GRU Models. Appl. Sci. 2020, 11, 329. [Google Scholar] [CrossRef]
- Arthanat, S.; Wilcox, J.; Macuch, M. Profiles and Predictors of Smart Home Technology Adoption by Older Adults. OTJR 2019, 39, 247–256. [Google Scholar] [CrossRef] [PubMed]
- Gray, J.; Helland, P.; O’Neil, P.; Shasha, D. The Dangers of Replication and a Solution. In Proceedings of the 1996 ACM SIGMOD International Conference on Management of Data—SIGMOD ’96, Montreal, QC, Canada, 4–6 June 1996; ACM Press: New York, NY, USA, 1996. [Google Scholar]
- Wentzel, J.; Velleman, E.; van der Geest, T. Wearables for All: Development of Guidelines to Stimulate Accessible Wearable Technology Design. In Proceedings of the 13th International Web for All Conference, Montreal, QC, Canada, 11–13 April 2016; ACM: New York, NY, USA, 2016. [Google Scholar]
- Thakur, N.; Han, C.Y. A Study of Fall Detection in Assisted Living: Identifying and Improving the Optimal Machine Learning Method. J. Sens. Actuator Netw. 2021, 10, 39. [Google Scholar] [CrossRef]
- Thakur, N.; Han, C.Y. Multimodal Approaches for Indoor Localization for Ambient Assisted Living in Smart Homes. Information 2021, 12, 114. [Google Scholar] [CrossRef]
- Shaeffer, D.K. MEMS Inertial Sensors: A Tutorial Overview. IEEE Commun. Mag. 2013, 51, 100–109. [Google Scholar] [CrossRef]
- Kaluža, B.; Mirchevska, V.; Dovgan, E.; Luštrek, M.; Gams, M. An Agent-Based Approach to Care in Independent Living. In Lecture Notes in Computer Science; Springer: Berlin/Heidelberg, Germany, 2010; pp. 177–186. ISBN 9783642169168. [Google Scholar]
- Tabbakha, N.E. A Dataset for Elderly Action Recognition Using Indoor Location and Activity Tracking Data 2020. Available online: https://data.mendeley.com/datasets/sy3kcttdtx/3 (accessed on 21 May 2022).
- Saguna, S.; Zaslavsky, A.; Chakraborty, D. Complex Activity Recognition Using Context-Driven Activity Theory and Activity Signatures. ACM Trans. Comput. Hum. Interact. 2013, 20, 1–34. [Google Scholar] [CrossRef]
- The Imou Bullet 2S Smart Camera. Available online: http://://www.imoulife.com/product/detail/Bullet2S (accessed on 9 May 2022).
- Velcro Sleeve Kit for MMC and MMR. Available online: https://mbientlab.com/store/sleeve-sensor-research-kit (accessed on 9 May 2022).
- Estimote SpaceTimeOS. Available online: https://estimote.com/ (accessed on 9 May 2022).
- Microsoft SQL Server Versions List. Available online: https://sqlserverbuilds.blogspot.com/ (accessed on 9 May 2022).
- Available online: https://researchhow2.uc.edu/docs/default-source/default-document-library/citi-affiliation-guide.pdf (accessed on 9 May 2022).
- University of Cincinnati-IT@UC Institutional Review Board. Available online: https://research.uc.edu/support/offices/hrpp/irb (accessed on 9 May 2022).
- Gjoreski, H.; Lustrek, M.; Gams, M. Accelerometer Placement for Posture Recognition and Fall Detection. In Proceedings of the 2011 Seventh International Conference on Intelligent Environments, Nottingham, UK, 25–28 July 2011; pp. 47–54. [Google Scholar]
- Brown, B.; Reeves, S.; Sherwood, S. Into the Wild: Challenges and Opportunities for Field Trial Methods. In Proceedings of the SIGCHI Conference on Human Factors in Computing Systems, Vancouver, BC, Canada, 7–12 May 2011. [Google Scholar]
- Velavan, T.P.; Meyer, C.G. The COVID-19 Epidemic. Trop. Med. Int. Health 2020, 25, 278–280. [Google Scholar] [CrossRef] [PubMed] [Green Version]
- Johnson, L.B.; Kennedy, L. President Trump Declares State of Emergency for COVID-19. Available online: https://www.ncsl.org/ncsl-in-dc/publications-and-resources/president-trump-declares-state-of-emergency-for-covid-19.aspx (accessed on 9 May 2022).
- Worldometer. COVID Live—Coronavirus Statistics. Available online: https://www.worldometers.info/coronavirus/ (accessed on 9 May 2022).
- CDC COVID-19 Transmission. Available online: https://www.cdc.gov/coronavirus/2019-ncov/transmission/index.html (accessed on 13 July 2022).
- University of Cincinnati-IT@UC Coronavirus Impacts Return to On-Campus Research. Available online: https://research.uc.edu/coronavirus-impacts-return-to-on-campus-research (accessed on 10 May 2022).
- Mierswa, I.; Wurst, M.; Klinkenberg, R.; Scholz, M.; Euler, T. YALE: Rapid Prototyping for Complex Data Mining Tasks. In Proceedings of the 12th ACM SIGKDD International Conference on Knowledge Discovery and Data Mining—KDD ’06, Philadelphia, PA, USA, 20–23 August 2006; ACM Press: New York, NY, USA, 2006. [Google Scholar]
- Sen, S.; Chakraborty, D.; Subbaraju, V.; Banerjee, D.; Misra, A.; Banerjee, N.; Mittal, S. Accommodating User Diversity for In-Store Shopping Behavior Recognition. In Proceedings of the 2014 ACM International Symposium on Wearable Computers—ISWC ’14, Seattle, WC, USA, 13–17 September 2014; ACM Press: New York, NY, USA, 2014. [Google Scholar]
- Coskun, A.; Erbug, C. User Diversity in Design for Behavior Change. In Proceedings of the DRS Biennial Conference Series, Umeå, Sweden, 16–19 June 2014. [Google Scholar]
- Paul, A.; Ahmad, A.; Rathore, M.M.; Jabbar, S. Smartbuddy: Defining Human Behaviors Using Big Data Analytics in Social Internet of Things. IEEE Wirel. Commun. 2016, 23, 68–74. [Google Scholar] [CrossRef]
- Thakur, N.; Han, C.Y. Towards a Knowledge Base for Activity Recognition of Diverse Users. In Human Interaction, Emerging Technologies and Future Applications III; Springer International Publishing: Cham, Switzerland, 2021; pp. 303–308. ISBN 9783030553067. [Google Scholar]
- Rony, J.H.; Karim, N.; Rouf, M.D.A.; Islam, M.M.; Uddin, J.; Begum, M. A Cost-Effective IoT Model for a Smart Sewerage Management System Using Sensors. J 2021, 4, 356–366. [Google Scholar] [CrossRef]
- Vikram, N.; Harish, K.S.; Nihaal, M.S.; Umesh, R.; Kumar, S.A.A. A Low Cost Home Automation System Using WI-Fi Based Wireless Sensor Network Incorporating Internet of Things (IoT). In Proceedings of the 2017 IEEE 7th International Advance Computing Conference (IACC), Hyderabad, India, 5–7 January 2017; pp. 174–178. [Google Scholar]
- Sengupta, A.; Debnath, B.; Das, A.; De, D. FarmFox: A Quad-Sensor-Based IoT Box for Precision Agriculture. IEEE Consum. Electron. Mag. 2021, 10, 63–68. [Google Scholar] [CrossRef]
- Ogu, R.E.; Chukwudebe, G.A. Development of a Cost-Effective Electricity Theft Detection and Prevention System Based on IoT Technology. In Proceedings of the 2017 IEEE 3rd International Conference on Electro-Technology for National Development (NIGERCON), Owerri, Nigeria, 7–10 November 2017; pp. 756–760. [Google Scholar]
Publisher’s Note: MDPI stays neutral with regard to jurisdictional claims in published maps and institutional affiliations. |
© 2022 by the authors. Licensee MDPI, Basel, Switzerland. This article is an open access article distributed under the terms and conditions of the Creative Commons Attribution (CC BY) license (https://creativecommons.org/licenses/by/4.0/).















