Implementation and Performance of Face Recognition Payment System Securely Encrypted by SM4 Algorithm
Abstract
:1. Introduction
2. Principles and Methods
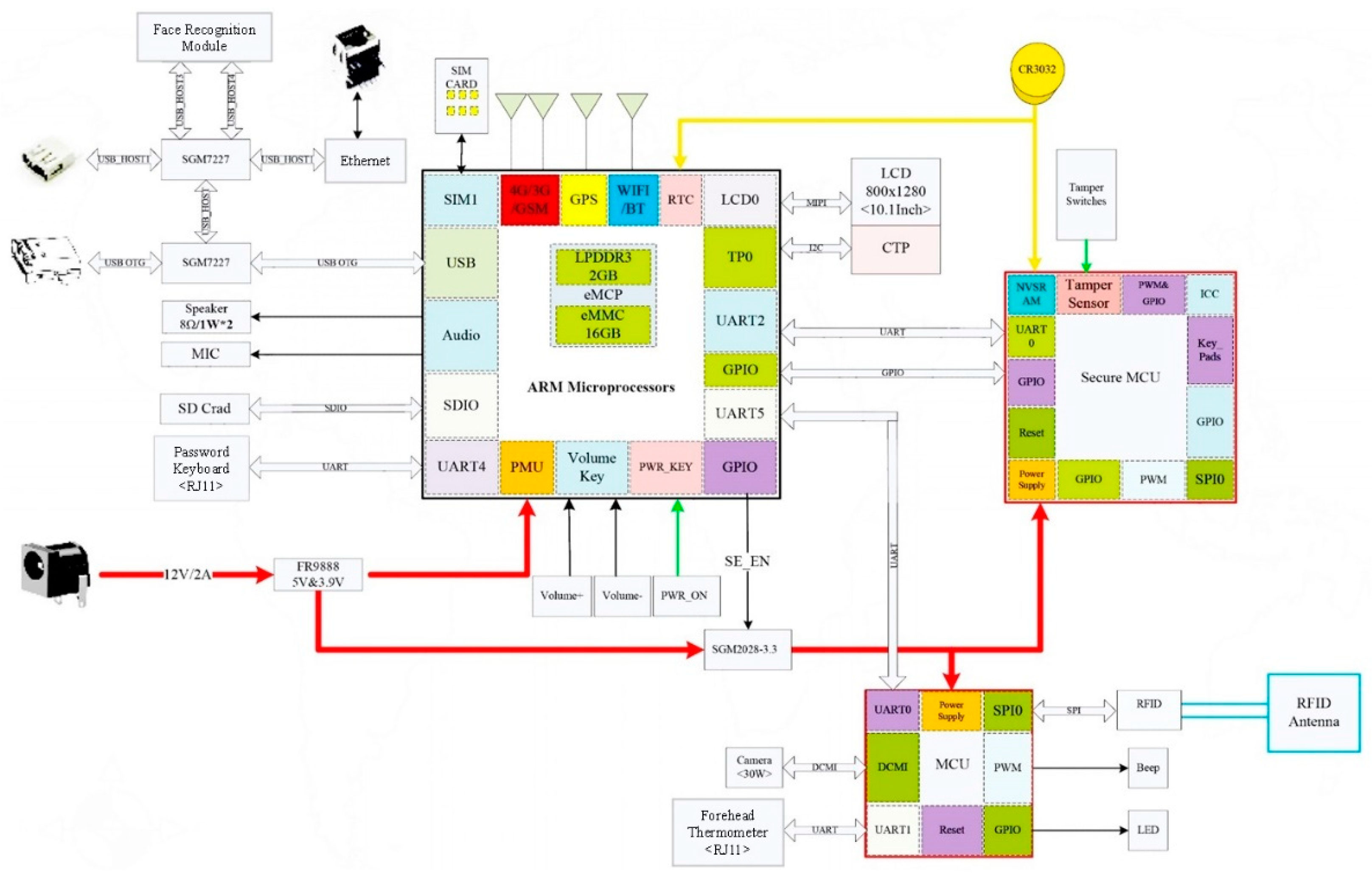
2.1. System Architecture and Hardware Design
2.2. System Software Design
3. Algorithms and Performance
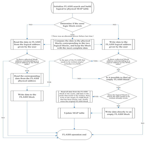
3.1. Key Management System Design
3.2. SM4 Algorithm and Performance
3.2.1. Algorithm Description
3.2.2. Algorithm Performance and Test Result
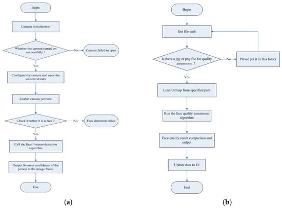
3.3. Face Recognition Algorithm Program
3.4. Face Detection Result
4. Discussion
5. Conclusions
6. Patents
Author Contributions
Funding
Data Availability Statement
Conflicts of Interest
References
- Liu, X.M.; Xia, T.W. Research on application status and problems of face-scanning payment technology in payment institutions. Financ. Technol. Time 2020, 12, 59–61. [Google Scholar]
- ISO/IEC 18033-3:2010/AMD 1:2021; Information Technology-Security Techniques—Encryption Algorithms—Part 3: Block ciphers—Amendment 1: SM4. International Organization for Standardization: Geneva, Switzerland, 2021.
- Gao, G.Q. Security of SM4 against correlated key linear cryptanalysis. J. Beijing Inst. Graph. Commun. 2020, 28, 154–160. [Google Scholar]
- Xiao, Y. Design of Face Anti-Spoofing Based on Deep Learning. Master’s Thesis, Zhejiang University, Hangzhou, China, July 2021; pp. 15–21. [Google Scholar]
- Luan, X.; Li, X.S. Face anti-spoofing algorithm based on multi-feature fusion. Comput. Sci. 2021, 48, 410–413. [Google Scholar]
- Zhang, Y.; Ma, C.Z.; Yang, P.; Wang, X.M. Face feature extraction algorithm based on wavelet transform and improved principal component analysis. J. Jilin Univ. (Sci. Ed.) 2021, 59, 1500–1503. [Google Scholar]
- Yang, B.; Chen, Y.C. Smart rail transit secure payment system based on face recognition. Commun. Technol. 2020, 53, 506–511. [Google Scholar]
- Huang, J.Y. Face liveness detection technology based on security encryption. Pract. Electron. 2019, 77–78. [Google Scholar] [CrossRef]
- Chen, Y.; Chen, C.S.; Hu, H.G. Research on power analysis of SM4 hardware implementation. Netinfo Secur. 2018, 5, 52–54. [Google Scholar]
- Chen, L.; Zhong, W.D.; Yang, X.Y.; Liu, W.C. Mixed intelligent side channel analysis attack method for SM4. Comput. Eng. Appl. 2019, 55, 86–91. [Google Scholar]
- Jin, Y.X.; Yang, H.Z.; Wang, X.B.; Yuan, Q.J. Improved differential fault attack for SM4 cipher. J. Cryptologic Res. 2020, 7, 453–463. [Google Scholar]
- Li, Y.H.; Nie, M.X.; Su, X.P.; Zhou, X.J.; He, C. Face recognition algorithm based on regional feature extraction. J. Northwest Univ. (Nat. Sci. Ed.) 2020, 50, 812–818. [Google Scholar]
- Zuo, C.; Zhang, X.L.; Hu, Y.; Yin, W.; Shen, D.T.; Zhong, J.X.; Zheng, J.; Chen, Q. Has 3D finally come of age?—An introduction to 3D structured-light sensor. Infrared Laser Eng. 2020, 49, 0303001. [Google Scholar]
- Shi, Q.Y.; Li, H.; Shi, F.R.; Yang, K.F. 3D face recognition algorithm based on near-infrared structured light and visible light. Wirel. Internet Technol. 2019, 4, 124–125. [Google Scholar]
- Xing, W.Q.; Liu, C.J. Application research of improved face recognition algorithm in APP. Electron. Des. Eng. 2019, 27, 185–188. [Google Scholar]
- Jing, L.; Zhou, C.; Liu, P. Application and discussion of face recognition technology in the automatic fare collection system of urban rail transit. Shanghai Constr. Sci. Technol. 2021, 2, 24–26. [Google Scholar]
- Yang, G.Q.; Ding, H.C.; Zou, J.; Jiang, H.; Chen, Y.Q. A big data security scheme based on high-performance cryptography implementation. J. Comput. Res. Dev. 2019, 56, 2207–2215. [Google Scholar]
- Luo, Q.B.; Li, X.Y.; Yang, G.W. Quantum circuit implementation of S-box for SM4 cryptographic algorithm. J. Univ. Electron. Sci. Technol. China 2021, 50, 821–822. [Google Scholar]
- Wang, X.X.; Hu, W.; Tan, J.; Zhu, J.C.; Tang, S.B. Correlation fault attack on AES. J. Xidian Univ. 2021, 48, 192–199. [Google Scholar]
- Wu, J.F.; Zheng, B.W.; Nie, Y.; Chai, Z.L. FPGA accelerator for 3DES algorithm based on OpenCL. Comput. Eng. 2021, 47, 147–155. [Google Scholar]
- Chen, H.; Liu, Y.M.; Xiao, C.L.; Guo, P.F.; Xiao, Z.J. Improved RC4 algorithm based on elliptic curve. J. Comput. Appl. 2019, 39, 2339–2345. [Google Scholar]
- Gao, X.M. Research on Security of Mobile Payment. Master’s Thesis, Chang’an University, Xi’an, China, May 2017; pp. 59–60. [Google Scholar]
- Mao, Y. Research on Chinese Domestic Cipher Algorithms in Mobile Network Payment. Master’s Thesis, Harbin University of Science and Technology, Harbin, China, March 2018; pp. 46–47. [Google Scholar]
- Wang, D.D. Design and Implementation of Secure Encrypted Instant Messaging System. Master’s Thesis, Shenyang Institute of Computing Technology Chinese Academy of Sciences, Shenyang, China, June 2020; pp. 62–64. [Google Scholar]
- Dou, M.J. Identity Authentication Mechanism Based on Blockchain in Mobile Payment. Master’s Thesis, Xidian University, Xi’an, China, July 2020; pp. 55–57. [Google Scholar]
- Zhuang, S.F.; Ji, Y.; Tu, D.W.; Zhang, X. Underwater RGB-D camera based on binocular stereo vision. Acta Photonica Sin. 2022, 51, 0404003. [Google Scholar]
- Sun, D.Q.; Duan, H.X.; Pei, H.D.; Hu, L. Pose measurement method of Space non-cooperative targets based on TOF camera. Acta Opt. Sin. 2021, 41. [Google Scholar] [CrossRef]
- Manzo, M.; Giordano, M.; Maddalena, L.; Guarracino, M.R. Performance Evaluation of Adversarial Attacks on Whole-Graph Embedding Models. In Proceedings of the 15th Learning and Intelligent Optimization Conference, Athens, Greece, 20–25 June 2021; pp. 219–236. [Google Scholar]
- Huang, C.M. Third Party Payment System Based on Face Recognition. Master’s Thesis, Yangzhou University, Yangzhou, China, November 2018; pp. 32–36. [Google Scholar]
- Liu, Q. Embedded Mobile Payment System Based on Face Recognition. Master’s Thesis, Yangzhou University, Yangzhou, China, October 2019; pp. 35–36. [Google Scholar]
- Yi, S. Railway Passengers Unconscious Outbound Key Technology and Application Scheme Research. Master’s Thesis, China Academy of Railway Sciences, Beijing, China, June 2020; pp. 48–50. [Google Scholar]
- Wang, B. Research and Implementation of Security Mechanism of Virtual Campus Card Based on Blockchain. Master’s Thesis, Beijing Jiaotong University, Beijing, China, September 2020; pp. 52–54. [Google Scholar]









| Encryption Data (KB) | Operation Time (Seconds) | Average Execution Time (Seconds) | Average Operation Rate (Kbps) | ||
|---|---|---|---|---|---|
| First Time | Second Time | Third Time | |||
| 128 | 0.265 | 0.263 | 0.264 | 0.264 | 3971.89 |
| Decryption Data (KB) | Operation Time (Seconds) | Average Execution Time (Seconds) | Average Operation Rate (Kbps) | ||
|---|---|---|---|---|---|
| First Time | Second Time | Third Time | |||
| 128 | 0.264 | 0.264 | 0.265 | 0.264 | 3971.81 |
| Number of Face Databases | False Recognition Rate | Pass Rate | Performance Requirement |
|---|---|---|---|
| 5000 | 0.01% | 98.85% | ≥98.3% |
| 5000 | 0.001% | 98.51% | ≥98% |
Publisher’s Note: MDPI stays neutral with regard to jurisdictional claims in published maps and institutional affiliations. |
© 2022 by the authors. Licensee MDPI, Basel, Switzerland. This article is an open access article distributed under the terms and conditions of the Creative Commons Attribution (CC BY) license (https://creativecommons.org/licenses/by/4.0/).
Share and Cite
Zhou, Y.; Wu, N.; Hu, B.; Zhang, Y.; Qiu, J.; Cai, W. Implementation and Performance of Face Recognition Payment System Securely Encrypted by SM4 Algorithm. Information 2022, 13, 316. https://doi.org/10.3390/info13070316
Zhou Y, Wu N, Hu B, Zhang Y, Qiu J, Cai W. Implementation and Performance of Face Recognition Payment System Securely Encrypted by SM4 Algorithm. Information. 2022; 13(7):316. https://doi.org/10.3390/info13070316
Chicago/Turabian StyleZhou, Yukun, Ningsheng Wu, Baidong Hu, Yitao Zhang, Jingyun Qiu, and Weiming Cai. 2022. "Implementation and Performance of Face Recognition Payment System Securely Encrypted by SM4 Algorithm" Information 13, no. 7: 316. https://doi.org/10.3390/info13070316
APA StyleZhou, Y., Wu, N., Hu, B., Zhang, Y., Qiu, J., & Cai, W. (2022). Implementation and Performance of Face Recognition Payment System Securely Encrypted by SM4 Algorithm. Information, 13(7), 316. https://doi.org/10.3390/info13070316

