Lack of Awareness of IT Adoption and Use Theories by IT/IS Project Managers: Poor Relevance, Unfocused Research or Deficient Education?
Abstract
:1. Introduction
2. Background
2.1. Delone and Mclean IS Success Model
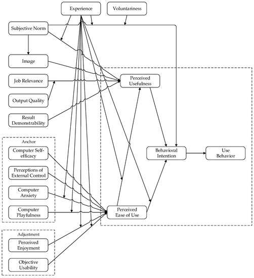
2.2. TAM—Technology Acceptance Model
2.3. UTAUT—Unified Theory of Acceptance and Use of Technology
2.4. DOI—Diffusion of Innovation Theory
3. Method
3.1. Survey Instrument (Questionnaire)
3.2. Characteristics of the Respondents
4. Results and Discussion
- Competency 8 of the Foundations realm—“Demonstrate an ability to solve basic computational and design problems using IS development with appropriate methodologies, software tools and innovative methods for improving processes and organizational change” (emphasis added)—suggests the relevance of the models/theories that we are interested in. However, they are not mentioned in the knowledge involved in the competency [48], p. 101.
- The Technology and Security competency realm does not seem to be the place to find references to the models/theories. However, in one of the competencies included in the Emerging Technologies competency area—Competency 4: Investigate technologies through a theoretical lens—it is possible to find the following pair knowledge element/Skill level: Appropriate theories related to technology implementation and use/5—Evaluate [48], p. 120. In addition, Competency 6—“Identify the impact of technologies on society and business” includes the pair: Business impact of technology/5—Evaluate [48], p. 121.
- The description of the (Applications) Development realm mentions that an “IS perspective on application development” includes “sociological and psychological components that constitute user and organizational acceptance and satisfaction” [48], p. 55. However, the two required competency areas of this realm—Systems Analysis and Design and Application Development and Programming—emphasize aspects related to the construction of software. While recognizing the increased deployment of digital technologies, concerns regarding the implantation of these technologies are absent in these competency realms.
- The Digital Innovation Competency Area within the Organizational Domain Competency Realm includes competency under the following description: “Competency 7: Practically demonstrate the investigation and application of new innovation.” It includes the pair: Evaluation criteria for a successful application/5—Evaluate [48], p. 166.
- The Business Process Management Competency Area within the Organizational Domain Competency Realm includes competency under the following description: “Competency 6: Use process improvement methods and implement TO-BE processes by eliminating the bottlenecks, enhancing, and innovating the AS-IS process.” It includes the pair: Change management and implementation/3—Apply [48], p. 169.
5. Conclusions
Author Contributions
Funding
Institutional Review Board Statement
Informed Consent Statement
Data Availability Statement
Acknowledgments
Conflicts of Interest
References
- Tam, C.; Moura, E.J.D.C.; Oliveira, T.; Varajão, J. The factors influencing the success of on-going agile software development projects. Int. J. Proj. Manag. 2020, 38, 165–176. [Google Scholar] [CrossRef]
- Hafseld, K.H.J.; Hussein, B.; Rauzy, A.B. An attempt to understand complexity in a government digital transformation project. Int. J. Inf. Syst. Proj. Manag. 2021, 9, 70–91. [Google Scholar]
- Owens, D.; Merhout, J.W.; Khazanchi, D. Project management assurance in agile projects: Research in progress. In Proceedings of the Thirteenth Midwest Association for Information Systems Conference, Saint Louis, MO, USA, 17–18 May 2018. [Google Scholar]
- Iriarte, C.; Bayona, S. It projects success factors: A literature review. Int. J. Inf. Syst. Proj. Manag. Rev. 2020, 8, 49–78. [Google Scholar]
- Morcov, S.; Pintelon, L.; Kusters, R. Definitions, characteristics and measures of IT project complexity—A systematic literature review. Int. J. Inf. Syst. Proj. Manag. 2020, 8, 5–21. [Google Scholar]
- Janssens, G.L.S.G.; Kusters, R.J.; Martin, H.H. Expecting the unexpected during ERP implementations: A complexity view. Int. J. Inf. Syst. Proj. Manag. 2020, 8, 68–82. [Google Scholar]
- Varajão, J.; Silva, H.; Pejic-Bach, M. Key competences of information systems project managers. Int. J. Inf. Technol. Proj. Manag. 2019, 10, 73–90. [Google Scholar] [CrossRef] [Green Version]
- Sampaio, S.; Wu, Q.; Cormican, K.; Varajão, J. Reach for the sky: Analysis of behavioral competencies linked to project success. Int. J. Manag. Proj. Bus. 2021, 15, 192–215. [Google Scholar] [CrossRef]
- Davis, F.D. A Technology Acceptance Model for Empirically Testing New End-User Information Systems: Theory and Results. Ph.D. Thesis, Massachusetts Institute of Technology, Cambridge, MA, USA, 1986. [Google Scholar]
- Davis, F.D.; Bagozzi, R.P.; Warshaw, P.R. User acceptance of computer technology: A comparison of two theoretical models. Manag. Sci. 1989, 35, 982–1003. [Google Scholar] [CrossRef] [Green Version]
- Venkatesh, V.; Morris, M.G.; Davis, G.B.; Davis, F.D. User acceptance of information technology: Toward a unified view. MIS Q. 2003, 27, 425–478. [Google Scholar] [CrossRef] [Green Version]
- Venkatesh, V.; Thong, J.Y.L.; Xu, X. Consumer acceptance and use of information technology: Extending the unified theory of acceptance and use of technology. MIS Q. 2012, 36, 157–178. [Google Scholar] [CrossRef] [Green Version]
- Varajão, J.; Silva, T.; Trigo, A. ISRI—Information systems research constructs and indicators: A web tool for information systems researchers. J. Inf. Sci. Theory Pract. 2021, 9, 54–67. [Google Scholar]
- Fishbein, M.; Ajzen, I. Belief, Attitude, Intention, and Behavior: An Introduction to Theory and Research; Addison-Wesley Pub. Co: Boston, MA, USA, 1975. [Google Scholar]
- Ajzen, I. The theory of planned behavior. Organ. Behav. Hum. Decis. Processes 1991, 50, 179–211. [Google Scholar] [CrossRef]
- Rogers, E.M. Diffusion of Innovations, 1st ed.; Free Press of Glencoe: New York, NY, USA, 1962. [Google Scholar]
- Rogers, E.M. Diffusion of Innovations, 3rd ed.; Free Press: New York, NY, USA, 1983. [Google Scholar]
- Rogers, E.M. Diffusion of Innovations, 4th ed.; Free Press: New York, NY, USA, 1995. [Google Scholar]
- Rogers, E.M. Diffusion of Innovations, 5th ed.; Free Press: New York, NY, USA, 2003. [Google Scholar]
- DeLone, W.H.; McLean, E.R. Information systems success: The quest for the dependent variable. Inf. Syst. Res. 1992, 3, 60–95. [Google Scholar] [CrossRef] [Green Version]
- DeLone, W.H.; McLean, E.R. The DeLone and McLean model of information systems success: A ten-year update. J. Manag. Inf. Syst. 2003, 19, 9–30. [Google Scholar]
- DeLone, W.H.; McLean, E.R. Information systems success measurement. Found. Trends® Inf. Syst. 2016, 2, 1–116. [Google Scholar] [CrossRef]
- Seddon, P.B. A respecification and extension of the DeLone and McLean model of IS success. Inf. Syst. Res. 1997, 8, 240–253. [Google Scholar] [CrossRef]
- Wang, Y.S. Assessing e-commerce systems success: A respecification and validation of the DeLone and McLean model of IS success. Inf. Syst. J. 2008, 18, 529–557. [Google Scholar] [CrossRef]
- Patnayakuni, R.; Ruppel, C.P. A socio-technical approach to improving the systems development process. Inf. Syst. Front. 2010, 12, 219–234. [Google Scholar] [CrossRef]
- Varajão, J.; Trigo, A. Evaluation of IS project success in InfSysMakers: An exploratory case study. In Proceedings of the 37th International Conference on Information Systems (ICIS 2016), Dublin, Ireland, 11–14 December 2016; pp. 1–10. [Google Scholar]
- Kääriäinen, J.; Kuusisto, O.; Pussinen, P.; Saarela, M.; Saari, L.; Hänninen, K. Applying the positioning phase of the digital transformation model in practice for smes: Toward systematic development of digitalization. Int. J. Inf. Syst. Proj. Manag. 2020, 8, 24–43. [Google Scholar]
- Pereira, J.; Varajão, J.; Takagi, N. Evaluation of information systems project success—Insights from practitioners. Inf. Syst. Manag. 2021, 2021, 1–18. [Google Scholar] [CrossRef]
- Bezdrob, M.; Brkić, S.; Gram, M. The pivotal factors of it projects’ success—Insights for the case of organizations from the federation of Bosnia and Herzegovina. Int. J. Inf. Syst. Proj. Manag. 2020, 8, 23–41. [Google Scholar]
- Hefley, W.E.; Bottion, M. Skills of junior project management professionals and project success achieved by them. Int. J. Inf. Syst. Proj. Manag. 2021, 9, 56–75. [Google Scholar]
- Varajão, J.; Silva, T. ISRI—Information Systems Research Indicators 2017–2021. Available online: https://isri.sciencesphere.org/ (accessed on 15 December 2021).
- Ajzen, I.; Fishbein, M. Understanding Attitudes and Predicting Social Behavior; Prentice-Hall: Englewood Cliffs, NJ, USA, 1980. [Google Scholar]
- Venkatesh, V.; Bala, H. Technology acceptance model 3 and a research agenda on interventions. Decis. Sci. 2008, 39, 273–315. [Google Scholar] [CrossRef] [Green Version]
- Davis, F.D.; Bagozzi, R.P.; Warshaw, P.R. Extrinsic and intrinsic motivation to use computers in the workplace. J. Appl. Soc. Psychol. 1992, 22, 1111–1132. [Google Scholar] [CrossRef]
- Vallerand, R.J. Toward a hierarchical model of intrinsic and extrinsic motivation. Adv. Exp. Soc. Psychol. 1997, 29, 71–360. [Google Scholar]
- Ajzen, I. From intentions to actions: A theory of planned behavior. In Action Control; Springer: Berlin/Heidelberg, Germany, 1985; pp. 11–39. [Google Scholar]
- Taylor, S.; Todd, P. Assessing IT usage: The role of prior experience. MIS Q. 1995, 19, 561–568. [Google Scholar] [CrossRef] [Green Version]
- Thompson, R.L.; Higgins, C.A.; Howell, J.M. Personal computing: Toward a conceptual model of utilization. MIS Q. 1991, 15, 125–142. [Google Scholar] [CrossRef]
- Moore, G.C.; Benbasat, I. Development of an instrument to measure the perceptions of adopting an information technology innovation. Inf. Syst. Res. 1991, 2, 192–222. [Google Scholar] [CrossRef] [Green Version]
- Bandura, A. Social Foundations of Thought and Action: A Social Cognitive Theory; Prentice-Hall, Inc.: Hoboken, NJ, USA, 1986. [Google Scholar]
- Compeau, D.; Higgins, C. Computer self-efficacy: Development of a measure and initial test. MIS Q. 1995, 19, 189–210. [Google Scholar] [CrossRef] [Green Version]
- Harrell, M.C.; Bradley, M.A. Data Collection Methods. Semi-Structured Interviews And Focus Groups; RAND National Defense Research Institute: Santa Monica, CA, USA, 2009. [Google Scholar]
- Rea, L.M.; Parker, R.A. Designing and Conducting Survey Research: A Comprehensive Guide; John Wiley & Sons: Hoboken, NJ, USA, 2014. [Google Scholar]
- Tripathi, A.; Khazanchi, D. IS/T leadership: A comprehensive review of published research. In Proceedings of the 24th Americas Conference on Information Systems 2018: Digital Disruption, AMCIS 2018, New Orleans, LA, USA, 16–18 August 2018. [Google Scholar]
- Van Aken, J.E. Management research based on the paradigm of the design sciences: The quest for field-tested and grounded technological rules. J. Manag. Stud. 2004, 41, 219–246. [Google Scholar] [CrossRef]
- March, S.T.; Smith, G.F. Design and natural science research on information technology. Decis. Support Syst. 1995, 15, 251–266. [Google Scholar] [CrossRef]
- Grover, V.; Lyytinen, K. New state of play in information systems research: The push to the edges. MIS Q. Manag. Inf. Syst. 2015, 39, 271–296. [Google Scholar] [CrossRef]
- Association for Computing Machinery (ACM); Association for Information Systems (AIS). IS2020: A Competency Model for Undergraduate Programs in Information Systems; The Joint ACM/AIS IS2020 Task Force; ACM: New York, NY, USA; AIS: Atlanta, GA, USA, 2021; Available online: https://www.acm.org/binaries/content/assets/education/curricula-recommendations/is2020.pdf (accessed on 18 December 2021).
- Topi, H.; Karsten, H.; Brown, S.A.; Carvalho, J.A.; Donnellan, B.; Shen, J.; Tan, B.C.Y.; Thouin, M.F. MSIS 2016 global competency model for graduate degree programs in information systems. Commun. Assoc. Inf. Syst. 2017, 40, 18. [Google Scholar] [CrossRef]
- Topi, H.; Vlalcich, J.S.; Wright, R.Y.; Kaiser, K.M.; Nunamaker, J.F.J.R.; Sipior, J.C.; de Vreede, G.J. IS 2010: Curriculum guidelines for undergraduate degree programs in information systems. Commun. Assoc. Inf. Syst. 2010, 26, 18. [Google Scholar] [CrossRef] [Green Version]
- Gorgone, J.T.; Gray, P.; Stohr, E.A.; Valacich, J.S.; Wigand, R.T. MSIS 2006: Model Curriculum and Guidelines for Graduate Degree Programs in Information Systems. Commun. Assoc. Inf. Syst. 2006, 17, 1–58. [Google Scholar] [CrossRef]
- Task for on PM Curricula, PM Curriculum and Resources; Project Management Institute: Newtown Square, PA, USA, 2015.
- European Commission. PM² Project Management Methodology (Guide 3.0.1); European Commission: Brussels, Luxembourg, 2021. [Google Scholar]







| Respondents | Companies | |||
|---|---|---|---|---|
| Survey 1 | Survey 2 | Survey 1 | Survey 2 | |
| Gender | Total of employees | |||
| Male | 77.0% | 78.2% | <201 (36.5%) | <50 (24.4%) |
| Female | 23.0% | 21.8% | 201–500 (27.0%) | 50–249 (26.9%) |
| Age | 501–2000 (13.5%) | ≥250 (47.1%) | ||
| <31 | 8.1% | 9.8% | >2000 (23.0%) | Does not know/answer (1.6%) |
| 31–40 | 41.9% | 48.2% | International presence | |
| >40 | 50.0% | 42.0% | Yes (77.0%) | Yes (74.6%) |
| Average years in project management | No (23.0%) | No (25.4%) | ||
| Sector | ||||
| 1–10 | 50.0% | 61.7% | IT (28.37%) | IT (63.73%) |
| >10 | 50.0% | 38.3% | Non-IT (71.63%) | Non-IT (36.27%) |
Publisher’s Note: MDPI stays neutral with regard to jurisdictional claims in published maps and institutional affiliations. |
© 2022 by the authors. Licensee MDPI, Basel, Switzerland. This article is an open access article distributed under the terms and conditions of the Creative Commons Attribution (CC BY) license (https://creativecommons.org/licenses/by/4.0/).
Share and Cite
Varajão, J.; Carvalho, J.Á.; Silva, T.; Pereira, J. Lack of Awareness of IT Adoption and Use Theories by IT/IS Project Managers: Poor Relevance, Unfocused Research or Deficient Education? Information 2022, 13, 48. https://doi.org/10.3390/info13020048
Varajão J, Carvalho JÁ, Silva T, Pereira J. Lack of Awareness of IT Adoption and Use Theories by IT/IS Project Managers: Poor Relevance, Unfocused Research or Deficient Education? Information. 2022; 13(2):48. https://doi.org/10.3390/info13020048
Chicago/Turabian StyleVarajão, João, João Álvaro Carvalho, Tiago Silva, and Jaime Pereira. 2022. "Lack of Awareness of IT Adoption and Use Theories by IT/IS Project Managers: Poor Relevance, Unfocused Research or Deficient Education?" Information 13, no. 2: 48. https://doi.org/10.3390/info13020048
APA StyleVarajão, J., Carvalho, J. Á., Silva, T., & Pereira, J. (2022). Lack of Awareness of IT Adoption and Use Theories by IT/IS Project Managers: Poor Relevance, Unfocused Research or Deficient Education? Information, 13(2), 48. https://doi.org/10.3390/info13020048

