Development of a Method for the Engineering of Digital Innovation Using Design Science Research
Abstract
1. Introduction
1.1. Motivation
1.2. Design Science Research in Information Systems
1.3. Engineering of Innovation
- A process model for the engineering of innovation service systems by the combination of a practitioners’ innovation process with a dedicated Design Science Research (DSR) process [15];
2. Related Work
3. Methodology
4. Foundational Elements for the Proposed Method
4.1. Integrated Innovation and Design Science Research Processes
4.1.1. Practice-Driven Innovation Process
4.1.2. Design Science Research (DSR) Process
4.1.3. Initial Method Design: Combination into an Integrated Process Model
4.2. Integrated Innovation Strategies Framework
- The Invention quadrant includes innovations which are “new-to-the-world”. Here the problem, and especially the knowledge required to solve it, have not been identified before.
- The Advancement quadrant encompasses innovations that are achieved by implementing superior (to the state-of-the-art) solutions to an existing problem.
- The Exaptation quadrant includes innovations by which existing solutions for a problem (in a different context) are used for a completely different purpose.
- The Exploitation quadrant includes innovations where known solutions are applied to known problems, so the setting is not “new-to-the-world”, but rather “new-to-us”.
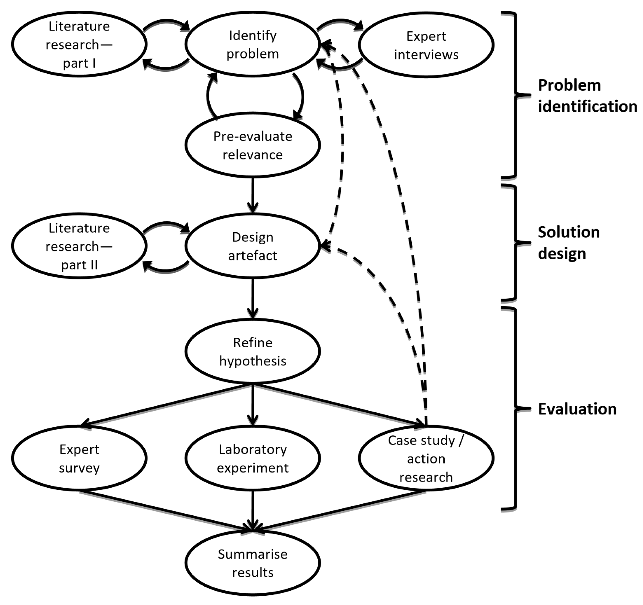
5. Result: A Method for the Engineering of Digital Innovation
5.1. Scientific Artifact “Method”
5.2. Method Description
6. Evaluation by a Case Study: Tailored Call Center Process
- Situation Faced
- Action Taken
- Results Achieved
- Lessons Learned
Innovation Strategies Validation
7. Discussion
- Map an existing idea to the fitting IISF strategy;
- Identify a solution design by trying out the four innovation and nine design strategies
- Optional: Try out different scenarios by pivoting through the remaining three innovations and eight design strategies in order to come to new design ideas.
8. Conclusions and Future Work
Author Contributions
Funding
Institutional Review Board Statement
Informed Consent Statement
Data Availability Statement
Conflicts of Interest
References
- David, P.A.; Mowery, D.; Steinmueller, W.E. Analysing The Economic Payoffs From Basic Research. Econ. Innov. New Technol. 1992, 2, 73–90. [Google Scholar] [CrossRef]
- vom Brocke, J.; Winter, R.; Hevner, A.; Maedche, A. Special Issue Editorial—Accumulation and Evolution of Design Knowledge in Design Science Research: A Journey Through Time and Space. J. Assoc. Inf. Syst. 2020, 21, 520–544. [Google Scholar] [CrossRef]
- Perea, E.; Brady, M. Research rigor and the gap between academic journals and business practitioners. J. Manag. Dev. 2017, 36, 1052–1062. [Google Scholar] [CrossRef]
- Simon, H.A. Sciences of the Artificial; MIT Press: London, UK, 1970. [Google Scholar]
- Benbasat, I.; Zmud, R.W. Empirical Research in Information Systems: The Practice of Relevance. MIS Q. 1999, 23, 3–16. [Google Scholar] [CrossRef]
- Benbasat, I.; Zmud, R. The Identity Crisis Within the IS Discipline: Defining and Communicating the Discipline’s Core Properties. MIS Q. 2003, 27, 183–194. [Google Scholar] [CrossRef]
- Hevner, A.R.; March, S.T.; Park, J.; Ram, S. Design Science in Information Systems Research. MIS Q. 2004, 28, 75–105. [Google Scholar] [CrossRef]
- Gregor, S. The Nature of Theory in Information Systems. MIS Q. 2006, 30, 611–642. [Google Scholar] [CrossRef]
- Walls, J.G.; Widmeyer, G.R.; Sawy, O.A.E. Building an Information System Design Theory for Vigilant EIS. Inf. Syst. Res. 1992, 3, 36–59. [Google Scholar] [CrossRef]
- Guba, E.G. ERIC/ECTJ Annual Review Paper: Criteria for Assessing the Trustworthiness of Naturalistic Inquiries. Educ. Commun. Technol. 1981, 29, 75–91. [Google Scholar] [CrossRef]
- Venable, J. The Role of Theory and Theorising in Design Science Research. First International Conference on Design Science Research in Information Systems and Technology. 2006. Available online: https://espace.curtin.edu.au/handle/20.500.11937/20936 (accessed on 21 November 2022).
- Wilde, T.; Hess, T. Forschungsmethoden der Wirtschaftsinformatik—Eine empirische Untersuchung. WIRTSCHAFTSINFORMATIK 2007, 49, 280–287. Available online: https://link.springer.com/article/10.1007/s11576-007-0064-z (accessed on 21 November 2022). [CrossRef]
- Aier, S.; Fischer, C.; Schönherr, M. A framework for the strategic positioning of intra-company ICT researchorganizations. In Proceedings of the 19th European Conference on Information Systems, ECIS 2011, Helsinki, Finland, 9–11 June 2011; Tuunainen, V.K., Rossi, M., Nandhakumar, J., Eds.; 2011; p. 155. Available online: https://aisel.aisnet.org/ecis2011/155/ (accessed on 21 November 2022).
- Chesbrough, H. Open Innovation: The New Imperative for Creating and Profiting from Technology; Harvard Business School Press: Boston, MA, USA, 2006. [Google Scholar]
- Bub, U. Towards an Integrated Method for the Engineering of Digital Innovation and Design Science Research: ADBIS 2018 Short Papers and Workshops, AI*QA, BIGPMED, CSACDB, M2U, BigDataMAPS, ISTREND, DC, Budapest, Hungary, 2–5 September 2018; Springer: Cham, Switzerland, 2018; pp. 327–338. [Google Scholar] [CrossRef]
- Offermann, P.; Blom, S.; Bub, U. Strategies for Creating, Generalising and Transferring Design Science Knowledge—A Methodological Discussion and Case Analysis. In Proceedings of the Wirtschaftsinformatik, Zürich, Switzerland, 16–18 February 2011; p. 54. Available online: https://aisel.aisnet.org/wi2011/54/ (accessed on 21 November 2022).
- Bub, U. Systematic Creation of Cumulative Design Science Research Knowledge with a Case Study in the Field of Automatic Speech Recognition. In Proceedings of the New Trends in Databases and Information Systems, ADBIS 2019 Short Papers, Workshops BBIGAP, QAUCA, SemBDM, SIMPDA, M2P, MADEISD, and Doctoral Consortium, Bled, Slovenia, 8–11 September 2019; Welzer, T., Eder, J., Podgorelec, V., Wrembel, R., Ivanovic, M., Gamper, J., Morzy, M., Tzouramanis, T., Darmont, J., Latific, A.K., Eds.; Springer: Berlin/Heidelberg, Germany, 2019; Volume 1064, pp. 94–101. [Google Scholar] [CrossRef]
- Gregor, S.D.; Hevner, A.R. The Knowledge Innovation Matrix (KIM): A Clarifying Lens for Innovation. Informing Sci. Int. J. Emerg. Transdiscipl. 2014, 17, 217–239. [Google Scholar] [CrossRef]
- Huseynli, M.; Podder, I.; Ogbuachi, M.; Bub, U. Digital Innovation and Design Science Research: The State-of-the-art Review and Integrated Innovation Strategies Framework. In 10th Interdisciplinary Doctoral Conference 2021; University of Pecs: Pecs, Hungary, 2021. [Google Scholar]
- Schuster, R.; Wagner, G.; Schryen, G. Information Systems Design Science Research and Cumulative Knowledge Development: An Exploratory Study. ICIS 2018 Proceedings. 2018. Available online: https://aisel.aisnet.org/icis2018/design/Presentations/3/ (accessed on 21 November 2022).
- Bub, U. Methodenvergleich und Methodenentwicklung mit einem Canvas. Wirtsch. Manag. 2020, 12, 146–157. [Google Scholar] [CrossRef]
- Rosenberg, H. Business Cycles: A Theoretical, Historical, and Statistical Analysis of the Capitalist Process. By Joseph Schumpeter, Professor of Economics, Harvard University. Two volumes. (New York: McGraw-Hill Book Company. 1939. Pp. xvi, 448; ix, 449–1095.). Am. Hist. Rev. 1940, 46, 96–99. [Google Scholar] [CrossRef]
- Cooper, R.G. Stage-gate systems: A new tool for managing new products. Bus. Horizons 1990, 33, 44–54. [Google Scholar] [CrossRef]
- von Zedtwitz, M.; Friesike, S.; Gassmann, O. Managing R&D and New Product Development. In The Oxford Handbook of Innovation Management; Dodgson, M., Gann, D., Phillips, N., Eds.; Oxford University Press: Oxford, UK, 2014; pp. 530–547. Available online: https://research.vu.nl/en/publications/managing-rampd-and-new-product-development (accessed on 21 November 2022). [CrossRef]
- Österle, H.; Otto, B. Consortium Research. Bus. Inf. Syst. Eng. 2010, 2, 283–293. [Google Scholar] [CrossRef]
- Nambisan, S.; Lyytinen, K.; Majchrzak, A.; Song, M. Digital Innovation Management: Reinventing Innovation Management Research in a Digital World. MIS Q. 2017, 41, 223–238. [Google Scholar] [CrossRef]
- Grönlund, J.; Sjödin, D.R.; Frishammar, J. Open Innovation and the Stage-Gate Process: A Revised Model for New Product Development. Calif. Manag. Rev. 2010, 52, 106–131. [Google Scholar] [CrossRef]
- Fichman, R.G.; Santos, B.L.D.; Zheng, Z.E. Digital Innovation as a Fundamental and Powerful Concept in the Information Systems Curriculum. MIS Q. 2014, 38, 329–343. [Google Scholar] [CrossRef]
- Nambisan, S. Information Technology and Product/Service Innovation: A Brief Assessment and Some Suggestions for Future Research. J. Assoc. Inf. Syst. 2013, 14, 215–226. [Google Scholar] [CrossRef]
- Svitlana, K.; Halyna, P.; Lesja, V.; Daria, K.; Alina, D. Innovation management as basis of digitalization trends and security of financial sector. Entrep. Sustain. Issues 2022, 9, 56–76. Available online: https://ideas.repec.org/a/ssi/jouesi/v9y2022i4p56-76.html (accessed on 21 November 2022).
- Sakila, A.J.; Mesbaul, H.S. Innovation management: Is big data necessarily better data? Manag. Sustain. Dev. 2022, 14, 27–33. Available online: https://ideas.repec.org/a/blg/msudev/v14y2022i2p27-33n6.html (accessed on 21 November 2022).
- Abide, C.S.; Zuhal, T. Digital innovations-driven business model regeneration: A process model. Technol. Soc. 2021, 64, 101461. [Google Scholar]
- Hevner, A.; vom Brocke, J.; Maedche, A. Roles of Digital Innovation in Design Science Research. Bus. Inf. Syst. Eng. 2018, 61, 3–8. [Google Scholar] [CrossRef]
- Beltagui, A.; Rosli, A.; Candi, M. Exaptation in a digital innovation ecosystem: The disruptive impacts of 3D printing. Res. Policy 2020, 49, 103833. [Google Scholar] [CrossRef]
- Wiesböck, F.; Hess, T. Understanding the Capabilities for Digital Innovations from a Digital Technology Perspective; Working Papers 1/2018; University of Munich, Munich School of Management, Institute for Information Systems and New Media: Munich, Germny, 2018; Available online: https://www.econstor.eu/bitstream/10419/195925/1/1663266492.pdf (accessed on 21 November 2022).
- Hylving, L.; Koutsikouri, D. Exploring Phronesis in Digital Innovation. In Proceedings of the 28th European Conference on Information Systems (ECIS), An Online AIS Conference, Marrakech, Morocco, 15–17 June 2020. [Google Scholar]
- Holotiuk, F.; Moormann, J. Organizational Adoption of Digital Innovation: The Case of Blockchain Technology. In Proceedings of the ECIS, Portsmouth, UK, 23–28 June 2018. [Google Scholar]
- Huesig, S.; Endres, H. Exploring the digital innovation process: The role of functionality for the adoption of innovation management software by innovation managers. Eur. J. Innov. Manag. 2019, 22, 302–314. [Google Scholar] [CrossRef]
- Haefner, N.; Wincent, J.; Parida, V.; Gassmann, O. Artificial intelligence and innovation management: A review, framework, and research agenda? Technol. Forecast. Soc. Chang. 2021, 162, 120392. [Google Scholar] [CrossRef]
- Nylén, D.; Holmström, J. Digital innovation strategy: A framework for diagnosing and improving digital product and service innovation. Bus. Horizons 2015, 58, 57–67. [Google Scholar] [CrossRef]
- Chadha, Y.; Mehra, A.; Gregor, S.; Richardson, A. A Framework for Techniques for Information Technology Enabled Innovation. arXiv 2016, arXiv:1606.02480. [Google Scholar]
- Holmström, J. Recombination in digital innovation: Challenges, opportunities, and the importance of a theoretical framework. Inf. Organ. 2018, 28, 107–110. [Google Scholar] [CrossRef]
- Makkonen, H.; Komulainen, H. Explicating the market dimension in the study of digital innovation: A management framework for digital innovation. Technol. Anal. Strateg. Manag. 2018, 30, 1015–1028. [Google Scholar] [CrossRef]
- Isckia, T.; de Reuver, M.; Lescop, D. Digital innovation in platform-based ecosystems: An evolutionary framework. In Proceedings of the MEDES 2018: 10th International Conference on Management of Digital EcoSystems; Association for Computing Machinery (ACM): Tokyo, Japan, 2018; pp. 149–156. [Google Scholar] [CrossRef]
- Yablonsky, S. A Multidimensional Framework for Digital Platform Innovation and Management: From Business to Technological Platforms. Syst. Res. Behav. Sci. 2018, 35, 485–501. [Google Scholar] [CrossRef]
- Melville, N.P. Information Systems Innovation for Environmental Sustainability. MIS Q. 2010, 34, 1–21. [Google Scholar] [CrossRef]
- Kohli, R.; Melville, N.P. Digital innovation: A review and synthesis. Inf. Syst. J. 2019, 29, 200–223. [Google Scholar] [CrossRef]
- Hevner, A.; Gregor, S. Envisioning Entrepreneurship and Digital Innovation through a Design Science Research Lens: A Matrix Approach. Inf. Manag. 2020, 59, 103350. [Google Scholar] [CrossRef]
- Plattner, H.; Meinel, C.; Leifer, L. (Eds.) Design Thinking Research; Springer International Publishing: Berlin/Heidelberg, Germany, 2016. [Google Scholar] [CrossRef]
- Chow, R.; Jonas, W. Beyond Dualism in Methodology: An Integrative Design Research Medium "MAPS" and Some Reflections. 2008. Available online: https://www.academia.edu/69917701/Beyond_Dualisms_in_Methodology_An_Integrative_Design_Research_Medium_MAPS_and_some_Reflections (accessed on 21 November 2022).
- Jonas, W. Research through DESIGN through Research—A Problem Statement and a Conceptual Sketch. 2006. Available online: https://dl.designresearchsociety.org/drs-conference-papers/drs2006/researchpapers/73/ (accessed on 21 November 2022).
- Skogstad, P.; Leifer, L. A Unified Innovation Process Model for Engineering Designers and Managers. In Design Thinking; Meinel, C., Leifer, L., Plattner, H., Eds.; Springer: Berlin/Heidelberg, Germany, 2011; pp. 19–43. [Google Scholar] [CrossRef]
- Jones, D. The Anatomy of a Design Theory. J. Assoc. Inf. Syst. 2007, 8, 312–335. [Google Scholar] [CrossRef]
- Brinkkemper, S. Method engineering: Engineering of information systems development methods and tools. Inf. Softw. Technol. 1996, 38, 275–280. [Google Scholar] [CrossRef]
- Gutzwiller, T.A. Das CC RIM-Referenzmodell für den Entwurf von Betrieblichen, Transaktionsorientierten Informationssystemen; Physica-Verlag HD: Heidelberg, Germny, 1994; Available online: https://link.springer.com/book/10.1007/978-3-642-52405-9 (accessed on 21 November 2022).
- Bucher, T.; Winter, R. Dissemination and Importance of the "Method" Artifact in the Context of Design Research for Information Systems. In Proceedings of the Third International Conference on Design Science Research in Information Systems and Technology (DESRIST 2008), Atlanta, GA, USA, 25 September 2018; Vaishnavi, V., Baskerville, R., Eds.; Georgia State University: Atlanta, GA, USA, 2008; pp. 39–59. [Google Scholar]
- Offermann, P.; Levina, O.; Schönherr, M.; Bub, U. Outline of a Design Science Research Process. In Proceedings of the Proceedings of the 4th International Conference on Design Science Research in Information Systems and Technology, Philadelphia, PA, USA, 7–8 May 2009; Association for Computing Machinery: New York, NY, USA, 2009. [Google Scholar] [CrossRef]
- Rohrbeck, R.; Hölzle, K.; Gemünden, H.G. Opening up for competitive advantage—How Deutsche Telekom creates an open innovation ecosystem. R&D Manag. 2009, 39, 420–430. [Google Scholar] [CrossRef]
- Arnold, H.; Erner, M.; Möckel, P.; Schläffer, C. (Eds.) Applied Technology and Innovation Management; Springer: Berlin/Heidelberg, Germany, 2010. [Google Scholar] [CrossRef]
- Kressel, H.; Winarsky, N. If You Really Want to Change the World; Harvard Business School Press: Boston, MA, USA, 2015. [Google Scholar]
- Peffers, K.; Tuunanen, T.; Rothenberger, M.A.; Chatterjee, S. A Design Science Research Methodology for Information Systems Research. J. Manag. Inf. Syst. 2007, 24, 45–77. [Google Scholar] [CrossRef]
- vom Brocke, J.; Hevner, A.; Maedche, A. Introduction to design Science Research. In Design Science Research Cases; Springer: Berlin/Heidelberg, Germany, 2020; pp. 1–13. [Google Scholar]
- Goldkuhl, G. Design theories in information systems—A need for multi-grounding. J. Inf. Technol. Theory Appl. 2004, 6, 7. [Google Scholar]
- Lee, A.S.; Baskerville, R.L. Generalizing Generalizability in Information Systems Research. Inf. Syst. Res. 2003, 14, 221–243. [Google Scholar] [CrossRef]
- Ogbuachi, M.C.; Podder, I.; Bub, U.; Huseynli, M. A Framework for Quantifiable Process Improvement through Method Fragments in Situational Method Engineering. In Proceedings of the 2021 3rd International Conference on Advanced Information Science and System (AISS 2021), Sanya, China, 26–28 November 2021; Association for Computing Machinery: New York, NY, USA, 2022. [Google Scholar] [CrossRef]
- Offermann, P.; Blom, S.; Levina, O.; Bub, U. Proposal for Components of Method Design Theories. Bus. Inf. Syst. Eng. Int. J. Wirtsch. 2010, 2, 295–304. [Google Scholar] [CrossRef]
- March, S.T.; Smith, G.F. Design and natural science research on information technology. Decis. Support Syst. 1995, 15, 251–266. [Google Scholar] [CrossRef]
- Offermann, P.; Blom, S.; Schönherr, M.; Bub, U. Artifact Types in Information Systems Design Science—A Literature Review. In Global Perspectives on Design Science Research; Winter, R., Zhao, J.L., Aier, S., Eds.; Springer: Berlin/Heidelberg, Germany, 2010; pp. 77–92. [Google Scholar]
- vom Brocke, J.; Mendling, J. Frameworks for Business Process Management: A Taxonomy for Business Process Management Cases. In Business Process Management Cases; Springer International Publishing: Berlin/Heidelberg, Germany, 2017; pp. 1–17. [Google Scholar] [CrossRef]
- Metze, F.; Ajmera, J.; Englert, R.; Bub, U.; Burkhardt, F.; Stegmann, J.; Muller, C.; Huber, R.; Andrassy, B.; Bauer, J.G.; et al. Comparison of Four Approaches to Age and Gender Recognition for Telephone Applications. In Proceedings of the 2007 IEEE International Conference on Acoustics, Speech and Signal Processing—ICASSP’07, Honolulu, HI, USA, 16–20 April 2007. [Google Scholar] [CrossRef]
- Höge, H.; Draxler, C.; van den Heuvel, H.; Johansen, F.T.; Sanders, E.; Tropf, H.S. Speechdat multilingual speech databases for teleservices: Across the finish line. In Proceedings of the 6th European Conference on Speech Communication and Technology (Eurospeech 1999), Budapest, Hungary, 5–9 September 1999. [Google Scholar]
- Zissman, M.A. Comparison of four approaches to automatic language identification of telephone speech. IEEE Trans. Speech Audio Process. 1996, 4, 31. [Google Scholar] [CrossRef]
- Offermann, P.; Blom, S.; Schönherr, M.; Bub, U. Design Range and Research Strategies in Design Science Publications. In Proceedings of the 6th International Conference on Service-Oriented Perspectives in Design Science Research, Milwaukee, WI, USA, 5–6 May 2011; Springer: Berlin/Heidelberg, Germany, 2011; pp. 77–91. [Google Scholar]
- Metze, F.; Englert, R.; Bub, U.; Burkhardt, F.; Stegmann, J. Getting closer: Tailored human–computer speech dialog. Univers. Access Inf. Soc. 2008, 8, 97–108. [Google Scholar] [CrossRef]
- Lehotay-Kéry, P.; Kiss, A. Process, Analyze and Visualize Telecommunication Network Configuration Data in Graph Database. Vietnam. J. Comput. Sci. 2019, 07, 65–76. [Google Scholar] [CrossRef]
- Tóth, M.; Bozó, I. Static Analysis of Complex Software Systems Implemented in Erlang. In Central European Functional Programming School; Springer: Berlin/Heidelberg, Germany, 2012; pp. 440–498. [Google Scholar] [CrossRef]
- Rakić, G.; Tóth, M.; Budimac, Z. Toward recursion aware complexity metrics. Inf. Softw. Technol. 2020, 118, 106203. [Google Scholar] [CrossRef]
- Krupp, D.; Pataki, N. [Engineering Paper] Challenges of Implementing Cross Translation Unit Analysis in Clang Static Analyzer. In Proceedings of the 2018 IEEE 18th International Working Conference on Source Code Analysis and Manipulation (SCAM), Madrid, Spain, 23–24 September 2018; pp. 171–176. [Google Scholar]
- Huseynli, M.; Ogbuachi, M.; Bub, U. A Tool for Developing and Evaluating Methods (TDEM). In Proceedings of the Proceedings of the 24th International Conference on Enterprise Information Systems, Online, 25–27 April 2022; SCITEPRESS—Science and Technology Publications: Valletta, Malta, 2022. Available online: https://www.researchgate.net/publication/360494239_A_Tool_for_Developing_and_Evaluating_Methods_TDEM (accessed on 21 November 2022). [CrossRef]




| R1 | Rigid synchronization points with stakeholders |
| R2 | All activities take place in the form of projects |
| R3 | Pursuit of research accompanying innovation projects (e.g., PhD students) |
| R4 | Support of agile elements |
| R5 | Fulfill commercial KPIs jointly with business units |
| Synchronization Point | Role in Innovation Process | Role in Design Science Research Process |
|---|---|---|
| Gate 1 | Stable First innovation idea, filter for “go” vs. “no go” decision | Stable Research problem formulation, Stable utility statement |
| Gate 2 | Project scheme available, filter for “go” vs. “no go” decision | Stable Innovation strategy, design outputs named |
| Gate 3 | Full project plan with business case available, filter for “go” vs. “no go” decision, project kick-off after passing Gate 3 | Preliminary evaluation of research hypotheses, practical relevance ensured in alignment with innovation process |
| Milestone | Project fulfillment is actualized and compared to the project plan | Progressing status of individual design components presented, pre-evaluated, and commented |
| Gate 4 | Fully functional prototype ready, handover project kicked off | Suggestion regarding behavior in a summary of research/publication |
| Design Contributions | Applied Innovation Strategy | Description of Implementation |
|---|---|---|
| Design Step 1: Create innovative module for recognition of age and gender | Exploitation: Increase Scope | Use PPR recognizers from Language ID scope and increase their scope to age and gender recognition task. |
| Design Step 2: Create new tailored IVR dialog | Exploitation: Combine | Use existing COTS recognizers/IVR tools and combine them with a new module for age and gender recognition |
| Applied Innovation Strategy | Adopted Abstract of Design Strategy |
|---|---|
| Exploitation: Increase Scope | In the field of Automatic Speech Recognition, the PPR (Parallel Phoneme Recognizer) is meant to be used to recognize languages for language identification in ASR systems. In this paper, we propose extensions to the design so it can also be used for age and gender identification. |
| Exploitation: Combine | In the field of Interactive Voice Response Systems, the problems of Speech-to-Text and Age and Gender Recognition often occur together. The first problem can be solved by Commercial-of-the-Shelf recognizers, while the second problem by the increased scope of a PPR. We analyzed both designs and propose a combined design with an enlarged scope that addresses both problems at the same time. |
| Design Theory Components and Method-specific Elements |
|---|
Purpose and scope
|
Constructs
|
Principles of form and function
|
Artifact mutability
|
Testable propositions
|
| Justificatory knowledge |
Principles of implementation
|
Expository instantiation
|
| Component | Compliance |
|---|---|
| Purpose and scope | Automation of call center processes. Result of design strategies: Increase Scope of Parallel Phoneme Recognition (PPR) Age and Gender recognition; Combine this new module with IVR in a newly tailored dialog system, in order to automate and increase utility in call center applications. |
| Constructs | Hidden-Markov-Models for the acoustic models [70], tailored dialog engine of IVR System. |
| Principles of form and function | Automated skill-based routing depending on user groups, users prefer tailored dialogs, dedicated voice databases |
| Artifact mutability | The concept can be extended to other non-verbal features like emotion recognition |
| Testable propositions | Higher recognition rate for age and gender classification, higher user acceptance for age and gender adapted dialog |
| Justificatory knowledge | Kernel theories from ASR [70,74]. |
| Principles of implementation | Integration project using Voice XML, etc. |
| Expository instantiation | Incumbent telecommunications IVR, Project “Speech Based Classifier” |
Publisher’s Note: MDPI stays neutral with regard to jurisdictional claims in published maps and institutional affiliations. |
© 2022 by the authors. Licensee MDPI, Basel, Switzerland. This article is an open access article distributed under the terms and conditions of the Creative Commons Attribution (CC BY) license (https://creativecommons.org/licenses/by/4.0/).
Share and Cite
Huseynli, M.; Bub, U.; Ogbuachi, M.C. Development of a Method for the Engineering of Digital Innovation Using Design Science Research. Information 2022, 13, 573. https://doi.org/10.3390/info13120573
Huseynli M, Bub U, Ogbuachi MC. Development of a Method for the Engineering of Digital Innovation Using Design Science Research. Information. 2022; 13(12):573. https://doi.org/10.3390/info13120573
Chicago/Turabian StyleHuseynli, Murad, Udo Bub, and Michael Chima Ogbuachi. 2022. "Development of a Method for the Engineering of Digital Innovation Using Design Science Research" Information 13, no. 12: 573. https://doi.org/10.3390/info13120573
APA StyleHuseynli, M., Bub, U., & Ogbuachi, M. C. (2022). Development of a Method for the Engineering of Digital Innovation Using Design Science Research. Information, 13(12), 573. https://doi.org/10.3390/info13120573

