A Semi-Automatic Semantic Consistency-Checking Method for Learning Ontology from Relational Database
Abstract
1. Introduction
2. Related Work
2.1. Consistency Checking Based on Logical Reasoning
2.2. Consistency Checking Based on Graph Intermediate Representation
2.3. Brief Summary
3. Problem Statement and Preliminaries
3.1. Problem Statement
3.2. Preliminaries
3.2.1. W-Graph
- is a finite set of nodes, is a finite set of atomic nodes that is depicted as ellipses, and is a finite set of composite nodes that is depicted as rectangles.
- is a set of labeled edges in the form of triple, ℓ is a function , and is a set of labels.
3.2.2. Kripke Structure
- S is a finite set of states, is a set of initial states, is a set of transitions. L is a labeling function: , which associates each state with a set of AP.
- A sequence of states S and their transitions R is viewed as a path in Kripke structure.
- Given an infinite path , is an infinite sequence set of atomic propositions.
3.2.3. Computation Tree Logic
- In essence, every AP is a CTL formula, formally, if are CTL formulas and a is an element of AP, the CTL formulas are denoted as a binary function:
- When are CTL formulas, the following syntaxes are defined:
3.2.4. Description Logics
- Syntax definitions: C,D→ A is an atomic concept, ⊤ denotes top concept, ⊥ denotes bottom concept, ¬ C denotes negative concept, C ⊔ D denotes union of two concepts, C ⊓ D denotes insertion of two concepts, ∃ R.C denotes existential restriction, and ∀ R.C denotes universal restriction.
- Assertions and axioms: C(a) and R(a,b) denote concept assertions and role assertions for individuals a,b, concepts C, and roles R in ABox; C ⊑ D denotes the axioms between concepts C and D in TBox.
4. Consistency Checking Based on Model Checking
4.1. General Description of Proposed Method
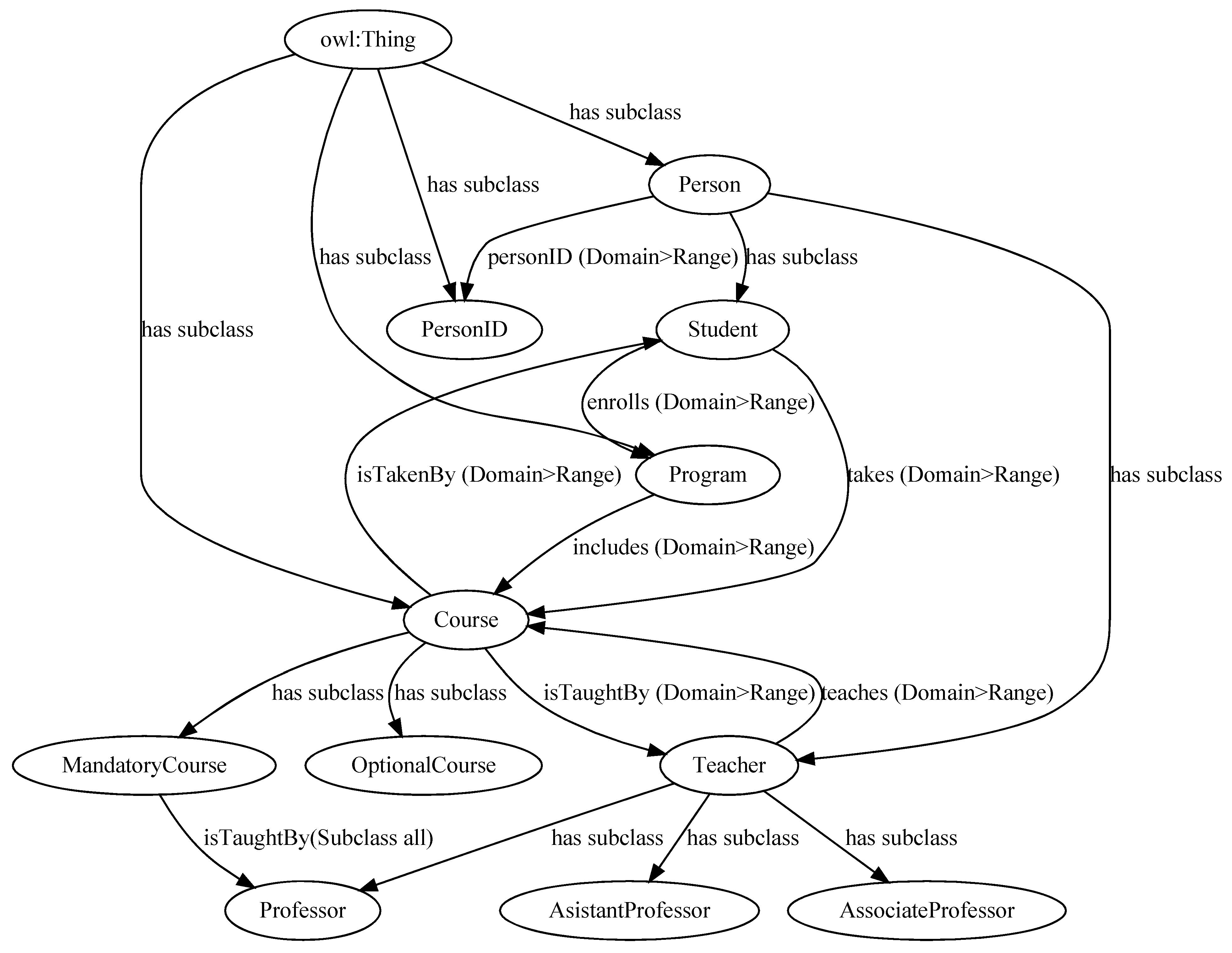
4.2. Introduction to Mini University Data Model
4.3. Formalization of Relational Data Model
4.3.1. Constructing Kripke Structure from Database
- .
- .
- An atomic proposition is compound of a set of atomic nodes in , formally, .
- A finite set of composite nodes in are regarded as an initial state in Kripke structure.
- The edge E between two nodes , is mapped into a transition in Kripke structure.
- The edge labels, e.g., edge label, negative label (), and inverse label () are transformed into the labeling function in Kripke structure.
- .
- .
- .
- .
- .
4.3.2. Formalization of Specification
4.4. Consistency Checking Algorithm
| Algorithm 1 Semantic Consistency Checking based on nuXmv Model Checker |
| Input: : Kripke structure of original RDB represented based on W-Graph. : Ontologies generated from RDB schema and instance . Output: : The result of consistency checking: or .
|
4.5. Verification
4.5.1. Encoding the Kripke Structure and LTSs with SMV Program
4.5.2. Translating Semantic Specifications from DLs Formula to CTL Formula
4.5.3. Checking Ontology Consistency Based on Model Checker
5. Conclusions
Author Contributions
Funding
Institutional Review Board Statement
Informed Consent Statement
Data Availability Statement
Conflicts of Interest
References
- Fauqueur, J.; Thillaisundaram, A.; Togia, T. Constructing large scale biomedical knowledge bases from scratch with rapid annotation of interpretable patterns. In Proceedings of the 18th BioNLP Workshop and Shared Task, Florence, Italy, 1 August 2019; pp. 142–151. [Google Scholar]
- Giacomo, G.D.; Lembo, D.; Lenzerini, M.; Poggi, A.; Rosati, R. Using Ontologies for Semantic Data Integration. In Studies in Big Data; Springer International Publishing: Berlin, Germany, 2017; pp. 187–202. [Google Scholar] [CrossRef]
- Ozaki, A. Learning Description Logic Ontologies: Five Approaches. Where Do They Stand? KI Künstliche Intelligenz 2020, 34, 317–327. [Google Scholar] [CrossRef]
- Zhou, L. Ontology learning: State of the art and open issues. Inf. Technol. Manag. 2007, 8, 241–252. [Google Scholar] [CrossRef]
- Zhu, L.; Hua, G.; Zafar, S.; Pan, Y. Fundamental ideas and mathematical basis of ontology learning algorithm. J. Intell. Fuzzy Syst. 2018, 35, 4503–4516. [Google Scholar] [CrossRef]
- Vrandečić, D. Ontology Evaluation. In Handbook on Ontologies; Staab, S., Studer, R., Eds.; Springer: Berlin/Heidelberg, Germany, 2009; pp. 293–313. [Google Scholar]
- Khadir, A.C.; Aliane, H.; Guessoum, A. Ontology learning: Grand tour and challenges. Comput. Sci. Rev. 2021, 39, 100339. [Google Scholar] [CrossRef]
- O’Regan, G. Overview of Formal Methods. In Concise Guide to Formal Methods: Theory, Fundamentals and Industry Applications; Springer International Publishing: Cham, Switzerland, 2017; pp. 41–63. [Google Scholar] [CrossRef]
- Baclawski, K.; Kokar, M.M.; Waldinger, R.; Kogut, P.A. Consistency Checking of Semantic Web Ontologies. In Proceedings of the Semantic Web—ISWC 2002, Sardinia, Italy, 9–12 June 2002; Horrocks, I., Hendler, J., Eds.; Springer: Berlin/Heidelberg, Germany, 2002; pp. 454–459. [Google Scholar] [CrossRef]
- Neumann, C.P.; Fischer, T.; Lenz, R. OXDBS: Extension of a Native XML Database System with Validation by Consistency Checking of OWL-DL Ontologies. In Proceedings of the Fourteenth International Database Engineering & Applications Symposium, Montreal, QC, Canada, 16–18 August 2010; Association for Computing Machinery: New York, NY, USA, 2010; pp. 143–148. [Google Scholar] [CrossRef]
- del Mar Roldán-García, M.; García-Nieto, J.; Aldana-Montes, J.F. Enhancing semantic consistency in anti-fraud rule-based expert systems. Expert Syst. Appl. 2017, 90, 332–343. [Google Scholar] [CrossRef]
- Bayoudhi, L.; Sassi, N.; Jaziri, W. OWL 2 DL Ontology Inconsistencies Prediction. In Proceedings of the 7th International Conference on Web Intelligence, Mining and Semantics, WIMS ’17, Amantea, Italy, 19–22 June 2017; Association for Computing Machinery: New York, NY, USA, 2017. [Google Scholar] [CrossRef]
- Rosati, R.; Ruzzi, M.; Graziosi, M.; Masotti, G. Evaluation of Techniques for Inconsistency Handling in OWL 2 QL Ontologies. In Proceedings of the The Semantic Web—ISWC 2012, Newcastle, UK, 18–22 June 2012; Cudré-Mauroux, P., Heflin, J., Sirin, E., Tudorache, T., Euzenat, J., Hauswirth, M., Parreira, J.X., Hendler, J., Schreiber, G., Bernstein, A., et al., Eds.; Springer: Berlin/Heidelberg, Germany, 2012; pp. 337–349. [Google Scholar]
- Pileggi, S.F.; Crain, H.; Yahia, S.B. An Ontological Approach to Knowledge Building by Data Integration. In Proceedings of the Computational Science—ICCS 2020, Amsterdam, The Netherlands, 3–5 June 2020; Krzhizhanovskaya, V.V., Závodszky, G., Lees, M.H., Dongarra, J.J., Sloot, P.M.A., Brissos, S., Teixeira, J., Eds.; Springer International Publishing: Cham, Switzerland, 2020; pp. 479–493. [Google Scholar]
- Fahad, M.; Moalla, N.; Bouras, A. Detection and resolution of semantic inconsistency and redundancy in an automatic ontology merging system. J. Intell. Inf. Syst. 2012, 39, 535–557. [Google Scholar] [CrossRef]
- Bai, X.; Sun, J.; Li, Z.; Lu, X. Domain Ontology Learning and Consistency Checking Based on TSC Approach and Racer. In Proceedings of the Web Reasoning and Rule Systems, Innsbruck, Austria, 7–8 June 2007; Marchiori, M., Pan, J.Z., Marie, C.d.S., Eds.; Springer: Berlin/Heidelberg, Germany, 2007; pp. 148–162. [Google Scholar] [CrossRef]
- Paulheim, H.; Stuckenschmidt, H. Fast Approximate A-Box Consistency Checking Using Machine Learning. In Proceedings of the The Semantic Web. Latest Advances and New Domains, Heraklion, Crete, Greece, 29 May–2 June 2016; Sack, H., Blomqvist, E., d’Aquin, M., Ghidini, C., Ponzetto, S.P., Lange, C., Eds.; Springer International Publishing: Cham, Switzerland, 2016; pp. 135–150. [Google Scholar] [CrossRef]
- Lam, S.C.; Sleeman, D.; Vasconcelos, W. Graph-based ontology checking. In Proceedings of the Workshop Ontology Management: Searching, Selection, Ranking, and Segmentation in K-CAP 05, Banff, AB, Canada, 2 October 2005. [Google Scholar]
- Yang, S.; Tan, H.; Wu, J. Semantic Consistency Checking in Building Ontology from Heterogeneous Sources. J. Appl. Math. 2014, 2014, 1–11. [Google Scholar] [CrossRef]
- Mahfoudh, M.; Forestier, G.; Thiry, L.; Hassenforder, M. Algebraic graph transformations for formalizing ontology changes and evolving ontologies. Knowl. Based Syst. 2015, 73, 212–226. [Google Scholar] [CrossRef]
- Jun, H.G.; Im, D.H.; Kim, H.J. Semantics-preserving optimisation of mapping multi-column key constraints for RDB to RDF transformation. J. Inf. Sci. 2020, 1–15. [Google Scholar] [CrossRef]
- Baader, F.; Horrocks, I.; Lutz, C.; Sattler, U. A Basic Description Logic. In An Introduction to Description Logic; Cambridge University Press: Cambridge, UK, 2017; pp. 10–49. [Google Scholar] [CrossRef]
- Sequeda, J.F. Integrating Relational Databases with the Semantic Web: A Reflection. In Proceedings of the Reasoning Web. Semantic Interoperability on the Web: 13th International Summer School, Tutorial Lectures, London, UK, 7–11 July 2017; Ianni, G., Lembo, D., Bertossi, L., Faber, W., Glimm, B., Gottlob, G., Staab, S., Eds.; Springer: Cham, Switzerland, 2017; pp. 68–120. [Google Scholar] [CrossRef]
- Yang, S.; Zheng, Y.; Yang, X. Semi-automatically building ontologies from relational databases. In Proceedings of the 2010 3rd International Conference on Computer Science and Information Technology, Chengdu, China, 9–11 July 2010; IEEE: New York, NY, USA, 2010; pp. 150–154. [Google Scholar] [CrossRef]
- Dovier, A.; Quintarelli, E. Applying model-checking to solve queries on semistructured data. Comput. Lang. Syst. Struct. 2009, 35, 143–172. [Google Scholar] [CrossRef]
- Ziller, R.; Schneider, K. Combining Supervisor Synthesis and Model Checking. ACM Trans. Embed. Comput. Syst. 2005, 4, 331–362. [Google Scholar] [CrossRef]
- Kernberger, D.; Lange, M. Model Checking for the Full Hybrid Computation Tree Logic. In Proceedings of the 23rd International Symposium on Temporal Representation and Reasoning (TIME), Kongens Lyngby, Denmark, 17–19 October 2016; pp. 31–40. [Google Scholar] [CrossRef]
- Nardi, D.; Brachman, R.J. An Introduction to Description Logics. In The Description Logic Handbook: Theory, Implementation and Applications, 2nd ed.; Baader, F., Calvanese, D., McGuinness, D.L., Nardi, D., Patel-Schneider, P.F., Eds.; Cambridge University Press: Cambridge, UK, 2007; pp. 1–44. [Google Scholar] [CrossRef]
- Ben-David, S.; Trefler, R.; Weddell, G. Model Checking Using Description Logic. J. Log. Comput. 2008, 20, 111–131. [Google Scholar] [CrossRef]
- Clarke, E.M.; Henzinger, T.A.; Veith, H. Introduction to Model Checking. In Handbook of Model Checking; Clarke, E.M., Henzinger, T.A., Veith, H., Bloem, R., Eds.; Springer International Publishing: Cham, Switzerland, 2018; pp. 1–26. [Google Scholar] [CrossRef]
- Čerāns, K.; Būmans, G. RDB2OWL: A RDB-to-RDF/OWL Mapping Specification Language. In Proceedings of the 2011 Conference on Databases and Information Systems VI: Selected Papers from the Ninth International Baltic Conference, DB&IS 2010, Riga, Latvia, 5–7 July 2010; pp. 139–152. [Google Scholar] [CrossRef]
- Ben-David, S. Applications of Description Logic and Causality in Model Checking. Ph.D. Thesis, University of Waterloo, Waterloo, ON, Canada, 2009. [Google Scholar]
- Hassan, Z.; Bradley, A.R.; Somenzi, F. Incremental, Inductive CTL Model Checking. In Computer Aided Verification; Madhusudan, P., Seshia, S.A., Eds.; Springer: Berlin/Heidelberg, Germany, 2012; pp. 532–547. [Google Scholar]
- Cavada, R.; Cimatti, A.; Dorigatti, M.; Griggio, A.; Mariotti, A.; Micheli, A.; Mover, S.; Roveri, M.; Tonetta, S. The nuXmv Symbolic Model Checker. In Computer Aided Verification; Biere, A., Bloem, R., Eds.; Springer International Publishing: Cham, Switzerland, 2014; pp. 334–342. [Google Scholar]
- Reniers, M.; Schoren, R.; Willemse, T. Results on embeddings between state-based and event-based systems. Comput. J. 2014, 57, 73–92. [Google Scholar] [CrossRef]
- Souri, A.; Rahmani, A.M.; Navimipour, N.J.; Rezaei, R. A symbolic model checking approach in formal verification of distributed systems. Hum. Centric Comput. Inf. Sci. 2019, 9, 4. [Google Scholar] [CrossRef]







Publisher’s Note: MDPI stays neutral with regard to jurisdictional claims in published maps and institutional affiliations. |
© 2021 by the authors. Licensee MDPI, Basel, Switzerland. This article is an open access article distributed under the terms and conditions of the Creative Commons Attribution (CC BY) license (https://creativecommons.org/licenses/by/4.0/).
Share and Cite
Ma, C.; Molnár, B.; Benczúr, A. A Semi-Automatic Semantic Consistency-Checking Method for Learning Ontology from Relational Database. Information 2021, 12, 188. https://doi.org/10.3390/info12050188
Ma C, Molnár B, Benczúr A. A Semi-Automatic Semantic Consistency-Checking Method for Learning Ontology from Relational Database. Information. 2021; 12(5):188. https://doi.org/10.3390/info12050188
Chicago/Turabian StyleMa, Chuangtao, Bálint Molnár, and András Benczúr. 2021. "A Semi-Automatic Semantic Consistency-Checking Method for Learning Ontology from Relational Database" Information 12, no. 5: 188. https://doi.org/10.3390/info12050188
APA StyleMa, C., Molnár, B., & Benczúr, A. (2021). A Semi-Automatic Semantic Consistency-Checking Method for Learning Ontology from Relational Database. Information, 12(5), 188. https://doi.org/10.3390/info12050188

