Preserving Digital Privacy in e-Participation Environments: Towards GDPR Compliance
Abstract
1. Introduction
2. Protection of Personal Data in the GDPR Era
State of the Art
3. General Data Protection Regulation Compliance as a Project
- Plan
- -
- The initiation of the project.
- -
- The commitment of the higher management regarding the required resources for this project.
- -
- The revision of the organisation structure by the appointment of Data Protection Officers, when necessary.
- -
- The mapping of data processing activities that will facilitate the identification of personal data the organisation processes.
- -
- The elicitation of privacy requirements that vary in each organisation depending on their context.
- -
- The gap analysis that highlights the gaps of the organisation with regard to its compliance with the GDPR.
- -
- The conduction of data protection impact assessment.
- Do
- -
- Decision of controls and procedures need to be implemented (for new ones), or transformed (for already existing) towards the data protection.
- -
- Implementation of appropriate controls.
- -
- Documentation management
- -
- Communication
- -
- Awareness and training, for the successful implementation of the controls. will reveal the
- Check
- -
- Monitoring, measurement, analysis and evaluation that need to be conducted periodically so the organisation will be able to assess their compliance with the GDPR
- -
- Internal audit on the evaluation of the actions related with the GDPR
- Act
- -
- Identification of potential data breaches.
- -
- Corrective actions that need to be taken after a realisation of an incident.
- -
- Continual improvement of the organisation.
- Plan: Practically, in this first step, we have the initiation of the project, which has the commitment of the management, being supported by the organisation as a whole. During this phase, the objectives of the project are set, as well as the identification of the corresponding employees that will be involved in the process is being conducted. This phase also contains the analysis of the existing system/systems, the identification of the organisation structure, as well as the mapping of the data the organisation processes in order to be able to conduct data classification. Next, the elicitation of the privacy requirements is conducted, since, according to ISO 27014:2013 [42], the desired state of an organisation requires compliance with legislation, regulations and contracts, i.e., external requirements. Since the following step is the gap analysis in relation to the requirements of the Regulation, this has to be conducted based on the above desired state. Consequently, the elicitation of privacy requirements is mandatory in order to be able to proceed with the gap analysis and the data protection impact assessment that follow. Below, the steps of mapping of data processing activities, the gap analysis and the DPIA are analysed in detail:
- Mapping of data processing activities: This step aims at the depiction of the current status of the organisation regarding the personal data that it keeps. More specifically, this process starts with the identification of the various processing activities. These might be related with the administration of the organisation, the management of users, the management of customers, the human resources management, the sales, the procurement, the technical support, to name a few. In this initial phase, we should identify the role of the organisation regarding each process, i.e., acting as a data controller or as a data processor.
- Elicitation of privacy requirements: The vulnerability of information privacy has increased due to the intrusion of social media platforms [21] and the intensive development of new e-Participation methods on top of these. To a large extent, the raw material for most individuals’ interactions, with others, with well-established communities and with governmental authorities, include personal data of individuals. Alongside the benefits for the governmental decision-making processes, which have been described in Section 3, these developments are accompanied with privacy risks that can have negative impact on users’ participation [50]. In view of the above, the GDPR is especially well timed. The basis for this study is the fundamental privacy requirements, as they have been defined and identified by the consensus of the literature of the area [47,51,52,53], namely, authentication, authorisation, anonymity, pseudonymity, unlinkability, undetectability, unobservability.
- Gap analysis in relation to the requirements of the GDPR: In this step, the gap analysis for the organisation is presented, in relation to the requirements of the GDPR. In particular, gap analysis is conducted in three stages; first, we determine the current state of the organisation, by identifying the processes and controls being in place, second, we determine the level of maturity required for each control, and finally we assess the status of the organisation regarding their level of maturity.The gap analysis is repeated for each organisation’s processing activity.
- Data protection impact assessment: In order for an organisation to be compliant with the GDPR, they may need to conduct a data protection impact assessment (GDPR, Article 35) to extend the implemented countermeasures in a way that can demonstrate the appropriateness of the measures taken for each processing activity. Global platforms must assess the risks of individuals’ fundamental rights and interests as part of the data protection impact assessment, in particular, when systematically monitoring users or using artificial intelligence algorithms and other new technologies, evaluating individuals or processing sensitive data at a large scale. Specifically, an organisation may be required to carry out an assessment of the impact of their processing activities in order to protect personal data during the processing, as well as to protect computer or other supporting resources that support processing. In this step of the Plan phase, a data protection impact assessment is conducted on business operations or technologies associated with the processing of personal data. According to Article 35 of the GDPR, data protection impact assessment is conducted when particular types of processing are likely to result in a high risk to the rights and freedoms of natural persons. In order for an organisation to satisfy the requirement for data protection impact assessment, the core actions they have to follow are i) to create a classified list of corporate information—including personal data, and ii) to implement an appropriate methodology, and to establish policies and procedures for carrying out an impact assessment. In the literature, there are quite a few privacy impact assessment methods [54,55,56,57]; however, Working Party 29 has released criteria for acceptable data protection impact assessment [48] that an organisation can follow, where they also suggest EU generic frameworks as well as sector-specific ones.
- Do: This step allows the plan set up in the previous step to be carried out. It includes the design of the necessary controls and procedures as well as their implementation. The documentation of key processes and security controls is also included in this step. Documentation facilitates the management of the aforementioned processes and controls, and it varies depending on the type, the size and the complexity of the organisation, their IS and other technologies available, as well as the requirements of the stakeholders and relevant third parties (customers, suppliers). Furthermore, this step contains the establishment of a communication plan to make the established processes, procedures, methods and data sources available to all interested parties, as well as the set up of awareness and training sessions for the employees of the organisation which can greatly help the latter improve its capabilities and meet its data protection objectives. In particular, the step Action plan for the conformance of the organisation with the GDPR takes into consideration the outcomes of the previous steps, namely mapping of data processing activities, gap analysis in relation to the requirements of the GDPR, and data protection impact assessment in order for the analyst to capture the appropriate technical and organisational controls appropriate for the under examination organisation. More specifically, the plan for the recommended actions related to the personal data processing is presented. Recommendations and guidelines should also be provided for choosing the appropriate controls for mitigating the risks identified from the data protection impact assessment step. Security experts, established methodologies and standards (such as [58]) will provide assistance on these selections. In addition, suggestions for a long-term compliance strategy and ongoing improvement of the under examination organisation, regarding its compliance with the GDPR, are also provided.
- Check: This step consists of two concrete actions. The first action contains the monitoring, measurement, analysis and evaluation of the process. In order to ensure that the suggested controls, set up in the second step, are implemented efficiently, the organisation shall determine the controls that need to be measured and monitored, focusing on the activities that are linked to the organisation’s critical processes, being identified in Step 1. The second action refers to the internal audit that the organisation shall conduct. The objectives of the audit should be focused on the evaluation of the actions related with the GDPR requirements been implemented in the organisation.
- Act: The final step of the process aims at maintaining the results of the project and identification of corrective action processes as well as the continuous improvement of the established framework. The corrective actions procedure is realised through the following steps:
- Identification of the non-conformity and analysis of its impacts on the organisation.
- Analysis of the situation, i.e., analysis of the root causes, assessment of the available options, selection of the most appropriate solution(s).
- Corrective actions, by implementing the chosen solutions and recording the actions taken.
- Continuous improvement, by evaluating and reviewing the actions taken.
4. Organisational Context of E-Participation Methods
5. Applying PDCA Model for GDPR Compliance to e-Participation Methods
- GDPR project initiation: When a GDPR project starts, it is important for the participants to realise the benefits that the organisation gains. Specifically, the involved stakeholders should understand why the organisation’s mission, objectives and values should be strategically aligned with data protection objectives. It is necessary to obtain an overview of the under examination organisation to understand the privacy challenges and the risk inherent in that market segment. E-Participation initiatives are carried out, mostly, by public institutions (at local, national or EU level [61,74,75], and, in some cases, by civil society organisations and policy makers, such as Members of the European Parliament (MEPs) [76]. Therefore, the same principles apply, as within any GDPR compliance project they undergo, and therefore listing the implementation of e-Participation projects in their data processing activities is necessary. General information about the organisation should be collected in order to better appreciate its mission, strategies, main purpose, values, etc. Regardless of the type of the e-Participation carrier, the development of democracy and civic engagement shall be one of its strategic objectives. This helps to ensure consistency and alignment between the strategic objectives for risk management and the organisation’s mission.The objectives of a GDPR compliance project are to indicate the intent of the public organisation to treat the risks identified and/or to comply with requirements of the Regulation. Initially, it is necessary to establish the objectives of a GDPR compliance project in consultation with the interested parties, such as policy stakeholders, governmental and regulatory bodies.
- Commitment of the organisation: When a GDPR compliance project starts, the higher management has to approve it and to communicate it to the lower levels of the organisation. The communication chain and commitment has to span the governmental structure and follow any bureaucratic processes established. Such a programme requires a lot of effort, both when the project starts, and when the analysis will have been completed and the results will have to be put in place. In the beginning of such a project, the employees should provide the analysts the required information, since they are the ones who deeply know the processes and the data they handle. In the case of e-Participation activities, usually dedicated teams consisting of members of the public institution or inter-organisational committees are formed to carry out the activity. The commitment of the organisation and public servants is also required after the analysis will be completed and new measures, technical or organisational ones, will have to be applied in order to protect the personal data that the organisation processes.
- Organisation structure: One of the most important elements in defining the GDPR compliance and its governance is the hierarchical setting in the organisation of the Data Protection Officer (DPO). Before the definition of the structure, the management of the organisation should consider factors such as its mission, potential business implications, organisational and functional structure, external entities (e.g., other public organisations, citizens or businesses acting as service consumers, suppliers), as well as the internal culture. The governance structure for data protection that will be developed should meet the following requirements: (i) absence of conflicts; (ii) strong support from senior management or upper governance level; (iii) high influence ability; and (iv) integration of security concerns. Finally, the activities related to processing of personal data should be coordinated by a person in charge of information security and data protection, who establishes cooperation and collaboration with other departments of the organisation or other collaborating organisations.
- Mapping of data processing activities: According to Article 30 of the GDPR, the data controller is obliged to demonstrate that the processing operations they are performing are in accordance with the requirements of the GDPR. To this end, organisations performing e-Participation initiatives should maintain a record of processing activities under its responsibility.Table 1 summarises the data being processed in the area of e-Participation methods, taking as an example the crowdsourcing paradigms discussed in the previous section. As shown, the purpose of the three forms of crowdsourcing, like any e-Participation activity is to increase public engagement. However, there are cases that the initiatives are carried out as pilots, as part of research projects. Depending on their scope and if organised by international organisations, third countries can be involved. As identified in the assessment of the different methods, categories of personal data being processed are defined in the Social Media platform used by the citizens and are then collected to estimate public opinion [7]. The most prominent data input in all e-Participation generations are comments provided by the participants of the platforms, either these are electronic forums, consultations tools or social media. This increases the complexity of GDPR compliance projects, since textual contributions can reveal sensitive data of the data subject, such as political opinions and orientation, attitude against the policy under discussion, or profiling of voters. According to their privacy policy, Social Media can reveal additional personal data such as demographics.The active crowdsourcing method relies on requests of users to provide content, while the passive crowdsourcing and the passive expert-sourcing do not require from individuals to create new content, instead they conduct selective passive crowdsourcing. This constitutes feasible for the authors of the content in the active crowdsourcing to be aware of the processing taking place. Regarding the passive approaches, any data that data subjects decide to disclose publicly in Social Media (i.e., without any restrictions on access rights to specific groups of people) might be subject to processing without users being informed. Therefore, legitimate crowdsourcing applications should acquire users’ consent via the Social Media, with which citizens interact.In the case of active crowdsourcing, apart from citizens acting as Social Media users, policy makers also contribute (as they are the initiators of posts and provide content on a policy topic in order to stimulate the discussion). Processing of data are carried out by the Social Media platforms, but also third party applications are used for advanced data analysis, while the results are transmitted to the decision makers.
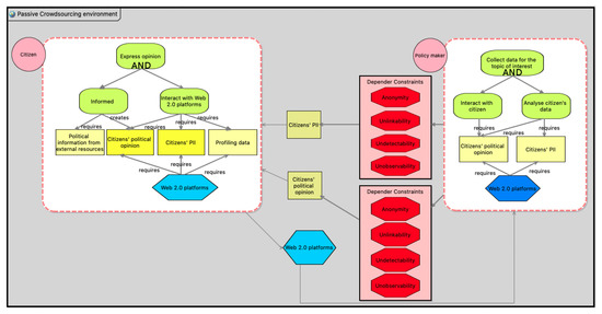
- Elicitation of privacy requirements: Since the mapping of the personal data being processed in e-Participation environments has been recorded, the organisation has to proceed with the privacy requirements elicitation, taking into account the environment of the under examination organisation. For capturing the ecosystem created between the policy makers and the citizens, we used Secure Tropos methodology [77] from the security requirements area, which has been extended [78,79] to meet the privacy requirements as well. The decision of choosing a security and privacy requirements methodology lies upon each organisation; however, we suggest that the use of Secure Tropos, as it is a methodology that supports both security and privacy requirements elicitation, is supported by a Computer-Aided Software Engineering (CASE) tool (i.e., SecTro tool) and, finally, the different views of the tool allow the designer to focus on a specific perspective, i.e., (i) on the organisational structure, (ii) on the security and privacy requirements, threats and appropriate countermeasures; and (iii) on the potential attacks a malicious user can conduct, by exploiting system’s vulnerabilities [80]. Figure 2 illustrates the analysis of a crowdsourcing environment, where each component of the crowdsourcing ecosystem (cyber, physical, human) is represented as an actor, which has some strategic goals (aims or functionalities), relevant plans (tasks) for achieving those goals, and, finally, a set of assets (resources) required for carrying out the plans. Additionally, each actor may have a number of dependencies for goals/tasks that cannot achieve on their own. After we have captured all the dependencies between the two actors, according to Secure Tropos modelling language, we are able to elicit the security and privacy requirements (in our work, we focus only on privacy requirements elicitation) of the system, which are represented as constraints, which restrict the various goals and plans that each actor has.Focusing on the crowdsourcing environment, a Policy Maker (actor) aims to analyse citizens’ data in order to shape their policies. This functionality cannot be supported independently, but requires input from Citizens (actor). This input refers to the citizens’ PIIs and their political opinions (resources), and this interaction is modelled as a dependency between the policy maker and the citizen. As we discussed in Section 3, the e-Participation methods are assessed against the list of seven privacy requirements, i.e., authentication, authorisation, anonymity, pseudonymity, unlinkability, undetectability, unobservability. In our example here, the requirements (constraints) that restrict the PII of citizens, being at risk at certain circumstances, are anonymity, unlinkability, undetectability and unobservability [7].Based on the above privacy requirements elicitation process, we proceed with the analysis of the three different e-Participation methods. The requirements “authentication” and “authorisation” are inherited by the privacy specifications of the Social media platforms and Web 2.0 sources, where users contribute with content only after they are registered and authenticated. Such platforms embed appropriate security mechanisms aiming to control access only by authorised users; therefore, both authentication and authorisation are safeguarded in all methods. For this reason, the three approaches collect solely data that are open to the public. With respect to the reservation of the rest requirements in the two crowdsourcing approaches, a distinction among the concept of citizen-sourcing and expert-sourcing has to be made. The two first citizen-sourcing methods process only aggregated data resulting in automatically generated summaries. Although the results do not compromise the identity of authors, as discussed before, it is possible that textual content (e.g., comments) may include personal information, concerning the name, demographics, etc., or sensitive information, such as religious or philosophical beliefs, political opinions, etc. of the citizens authoring this content. Through this information, a third party can infer the identity of the author of this content. Moreover, the extraction of a textual segment can help track the original source (e.g., a comment) and thus allow for a third party to link the user with the particular resource, distinguish the Social Media user, and observe that the specific user is using the relevant Social Media capability. All the above pose risks at the anonymity, unlinkability, undetectability and unobservability of individuals interacting through Social Media services within the active and passive crowdsourcing method. Finally, pseudonymity is satisfied as it can be retained as far as the Social Media platforms allow.
- Gap analysis: Detailed information and guidelines concerning this step cannot be provided in a generic form, as all the steps involved in the gap analysis stage are determined by the structure of each organisation, and of the actions and security and privacy countermeasures it has already implemented regarding the protection of its IS and the preservation of data subjects’ privacy.
- Data Protection Impact Assessment: For fulfilling the objectives of this study, PIA-CNIL [49] methodology can be applied (Privacy Impact Assessment, Commission Nationale de l’Informatique et des Libertés), which is in accordance with the data protection impact assessment that has been described in ISO/IEC 29134 (2017) [57], Information technology—Security techniques—Guidelines for privacy impact assessment, and is one of the methodologies the Working Party 29 proposes. It consists of concrete steps, as well as it is supported by a web-based tool. PIA-CNIL methodology consists of the following stages:
- (a)
- Analysis of the context of processing of personal data under consideration.
- (b)
- Identification of the existing or under development controls, for the satisfaction of legal requirements and the privacy risk assessment.
- (c)
- Assessment and evaluation of privacy risks.
- (d)
- Decision regarding the satisfaction of the principles related with the preservation of privacy and treatment of the identified risks.
The main goal is the identification of the assets related to the processing activities of personal data of e-Participation methods, as well as the identification of risks against privacy protection and the impact that an incident of illegitimate access to data, unwanted modification of data, or data disappearance can have. In this task, risk identification and assessment is conducted, by evaluating the likelihood of risk occurrence and the potential impact, while recommendations on appropriate strategies for risk mitigation are provided.By applying PIA-CNIL in e-Participation methods, we have the following outcomes:- (a)
- Context of personal data processing: This information has been provided in Step 4 Mapping of data processing activities of this Phase.
- (b)
- Controls: The objective of this step is to build a system that ensures compliance with privacy protection principles. Thus, existing controls have to be identified or determined. These controls can be organisational controls (such as organisation policy, risk management, project management, incident management, supervision, etc.), logical security controls (such as anonymisation, encryption, backups, data partitioning, logical access control, etc.), and physical security controls (such as physical access control, security of hardware, protection against non-human risk sources, etc.).
- (c)
- Risks: Potential privacy breaches: The objective of the third step of PIA-CNIL is to gain a good understanding of the causes of risks, the threats against privacy, as well as the impact of their potential realisation, for each of the three risk categories, i.e., illegitimate access to data, unwanted modification of data, data disappearance. Again, this part of DPIA cannot be provided as the risks that put the personal data the organisation processes in danger are different in every organisation, according to its structure and the already applied security and privacy mechanisms.
- (d)
- Risk management decisions: The already existing controls are evaluated for the satisfaction of legal requirements and decisions are made whether existing controls are satisfactory. When not, an action plan is prepared and validated.
- Decisions of controls and procedures: The organisation should plan, implement and control the processes required to meet data protection and privacy requirements, as well as to implement actions determined from the results of the previous steps of risk assessment and data protection impact assessment. According to PIA-CNIL methodology, an organisation might respond to a risk that puts in danger the fundamental rights and freedoms of natural persons in one of the following ways: (a) avoidance of the processing; (b) confrontation of risk with the application of corresponding controls that minimise either the likelihood of appearance or the severity of the risk; and (c) the acceptance of the risk.
- Documentation management: The organisation should keep documented information to the extent that the processes have been carried out as planned. A four-level approach is proposed regarding the types of documents that should be kept. In the lower level, the organisation keeps records to provide objective evidence of compliance with the GDPR requirements. In the third level are worksheets, forms, checklists, etc. that describe in detail how the tasks and activities are conducted. In the second level, we have the description of the security process, controls and procedures and, in the first level, we have the governance framework description, such as policies, the scope of the organisation and other strategic documents.
- Communication: The data protection objectives that the organisation sets can be used as a basis for an effective communication strategy. It is worth noting that, when establishing the data protection communication objectives, they should be aligned with the organisation’s business communication policy, taking into account the view of internal and external interested parties, and that they are consistent with the communication principles. Indicative communication approaches and tools are the website of the organisation, newspaper articles, surveys, reports, press releases, brochures and newsletters, advertisements, workshops and conferences, posters, public meetings, media interviews, emails, focus groups, and presentations to groups.
- Awareness and training: A planned and systematic training process can greatly help the organisation improve its capabilities and meet its data protection objectives. The appropriate involvement of personnel who are in the process of developing skills may result in personnel feeling a greater sense of ownership of the process, which makes them assume more responsibility for ensuring its success. The organisation’s data protection and training policies, information security management requirements, resource management, and process design should be considered when initiating training to ensure that the required training will be directed towards satisfying the organisation’s needs. According to [83], when training is selected as the solution to close the competency gap, training requirements should be specified and documented. Potential training methods are workshops, distance learning, self-training, on-the-job coaching, apprenticeships, and course on-site or off-site.The awareness programme allows an organisation to raise awareness, to ensure consistency in information security and data protection practices, and to contribute to the dissemination and implementation of policies, guidelines and procedures.
- Monitoring, measurement, analysis and evaluation: In order to have confidence that the GDPR and the suggested controls are implemented efficiently, it is recommended that the organisation should determine the controls that have to be measured and monitored, as well as the responsible for this process employee. The best practice is to focus monitoring and measurement on the activities that are linked to the critical processes that enable the organisation achieve its data protection objectives and targets. Examples of such objectives are measuring incidents (e.g., the percentage of false alarms through an event detection, the average cost of an incident), training activities (e.g., the percentage of staff who have received training and qualifications, the number of hours of training by employees), vulnerabilities (e.g., the percentage of systems tested for vulnerabilities in a period of time) and nonconformities (e.g., the percentage of nonconformity not corrected in the predetermined time, the average time required to fix a nonconformity).
- Internal audit: Audit refers to the evaluation based on facts. This kind of evaluation is conducted to highlight the strengths and weaknesses of the audited organisation or system. Audit results are communicated to the management who will then take the required and appropriate measures. In the context of the application of the GDPR, the objectives of the internal audit should be focused on assessing and providing compliance on the best practices of the requirements of the Regulation.
- Identification of potential data breaches: Organisations should establish procedures to ensure that no personal data breaches occur. Any potential breach should be reported to the corresponding Data Protection Authority (DPA). In order for an organisation to be able to report the breach without undue delay and, where feasible, not later than 72 hours after having become aware of it they should have already developed clear policies, they should have established procedures and best practices and they should have developed procedures regarding the notification both of the DPA and the data subjects, if necessary (Article 34, GDPR).
- Corrective actions: These actions should be taken to eliminate once and for all the root causes of a nonconforminty or of any other existing undesirable event and to prevent its reoccurence. The organisation should determine the actions necessary to eliminate the potential causes of nonconformity in accordance with the conditions of the GDPR.
- Continual improvement: The GDPR programme needs to be maintained and updated periodically. During the continual improvement phase, the processes and procedures undergo frequent changes because of shifting business needs, technology upgrades, or new internal or external policies. Therefore, it is essential that the process is reviewed and updated regularly as part of the organisation’s change management process to ensure that new information is documented and appropriate controls are revised.
6. Case Study
- Plan
- GDPR project initiation: All the stakeholders involved in the pilot application, including parliamentary officers, public servants, Members of the Hellenic Parliament, policy advisors and scientific assistants of Members of the Parliament, representatives from Greek political parties have been informed, and as well as parliamentary employees responsible for the project understood and realised that the mission of the campaign should be aligned with data protection objectives. Dedicated meetings have been conducted with the aforementioned stakeholders and the privacy experts in order for the latter to understand the objectives and the way the pilot campaign should work, the responsible employees for the project, the data that will be collected, and the purpose of processing such data.
- Commitment of the organisation: After the initiation of the project, another meeting followed, dedicated to the discussion of the GDPR team with the higher management of the Parliament’s European Programs Implementation Service (EPIS), which was the department responsible for the implementation. The aim of this meeting was to discuss any peculiarities regarding the project, the Organisation, the external third parties that have access to the Organisation’s data, etc. The higher management realised the importance of the protection of citizens personal data and committed to contribute for the realisation of this project by allowing the personnel to provide to the GDPR team all the necessary information, to implement the proposed technical and organisational measures that the GDPR team will propose and to change the structure of the organisation according the to GDPR team’s guidelines.
- Organisation structure: In order for the Parliament’s European Programs Implementation Service to identify areas of concern, conduct gap analysis, implement the appropriate technical and organisational controls, the organisational structure must have already been defined, alongside the necessary changes. These changes include the appointment of the DPO, as an independent body, who directly reports to the head of the EPIS. The structure of the organisation will facilitate in assigning and communicating roles and responsibilities throughout the organisation regarding the GDPR requirements.
- Mapping of data processing activities: Following the template provided in Table 1, the identified processing activities are summarised below:
- -
- Purpose of processing: “Processing of data published in various Web 2.0 sources to increase Public Engagement in public policy formulation”
- -
- Legal basis for processing: User Consent to the data privacy policy of the Web 2.0 platforms (Terms and Conditions) used in the specific passive crowdsourcing application, i.e., Facebook, Twitter, blogs.
- -
- Third countries: 0 third countries were involved, as the selection of data sources was limited to Greek websites and Social Media communities
- -
- Data source: Greek Citizens
- -
- Personal data categories: Personal Data—Social media users personal data provided to the SM platform (first name, last name, social media user ID), comments, social media activity (in terms of frequency comments posted in SM/activity logs). Sensitive Data—Profiling data (personality-attitude towards)
- -
- Receivers: Members of the Hellenic Parliament, Policy Makers, Political Parties, NGOs
- -
- Processing IT application: Social Media platform, Third party applications
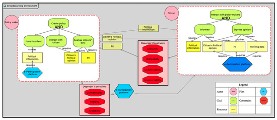
- Elicitation of privacy requirements: Articles around the topic of interest is published in various political sources, e.g., websites, fora, political blogs. The citizens are used to post content on the above Web 2.0 sites or the social media they interact with, and freely express their opinions on this topic. Therefore, during the pilot application, tools were used by the EPIS for searching the related content contributed by the citizens without any stimulation. Data relevant to the topic were collected, which at some times included the profiling data of the citizens who generated the content and, finally, EPIS use advanced tools to analyse the collected data in order to extract useful information, such as new ideas, concerns, directions, alternatives, side effects, to name a few. However, data related to the ones who created that content were collected, and this information needs to be protected. By applying the Secure Tropos methodology in this case, as we see in Figure 3, we analyse the dependencies of the actors and we identify the privacy requirements. To this end, citizens’ PII and citizens political opinion need to be protected, since the privacy requirements Anonymity, Unlinkability, Undetectability, and Unobservability are not satisfied.
- Gap analysis: This step presents a snapshot of the current state of affairs in the environment of the Parliament’s European Programs Implementation Service as that existed before the implementation of the GDPR project, and serves primarily as a necessary methodological step for the rest of project’s activities. After a series of interviews and discussions with the personnel responsible for the application, we were able to identify that the most important processing activity that is conducted is the “Processing of published data for Public Engagement”. Regarding the current situation, we noticed that no specific security and data protection measures were taken by the organisation, especially for satisfying the identified privacy requirements. Additionally, no specific measures regarding the lawful, fair and transparent way of processing of personal data had been taken. However, these data were collected for a specified, explicit and legitimate purpose. All this information allowed us to assess that the under examination Organisation is at stage 1 (Initial stage), as they are aware of the existence of the problem, despite that they have not implemented any standardised approach towards data protection.
- Data Protection Impact Assessment: This step presents the risks that could be materialised by the data processing activities carried out by the Parliament’s European Programs Implementation Service, regarding the processing activity carried out throughout this campaign, entitled “Processing of published data for Public Engagement”, and could have an impact on the fundamental rights and freedoms of natural persons. The risks being examined are related with the illegitimate access to data, unwanted modification of data and data disappearance. The factors determining the risk level are the severity of the impact (which is the same as the severity of the data breach incident (feared event) that can be caused by the specific risk) and the likelihood (which is equal to the probability of occurrence of threats related to the particular feared event) of occurring. Next, each of these risks is examined.
- -
- Illegitimate access to data: The risk of unauthorised access to data that the organisation handles can appear in the examined processing activity due to various threats (i.e., masquerading of user identity, which can be conducted by insiders, by contracted service providers, or by outsiders, unauthorised use of an application, threats during data transmission (such as communication interception and accidental mis-routing), misuse of physical resources). The impact of this action would be the inappropriate use of citizens’ personal and sensitive data for purposes other than the purpose originally set. For instance, these data can be sold to advertising companies or be used by political opponents for propaganda purposes, promoting their own directions for a topic, or using these data for the manipulation of the voters. For simplicity reasons, in Table 2, we present the aggregated table of the results of the risk assessment for this risk category.
- -
- Unwanted modification of data: The risk of unintended modification to the organisation’s data can be realised in the examined processing activity based upon various threats. These threats are grouped according to their nature or according to the asset they exploit, including masquerading, damage to hardware, and damage to the organisation’s software. The analysis of the impact of each threat takes into account the possible malfunction of the processing activities by data modification or the possible use of personal and sensitive data so that other processing activities can abuse them for their benefit. For instance, the masquerading of an Organisation user’s identity by internal or external users can lead to unwanted modification of citizens’ data. If a malicious user masquerades as a legitimate user and alters the campaign’s data, this action can lead to a maximum impact on the Organisation as the modification of such data can have as a result the Organisation publishing mistaken results for the public opinion. These results could guide decisions for the specific topic to an opposite direction. In Table 3, we present the aggregated table of the results of the risk assessment for this risk category.
- -
- Data disappearance: The risk of data deletion in the passive crowdsourcing platform used during the pilot application can be realised after various threats have emerged. These threats are grouped according to their nature or according to the asset that they exploit and include masquerading, technical failure, application software failure, communication breaches, malfunction to physical resources of the Organisation. The analysis of the impact of each threat takes into account the possible malfunctioning processing and error causing through the processing of data or the possible loss of personal and sensitive data. For instance, software failure, and in particular in the Organisation’s systems, can lead to the deletion of personal and sensitive data hosted on it. For example, possible errors when performing actions on the system (e.g., bugs) can lead to data being deleted. In such an incident, the Organisation will lose the data supporting their campaign, and this will cause damage to the reputation of the Organisation, making citizens loose their trust. Realisation of the above threat is expected to have a limited impact on data subjects since appropriate controls, like backup, are available. In Table 4, we present the aggregated table of the results of the risk assessment for this risk category.
- Do
- Decisions of controls and procedures: Taking into account the results of the previous step regarding the severity and the likelihood of the three main treats that put personal data that the Organisation processes at risk, and following the recommendations of PIA-CNIL to address risks, the Organisation:
- -
- for the risk of the illegitimate access to data must avoid the processing activity or confront it with controls
- -
- for the risk of the unwanted modification of data must avoid the processing activity or confront it with controls
- -
- for the risk of the data disappearance must avoid the processing activity or confront it with controls
Therefore, it is proposed that risk mitigation measures should be implemented, particularly for dealing with the masquerading of user identity. After the implementation of the proposed controls, it is expected that the risks will be minimised. - Documentation management: To keep documented information regarding the processes, the employees must follow when implementing a crowdsourcing paradigm, we developed a data protection policy that will be communicated to the employees of the Hellenic Parliament. This policy includes the purpose and the objectives set by the management with regard to the protection of personal data, as well as the instructions, procedures, rules, roles and responsibilities related to the protection of such data. Moreover, it provides strategic guidance to the organisation’s management and staff for the protection of personal data when processing them.
- Communication: The Hellenic Parliament has decided to communicate their data protection goals by using their website, including a dedicated area for the data protection actions they follow that contains relevant educational material for their employees, as well as links to websites where internal and external users (employees, citizens, etc.) can provide feedback to the Organisation. The EPIS has further specified the data protection goals and actions targeted to such e-participation initiatives.
- Awareness and training: It has been decided that the Organisation must provide adequate and appropriate training to staff that use or manage the IT infrastructure or external tool such as the ones described in the current case study, in the topics of Personal Data Protection and Information Systems and Network Security, depending on the role of each employee.
- Check
- Monitoring, measurement, analysis and evaluation: After the previous steps have been completed, we proceed in determining measurement objectives that enable Parliament’s European Programs Implementation Service to achieve its data protection objectives. This process has been divided in four measurements: (i) incidents: % of false alarms through event detection, and average cost of an incident; (ii) training: % of employees who have received training, hours of training by employees; (iii) vulnerabilities: % of systems tested for vulnerabilities; and (iv) nonconformities: % of nonconformity not corrected in a specific amount of time, the time required to fix a nonconformity. Additionally, it has been decided to report the results of the analysis with the use of reports, where the employees of the organisation will have access, written in an easy-to-read format.
- Internal audit: The organisation shall conduct internal audit related to the GDPR. It has been decided by the higher management to adopt a continual internal audit programme. The outcome of the audit process should cover the following:
- -
- Data governance and accountability of the organisation
- -
- Privacy notices
- -
- Potential breach notification
- -
- Data processors and international transfers (if any)
- -
- Lawfulness of processing and consent management
- -
- Satisfaction of data subjects’ rights
- -
- Applied security measures appropriate to the risks involved with the processing of personal data
- -
- Implementation of privacy-by-design and by-default principles on systems and processes offered by the organisation
- Act
- Identification of potential data breaches: The Parliament’s European Programs Implementation Service is deemed to be aware of a data breach when it is confirmed that an event that results in undermining of personal data has occurred. During the initial investigation of the incident, which must begin as soon as possible, they are not deemed to have knowledge of the breach. Whether it is immediately clear that personal data are at stake or whether this conclusion takes some time to achieve, emphasis must be given to direct action to investigate the incident in order to determine whether there has actually been a violation of personal data. When a potential data breach occurs, and provided there is a risk for natural persons, the Organisation must inform the Greek Data Protection Authority (DPA), and if necessary, the data subjects (citizens). For timely notification, procedures that describe how the Organisation communicates with the Supervisory Authority and the information that will be communicated to them have been defined.
- Corrective actions: For establishing and implementing corrective actions, the Parliament’s European Programs Implementation Service, should, amongst others:
- -
- Identify the actions for implementation
- -
- Attribute responsibilities to appropriate persons/roles in charge of the implementation
- -
- Determine the means (i.e., appropriate tools, employee training, appropriate controls and methods) for the evaluation of these actions.
- Continual improvement: After the GDPR compliance project is finished, the Parliament’s European Programs Implementation Service is able to demonstrate that it has activated the appropriate mechanisms to continuously monitor its compliance level with the requirements of the law. Both the legal department of the organisation and the Information Systems’ Lead Developer should monitor the policies and processes that have been developed and the technologies that allow continuous monitoring and assessment of security vulnerabilities.
7. Conclusions
Author Contributions
Funding
Conflicts of Interest
Abbreviations
| EU | European Union |
| GDPR | General Data Protection Regulation |
| PDCA | Plan–Do–Check–Act |
| DPIA | Data Protection Impact Assessment |
| API | Application Programming Interface |
| DPO | Data Protection Officer |
| PIA-CNIL | Privacy Impact Assessment Methodology released by the French Data Protection Authority (CNIL) |
| DPA | Data Protection Authority |
| TLS | Transport Layer Security |
| VPN | Virtual Private Network |
| HSTS | HTTP Strict Transport Security |
| EPIS | Parliament’s European Programs Implementation Service |
References
- Spiekermann, S.; Acquisti, A.; Böhme, R.; Hui, K.L. The challenges of personal data markets and privacy. Electron. Mark. 2015, 25, 161–167. [Google Scholar] [CrossRef]
- Acquisti, A.; Gritzalis, S.; Lambrinoudakis, C.; di Vimercati, S. Digital Privacy: Theory, Technologies, and Practices; CRC Press: Boca Raton, FL, USA, 2007. [Google Scholar]
- Lash, S.; Szerszynski, B.; Wynne, B. Risk, Environment and Modernity: Towards a New Ecology; Sage: Newcastle upon Tyne, UK, 1996; Volume 40. [Google Scholar]
- As-Saber, S.; Hossain, K.; Srivastava, A. Technology, society and e-government: In search of an eclectic framework. Electron. Gov. Int. J. 2007, 4, 156–178. [Google Scholar]
- Medaglia, R. eParticipation research: Moving characterization forward (2006–2011). Gov. Inf. Q. 2012, 29, 346–360. [Google Scholar] [CrossRef]
- Susha, I.; Grönlund, Å. eParticipation research: Systematizing the field. Gov. Inf. Q. 2012, 29, 373–382. [Google Scholar] [CrossRef]
- Diamantopoulou, V.; Androutsopoulou, A.; Gritzalis, S.; Charalabidis, Y. An assessment of privacy preservation in crowdsourcing approaches: Towards GDPR compliance. In Proceedings of the 2018 12th International Conference on Research Challenges in Information Science (RCIS), Nantes, France, 29–31 May 2018; pp. 1–9. [Google Scholar]
- Beldad, A.; De Jong, M.; Steehouder, M. I trust not therefore it must be risky: Determinants of the perceived risks of disclosing personal data for e-government transactions. Comput. Hum. Behav. 2011, 27, 2233–2242. [Google Scholar] [CrossRef]
- Mitrou, L. Law in the Information Society; Sakkoulas Publications: Athens, Greek, 2002. [Google Scholar]
- Mitrou, L. General Data Protection Regulation: New Law–New Obligations–New Rights; Sakkoulas Publications: Athens, Greek, 2017. [Google Scholar]
- Solove, D.J. A taxonomy of privacy. Univ. Pa. Law Rev. 2005, 154, 477. [Google Scholar] [CrossRef]
- Islam, M.B.; Watson, J.; Iannella, R.; Geva, S. What I Want for My Social Network Privacy; NICTA: Sydney, Australia, 2014. [Google Scholar]
- Newburn, T.; Jones, T. Private Security and Public Policing; Clarendon Press: Oxford, UK, 1998. [Google Scholar]
- Marx, G.T. Murky conceptual waters: The public and the private. Ethics Inf. Technol. 2001, 3, 157–169. [Google Scholar] [CrossRef]
- Henderson, S.E. Expectations of privacy in social media. Miss. CL Rev. 2012, 31, 227. [Google Scholar]
- Cohen, J.E. What privacy is for. Harv. Law Rev. 2012, 126, 1904. [Google Scholar]
- Warren, S.D.; Brandeis, L.D. Right to privacy. Harv. Law Rev. 1890, 4, 193. [Google Scholar] [CrossRef]
- Westin, A.F. Privacy and freedom. Wash. Lee Law Rev. 1968, 25, 166. [Google Scholar]
- Altman, I. The Environment and Social Behavior: Privacy, Personal Space, Territory, and Crowding; Cole Publishing Company: Monterey, CA, USA, 1975. [Google Scholar]
- Conger, S.; Pratt, J.H.; Loch, K.D. Personal information privacy and emerging technologies. Inf. Syst. J. 2013, 23, 401–417. [Google Scholar] [CrossRef]
- Mohamed, N.; Ahmad, I.H. Information privacy concerns, antecedents and privacy measure use in social networking sites: Evidence from Malaysia. Comput. Hum. Behav. 2012, 28, 2366–2375. [Google Scholar] [CrossRef]
- Gritzalis, S. Enhancing web privacy and anonymity in the digital era. Inf. Manag. Comput. Secur. 2004, 12, 255–287. [Google Scholar] [CrossRef]
- Cavoukian, A. Privacy by Design: The 7 Foundational Principles; Information and Privacy Commissioner of Ontario: Toronto, ON, Canada, 2009; Volume 5. [Google Scholar]
- Mitrou, L.; Gritzalis, D.; Katsikas, S.; Quirchmayr, G. Electronic voting: Constitutional and legal requirements, and their technical implications. In Secure Electronic Voting; Springer: Boston, MA, USA, 2003; pp. 43–60. [Google Scholar]
- Sideri, M.; Kitsiou, A.; Kalloniatis, C.; Gritzalis, S. Sharing secrets, revealing thoughts and feelings: Perceptions about disclosure practices and anonymity in a FB university students’ community. Int. J. Electron. Gov. 2017, 9, 361–384. [Google Scholar] [CrossRef]
- Kokolakis, S. Privacy attitudes and privacy behaviour: A review of current research on the privacy paradox phenomenon. Comput. Secur. 2017, 64, 122–134. [Google Scholar] [CrossRef]
- Diamantopoulou, V.; Tsohou, A.; Karyda, M. General Data Protection Regulation and ISO/IEC 27001: 2013: Synergies of Activities Towards Organisations’ Compliance. In Proceedings of the International Conference on Trust and Privacy in Digital Business, Linz, Austria, 26–29 August 2019; Springer: Cham, Switzerland, 2019; pp. 94–109. [Google Scholar]
- EU. Regulation 2016/679 of the European Parliament and of the Council of 27 April 2016 on the Protection of Natural Persons With Regard to the Processing of Personal Data and on the Free Movement of Such Data, and Repealing Directive 95/46/EC (General Data Protection Regulation); Publications Office of the European Union: Luxembourg, 2016. [Google Scholar]
- EDPB. European Data Protection Board (2019). First, Overview on the Implementation of the GDPR and the Roles and Means of the National Supervisory Authorities; Technical Report; European Data Protection Board: Brussels, Belgium, 2019. [Google Scholar]
- ISACA. GDPR: The end of the Beginning; Technical Report; ISACA: Rolling Meadows, IL, USA, 2018. [Google Scholar]
- Thomson Reuters 2019. Study Finds Organizations Are Not Ready for GDPR Compliance Issues. Technical Report. 2019. Available online: https://legal.thomsonreuters.com/en/insights/articles/study-finds-organizations-not-ready-gdpr-compliance-issues (accessed on 9 July 2019).
- IAAP. Privacy Tech Vendor Report; Technical Report; IAPP: Portsmouth, NH, USA, 2018. [Google Scholar]
- Bernstein, M.; Chi, E.H.; Chilton, L.; Hartmann, B.; Kittur, A.; Miller, R.C. Crowdsourcing and human computation: Systems, studies and platforms. In Proceedings of the CHI’11 Extended Abstracts on Human Factors in Computing Systems, Vancouver, BC, Canada, 7–12 May 2011; ACM: New York, NY, USA, 2011; pp. 53–56. [Google Scholar]
- Varshney, L.R. Privacy and reliability in crowdsourcing service delivery. In Proceedings of the 2012 Annual SRII Global Conference (SRII), San Jose, CA, USA, 24–27 July 2012; pp. 55–60. [Google Scholar]
- Kajino, H.; Arai, H.; Kashima, H. Preserving worker privacy in crowdsourcing. Data Mini. Knowl. Discov. 2014, 28, 1314–1335. [Google Scholar] [CrossRef]
- Schoßböck, J.; Terbu, O.; Sachs, M.; Leitner, M.; Heussler, V.; Wenda, G.; Bonitz, A.; Hötzendorfer, W.; Parycek, P.; Vogl, S.; et al. Inclusion and privacy in E-participation platform design. Innov. Public Sector. Electron. Gov. Electron. Particip. 2016, 23, 51–58. [Google Scholar]
- da Silva, M.; Viterbo, J.; Bernardini, F.; Maciel, C. Identifying Privacy Functional Requirements for Crowdsourcing Applications in Smart Cities. In Proceedings of the 2018 IEEE International Conference on Intelligence and Security Informatics (ISI), Miami, FL, USA, 9–11 November 2018; pp. 106–111. [Google Scholar]
- Ayalon, O.; Toch, E. Crowdsourcing privacy design critique: An empirical evaluation of framing effects. In Proceedings of the 51st Hawaii International Conference on System Sciences, Waikoloa Village, HI, USA, 2–6 January 2018. [Google Scholar]
- Moen, R.; Norman, C. Evolution of the PDCA cycle. 2006. Available online: http://citeseerx.ist.psu.edu/viewdoc/download?doi=10.1.1.470.5465&rep=rep1&type=pdf (accessed on 9 July 2019).
- ISO/IEC. ISO 27001:2013 Information Technology–Security Techniques–Information Security Management Systems– Requirements; Technical Report ISO: Cham, Switzerland, 2013. [Google Scholar]
- ISO/IEC. ISO 27002:2013 Information Technology–Security Techniques–Code of Practice for Information Security Controls; Technical Report ISO: Cham, Switzerland, 2013. [Google Scholar]
- ISO/IEC. ISO 27014:2013 Information Technology–Security Techniques–Governance of Information Security; Technical Report ISO: Cham, Switzerland, 2013. [Google Scholar]
- ISO/IEC. ISO 27701:2019 Security Techniques–Extension to ISO/IEC27001 and ISO/IEC27002 for Privacy Information Management–Requirements and Guidelines; Technical Report ISO: Cham, Switzerland, 2019. [Google Scholar]
- ISO/IEC. ISO 27004:2016 Information Technology–Security Techniques–Information Security Management–Monitoring, Measurement, Analysis and Evaluation; Technical Report ISO: Cham, Switzerland, 2016. [Google Scholar]
- ISO/IEC. ISO 27005:2018 Information Technology–Security Techniques–Information Security Risk Management; Technical Report ISO: Cham, Switzerland, 2018. [Google Scholar]
- ISO/IEC. ISO 31000:2018 Risk Management—Guidelines; Technical Report ISO: Cham, Switzerland, 2018. [Google Scholar]
- ISO/IEC. ISO 29100:2011 Information Technology–Security Techniques–Privacy Framework; Technical Report ISO: Cham, Switzerland, 2011. [Google Scholar]
- Working Party 29. Guidelines on Data Protection Impact Assessment; Technical Report ISO: Cham, Switzerland, 2019. [Google Scholar]
- CNIL 2018. Privacy Impact Assessment (PIA)–Knowledge Bases; Technical Report CNIL: Paris, France, 2018. [Google Scholar]
- Krasnova, H.; Kolesnikova, E.; Guenther, O. “It won’t happen to me!”: Self-disclosure in online social networks. AMCIS 2009 Proc. 2009, 343. [Google Scholar]
- Fischer-Hübner, S. IT-security and Privacy: Design and Use of Privacy-enhancing Security Mechanisms; Springer: Berlin/Heidelberg, Germany, 2001. [Google Scholar]
- Cannon, J. Privacy: What Developers and IT Professionals Should Know; Addison-Wesley Professional: Boston, MA, USA, 2004. [Google Scholar]
- Pfitzmann, A.; Hansen, M. A Terminology for Talking About Privacy by Data Minimization: Anonymity, Unlinkability, Undetectability, Unobservability, Pseudonymity, and Identity Management. 2010. Available online: http://www.maroki.de/pub/dphistory/2010_Anon_Terminology_v0.34.pdf (accessed on 17 February 2020).
- Wright, D.; De Hert, P. Introduction to privacy impact assessment. In Privacy Impact Assessment; Springer: Dordrecht, The Netherlands, 2012; pp. 3–32. [Google Scholar]
- ICO. Privacy Impact Assessment Handbook, Wilmslow, Cheshire, UK, Version 1.0; Trilateral Research and Consulting, Technical Report; ICO: Wilmslow, UK, 2007. [Google Scholar]
- European Commission. A Privacy Impact Assessment Framework for Data Protection and Privacy Rights; Technical Report ISO: Cham, Switzerland, 2012. [Google Scholar]
- ISO/IEC. ISO FDIS 29134 Information Technology–Security Techniques–Privacy Impact Assessment–Guidelines; Technical Report ISO: Cham, Switzerland, 2017. [Google Scholar]
- ISO/IEC. ISO/IEC 29151 Information Technology–Security Techniques–Code of Practice for Personally Identifiable Information Protection; Technical Report ISO: Cham, Switzerland, 2017. [Google Scholar]
- Macintosh, A. Characterizing e-participation in policy-making. In Proceedings of the IEEE, 37th Annual Hawaii International Conference on System Sciences, Big Island, HI, USA, 5–8 January 2004; p. 10. [Google Scholar]
- Loukis, E.; Xenakis, A.; Peters, R.; Charalabidis, Y. Using Gis Tools to Support E_Participation–A Systematic Evaluation. In Proceedings of the International Conference on Electronic Participation, Lausanne, Switzerland, 29 August–2 September 2010; Springer: Berlin/Heidelberg, Germany, 2010; pp. 197–210. [Google Scholar]
- Society, T.D. Digital Tools and Scotland’s Participatory Budgeting Programme: A Report by the Democratic Society for the Scottish Government; Technical Report; The Scottish Government-Riaghaltas na h-Alba: Edinburgh, UK, 2016. [Google Scholar]
- Fraser, C.; Liotas, N.; Lippa, B.; Mach, M.; Macintosh, F.M.; Mentzas, G.; Tarabanis, K. DEMO-net: Deliverable 5.1 Report on Current ICTs to Enable Participation; Technical Report; DEMO-net project; European Commission: Brussels, Belgium, 2006. [Google Scholar]
- Caddy, J.; Gramberger, M.; Vergez, C. Citizens as Partners: Information, Consultation and Public Participation in Policy-making; OECD: Paris, France, 2001. [Google Scholar]
- Loukis, E.; Macintosh, A.; Charalabidis, Y. E-Participation in Southern Europe and the Balkans: Issues of Democracy and Participation Via Electronic Media; Routledge: Abingdon, UK, 2013. [Google Scholar]
- Charalabidis, Y.; Loukis, E. Transforming government agencies’approach to eparticipation through efficient exploitation of social media. In Proceedings of the Conference: 19th European Conference on Information Systems, ECIS 2011, Helsinki, Finland, 9–11 June 2011. [Google Scholar]
- Desouza, K.C.; Smith, K.L. Big data for social innovation. Stanf. Soc. Innov. Rev. 2014, 12, 38–43. [Google Scholar]
- Charalabidis, Y.; Loukis, E.; Androutsopoulou, A. Fostering social innovation through multiple social media combinations. Inf. Syst. Manag. 2014, 31, 225–239. [Google Scholar] [CrossRef]
- Brabham, D.C. Crowdsourcing; Mit Press: Cambridge, MA, USA, 2013. [Google Scholar]
- Androutsopoulou, A.; Karacapilidis, N.; Loukis, E.; Charalabidis, Y. Towards an integrated and inclusive platform for open innovation in the public sector. In Proceedings of the International Conference on e-Democracy, Athens, Greece, 14–15 December 2017; Springer: Cham, Switzerland, 2017; pp. 228–243. [Google Scholar]
- Hilgers, D.; Ihl, C. Citizensourcing: Applying the concept of open innovation to the public sector. Int. J. Public Particip. 2010, 4, 67–88. [Google Scholar]
- Clark, B.Y.; Zingale, N.; Logan, J.; Brudney, J. A framework for using crowdsourcing in government. In Social Entrepreneurship: Concepts, Methodologies, Tools, and Applications; IGI Global: Hershey, PA, USA, 2019; pp. 405–425. [Google Scholar]
- Charalabidis, Y.; Karkaletsis, V.; Triantafillou, A.; Androutsopoulou, A.; Loukis, E. Requirements and Architecture of a Passive Crowdsourcing Environment. In Electronic Government and Electronic Participation-Joint Proceedings of Ongoing Research of IFIP EGOV and IFIP ePart 2035; Gesellschaft für Informatik e.V.: Bonn, Germany, 2013. [Google Scholar]
- Androutsopoulou, A.; Mureddu, F.; Loukis, E.; Charalabidis, Y. Passive expert-sourcing for policy making in the European Union. In Proceedings of the International Conference on Electronic Participation, Guimarães, Portugal, 5–8 September 2016; Springer: Cham, Switzerland, 2016; pp. 162–175. [Google Scholar]
- Aitamurto, T. Crowdsourcing for Democracy: A New era in Policy-making; Publications of the Committee for the Future, Parliament of Finland 1/2012: Helsinki, Finland, 2012; Volume 1. [Google Scholar]
- Christensen, H.S.; Karjalainen, M.; Nurminen, L. What does crowdsourcing legislation entail for the participants? The Finnish case of Avoin Ministeriö. In Proceedings of the Internet, Policy and Politics Conferences, University of Oxford, Oxford, UK, 25–26 September 2014. [Google Scholar]
- Lironi, E. Potential and Challenges of E-participation in the European Union. In Study for the AFCO Committee, Director General of Internal Policies; European Parliament: Brussels, Belgium, 2016. [Google Scholar]
- Mouratidis, H. Secure software systems engineering: The Secure Tropos approach. JSW 2011, 6, 331–339. [Google Scholar] [CrossRef]
- Kalloniatis, C.; Mouratidis, H.; Vassilis, M.; Islam, S.; Gritzalis, S.; Kavakli, E. Towards the design of secure and privacy-oriented information systems in the cloud: Identifying the major concepts. Comput. Stand. Interfaces 2014, 36, 759–775. [Google Scholar] [CrossRef]
- Diamantopoulou, V.; Mouratidis, H. Applying the physics of notation to the evaluation of a security and privacy requirements engineering methodology. Inf. Comput. Secur. 2018, 26, 382–400. [Google Scholar] [CrossRef]
- Pattakou, A.; Kalloniatis, C.; Gritzalis, S. Security and privacy requirements engineering methods for traditional and cloud-based systems: A review. CLOUD COMPUTING 2017 2017, 155, 145–151. [Google Scholar]
- Diamantopoulou, V.; Kalloniatis, C.; Gritzalis, S.; Mouratidis, H. Supporting Privacy by Design Using Privacy Process Patterns. In Proceedings of the IFIP International Conference on ICT Systems Security and Privacy Protection, Rome, Italy, 29–31 May 2017; Springer: Cham, Switzerland, 2017; pp. 491–505. [Google Scholar]
- Diamantopoulou, V.; Argyropoulos, N.; Kalloniatis, C.; Gritzalis, S. Supporting the design of privacy-aware business processes via privacy process patterns. In Proceedings of the 2017 11th International Conference on Research Challenges in Information Science (RCIS), Brighton, UK, 10–12 May 2017; pp. 187–198. [Google Scholar]
- ISO. 10015:1999 Quality Management–Guidelines for Training; Technical Report ISO: Cham, Switzerland, 1999. [Google Scholar]



| Processing Activity | Active Crowdsourcing | Passive Crowdsourcing | Passive Expert-Sourcing |
|---|---|---|---|
| Purpose of processing | (i) Public Engagement, (ii) Research Purposes | ||
| Legal basis for processing | User Consent to the data privacy policy of the SM platform (Terms and Conditions) | ||
| Third countries | According to the scope of the e-Participation initiative | ||
| Data source | Data Subject | ||
| Personal data categories | Personal Data: Social media users personal data provided to the SM platform (first name, last name, date of birth—age, gender, email address, login email, occupation), country (the ones submitting comments), social media user ID, Photos, social media activity (likes, retweets) Sensitive Data: Political opinions | Personal Data: Social media users personal data provided to the SM platform (first name, last name, social media user ID), comments, social media activity (in terms of frequency comments posted in SM/activity logs) Sensitive Data: Profiling data (personality-attitude towards) | Personal Data: Social media users personal data (first name, last name, email address, login email, educational Level, job title, organisation, position, professional experience, topics of expertise/ specialisation, CVs), photos Sensitive Data: Political opinions, profiling data (personality-attitude towards) |
| Data subjects | Citizens/Social Media Users, Policy Makers | Citizens/Social Media Users | Experts, Social Media Users |
| Receivers | Policy Makers, Public/Governmental organisations | ||
| Processing IT application | Social Media platform, Third party applications | ||
| Threat | Severity | Likelihood |
|---|---|---|
| Masquerading | Maximum Level: 4 | Negligible Level: 1 |
| Unauthorised Use of an Application | Maximum Level: 3, 5 = 4 | Negligible Level: 1 |
| Threats during data transmission | Significant Level: 3 | Negligible Level: 1 |
| Misuse of physical resources | Significant Level: 3 | Negligible Level: 1 |
| MEAN ASSESSMENT | 3, 3 = 3 Significant Level: 3 | Negligible Level: 1 |
| Threat | Severity | Likelihood |
|---|---|---|
| Masquerading | Maximum Level: 4 | Negligible Level: 1 |
| Hardware Malfunction | Maximum Level: 2, 5 = 3 | Negligible Level: 1 |
| Software Malfunction | Limited Level: 2 | Negligible Level: 1 |
| MEAN ASSESSMENT | 2, 8 = 3 Significant Level: 3 | Negligible Level: 1 |
| Threat | Severity | Likelihood |
|---|---|---|
| Masquerading | Maximum Level: 4 | Negligible Level: 1 |
| Technical failure | Significant Level: 3 | Limited Level: 2 |
| Application Software Failure | Limited Level: 2 | Negligible Level: 1 |
| Communications breaches | Maximum Level: 4 | Limited Level: 2 |
| Malfunction to physical resources | Significant Level: 3 | Negligible Level: 1 |
| MEAN ASSESSMENT | 3, 2 = 3 Significant Level: 3 | 1, 4 = 1 Negligible Level: 1 |
| Threat | Data Protection Measures |
|---|---|
| Masquerading | Access control mechanisms: Personal Accounts, Password Use, Password Strength, Password Change Controls, Password Storage, Session ID Protection |
| Data storage protection: encryption of citizens’ names in databases | |
| Audit trails and event logs: Log and event management system | |
| Software/application integrity check: Implementation of an integrity checksum mechanism at file system level | |
| Protection of data during transmission: TLS, VPN, HSTS | |
| Unauthorised use of an application | Access control mechanisms: Personal Accounts, Password Use, Password Strength, Password Use, Password Change Controls, Password Storage, Session ID Protection |
| Secure system configuration and maintenance: webserver hardening | |
| Prevention mechanisms: web application firewall | |
| Threats during data transmission | Protection of data during transmission: TLS, VPN, HSTS |
| Misuse of physical resources | Physical security:Perform a periodic audit for ensuring the completeness/ effectiveness/ applicability of all relevant procedures |
| Deployment of an assets inventory |
| Threat | Data Protection Measures |
|---|---|
| Masquerading | Access control mechanisms: Personal Accounts, Password Use, Password Strength, Password Change Controls, Password Storage, Session ID Protection |
| Data storage protection: encryption of citizens’ names in databases | |
| Audit trails and event logs: Log and event management system | |
| Software/application integrity check: Implementation of an integrity checksum mechanism at file system level | |
| Prevention mechanisms: antimalware software | |
| Secure system configuration and maintenance: webserver hardening | |
| Protection of data during transmission: TLS, VPN, HSTS | |
| Hardware malfunction | Maintenance services by external partners |
| Security and personal data protection training and awareness programmes | |
| Software malfunction | Maintenance services by external partners |
| Security and personal data protection training and awareness programmes | |
| Secure system configuration and maintenance: Webserver hardening partial; secure system and framework updates |
| Threat | Data Protection Measures |
|---|---|
| Masquerading | Access control mechanisms: Personal Accounts, Password Use, Password Strength, Password Change Controls, Password Storage, Session ID Protection |
| Audit trails and event logs: Log and event management system | |
| Software/application integrity check: Implementation of an integrity checksum mechanism at file system level | |
| Prevention mechanisms: antimalware software | |
| Technical failure | Maintenance services by external partners |
| Application software failure | Maintenance services by external partners |
| Communication breaches | Protection of data during transmission: VPN |
| Malfunction to physical resources breaches | Physical security |
| Assets inventory |
© 2020 by the authors. Licensee MDPI, Basel, Switzerland. This article is an open access article distributed under the terms and conditions of the Creative Commons Attribution (CC BY) license (http://creativecommons.org/licenses/by/4.0/).
Share and Cite
Diamantopoulou, V.; Androutsopoulou, A.; Gritzalis, S.; Charalabidis, Y. Preserving Digital Privacy in e-Participation Environments: Towards GDPR Compliance. Information 2020, 11, 117. https://doi.org/10.3390/info11020117
Diamantopoulou V, Androutsopoulou A, Gritzalis S, Charalabidis Y. Preserving Digital Privacy in e-Participation Environments: Towards GDPR Compliance. Information. 2020; 11(2):117. https://doi.org/10.3390/info11020117
Chicago/Turabian StyleDiamantopoulou, Vasiliki, Aggeliki Androutsopoulou, Stefanos Gritzalis, and Yannis Charalabidis. 2020. "Preserving Digital Privacy in e-Participation Environments: Towards GDPR Compliance" Information 11, no. 2: 117. https://doi.org/10.3390/info11020117
APA StyleDiamantopoulou, V., Androutsopoulou, A., Gritzalis, S., & Charalabidis, Y. (2020). Preserving Digital Privacy in e-Participation Environments: Towards GDPR Compliance. Information, 11(2), 117. https://doi.org/10.3390/info11020117

