Abstract
The United Nations Office for Disaster Risk Reduction (UNDRR) resolutely endorses the development of people-centred early warning systems. Moreover, several scientific studies have deprecated the vast technology-driven technocratic approaches to implementing these systems, contending the prioritisation of communities and their contextualised needs for systems that ensure effective risk protection and resilience building. However, both the UNDRR and the scientific literature have failed to define appropriate means of implementation (MoI) for community-based early warning system (CBEWS) development. Floods are a major hazard annually impacting several communities in rural sub-Saharan Africa, and though several opportunities for participatory systems have been identified, investment in developing countries is often lagging, and no defined mechanism for developing these systems exists. Adopting a modified Integrated Emergency Management Framework, this study demonstrates that an impact-based CBEWS can be established by leveraging existing resources, institutions and stakeholders, essentially merging last-mile and first-mile approaches. The study further reveals that directly linking technical capacities with community-based efforts allows communities to define system development parameters, strengthen risk knowledge and response, and build resilience for improved physical, economic and environmental protection, essentially bridging the gap between first and last-mile approaches. The study also highlights the need for governments to appropriately streamline DRR to improve coordination and communication.
1. Introduction
For over 52 years, the international community has conferred on how collaborative, coordinated global action can reduce the socioeconomic disruption, property damage and loss of lives caused by flood disasters []. Following rigorous global efforts towards DRR during the International Decade for Natural Disaster Reduction (IDNDR), a global consensus was reached on implementing early warning systems (EWS) to minimise the loss of lives, environmental damage and economic loss []. Research on these systems has been extensive, with several regional and national systems already in place [,,]. However, what has not resulted is collaborative, coordinated early action [], which often results in system failure [,,,,,,]. According to [], although this is a shared global vision, the international community has failed to address the main challenge towards generating a sustainable effort to make effective EWSs an international achievement. The author stresses that emergency managers (not technologists or scientists) should assume the primary role in leading any EWS establishment efforts. This is because EWSs are an integrated extension of existing emergency management (EM) capabilities—a fact often overlooked by the international community [].
This study builds on the idea of [] by defining integrated emergency management (IEM) as a framework that allows the integrated, coordinated collaboration of several multi-level governmental and non-governmental agencies to collectively prepare, mitigate, respond to and recover from hazards and disaster emergencies. IEM comprises an array of procedures that amalgamate the daily activities of voluntary, governmental and private institutions into a comprehensive and structured system that addresses the entire spectrum of hazard emergencies [,]. By using existing tools such as legislation, law enforcement, weather forecasting, scientific modelling, transport, infrastructure and broadcasting services, emergency managers provide communities with coordinated specialised services daily []. IEM is centred around emergencies or disaster occurrence and is typically defined by four pre-(mitigation and preparedness) and post-(response and recovery)-disaster stages. Though often regarded as distinct from EWSs, the two concepts are very similar as the same four disaster stages define both and are essential to every community’s DRR agenda. Additionally, like early warning systems, IEM deals with both short- and long-term hazard risk reduction issues, coordinating emergency decision making and response, and requires both strategic (policy, planning, design and implementation) and tactical (control, communication and command) skills [,,].
From the strategic lens, EWSs can be viewed as the administrative integration of scientific or indigenous knowledge into independently operated scientific systems []. Based on the hazard, IEM practitioners and all relevant stakeholders evaluate the practicality of the EWS integration and all related processes and work with service providers to refine and extend the systems integration for enhanced efficacy and improved capacity []. Like IEM, EWSs irrefutably contribute to mitigation, preparedness, response and recovery []. Moreover, IEM correlates to EWSs through its four interconnected components [,,].
The first of these, risk knowledge, requires wide-spectrum hazard, physical, socioeconomic and environmental vulnerability assessments, a knowledge of the exposure to specific hazards, the assessment of long- and short-term risk and vulnerability trends and the methodical assemblage and analysis of data [], and is essential for emergency planning, decision making and response []. For the second EWS component, monitoring and warning, the UNISDR emphasises using science and technology in its checklist while failing to acknowledge community participation as the system’s core [,]. However, like EWS, IEMF is built on prioritising civil protection. Thirdly, warning communication and dissemination in EWS dictates that warning messages are concise, useful, reach vulnerable communities timeously, and enable appropriate action from recipients []. Relative to IEM, communication is essential for information exchange, educational contact and support-building exchanges during pre- and post-disaster stages []. Finally, to ensure EWS efficacy, response capability requires prioritisation [,]. Meanwhile, IEM provides for capability assessments and enhancements at all levels of government [,].
According to [], the United Nations’ goal for effective EWS implementation will only be met if the international community recognises that IEM must guide EWS development and regulate operations as an amalgamation of the extensive structure of emergency management systems. An effective EWS employs the most efficient available resources, i.e., knowledge, science, information, technology, etc., enclosed in a multi-hazard EM approach. In executing this integration, IEM agencies should concurrently and fully integrate science and technology without allowing them to pilot emergency management. This study expands on this idea by employing the IEM framework (IEMF) as a blueprint for designing a conceptual framework for community-based flood early warning systems in Kabbe, Namibia.
The IEMF provides for the complete spectrum of anthropogenic and natural disasters, emphasising an integrated approach by underwriting common operative functions (direction, emergency support, evacuation, provision for essential resources, etc.) while simultaneously recognising factors unique to specific emergencies []. Although emergency response is the focal point during a hazard or disaster, the IEMF recognises that preparedness for increased response capability and the mitigation for risk reduction and recovery efforts are equally important in an effective system [,]. If well implemented, the IEMF enhances a community’s ability to deal with impending and future risks and enables officials to fulfil their civil and environmental protection duties.
Most EWSs in developing countries operate as small, under-prioritised, and sometimes single individual departments under select line ministries [] liaising with external institutions (e.g., weather, climate, emergency and hydrological services) in an often disintegrated, poorly coordinated and ad hoc basis. Furthermore, though several institutions such as emergency respondents, NGOs, community organisations, and the private sector often carry out EWS activities and services [,,], most of these entities are not formally integrated EWS stakeholders. However, considering the inadequate DRR funding in developing countries, there is very little evidence to suggest that respective governments have considered consolidating these existing networks, essentially merging top-down and bottom-up approaches to strengthen EWS [,,].
This study demonstrates that it is possible to establish a community-based flood early warning system (CBFEWS) by identifying opportunities for relevant stakeholder integration and collaboration and consolidating, leveraging and enhancing existing tools and resources (i.e., institutions, services, funds, etc.) and community capacities. Using the IEMF (Figure 1), this study combines operational, institutional and situational analysis results to develop a community-based EWS for flood-prone communities in Kabbe, Namibia. The framework proposes merging and tailoring technocratic and people-centred approaches to fit end-user needs. The framework presents an easy-to-employ structural outline for a collaborative effort between civil protection operators and vulnerable communities against flood hazards for physical, economic and environmental protection.

Figure 1.
The Integrated Emergency Management Framework. Source: [].
2. Materials and Methods
2.1. Study Area and Flood Impact
Located in northeastern Namibia, the Kabbe constituency forms part of one of 14 regions—the Zambezi region, connecting the country to the Zambezi river basin. Housed on a floodplain, Kabbe is bordered by perennial rivers to the east (Zambezi River), south (Chobe River), and west (Okavango River) (Figure 2), making it the most flood-impacted constituency in the country. For several decades, recurrent torrential and river floods have affected the area, resulting in two states of emergency declarations in 2009 and 2011 [,]. Approximately USD 156.4 million were sustained in economic and infrastructural damage, and 90% of the population in the area was affected [], whereas at least 80% are currently affected by annual floods in the area [,]. As such, flood risk reduction has been prioritised in the area. According to the last population census, Kabbe has a population size of 14,518 [,], with 89% living in rural conditions, 52% reliant on agricultural activity for income, and 89% lacking access to piped water or sanitation services [,].

Figure 2.
Geographical illustration of the study area. Source: [].
2.2. Data Collection and Analysis for Framework Design
A qualitative case study approach was adopted to design the conceptual CBFEWS framework, with data collection taking place from June to August 2022. Built on an extensive literature review, the research team conducted semi-structured Key Informant Interviews (KIIs) with nine multi-level DRR government officials, NGOs and community leaders and eight Focus Group Discussions (FGDs) with fifty-nine purposively selected residents from the most flood-impacted communities in Kabbe. The methods employed (Figure 3) granted the researchers access to in-depth information on good practices and gaps in the operations of the national flood early warning system, the efficacy, diversity and extent of institutional DRR collaboration and coordination and the availability and possible means for integration of community-driven efforts and capabilities. The combination of methods increased the reliability and validity of the collected data [].

Figure 3.
Summary of the methodology workflow for framework design.
The study’s methodology is based on principles governing the IEMF [], which provide a structured view for hazard risk reduction by proposing strong interconnections between the operational/technical, institutional, and social elements across all governmental levels (Figure 1). As summarised in (Figure 3) The gap assessment (step 1) provided an overview of the operational/technical component of the EWS process. This includes information on flood data collection and analysis, real-time data availability, monitoring, forecasts and evaluation, warning generation, communication and dissemination. The institutional gap assessment (step 2) reviewed institutional collaboration and coordination between all relevant flood DRR stakeholders, including the degree of community engagement. This aspect also provided insight into flood EWS communication, dissemination, response, and their resulting influence on risk reduction in the study area. The gap assessment also sheds light on the often-disregarded sociocultural aspect of DRR, which determines the impacts sustained and community flood risk perceptions defined by differing exposure and experiences [].
Finally, data collected for the situational analysis (step 3) provided information on the socioeconomic and environmental components, which determine the existing resources and opportunities within target communities that can be enhanced to strengthen flood early warning [,]. All of the data was thematically analysed.
3. Results
Effective EWSs require strong links between four elements that span across all four EWS components: (1) operational/technical, (2) institutional, (3) sociocultural, and thorough consideration of the (4) socioeconomic and environmental elements that define a community [,,,]. The methodology adopted helped us identify good practices and gaps within each element, which were, respectively, consolidated and enhanced to improve flood early warning through a well-structured and empirically plausible framework. This information was useful in deigning and developing implementation recommendations and guidelines for the conceptual framework. Section 3.1 presents the case study findings summarised in Table 1 and Table 2, while Section 3.2 describes the developed framework.

Table 1.
Early Warning System Gap Assessment Summary.

Table 2.
Indicators for community capacity assessment.
3.1. Case-Study Findings
- (i)
- Technical (operational) component: Risk knowledge and monitoring and warning generation
Risk evaluation, flood hazard monitoring and warning generation via modelling and forecasting tools define the technical component of the flood EWS process headed by the Ministry of Agriculture, Water and Forestry’s (MAWF) hydrological department (HSN) in Kabbe. Notwithstanding the HSN’s participation in several projects and the acquisition of technological models and skill training, the accession and transmission of real-time data remain a challenge. The inadequate supply and uneven distribution of available monitoring stations, particularly in smaller tributaries and watercourses, pose hurdles in early warning communication, essentially increasing damage and loss. Several other gaps were identified within the technical component of the existing system (Table 1) to address these issues. Although the six monitoring stations in Kabbe have been upgraded as part of an ongoing project between the MAWF and several local and international agencies, several challenges remain in the transmission, access and availability of real-time rainfall and water-level data for flood monitoring and warning generation. The HSN obtains remotely transmitted water-level data from satellite imagery, telemetry stations and manual recordings from these stations. Still, these methods prove insufficient for monitoring at-risk areas for flooding as they demand costs and maintenance and are often situated far from target communities. These often lead to data scarcity (Table 1).
Since establishing a fully automated system has proved challenging, the HSN acknowledges that employing low-cost mechanisms such as manually observed and recorded rainfall and water-level data can be effective if well planned.
A preset threshold value determines the issuing of flood warnings to the DDRM for dissemination. However, the alerts do not compensate for the flood situation in the tributaries as they are based on the water levels in the main rivers, often delaying the activation of response protocols. Additionally, the study finds that warnings are not point-specific, and no feedback loop exists for assessing whether target communities receive, understand, and respond effectively to the disseminated warnings. Poor flood risk-awareness raising, community engagement and risk assessments, the unavailability of risk maps and undefined evacuation routes were found to be equally impactful challenges within the EWS process.
Although local authorities acknowledge the significance of community engagement in the EWS process, preparedness, awareness raising, and monitoring efforts are usually NGO- or community-driven. As such, the lines of communication are often cut when the projects end.
- (ii)
- Institutional component: Warning communication and dissemination and response capability
After warning generation by the HSN, the information is sent to the directorate for Disaster Risk Management (DDRM) for validation and further dissemination (i.e., television, radio, email, SMS, and social media). The HSN also posts rain and flood gauge data and satellite images of potential rainfall on the SensorWeb Dashboard in addition to its flood bulletin, which is distributed via email to a list of individuals interested in the flood information. Rainfall information and river water levels for major rivers are updated hourly on the MAWF website and communicated to regional and local authorities.
The study found that the information supports ongoing monitoring and response action decision-making, but how communities benefit from this remains unclear, as no clear directive is provided for them. Other challenges included restricted mandates, undefined responsibilities and the long chain of command from national to local levels and vice versa, which pose a hurdle to timeous communication and dissemination, especially during emergencies. Furthermore, there is a need for technical experts, early warning validation at the local level and the establishment of direct communication links between EWS institutions at all levels.
The study found that at the community level, modes of communication are inappropriate, and coverage is inadequate, as official warnings do not always reach the most vulnerable. Furthermore, the undeprioritisation of DRR, lack of personnel, poor knowledge of DRR, its terminologies and the EWS processes, and the capacity for planning and analysis were all found to negatively impact institutional communication resulting in poor uptake by communities. The study found that warning messages often carry an advisory tone, and the HSN has yet to issue an impact-based alert. Additionally, the lack of a feedback loop makes the FEWS largely top-down, with communities serving merely as recipients (Table 1).
According to the Disaster Management Act (DMA) [], the DDRM’s mandate includes overseeing daily DRR activities, ensuring the establishment of DRMCS at all governmental levels, and coordinating collaborative action among all stakeholders for effective disaster response []. However, the constituency, settlement, local authority and community DRMCs are yet to be established (Table 1).
Due to poor community engagement, DRMCs and community organisations often work independently of the government with the Red Cross. This indicates a lack of local knowledge integration and of official engagement of relevant stakeholders in the system (Table 1).
The study revealed that mitigative and preventative actions, including integrated collaboration and coordination, are poor at subnational levels. Although the DMA encourages strategic planning and budgeting at all levels, the disbursement of funds for these activities is still centralised (Table 1), and preparedness and recovery strategies are thus under-prioritised.
Furthermore, DRR streamlining is limited to a single staff member at regional and local authority levels with poorly defined responsibilities and standard operating procedures, often hindering risk communication and response and derailing all other EWS processes (Table 1).
- (iii)
- Sociocultural component: community response to early warning
The FGDs revealed that communities were unfamiliar with the existing flood EWS and some of the sources of risk information, i.e., the HSN bulletin and website. Additionally, alerts from the RDMC take on an advisory tone, urging residents to relocate with no guidance on response action []. The study also noted poor coverage of formal warning dissemination during the FGD (Table 1).
Although local authorities assist with emergency evacuations, the lack of risk and vulnerability assessments and evacuation maps remains challenging. Safety during evacuations is often inadequate, especially for women and other vulnerable groups. The FGDs and KIIs also revealed that capacity-building efforts do not address target groups’ needs, concerns, and capabilities. These initiatives are often activated on an ad hoc basis with no feedback mechanism (Table 1). Social capital is integral to community capacity building; however, this study found that poor community engagement, public awareness, and local institutional enhancement campaigns (Table 1) affect system efficacy.
- (iv)
- Socioeconomic and environmental components
In recognising communities as first respondents and custodians of disaster impacts [,], a paradigm shift has seen studies focusing on community capacities that ensure effective hazard impact reduction and expedite disaster response and recovery with minimal or no external support. To quantify community resilience, the situational analysis identified a series of social, economic and environmental factors that directly and indirectly impact the flood EWS process in Kabbe and should be considered when implementing EWSs []. Table 2 summarises our findings. The study revealed high social cohesion, trust and cooperation among local communities. Most respondents were born and raised in the study area and belonged to local organisations and village groups. Additionally, over 53% of the FGD respondents had obtained secondary education, while all residents shared a Christian background. Respondents also revealed that a shared cultural background enabled their communal way of living (sharing and exchanging of food items, seeds, etc) and made preparedness and monitoring activities easier. Over 69.4% were involved in community organisations, and 89% were below 45 years of age and agreed that the population in the area was fairly young (76% are between 15–59 years old according to the census report). Although a very low percentage of respondents agreed to having access to cellphones (13%), all FGD respondents agreed to employing traditional forecasting and mitigative methods, and 96.6% were fluent in English (Table 2).
Economic development determines, to a large extent, a community’s capacity to prepare, mitigate, respond and recover from disasters []. Although respondents demonstrated high employment levels (89.9%), home ownership (100%), extensive skill diversity (carpenters, farmers, educators, etc.), and most had access to economic resources (e.g., poultry, vegetables, livestock, land and farmland), the study findings revealed poor economic development in Kabbe concerning EWS process implementation. Low-income levels (defined by skills diversity), a lack of personal transport (18.6%) and a lack of insurance (Table 2) counter the rural standard defined pros within these communities.
Environmental development formulates the final subcomponent for which indicators were measured and comprised of natural and built environment capacities. Since Kabbe is entirely built on a floodplain, respondents revealed that they all reside in areas prone to inundation (Table 2); depending on the water levels, those upstream may be temporarily inundated as water moves to lower ground, but the entire area is fairly flat. Additionally, respondents have limited access to health facilities, tarred roads, public transport and emergency services (Table 2) [,]. Access to physical safety structures (94.1%), electricity (13.5%), piped water and sanitary facilities (11%), and communication facilities
3.2. Framework Development, Implementation Guidelines and Recommendations for Practice
Based on the study findings, several gaps were identified within the national EWS process; the system was found to be ineffective based on international standards [,] and the review and comparison with best practices [,].
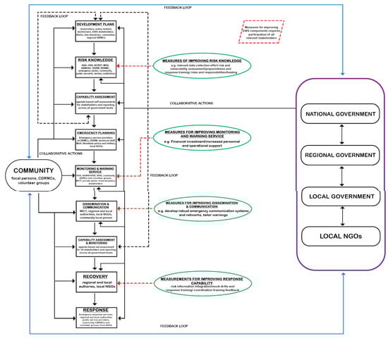
Applying the study findings, the authors developed a conceptual framework for a community-based early warning system (CBEWS) (Figure 4) by leveraging existing tools and resources from the existing technocratic system and community-driven efforts and integrating them into an impact-based operational structure that prioritises community needs and participation while remaining cost-effective and relevant within their unique socioeconomic contexts.

Figure 4.
The conceptual operational framework for a community-based flood early warning system.
The analyses, respectively, aided in 1. Identifying methods for addressing existing operational gaps within the socioeconomic and environmental context of the study area by leveraging existing stakeholder resources and institutions to ensure collaborative right action tailored to fit end-user needs, 2. developing recommendations for policy implementation and institutional enhancements necessary for improved flood DRR, and 3. identifying community capacities that can be enhanced to serve in the flood EWS process. All these were consolidated and structured into the conceptual framework illustrated below (Figure 4).
3.2.1. Framework Development and Guidelines for Implementation
Five guidelines were developed based on field observations and data validation to implement the framework. The guidelines will help ensure the successful application of the framework.
- Developing an EWS agenda: This includes formulating policies that advocate for the implementation of CBEWS frameworks. This step will explicate and institutionalise EWS parameters in Namibia as community-centred systems.
- Streamlining EWSs: This step will require the education and sensitisation of the EWS concept by the government and any partner organisation to all relevant EWS stakeholders. This step will involve capability assessments of emergency response institutions, community-assisted risk and vulnerability assessments and stakeholder education on the elements of the EWS process and the significance of community engagement. Based on the findings, most of the DRR officials were uninformed and failed to acknowledge the significance of communities in the EWS. Successfully implementing the CBEWS framework largely depends on the end user’s perception of its relevance [].
- Review of the existing EWS: This will require system evaluation and research reviewing to develop a comprehensive risk plan based on the target area’s current and future risk and hazard projections. Additionally, a policy-development feedback mechanism should be initiated to correct any ineffective EWS that may have been implemented before.
- EWS implementation: Appropriately define and assign specific roles and responsibilities to all relevant stakeholders and ensure their execution. Ensure the lines of communication between all relevant sectors remain active to ensure coordinated action at any time necessary. Establishing appropriate communication and dissemination channels for public awareness of the EWS during an impending flood should also be developed at this stage.
- EWS monitoring and evaluation: This step requires developing autonomous and separate substructures for regular operational and communication system monitoring and evaluation. Indicators must span all components, and a base level must be set. Metrics will be interpreted through community-centred strengthened risk knowledge and response capability, improved forecasting and monitoring, and established, functional and appropriate communication systems and action-informed warnings. In this way, positive outcomes are easily captured []. Additionally, a feedback strategy involving all stakeholders must be established to ensure the prioritisation measures to solve any identified challenges.
The framework illustrates community engagement across all components of the EWS process and further suggests collaboration between governmental institutions, I/NGOs and communities for developmental planning, capability assessments and maintenance, emergency planning and recovery initiatives for effective flood risk reduction (Figure 4). Placing communities at the centre of the EWS process strengthens the system across the board. They are the key component in defining early warning needs, mechanisms and resilience capacities and identifying indicators for resilience building [,,]. The framework highlights the interconnected nature of the EWS process through the recommended communication loop between multi-level government, private entities and communities (blue line), collaborative participation (black lines) and additional measures (red lines) that should be implemented to ensure sustainable system continuity through regular evaluation and maintenance. In this framework, communities play an active role at every stage of the EWS process, from planning to response (black lines), placing them at the centre of the process. The framework also identifies institutions relevant to the EWS process through their services yet remaining far removed from the system. These institutions include the Ministry of Health (MoH); Land Reform (MoLR); Regional and Local Government (MoRLG); Environment and Tourism (MET), the Namibia Commission for Research, Science and Technology (NCRST), Research and Information Service Namibia (RAISON) and tertiary institutions. Leveraging these resources partially addresses inadequate DRR funding. Highlighting the need for system assessment across every EWS component, the framework provides entry points to ensure continuous systems evaluation and enhancement (green oval) (Figure 4). Guidelines for the framework’s implementation are provided below.
3.2.2. Recommendations
The practice recommendations constitute an amalgamation of the significance of the framework and developed guidelines that must be adopted before, during and after framework implementation. The recommendations are based on a two-phase implementation process.
Phase 1: Systematically adopt the guidelines (Section 3.2 (i)). The guidelines provide a robust integration of EWS policy formulation, streamlining, review, implementation, monitoring and evaluations to define EWS parameters. This phase will ensure that the CBEWS framework is at the centre of the EWS process, from policy formulation to post-implementation evaluation.
Phase 2: Adopt recommendations to ensure the framework’s sustainability. The recommendations are as follows:
- Develop and maintain manual and ongoing cloud-stored data collection strategies for flood risk forecasting and system efficacy evaluation. This will encourage stakeholder collaboration and, in the long term, help assess, identify and address any shortfalls in collaboration and the degree of community engagement through vulnerability and risk assessment activities.
- The DDRM, through its vulnerability assessment committee, should develop a mechanism to include all institutions carrying out work (e.g., data collection, flood risk map development, environmental impact assessments, academic research) relevant to FEWS but currently left out of the process, such as those listed in Section 3.2.1 to consolidate relevant flood DRR data from the various stakeholders and store it centrally for easy access by all relevant DRR institutions.
- The DDRM should prioritise and develop a system for the timely diversion of funds for all flood EWS components across all governmental levels, not just response.
- Establish and maintain transparent data-sharing and communication networks among flood DRR stakeholders at all levels, including academic institutions, the private sector and community organisations. This will also assist in assessing the usefulness of flood warnings to target communities.
- Sensitise all stakeholders to the existing and future flood data-sharing platforms and technical forecasting and monitoring capacities. This will also ensure that community flood forecasting and monitoring efforts are included in the formal system.
- Exploit open-source flood modelling, forecasting and monitoring technologies by prioritising personnel skills development initiatives.
- Improve community engagement and integrate local risk knowledge through participation and support of community-driven initiatives. This can also serve as a pathway for participatory preparedness, risk awareness, response and evacuation training.
- With the DDRMs’ support, regional and local authorities should develop relevant communication systems for flood warning communication and dissemination (e.g., megaphones, communication with village authorities and committee leaders, battery-operated 2-way phones, drums, smoke signals) to ensure that information reaches the most vulnerable on time. Furthermore, warning messages should be location-specific, easily understandable, and provide information on protective actions.
- The DDRM should minimise bureaucracy by providing realistic thresholds for the self-activation of SOPs at the lowest administrative level during flood emergencies.
A significant limitation of this study is that it is based on a single hazard and the perceptions, experiences, geography and demography of the residents of Kabbe. Although this was subsidised with census data and field observations, the study suggests performing the analyses on a larger population set for more precise results. Furthermore, the inadequate flood DRR literature in Namibia, a lack of updated statistical data, and inaccessibility to governmental and public records that could have contributed greatly to the study posed a challenge. Finally, hindrances caused by policy amendment and development process may delay the framework’s implementation, estimated at 3–6 months, since all the identified elements are readily available.
4. Discussion
The past two decades have garnered several requests and recommendations for EWS strengthening from multiple actors in Namibia [,,,]. Although the HSN has established several partnerships to enhance flood forecasting and monitoring, little progress has been made in diverting from the response-driven EWS approach [,]. The study findings revealed several challenges and institutional vulnerabilities affecting effective participatory flood EWS in Namibia. These obstacles include bureaucracy, disintegrated operational strategies, a lack of relevant personnel, restricted mandates at local administrative levels, and communities’ unacknowledged significance as key drivers of system formulation and implementation. The framework developed in this study acknowledges the integrated nature of EWS, allowing us to use the five-legged stool analogy with technical, institutional, social, economic and environmental elements. A strong interlinkage between these five components centred around the experiences, perceptions, vulnerabilities and needs of the target communities is bound to result in positive EWS outcomes. Though some challenges may persist on the technical front [,,], several cost-effective opportunities for system enhancement were presented.
The framework provides incentives for clearly defining EWS roles and responsibilities at all governmental levels, especially locally, to strengthen collaboration and coordination. The allocation and timely disbursement of funds for all stages of the FEWS at all levels and the recruitment of relevant personnel in adequate proportions for improved preparedness and response are essential to impact-based EWS, another factor highlighted in the framework’s schematic illustration and subsequent practice recommendations. Furthermore, several opportunities for merging and institutionalising community EWS efforts with the national EWS were identified at the local level and presented in the framework.
The study area’s socioeconomic and environmental context indicates the urgent and extensive need to establish robust and appropriate communication structures. This will ensure risk communication and dissemination continuity even when powerlines, internet and telecommunication systems are down. Furthermore, the framework recommends tailoring alerts to ensure that warning messages are location-specific, easily understandable and provide information on protective actions. Acknowledging and incorporating the diversity of stakeholders and communities and developing and strengthening relevant networks and social capital can encourage collaborative action and cooperation among all stakeholders, bridging the last mile.
Ref. [] assert that tailoring EWS components to target communities’ needs is the key to building flood EWS efficacy. They argue that involving local authorities and communities in EWS design, implementation, and operation improves response to warnings and overall system efficacy. This framework demonstrates that addressing these elements is possible by strengthening and leveraging existing knowledge, resources and institutions using basic-but-effective and sustainable strategies to integrate top-down and bottom-up approaches. Regardless of the system’s deficits (e.g., technical, institutional, etc.), the strategy can be duplicated within any condition, enabling improved data and information-sharing capacities by directly linking existing technical and community capacities across all governmental levels. The end-user’s needs should define the parameters for system development, which should align with national policies and international standards. By merging top-down and community-centric approaches, the framework suggests that given the financial inability to fund DRR in developing countries adequately, governments should consolidate and exploit available tools and resources within existing governmental structures, partner institutions and communities to enhance the EWS process.
It is empirically evident that technical and institutional development for flood risk reduction has not undergone much change since the flood disasters of 2009 and 2011 [,,,]. Furthermore, it should be noted that flood risk is a national concern and requires collective redefining of policies and implementation to include mechanisms that bridge institutional, socioeconomic and sociocultural barriers and inequalities, addressing everyone’s needs and ensuring that no one is excluded. The idea is that simple, contextually appropriate and cost-effective methods can be applied to achieve maximum results in the FEWS process. Science need not be complex; it need only be effective.
5. Conclusions
According to [], accurately aligning hazard risk information, forecasting systems and governmental and civilian response capabilities form the cornerstone for enhancing flood EWS. Based on suggestions by [] and the framework developed in this study, involving local communities and authorities in early warning systems design and subsequent processes can improve system efficacy holistically, resulting in an increased appropriate response to warning alerts.
The study demonstrates that effective, simple strategies can be employed to integrate technocratic approaches based on hydraulic scientific results with community efforts such as local stakeholder networks and knowledge systems and leveraging existing resources in a structured decisional framework to address these shortcomings within rural sub-Saharan areas. By directly linking existing technical capacities to the local level, the strategy is easily replicable within any context, making data and information exchange easier, even in areas with structural or knowledge deficits. The end-users can, thus, define the system’s dynamics, which should align with international standards and the target countries’ legislation.
Given the limited financial resources available for DRR in developing countries, the conceptual framework suggests that governments should consolidate existing forecasting tools, institutions, knowledge systems and other resources. This multi-sectoral approach ensures a higher level of suitability and greater sustainability. In fact, it enables us to improve the resonance of and exploit readily available scientific hydrological models within local technical structures and use them to guide preparedness, mitigation and planning strategies. Furthermore, the strength of the system lies in its simplicity. For instance, disseminated messages need not be complex; they can be as straightforward as colour codes depicting certain risk levels and related response actions that communities have previously been trained to interpret.
On a broader scale, the study noted the need for institutionalising and enhancing ongoing flood information practices between local communities and different countries for EWS. The integrated approach adopted by the framework seeks to bridge the gap between the widely researched first- and last-mile approaches by inspiring governments, local authorities, the private sector, NGOs and other developing partners to strengthen EWS coordination, cooperation and collaboration by strengthening existing tools and knowledge for hazard risk reduction in rural, remote communities.
Author Contributions
D.J.M.: investigation, resources, conceptualization, methodology, writing—original draft preparation, review and editing; N.K.: review and editing; O.K.: supervision. All authors have read and agreed to the published version of the manuscript.
Funding
This study was funded by the European Commission under their Intra-African Knowledge Transfer Through Mobility and Education program, grant number 2019-1973/007-001.
Institutional Review Board Statement
Application Approved. Research Project Title: Analysis of the Operational Flood Early Warning System in Kabbe Constituency, Zambezi Region—Namibia. Ethical Clearance number: UFS-HSD2022/0400/22.
Informed Consent Statement
Informed consent was obtained from all subjects involved in the study.
Data Availability Statement
The data presented in this study are available on request from the corresponding author. The data are not publicly available as they are still being used to prepare other manuscripts for publication.
Acknowledgments
The authors are very grateful to the European Commission for funding this research project under the Intra-Africa Mobility Academic Scheme. The Ministry of Agriculture, Water & Forestry (MAWF), the National Disaster Risk Management Committee (NDRMC), the Office of the Prime Minister (OPM), the Zambezi Regional Council, the Zambezi Local Authority and the Namibia Red Cross for information provided access to data, support, assistance and participation in the study. The participation, support and cooperation of the Kabbe Constituency residents are also highly appreciated.
Conflicts of Interest
The authors declare no conflict of interest.
References
- United Nations Office for Disaster Risk Reduction: Geneva, Switzerland. 2000. Available online: https://www.genevaenvironmentnetwork.org/environment-geneva/organizations/united-nations-office-for-disaster-risk-reduction/ (accessed on 14 August 2023).
- United Nations Office for Disaster Risk Reduction. Human Cost of Disasters; United Nations Office for Disaster Risk Reduction: Geneva, Switzerland, 2020. [Google Scholar] [CrossRef]
- Centre for International Studies and Cooperation. Community-Based Early Warning Systems. A Best Practice Guide for Upland Areas of Vietnam; Centre for International Studies and Cooperation: Kathmandu, Nepal, 2011. [Google Scholar]
- Marchezini, V.; Horita, F.E.A.; Matsuo, P.M.; Trajber, R.; Trejo-Rangel, M.A.; Olivato, D. A review of studies on participatory early warning systems (P-EWS): Pathways to support citizen science initiatives. Front. Earth Sci. 2018, 6, 184. [Google Scholar] [CrossRef]
- Cowan, Y.; O’Brien, E.; Rakotomalala-Rakotondrandria, N. Community-Based Early Warning Systems: Key Practices for DRR Implementers; Food and Agriculture Organization: Rome, Italy, 2014. [Google Scholar]
- Hall, P.H. Early Warning Systems: Reframing the Discussion. Aust. J. Emerg. Manag. 2007, 22, 32–36. [Google Scholar]
- Paton, D.; Johnston, D.M. Disasters and communities: Vulnerability, resilience and preparedness. Disaster Prev. Manag. 2001, 10, 270–277. [Google Scholar] [CrossRef]
- Paton, D. Disaster preparedness: A social-cognitive perspective. Disaster Prev. Manag. Int. J. 2003, 12, 210–216. [Google Scholar] [CrossRef]
- Cisternas, P.C.; Cifuentes, L.A.; Lo, E. Trust and risk perception of natural hazards: Implications for risk preparedness in Chile. Nat. Hazards 2016, 81, 307–327. [Google Scholar] [CrossRef]
- Vijaykumar, D. What Chile Did Right—Chile|ReliefWeb. 2015, Volume 2015. Available online: https://reliefweb.int/report/chile/what-chile-did-right (accessed on 27 August 2023).
- MGlantz, H.M.; Ramírez, I.J. Improvisation in the time of disaster. Environment 2018, 60, 4–17. [Google Scholar] [CrossRef]
- Krzhizhanovskaya, V.V.; Shirshov, G.S.; Melnikova, N.B.; Belleman, R.G.; Rusadi, F.I.; Broekhuijsen, B.J.; Gouldby, B.P.; Lhomme, J.; Balis, B.; Bubak, M.; et al. Flood early warning system: Design, implementation and computational modules. Procedia Comput. Sci. 2011, 4, 106–115. [Google Scholar] [CrossRef]
- Perera, D.; Agnihotri, J.; Seidou, O.; Djalante, R. Identifying societal challenges in flood early warning systems. Int. J. Disaster Risk Reduct. 2020, 51, 101794. [Google Scholar] [CrossRef]
- Mcloughlin, D. A Framework for Integrated Emergency Management. Public Adm. Rev. 1985, 45, 165–172. [Google Scholar] [CrossRef]
- Gonzalez, J.J.; Munkvold, B.E.; Dugdale, J.; Li, F.Y. Multidisciplinary Challenges in an Integrated Emergency Management Approach. In Proceedings of the 9th International ISCRAM Conference, Vancouver, BC, Canada, 22–25 April 2012; pp. 1–6. [Google Scholar]
- Federal Emergency Management Agency. A Whole Community Approach to Emergency Management: Principles, Themes, and Pathways for Action. In Fdoc 104-008-1; Federal Emergency Management Agency: Washington, DC, USA, 2011; p. 24. Available online: http://www.fema.gov/media-library-data/20130726-1823-25045-8164/pub_1_final.pdf%5Cn (accessed on 14 August 2023).
- Godschalk, D.R.; Brower, D.J.; Godschalk, D.R.; Carolina, N.; Brower, D.J.; Carolina, N. Mitigation Strategies and Integrated Emergency Management. Public Adm. Rev. 1985, 45, 64–71. [Google Scholar] [CrossRef]
- Federal Emergency Management Agency. IEMS—Hazards Analysis For Emergency Management (Interim Guidance). 1983; p. 39. Available online: https://training.fema.gov/hiedu/docs/iems-hazardsanalysisforem(interimguidance)-septembe.pdf (accessed on 14 August 2023).
- United Nations International Strategy for Disaster Risk Reduction. Developing Early Warning Systems: A Checklist. In Proceedings of the EWC II Third International Conference on Early Warning, Bonn, Germany, 27–29 March 2006. [Google Scholar]
- Perry, R.W.; Nigg, J.M. Emergency Management Strategies for Communicating Hazard Information. Public Adm. Rev. 1985, 45, 72. [Google Scholar] [CrossRef]
- Lindell, M.K.; Perry, R.; Prater, C.; Nicholson, W. Fundamentals of Emergency Management; Federal Emergency Management Agency: Washington, DC, USA, 2006; p. 479. Available online: http://training.fema.gov/EMIWeb/edu/fem.asp (accessed on 14 August 2023).
- Baudoin, M.-A.; Henly-Shepard, S.; Fernando, N.; Sitati, A.; Zommers, Z. From Top-Down to ‘Community-Centric’ Approaches to Early Warning Systems: Exploring Pathways to Improve Disaster Risk Reduction through Community Participation. Int. J. Disaster Risk Sci. 2016, 7, 163–174. [Google Scholar] [CrossRef]
- Basher, R. Global early warning systems for natural hazards: Systematic and people-centred. Philos. Trans. R. Soc. A Math. Phys. Eng. Sci. 2006, 364, 2167–2182. [Google Scholar] [CrossRef]
- Oostlander, S.A.; Bournival, V.; O’Sullivan, T.L. The roles of emergency managers and emergency social services directors to support disaster risk reduction in Canada. Int. J. Disaster Risk Reduct. 2020, 51, 101925. [Google Scholar] [CrossRef]
- Tang, L.; Fan, B.; Li, C.; Zhao, G. Empirical Evaluation of the Environmental Emergency Management Capability of Local Governments in China. Sustainability 2022, 14, 6760. [Google Scholar] [CrossRef]
- Fernandez, G.; Ahmed, I. ‘Build back better’ approach to disaster recovery: Research trends since 2006. Prog. Disaster Sci. 2019, 1, 100003. [Google Scholar] [CrossRef]
- Moisès, D.J.; Kunguma, O. Strengthening Namibia’s Flood Early Warning System through a Critical Gap Analysis. Sustainability 2023, 15, 524. [Google Scholar] [CrossRef]
- Tarchiani, V.; Massazza, G.; Rosso, M.; Tiepolo, M.; Pezzoli, A.; Housseini Ibrahim, M.; Katiellou, G.L.; Tamagnone, P.; De Filippis, T.; Rocchi, L.; et al. Community and impact based early warning system for flood risk preparedness: The experience of the Sirba river in Niger. Sustainability 2020, 12, 1802. [Google Scholar] [CrossRef]
- Dutta, R.; Basnayake, S. Gap assessment towards strengthening early warning systems. Int. J. Disaster Resil. Built Environ. 2018, 9, 198–215. [Google Scholar] [CrossRef]
- Nkiaka, E.; Andrea, T.; Doughill, A.; Antwi-Agyei, P.; Fournier, N. Identifying user needs for weather and climate services to enhance resilience to climate shocks in sub-Saharan Africa. Environ. Res. Lett. 2019, 14, 123003. [Google Scholar] [CrossRef]
- Sai, F.; Cumiskey, L.; Weerts, A.; Bhattacharya, B.; Khan, R.H. Towards impact-based flood forecasting and warning in Bangladesh: A case study at the local level in Sirajganj district. Nat. Hazards Earth Syst. Sci. Discuss. 2018, 3, 1–20. [Google Scholar]
- International Federation of Red Cross and Red Crescent Societies. “Namibia: Floods”. 2010, Volume 518. Available online: https://www.namibiansun.com/news/schoolseurtm-disaster-manual (accessed on 14 August 2023).
- International Federation of Red Cross and Red Crescent Societies. Namibia Floods; International Federation of Red Cross and Red Crescent Societies: Geneva, Switzerland, 2011. [Google Scholar]
- Government of the Republic of Namibia. Post Disaster Needs Assessment for Namibia; Government of the Republic of Namibia: Windhoek, Namibia, 2009.
- Kooper, L. Namibia: Zambezi Floods Cause Extensive Damage to Roads. The Namibian, 28 April 2021; 6. [Google Scholar]
- International Federation of Red Cross and Red Crescent Societies. DREF Application: Namibia Floods. Windhoek. 2023. Available online: https://reliefweb.int/report/namibia/namibia-floods-dref-application-mdrna013 (accessed on 14 August 2023).
- Namibia Statistics Agency. Namibia 2011 Population & Housing Census—Main Report; Namibia Statistics Agency: Windhoek, Namibia, 2011; p. 214. Available online: http://cms.my.na/assets/documents/p19dmn58guram30ttun89rdrp1.pdf (accessed on 14 August 2023).
- Namibia Statistics Agency. Zambezi 2011: Census Regional Profile; Namibia Statistics Agency: Windhoek, Namibia, 2011; Volume 4. [Google Scholar]
- Ashley, C. The Impacts of Tourism on Rural Livelihoods: Namibia’s Experience; Overseas Development Institute: London, UK, 2000. [Google Scholar]
- SHarring, L.; Odendaal, W. God Stopped Making Land! In Namibia’s Caprivi Region; Legal Assistance Centre: Windhoek, Namibia, 2012. [Google Scholar]
- Cools, J.; Innocenti, D.; O’Brien, S. Lessons from flood early warning systems. Environ. Sci. Policy 2016, 58, 117–122. [Google Scholar] [CrossRef]
- Burton, C.G. A Validation of Metrics for Community Resilience to Natural Hazards and Disasters Using the Recovery from Hurricane Katrina as a Case Study. Ann. Assoc. Am. Geogr. 2015, 105, 67–86. [Google Scholar] [CrossRef]
- Behera, J.K.; Ramchandrapur, M.; Road, K. A study on the Role of Social Capital in Disaster Risk Reduction and Resilience Building evidence from the coastal communities. Eur. J. Mol. Clin. Med. 2021, 8, 3266–3284. [Google Scholar]
- Moises, D.J.; Kunguma, O. Improving flood early warning systems in Kabbe, Namibia: A situational analysis approach. Int. J. Disaster Risk Reduct. 2023, 93, 103765. [Google Scholar] [CrossRef]
- Birkmann, J.; Fordham, M.; McGregore, G.; Perez, R.; Pulwarty, R. Determinants of Risk: Exposure and Vulnerability. In Managing the Risks of Extreme Events and Disasters to Advance Climate Change Adaptation: Special Report of the Intergovernmental Panel on Climate Change; Cambridge University Press: Cambridge, UK, 2012; pp. 65–105. [Google Scholar]
- Henly-Shepard, S. Hanalei to Hāena Community Disaster Resilience Plan; Community Disaster resilience Committee: Honolulu, HI, USA, 2019. [Google Scholar]
- Kalenda, J. Situational analysis as a framework for interdisciplinary research in the social sciences. Hum. Aff. 2016, 26, 340–355. [Google Scholar] [CrossRef]
- Alexander, D. Disaster and Emergency Planning for Preparedness, Response, and Recovery. Oxford Res. Encycl. Nat. Hazard Sci. 2015, 4, 1–20. [Google Scholar] [CrossRef]
- Government of the Republic of Namibia. Disaster Risk Management Act 10 of 2012; Government of the Republic of Namibia: Windhoek, Namibia, 2012; Volume 2012.
- Kumari, A.; Frazier, T.G. Evaluating social capital in emergency and disaster management and hazards plans. Nat. Hazards 2021, 109, 949–973. [Google Scholar] [CrossRef]
- Kreimer, A.; Arnold, M.; Carlin, A. Building Safer Cities, the Future of Disaster Risk; World Bank Publications: Washington, DC, USA, 2003. [Google Scholar]
- Behera, J.K. Role of social capital in disaster risk management: A theoretical perspective in special reference to Odisha, India. Int. J. Environ. Sci. Technol. 2023, 20, 3385–3394. [Google Scholar] [CrossRef]
- Coleman, J.; Coleman, J.S. Social Capital in the Creation of Human Capital. Am. J. Sociol. 1988, 94, 95–120. [Google Scholar] [CrossRef]
- Sherrieb, K.; Norris, F.H.; Galea, S. Measuring Capacities for Community Resilience. Soc. Indic. Res. 2010, 99, 227–247. [Google Scholar] [CrossRef]
- Mendlesohn, J.; Roberts, C. Profile of Caprivi; Directorate of Environmental Affairs: Windhoek, Namibia, 1997. Available online: https://www.raison.com.na/sites/default/files/Profile%20of%20Caprivi.pdf (accessed on 14 August 2023).
- Hussain, M.M.; Shampa; Islam, J.; Ahmed, M.S.; Rahman, M.A.; Rahman, M.M. The Impact of Small Tributaries Flood in the Braided Plain of Large River BT. In Water Management: A View from Multidisciplinary Perspectives; Springer: Cham, Switzerland, 2022; pp. 231–248. [Google Scholar]
- Fakhruddin, B.; Clark, H.; Robinson, L.; Hieber-Girardet, L. Should I stay or should I go now? Why risk communication is the critical component in disaster risk reduction. Prog. Disaster Sci. 2020, 8, 100139. [Google Scholar] [CrossRef]
- Mashebe, P. Impacts of Floods on the Livelihoods of People Residing in Flood Prone Areas: A Case of the Luhonono Community of the Zambezi Region of Namibia; University of the Free State: Bloemfontein, South Africa, 2015. [Google Scholar]
- Niipare, A.M.; Jordaan, A.; Siyambango, N. Flood Impacts in Oshana Region, Namibia: A Case Study of Cuvelai River Basin. J. Geogr. Geol. 2020, 12, 8–24. [Google Scholar] [CrossRef]
- UNISDR. Global Survey of Early Warning Systems; United Nations: New York, NY, USA, 2006. [Google Scholar]
- Snel, K.A.W.; Witte, P.A.; Hartmann, T.; Geertman, S.C.M. More than a one-size-fits-all approach–tailoring flood risk communication to plural residents’ perspectives. Water Int. 2019, 44, 554–570. [Google Scholar] [CrossRef]
- de Boer, J.; Botzen, W.J.W.; Terpstra, T. Improving flood risk communication by focusing on prevention-focused motivation. Risk Anal. 2014, 34, 309–322. [Google Scholar] [CrossRef]
- Morrow, B.H. Community Resilience: A Social Justice Perspective, CARRI Research Report 4; Community and Regional Resilience Initiative: Oak Ridge, TN, USA, 2008. [Google Scholar] [CrossRef]
- Nakagawa, Y.; Shaw, R. Social Capital:A Missing Link to Disaster Recovery Yuko. Int. J. Mass Emergencies Disaster 2004, 22, 5–34. [Google Scholar] [CrossRef]
Disclaimer/Publisher’s Note: The statements, opinions and data contained in all publications are solely those of the individual author(s) and contributor(s) and not of MDPI and/or the editor(s). MDPI and/or the editor(s) disclaim responsibility for any injury to people or property resulting from any ideas, methods, instructions or products referred to in the content. |
© 2023 by the authors. Licensee MDPI, Basel, Switzerland. This article is an open access article distributed under the terms and conditions of the Creative Commons Attribution (CC BY) license (https://creativecommons.org/licenses/by/4.0/).