Next Article in Journal
Association between Information Dissemination and Compliance with Preventive Measures during the Coronavirus Disease Pandemic in Hong Kong Working Population: Cross-Sectional Survey
Next Article in Special Issue
Investigating the Status of Women Engineers in Education and Employment during the COVID-19 Pandemic
Previous Article in Journal
Preliminary Exploration of the Red Pigment from Scytalidium cuboideum as a Cellulosic Pulp Colorant
Previous Article in Special Issue
The Importance of Self-Leadership Strategies and Psychological Safety for Well-Being in the Context of Enforced Remote Work
 
 
Font Type:
Arial Georgia Verdana
Font Size:
Aa Aa Aa
Line Spacing:
Column Width:
Background:
Article

Experiences of Academics Working from Home during COVID-19: A Qualitative View from Selected South African Universities

by
Chux Gervase Iwu
1,*,
Obianuju E. Okeke-Uzodike
2,
Emem Anwana
2,
Charmaine Helena Iwu
3 and
Emmanuel Ekale Esambe
4
1
School of Business and Finance, University of the Western Cape, Cape Town 7535, South Africa
2
Faculty of Management Sciences, Durban University of Technology, Durban 4001, South Africa
3
Department of Sociology/Community Development, Cornerstone Institute, Cape Town 7441, South Africa
4
Faculty of Business and Management Sciences, Cape Peninsula University of Technology, Cape Town 7530, South Africa
*
Author to whom correspondence should be addressed.
Challenges 2022, 13(1), 16; https://doi.org/10.3390/challe13010016
Submission received: 11 February 2022 / Revised: 5 April 2022 / Accepted: 8 April 2022 / Published: 16 April 2022
(This article belongs to the Special Issue Challenges in Work and Employment during the COVID-19 Pandemic)

Abstract

:
The continuing crisis caused by the novel coronavirus (COVID-19) outbreak has raised significant challenges for the higher education community globally. In South Africa, the government-forced lockdown measures and social distancing containment policy changed working arrangements across sectors and organisations. As a result, academics were forced to work from home (WFH), a task for which they were hardly prepared. Several researchers have engaged the WFH situation of academics to understand the relationship between WFH and productivity. As far as we know, very few studies have tried to describe academics’ WFH experiences in relation to the challenges, including determining possible ways of improving their satisfaction with working from home. We examine in this article the experiences of academics working from home across selected universities in South Africa. Using a qualitative approach and applying Atlas.ti for data analysis, our findings show that working from home in academia is a daunting task requiring extensive organisational, personal, and social adjustments. The population comprised all academics irrespective of any demographic or personality characteristic within the management faculty of the participating universities to secure the anonymity of the respondents. Five themes—inability to adapt, lack of a home office, loneliness and isolation, inability to balance family and work, and improving satisfaction with work from home—were identified as significant variables from the participants’ responses. Our analysis suggests that organisations need to customise approaches to engage with the experiences of academics who work from home during COVID-19 and to develop fit-for-purpose support for these academics. The study contributes to the growing research exploring the relationship between COVID-19 lockdown and work in higher education.

1. Introduction

COVID-19 and its various strains continue to affect organisational work arrangements. Governments worldwide introduced various confinement measures to curb the virus resulting in many organisations resorting to alternative work arrangements [1]. The COVID-19 pandemic forced millions of people to work outside the traditional office space, a working configuration described by Kniffin et al. [2], as a de facto global experiment of remote working, thus a ‘new normal’. In essence, the pandemic drove a mass social experiment of ‘remote working’, or ‘teleworking’ or ‘work from home’ (WFH), concepts driving many organisational policies in recent times [3,4]. The situation challenged the education system’s imposed modifications for Higher Education Institutions, which have seen an unplanned and rapid shift to adopting virtual and digital strategies [5]. Like any other critical sector, the education system has been hit hard, and South Africa is not an exception. Due to the abrupt nature of the pandemic, academic staff were forced to work from home, a transition the universities and the academics were generally unprepared for [6]. This has raised significant challenges to the communities of practice, forcing unending remote teaching and learning. The shift which has reshaped the education system from the traditional face-to-face to online teaching and learning exacerbated the challenges facing academics. The capabilities of academics to wholly work remotely has never been tested before, and thus, this current age remains a testing time for academic staff. Increasingly, in South Africa and across the globe, studies are emerging on the experiences of academics working from home since the outbreak of the COVID-19 pandemic. While some studies have highlighted the (potential) positive influences [6,7], others have also provided weaknesses emerging from such working arrangements on the part of the academics [5,8].
The work from home concept has been explored from various perspectives and academic disciplines. With the availability of COVID-19 vaccines and the gradual relaxing of restrictions, variants of the virus continue to emerge, making the pandemic far from ending. Although several studies have cited various work-related trends concerning the economy, society, health, organisational productivity, etc. [9], during this pandemic, these studies may lack contextual relevance on how the pandemic has shaped academic staff experiences in the context of South Africa. Additionally, several researchers have engaged the WFH situation of academics to understand the relationship between WFH and productivity [10,11,12]. Hedding et al. wondered how academics were able to meet their academic targets especially considering that WFH requires numerous infrastructure—namely technology—and advised that the time was right for South African academics “to forge strong supportive collaborations enabling South African researchers to stand together and support one another, particularly in light of possible future austerity measures” [10]. Adopting the convenience sampling technique, ref. [12] wanted to know whether WFH made teaching and learning activities more productive and found that despite the low quality of content delivery, student’s academic performance was not negatively affected.
As far as we know, very few studies have tried to describe the academics’ WFH experiences in relation to the challenges, including determining possible ways of improving their satisfaction with working from home [13,14]. Using the structuration theory, Matli examined how academics who worked remotely fared regarding their job demands and found that South African academics suffered from work overload and pressures to be productive. Okeke-Uzodike and Gamede (2021) adopted a quantitative research approach to examine how the female academic in South Africa could manage WFH. They found the need for “institutional review and policy development on the academic workload management system to ensure work-life balance for the female academics and output maximisation for the university, especially during a pandemic” [14].
This study thus contributes to the growing research interest in the effects of the COVID-19 pandemic on the productivity of academics. More importantly, a crucial contribution of the paper is linked to the uncovering of the challenges with remote working in South Africa. For instance, cost-cutting measures were introduced in universities in reaction to reduced government funding of HEIs. WFH is effective using information communication technology [15], which adds to the operating cost of an HEI. Additionally, academics in South Africa’s HEIs struggle with ill-prepared students joining HEIs [16], adding to the emerging vulnerabilities in education systems around the world [17]. Many of these students experience difficulties in coping with the demands of HE, adding to the stressful conditions for the academic [18]. During the pandemic, academic activities are conducted online, thus requiring the academic to ‘double up’ efforts to serve the student. The current study provides unique insight in valuing academics’ experiences as they continue working from home and facing an unforeseen future. We, therefore, believe that this study reinforces the need for the government to reconsider its cost-cutting measures in universities. Thus, the overarching intentions of this research are: (1) to describe the ‘working from home’ experiences of academics from selected universities in South Africa, (2) to explore the challenges experienced by academics working from home in response to the COVID-19 pandemic and (3) determine how to improve satisfaction with working from home arrangements among academics.
This article proceeds as follows beyond the introduction: the next section provides comprehensive literature on the concept of work from home in academia and the theoretical underpinnings of the study. Following this, the authors present a step-by-step research methodology adopted for the study. Henceforth, a discussion on the findings proceeded and then a concluding thought, some recommendations for policy implications, and the limitations for the study.

Theoretical Underpinnings of the Study

The COVID-19 pandemic has forced changes including the abrupt migration from physical to virtual academic activities. This shift exposed the long-term weaknesses and issues in HEIs and required academics to adapt to new ways of working while dealing with uncertainty about the return to normal. Considering the changing work arrangements, the authors developed the analytical framework from an in-depth literature review on the WFH model. In the context of the COVID-19 pandemic WFH arrangement, the authors considered essential factors such as ‘organisational’, ‘technological’, ‘social’, and ‘personal’ factors as depicted in Figure 1.
Figure 1 presents a quadrant factorial framework to engage with WFH for academics. These factors—organisational, technical, personal, and social—are explored to understand their influence on WFH and the outcome on academics’ lived experiences, especially in the context of COVID-19. Valaitis et al. [19] define organisational factors as operational attributes, processes, or conditions within an organisation. Organisational factors also consider all elements within the internal and external environment that influence the way organisations and human resources behave. In the context of WFH, organisational factors become vital in managing processes. Therefore, Grant et al. [20] emphasised the importance of organisational factors in a WFH setup. Recent studies in COVID-19 pandemic-induced WFH have shown variations in what constitutes organisational factors. Vyas and Butakhieo [21], in their research on the impact of WFH during COVID-19, opined elements of organisational factors to include the cost of facilities, technology, organisational communication, and trust.
Similarly, other studies have listed access to and provision of information technology (IT), training, management support, and digital infrastructure as elements of organisational factors in WFH arrangements. Though synthesis and theoretical works in understanding the organisational factors that enable WFH arrangements increase, these contributions may differ in scope and object. Therefore, it is relevant to gain a deeper understanding of the WFH experiences of South African university academics. Hence, within the limit of this paper, the authors attributed organisational factors (in the WFH model of COVID-19) to elements such as resource preparedness/availability, training and development, and management support.
From a crisis management perspective, preparedness is the “aggregate of all measures and policies adopted before an event occurs that promotes mitigation of the damage caused by an event and minimises the dysfunction that could result from the damage” [22]. It consists of measures taken by all stakeholders (individuals, families, institutions, etc.) to combat the potential during and aftermath effects. Staupe-Delgado and Kruke [23] noted that the preparedness concept is vital in all crisis-related paradigms. From a human resource management perspective, training and development are critical in improving employees’ skills, knowledge, and competencies. van Zoonen et al. [24], in their study on factors influencing adjustment to COVID-19 remote work, stressed the importance of training and development. Cabero-Almenara et al. [25] asserted the importance of technological skills and readiness amongst academics to succeed in the COVID-19 times. Other researchers emphasised the need for institutional management support, which entails the excellent use of regulations, services, and infrastructure [26], as vital in WFH arrangement [15,27].
The COVID-19 pandemic also accelerated digitisation and increased the adoption of technologies for effective operations in the new conditions. We refer to technological factors in this article as digital knowledge and digital acceptance. According to Pangrazio, Godhe, and Ledesma [28], digital learning addresses the skills and the disposition needed to use technology within the discipline context. Digital acceptance, on the other hand, addresses an individual’s willingness [29] or a subject’s attitude and adoptive behaviour towards the use of technological resources [30]. In the context of the COVID-19 pandemic, academics are using various digital platforms to carry out their activities; thus, their experiences in using and accepting technologically enabled systems become crucial elements for consideration in the WFH arrangement.
When the COVID-19 pandemic struck South Africa, the government containment measures included lockdowns and social isolation/distancing, which enforced mandated work from home for academics. According to Marshall, Michaels, and Mulki [31], isolation refers to the perception of a lack of availability of support, recognition, and missed opportunities for informal interactions with co-workers. Drawing from this definition, van Zoonen et al. [24] relate social isolation to co-workers’ physical and psychological distance. Recent studies since the pandemic outbreak alluded to COVID-19-related lockdown and social distancing posing challenges of psychological well-being for employees working from home [24,32,33,34]. Hence, lockdowns and social isolation became pressing issues that required psychosocial support for academics.
The pandemic led to an unexpected and rapid shift from the traditional office workplace to work from home arrangements—a changed scenario with levels of uncertainty. Furthermore, the WFH arrangement has been one of the visible changes in the world of work since the pandemic, which has raised some personal concerns for academics. In relation, we examine three personal factors: work adaptation, work-family balance, and work boundaries. Scholars have argued that change is a constant phenomenon, and one’s openness to respond to change depends on adaptability, ability to manage related stress, uncertainty, flexibility, and resilience to make the necessary changes towards one’s personal and social lives [35,36]. Hence, the extent to which academics successfully navigate and adjust to change/pandemic disruptions become vital for survival. Nonetheless, adaptability is the capacity to regulate one’s behaviours, thoughts, and feelings in response to novel, unstable, uncertain, and unexpected situations, and circumstances [37,38]. In a crisis, such as COVID-19 restrictions, WFH, and lockdowns, adaptation become a relevant personal attribute [39], needed by employees to adjust to the new demands of work [24]. For academics, it entails new work practices (communication and collaboration via digital technologies), new routines, spatial adaptation, lifestyle adaptation, new skill development, and self-management [40]. Adapting to the WFH model also requires attention to one’s work–family balance and work boundaries. Studies on the work from the home model during COVID-19 have shown mixed experiences in managing work–family balance and work boundaries [3,41,42,43].
Given the above discussions, the authors’ view that organisational, technical, social, and personal factors, as depicted in Figure 1, are necessary to provide knowledge of academic staff experiences of COVID-19 pandemic work from home arrangements. Exploring these factors helps to ascertain the extent of possible positive and negative outcomes experienced by academics.

2. Work from Home: Understanding the Concept in Academia

The COVID-19 pandemic has forced many organisations to find alternative work arrangements. Responding to this emergency, information communication and technology-enabled work arrangements surfaced with varying terminologies, including work from home (WFH), teleworking, telecommuting, remote working, etc. This concept was first introduced by Nilles [44] during the oil crisis in the 1970s. The ideology gained popularity in the early 2000s, with technological development to create more flexible work arrangements and reduce commuting to a central workplace [3,4]. While research has pointed to slight differences in the understanding of ‘WFH’, ‘teleworking’, ‘telecommuting’, and ‘remote working’, scholars often used them interchangeably, especially in the context of COVID-19. Adopting WFH in this article, a working from home arrangement is considered one of the fastest measures in containing the ongoing virus, thus leading to the concept becoming increasingly trending. From a general perspective, WFH refers to a “working arrangement in which a worker fulfils the essential responsibilities of their job while remaining at home, using information and communications technology (ICT)” [1]. Within the context of COVID-19, WFH refers to a unique home-based teleworking as a temporary, alternative working arrangement. Although not widely practised [45], WFH supports various work types [46]. Dayaram and Burgess [47] argue that the WFH arrangement has brought notable changes across organisations and different occupations since the virus outbreak.
According to Vyas and Butakhieo [21], the concept of working from home is not new. With the new waves of the virus emerging and the advent of technology, organisations, including academic institutions, are increasingly adopting WFH, making it the ‘new normal. It is worth noting that WFH has not been a prevailing culture in the South African higher education sector. The pandemic has significantly altered the work order, work processes, and organisational culture, resulting in WFH impacting higher education institutions’ (HEIs’) environment and academic staff’s occupational ideology of work [3]. Educational activities (lectures, practical, research, etc.) have been disrupted to a sizeable magnitude in South African HEIs. The pandemic crisis has reshaped traditional face-to-face teaching and learning by accelerating the adoption of remote and online pedagogies [7], making it pertinent for academics. Before the pandemic, South African universities seldom used online platforms for teaching, instead to facilitate communications (through announcements), consultations, post assignments for students, etc. In acknowledgement, Mpungose [48] and Amory [27] opined that South African universities mostly adopted learning management systems to cope with the demands of accessibility and flexible online content dissemination. Today, the COVID-19 crisis has challenged academics on the collective use of technological equipment and resources separated from the central office work to home. Hence, academics have resorted to working from home, delivering courses and offering other academic activities and services using technologically enabled platforms. Despite these technological tools’ availability, academics face the consequences as the struggle to normalcy remains uncertain.
In terms of the changing work paradigm due to COVID-19, the shared experiences of academics working from home have had, arguably, varied outcomes. Using latent class analysis, Kotini-Shah et al. [49] examined the work-life balance and productivity amongst academic faculty staff working from home during COVID-19 and found a variation on the impact. While early- and mid-career academics were negatively impacted by an increased workload, stress, and decreased self-care, advanced career level academics were moderately affected with low-level stress and workload [49]. Parham and Rauf’s [34] study on obligatory remote working in HEIs shows positive and negative impacts on academic staff. For Parham and Rauf [34], academics enjoy flexibility in the WFH model, which entails avoiding commuting, reducing chances of infection, and carrying out tasks in one’s comfort zone. However, they also noted that such work arrangements interfere with academic staff’s work–life boundaries and poses health-related issues. Further, due to time pressure, academics struggle to learn and adapt to customised online pedagogies, resulting in an increased workload [14] and can be less productive [34], especially in research and publications.
Ugwuanyi, Okeke and Shawe [50] studied academic staff perception of the impact of WFH on effective teaching and learning. They sampled twenty-eight academic staff across universities in three provinces in South Africa. The result of the study indicated a negative development, and that it mentally drained academic staff, affected teaching and learning negatively, and stalled academic productivity levels. In another study, Van Niekerk and Van Gent [51] found an increased risk of mental and well-being among academic staff in a South African university during the stages of COVID-19 lockdown. Similarly, in their study, Walker, Fontinha, Haak-Saheem, and Brewster [52] found that the WFH model during COVID-19 negatively affected teaching and learning and posed an increased workload for academics in a UK Business School. In another study, Ghali-Zinoubi, Amari, and Jaoua [53] showed a strong positive link between flexible work arrangements, work pressure, work–life conflict, and academic satisfaction. They assert that online teaching and learning is a source of work pressure that affects academics’ mental and physical health—consequently an occupational risk [41]. Accordingly, the COVID-19 pandemic-enforced WFH has impacted academic staff’s work–life integration, boundaries, and balance, making it less tenable [14].

3. Methodology

We adopted a qualitative approach to collect the data for this study because it is an approach that allows a participant to be freely expressive. Despite the existence of crisis-oriented research reports in extant literature [37,50,54] and the absence of a standardised data collection instrument, we derived items for the qualitative inquiry from our individual experiences and drew from similar research (such as [14,50]). Convenience sampling was used to smoothly recruit participants whose experiences form a basis for identifying themes for further research and new practices. Considering the pandemic, data collection benefited from using technology (email). Interviews do not necessarily conceal participants identities [55] and because the data needed for this study required ‘personal experiences’, it was instructive to identify a strategy to maintain confidentiality and anonymity [56]. The lead researcher approached one of the deans of one of the management science faculties of the earmarked universities to use the Commerce Deans Association’s platform to solicit participation from his colleagues. The refined letter of invitation, including the questions (see Appendix A) to participate in the study, was circulated for sharing in the respective faculties. The questions covered participants’ experiences and challenges with working from home during the COVID-19 pandemic and suggestions to alleviate the WFH experience. Overall, we received 36 responses, but only 18 participants answered all the questions, as depicted in Table 1. The population comprised all academics irrespective of any demographic or personality characteristics within the management faculty of the participating universities to secure anonymity. Five themes—inability to adapt, lack of a home office, loneliness and isolation, inability to balance family and work, and improving satisfaction with work from home—were identified as significant variables from the participants’ responses. As a commonly used tool in qualitative studies, thematic analysis permitted the identification, analysis, description, organisation, and reporting of dominant and significant themes in the data [57,58,59] following the six-step thematic analysis process of Braun and Clarke (2006) [60].

4. Findings and Discussion

We formulated this study to attend to three objectives, namely to: (1) describe the ‘working from home’ experiences of academics from a few South African higher education institutions, (2) explore the challenges experienced by academics working from home in response to the COVID-19 pandemic and (3) determine how to improve satisfaction with working from home arrangements among academics. These objectives were founded from the disruptions experienced in the higher education system as induced by the COVID-19 pandemic. Data analysis and presentation of analysis in this section followed the constant comparison technique. Specifically, the participants’ experiences, challenges, and suggestions for improvement as manifested in the data were constantly compared across respondents. As provided in Hancock, Ockleford, and Windridge [61], constant comparison allows the identification of essential themes from data. This method was deemed appropriate for the study as it allowed the identification of patterns in responses and their further abstraction to themes. Atlas.ti (a software for qualitative data analysis) was used to perform the constant comparison analysis effectively.

4.1. Experiences of Virtualisation and Home Working among Academics

The first step to obtaining the experiences of virtualisation and home working among academics was the sampling of relevant sentences that explained the respondents’ experiences and feelings. As indicated earlier, constant comparison emerged from grounded theory and is implemented with other grounded theory techniques. The comparison involves identifying concepts and cases for further analysis as they are likely to contribute to emerging theory. Kolb [62] explains that relevant codes are initially extracted from a data set using purposive and systematic coding following the comparative analysis technique. Table 2 provides the main results of the initial selection and open coding techniques.
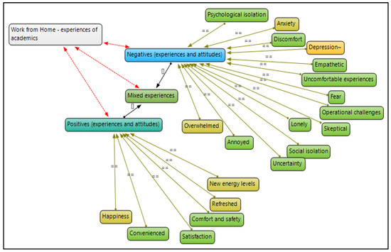
The above codes were then considered to establish categories and themes based on observable data patterns. The codes were considered to fall into groups of positive and negative experiences in ‘Families’ in Atlas.ti. Therefore, the initial codes were put into two categories of positive and negative experiences. Atlas ti. codes within each category were coloured by their density and groundedness on a network diagram provided in Figure 2.

4.2. Negative Experiences and Attitudes

Principal codes clustered around this theme included depression, anxiety, and feeling overwhelmed by the situation. One respondent, from which depression, anxiety, and burnout emerged, explained that “…virtual meetings unlike contact meetings are extremely draining and can lead to burnout.” Another respondent provided that:
“One of my first challenges was how to complete the semester with a transition to online learning whilst students and myself and my family were all dealing with massive change, anxiety, unknown and constantly shifting expectations and circumstances as my institutions tried to figure their way through which did not always match with my own ideas about how to make things work.
There was a clear pattern of response indicating the anxiety associated with the novelty of virtual academic work. Evidence collected from the respondents also highlighted the emotional challenges academics faced as the death toll increased and uncertainty engulfed communities. As such, evidence from the study suggests that academics were faced with new working arrangements under emotional ill health and stress conditions. Associated with anxiety, depression, and burnout were further feelings of physical and psychological isolation, loneliness, fear, scepticism, uncertainty, and operational challenges. Therefore, to some extent, evidence from this study suggests that academics had unfavourable experiences characterised by uncertainty, emotional drain, depression, and isolation.
In contrast, there was also evidence indicating positivity and favourable experiences of the virtualisation process. On the positive experiences, some academics felt happy and refreshed to work from home. It appeared that respondents held mixed feelings that mainly were iteratively witnessed: either they started with negative perspectives that later became positive or with positives that later changed to negatives. One respondent stated that:
“There are positive and negative aspects I would like to point out from working from home. The positive aspects are work flexibility, closeness to the family, comfort, maximising the use of technology and better productivity. The negatives are overworking without breaks, background noise of TVs and vacuum cleaners, less interaction with colleagues and students as well as monotony of work.”
In many cases, what was considered favourable by one respondent was unfavourable to the other. The differences in experiences demonstrate general perspectives and impacts and personalised views, showing the uniqueness of academic circumstances. Whereas the workplace is a neutral space and context for work, homes are different. The perspectives of the academics present a complicated view because what is observed in one home tend to differ from the next home.

4.3. Positive Experiences and Attitudes

This theme described the theme of satisfaction with working from home, and several codes were clustered around it. As expressed by one respondent, when working from home, work “…becomes easier, faster, more effective, and efficient.” These sentiments demonstrate good feelings associated with working from home. The excitement and happiness in some respondents can also be captured in the sentiments that working from home is “an opportunity to explore a new way of working without necessarily tied to office routine.” This demonstrates that some academics found working from home as an adventure that allowed them to explore new ways and methods of work. In some instances, respondents felt that work from home resulted in the emergence of new energy levels as it was convenient. The convenience was mainly associated with the realisation that working from home allowed work to be completed in “the comfort of the home.” One respondent explained that working from home was:
“…refreshing, no longer commuting—great savings in petrol usage—being able to start work a little later (no early to wake time), better eating and sleeping schedule and of course shorter hours.”
It should be mentioned that the positive and the negative views about working from home as expressed in this study did not appear as completely distinct constructs as one person could be associated with them. Some of the respondents felt that working from home made it enjoyable as one performs work duties under the comfort of the home. In other words, many respondents highlighted that they possessed both positive and negative feelings.

4.4. Challenges Faced by Academics Working from Home

To explain the feelings and perspectives of the academics working from home, we explored the challenges they faced and the efficacy of any coping strategies adopted. Figure 3 provides a coding chart with comments from ATLAS.ti, which was used to explore the challenges academics face and the coping strategies they adopted.
The breaking of traditional modes of work, disruption of established systems, and removal of bureaucracies in organisations have affected employees in institutions in many ways. Four main challenges, namely: (1) inability to adapt, (2) lack of a home office, (3) loneliness and isolation as well as (4) inability to balance family and work, dominated the challenges faced by the academics. These four were dominant across the respondents. In particular, the change to virtual work arrangements was described by some respondents as ‘novel and characterised by constant change.’ This view is widely supported in the literature [60,61]. There is a need for strengthening organisational learning [62,63].

4.4.1. Inability to Adapt

This theme was related to inertia and the general tendency to maintain traditional working arrangements. One respondent explained that:
“I will not say I have fully adjusted, but I am gradually beginning to realise that it is a new normal that may remain with us for a long time.”
It appears that many academics remained stuck in the old ways of work that existed prior to the pandemic. This view shows the dilemma of adjustment and the inability to respond to the change on time. It was also indicated by some respondents that:
“the need to change during times of psychological stress and anxiety associated with the pandemic was a challenge.”

4.4.2. Lack of a Home Office

This challenge is related to the infrastructure required for the performance of the academic job. The office and its supporting infrastructure were concerned for many academics. One respondent expressed that:
“I am not blessed with a home office and initially for several months worked from my dining room table (the chairs were not made for such usage). Recently I had since shifted things to my second bedroom (having had to first get rid of some of the clutter there) I am currently on the hunt for a comfortable office chair!”
The quote above shows the dilemma that many respondents expressed regarding office space. The challenge for an office arose because working from home emerged from a crisis and was not planned for. Many academics were not prepared for it.

4.4.3. Loneliness and Isolation

Respondents expressed the feeling that working from home resulted in the breaking up of personalised interactions associated with the physical workplace. As reflected by one respondent,
“I missed interacting with my students face-to-face on campus. I also missed the use of the vast amount of research resources physically present on campus.”
Feelings of loneliness arose concerning virtual meetings and virtual interaction with students. Respondents felt that working from home did not cultivate cordial relations with colleagues and increased the social distance among academics and students.

4.4.4. Inability to Balance Family and Work

A considerable number of respondents felt that “it was sometimes a challenge with managing home life with children and online schooling.” One respondent explained that:
“...an initial challenge was balancing attention for home, children, and work. I’ve had to find patterns that mean that sometimes work slacks, and sometimes my family is negatively impacted. With my kids, we relied heavily on screentime to be able to get space to work.”
Balancing work and home distractions psychologically drained the academics and resulted in significant inconveniences in many situations. Some respondents indicated that it was a challenge to balance home activities and work activities, and they faced distractions relating to the need to work and perform home chores. In addition, there were indications that the family members were also a significant source of distractions as they also required attention.

4.5. Improving Satisfaction with Work from Home

Regarding work from home arrangements, the respondents provided basic strategies that can be employed to ensure satisfactory and successful work from home arrangements. Figure 4 is a network diagram that shows the various work from home strategies that emerged from the study.
Figure 4 highlights issues such as improving interactional capabilities, accepting the new normal, ICT training, providing resources, offering psychosocial support, coaching, enhancing community learning, empowering students, and adopting hybrid/blended teaching modes. The issues emerging from Figure 4 are somewhat related to Respondent 3’s sentiments that “if academics are expected to maintain a virtual office, then the institutions should provide the tools for trade”. There was an impression that HEIs should provide widespread support for virtual arrangements, including providing ICT tools and training required. It was also observed that both academics and students needed some form of support, requiring digital literacy enhancement and digital skills empowerment. On the other hand, academics needed support and resources to strengthen their psychological willingness to change online systems. These findings support those of other researchers, including [64,65], who have observed the need to strengthen mechanisms for effective virtual HEIs. Mukute, Francis, Burt, and de Souza [66] conducted a higher education study during the COVID-19 period and recommended the importance of context-based virtual strategies and the strengthening of online and community-based learning strategies.

5. Implications

5.1. Practical Implications

Despite the benefits of working from home (as in offering flexibility to employees) [14,34] the arrangement has equally been identified as detrimental to work–family balancing [36]. The findings of our study suggest that some of the participants have indicated both negative and positive experiences of working from home. What this suggests is that remote working conditions has the potential to reduce academics’ productivity. We advance this notion bearing in mind that “juggling personal and job responsibilities while at home and working alongside family members or other cohabitants who also must collocate and manage their own obligations” [11] may lead to more work-related stress and poor personal and domestic relations.

5.2. Theoretical Implications

There is a growing research interest in how academics cope during a pandemic such as COVID-19. For the most part, this study adds to the growing literature on how to be productive during a pandemic. In the drive to understand how to be productive, we promote Figure 1 as a theoretical instrument for analysing WFH conditions that have been drawn from several sources. In this connection, our findings show that the degree of effect of WFH is diverse, thus allowing for an interrogation of future studies from the perspectives of the analytical framework of WFH.

6. Conclusions, Recommendations, and Limitations

As HEIs worldwide continue to grapple with the impact of the COVID-19 pandemic on their established ways of operation, many institutions increasingly turn to research recommendations and guidelines from commissioned reports to find best operational practices during these uncertain times. However, as Mukute et al. [66] stressed in their recommendation, it is crucial to contextualise strategies prescribed for HEIs during the COVID-19 pandemic. The analysis of our findings suggests a similarity of experiences between staff at different HEIs in South Africa. For example, the staff experienced discomfort with the switch to remote working and how it impacts their personal lives and health.
Though the participants came from different HEIs, the similarities of lived experiences were welcomed because they enabled us to streamline our interpretation of the challenges faced with WFH for staff from HEIs. Even though the challenges are different in terms of individual experiences, they still fall into broader categories, such as the different layers of challenges in adapting to working from home. For some, these challenges could lead to serious mental health setbacks. The same could be said regarding the recommendations that emerged from the participants organically. They were mainly similar in terms of the suggestions on the types of support that HEIs need to provide to improve their experiences of WFH.
It can be argued that many academics have found ‘peace’ with working from home. For this group of academics, it may be prudent for the employer to consider a formal WFH guideline. As Roddy and Miglani [67] observed, it may be worthwhile to introduce a hybrid model that permits millennials’ work–life balance and enjoyment of work. There are views (such as [53,54]) that such an initiative may bring about financial, reputational, and legal implications. Firstly, those who choose to work from home need to be technologically ready. In this case, the question is: should the HEI provide the necessary technology or would the academic who chooses to work from home bear the cost of WFH infrastructure? The current labour legislation may need to be reviewed to cater for extended home working regarding employee relations. There is also the likelihood that the employer suffers reputational risk if an academic cannot attend to students timeously.
A major limitation of this study is related to the population and methodological approach. Considering the size of the sample, we suspect that the sensitive and personal nature of the questions may have discouraged many academics from participating, especially because the invitation to participate was from the dean of their faculty. In South Africa, the Protection of Personal Information Act (POPIA) disallows the use of personal information without authorisation. During the planning stages of this study, we considered the Commerce Deans Association as a legitimate avenue for data collection. We failed to recognise that using the deans to invite participants, while facilitating the researchers’ access to the institutions, may not evoke large participation owing to the sensitive and personal nature of the questions. Although a convenience sample, in this case collected among colleagues may produce biased results, the results of this study reflect both positive and critical approaches towards the WFH arrangements. A future study may seek other avenues for data collection. Regarding the methodological approach, we believe that a larger sample using quantitative and qualitative approaches, including a robust analytical method, would enrich the understanding of staff experiences with WFH during COVID-19, thus providing a more nuanced recommendation for HEIs.
Before COVID-19, most South African universities operated on ‘contact’ basis. The transition to online/hybrid teaching and learning upset the traditional mode of work. The early days of lockdown and social distancing regulations necessitated a rethink of the nature and conditions of work including WFH. Moving forward and in adjusting to the ‘new normal’, higher education institutions must not only redesign their curriculum but also reconsider its cost-cutting measures, because WFH is effective with items such as laptop computers, wifi, data, etc. In addition to providing adequate working equipment suitable for WFH, we also recommend that HEIs develop a customised survey dependent on factors relevant to individual institutions’ context to ascertain their staff experiences of WFH.

Author Contributions

Conceptualization, C.G.I. and C.H.I.; methodology, C.G.I.; formal analysis, C.G.I. and O.E.O.-U.; curation, C.H.I.; writing—original draft preparation, C.G.I. and C.H.I.; writing—review and editing, C.G.I., O.E.O.-U., E.A. and E.E.E.; visualization, C.G.I., O.E.O.-U. and E.A.; project administration, C.H.I. and E.A. All authors have read and agreed to the published version of the manuscript.

Funding

This research received no external funding.

Institutional Review Board Statement

The study was conducted in accordance with the Declaration of Helsinki, and approved by the Faculty Ethics Committee.

Informed Consent Statement

Informed consent was obtained from all subjects involved in the study.

Data Availability Statement

Not Applicable.

Conflicts of Interest

The authors declare no conflict of interest.

Appendix A

Good day Dr.
I hope you are doing well.
I’m approaching you with a request because I know you. We have always interacted.
Since last year, academic activities have experienced a new ‘normal’ owing to COVID-19. We have had to adjust the way we did the noble job of teaching. Working virtually is something most of us are not used to especially those of us who are in contact universities and colleges. Because of this, I believe a paper that chronicles all our experiences as academics and what we suggest as likely ways of dealing with it for now and in the future is instructive. As you can imagine, working remotely is likely going to be the way to conduct academic projects moving forward. Mainstream media including academic periodicals is replete with how to manage students—teaching, etc.—and the impact of COVID-19 on our daily lives—work, etc. For now higher education institutions are grappling with how to manage this new normal. In delivering the academic project attention should be equally be paid to the academics. And so this brings me to the reason I’m reaching out to you.
I’m surveying what I call managing in times of uncertainty (with a specific interest in academics i.e., lecturers) and I believe that given your enormous experience as an academic you’d be able to offer sincere responses to the questions below. Could I ask that you return this to me by the 27th of May 2021?
Thank you so much.
Chux
  • How did you feel about working from home?
    a. Was there a home office?
  • What challenges did you foresee and how have you tried to surmount them?
  • How are things going right now? Have you fully adjusted?
  • How do you see yourself fitting in moving forward?
  • In every aspect of working virtually as an academic, what do you propose is necessary to ensure that you can run with the idea of a virtual office?
  • Any other thoughts you may have on this mammoth and seemingly difficulty way of working.

References

  1. International Labour Organisation [ILO]. An Employers’ Guide on Working from Home in Response to the Outbreak of COVID-19. 2020. Available online: https://www.ilo.org/wcmsp5/groups/public/---ed_dialogue/---act_emp/documents/publication/wcms_745024.pdf (accessed on 10 January 2022).
  2. Kniffin, K.M.; Narayanan, J.; Anseel, F.; Antonakis, J.; Ashford, S.P.; Bakker, A.B.; Bamberger, P.; Bapuji, H.; Bhave, D.P.; Choi, V.K.; et al. COVID-19 and the workplace: Implications, issues, and insights for future research and action. Am. Psychol. 2021, 76, 63–77. [Google Scholar] [CrossRef] [PubMed]
  3. Bouziri, H.; Smith, D.R.M.; Descatha, A.; Dab, W.; Jean, K. Working from home in the time of COVID-19: How to best preserve occupational health? Occup. Environ. Med. 2020, 77, 509–510. [Google Scholar] [CrossRef] [PubMed]
  4. Tavares, A.I. Telework and health effects review. Int. J. Healthc. 2017, 3, 30–36. [Google Scholar] [CrossRef] [Green Version]
  5. Fataar, A.; Badroodien, A. Editorial. In SARE Special Issue: Emergent Educational Imaginaries During COVID-19 Pandemic; Sabinet Publishing: Pretoria, South Africa, 2020; Volume 26, pp. 1–5. [Google Scholar]
  6. Jansen, J. Data or bread? A policy analysis of student experiences of learning under lockdown. In SARE Special Issue: Emergent Educational Imaginaries During COVID-19 Pandemic; Sabinet Publishing: Pretoria, South Africa, 2020; Volume 26, pp. 167–181. [Google Scholar]
  7. Graham, L. Pandemic Underscores Gross Inequalities in South Africa, and the Need to Fix Them. The Conversation. 5 April 2020. Available online: https://theconversation.com/pandemic-underscores-gross-inequalities-in-south-africa-and-the-need-to-fix-them-135070 (accessed on 28 August 2021).
  8. Soudien, C. Systemic shock: How COVID-19 exposes our learning challenges in education. In SARE Special Issue: Emergent Educational Imaginaries During COVID-19 Pandemic; Sabinet Publishing: Pretoria, South Africa, 2020; Volume 26, pp. 6–19. [Google Scholar]
  9. Ancillo, A.L.; Núñez, M.T.V.; Gavrila, S.G. Workplace change within the COVID-19 context: A grounded theory approach. Econ. Res.-Ekon. Istraživanja 2021, 34, 2297–2316. [Google Scholar] [CrossRef]
  10. Hedding, D.W.; Greve, M.; Breetzke, G.D.; Nel, W.; Van Vuuren, B.J. COVID-19 and the academe in South Africa: Not business as usual. S. Afr. J. Sci. 2020, 116, 1–3. [Google Scholar] [CrossRef]
  11. AbuJarour, S.; Ajjan, H.; Fedorowicz, J.; Owens, D. How working from home during COVID-19 affects academic productivity. Commun. Assoc. Inf. Syst. 2021, 48, 8. [Google Scholar] [CrossRef]
  12. Omodan, B.I.; Ige, O.A. University students’ perceptions of curriculum content delivery during COVID-19 new normal in South Africa. Qual. Res. Educ. 2021, 10, 204–227. [Google Scholar] [CrossRef]
  13. Matli, W. The changing work landscape as a result of the COVID-19 pandemic: Insights from remote workers life situations in South Africa. Int. J. Sociol. Soc. Policy 2020, 40, 1237–1256. [Google Scholar] [CrossRef]
  14. Okeke-Uzodike, O.; Gamede, V. The Dilemma of unrelenting workload amidst COVID-19 pandemic: An agenda for University Female Academics. J. Res. High. Educ. 2021, 5, 12–46. [Google Scholar] [CrossRef]
  15. Afrianty, T.W.; Artatanaya, L.G.; Burgess, J. Working from home effectiveness during COVID-19: Evidence from university staff in Indonesia. Asia Pac. Manag. Rev. 2022, 27, 50–57. [Google Scholar] [CrossRef]
  16. Badat, S.; Sayed, Y. Post-1994 South African education: The challenge of social justice. ANNALS Am. Acad. Political Soc. Sci. 2014, 652, 127–148. [Google Scholar] [CrossRef]
  17. Ali, W. Online and remote learning in higher education institutes: A necessity in light of COVID-19 pandemic. High. Educ. Stud. 2020, 10, 16–25. [Google Scholar] [CrossRef]
  18. Frantz, J.; Simons, A.; Smith, M.; Munnik, E. The profile of occupational stress in a sample of health profession academics at a historically disadvantaged university in South Africa. S. Afr. J. High. Educ. 2019, 33, 132–154. [Google Scholar]
  19. Valaitis, R.; Meagher-Stewart, D.; Martin-Misener, R.; Wong, S.T.; MacDonald, M.; O’Mara, L. Strengthening Primary Health Care through Primary Care and Public Health Collaboration Team. Organisational factors influencing successful primary care and public health collaboration. BMC Health Serv. Res. 2018, 18, 420. [Google Scholar] [CrossRef] [PubMed] [Green Version]
  20. Grant, C.A.; Wallace, L.M.; Spurgeon, P.C.; Tramontano, C.; Charalampous, M. Construction and initial validation of the E-Work Life Scale to measure remote e-working. Empl. Relat. 2019, 41, 16–33. [Google Scholar] [CrossRef] [Green Version]
  21. Vyas, L.; Butakhieo, N. The impact of working from home during COVID-19 on work and life domains: An exploratory study on Hong Kong. Policy Des. Pract. 2020, 4, 59–76. [Google Scholar] [CrossRef]
  22. Sundnes, K.O. Introduction to preparedness. Scand. J. Public Health 2014, 14, 148–150. [Google Scholar]
  23. Staupe-Delgado, R.; Kruke, B.I. El Niño-induced droughts in the Colombian Andes: Towards a critique of contingency thinking. Disaster Prev. Manag. 2017, 26, 382–395. [Google Scholar] [CrossRef]
  24. van Zoonen, W.; Sivunen, A.; Blomqvist, K.; Olsson, T.; Ropponen, A.; Henttonen, K.; Vartiainen, M. Factors Influencing Adjustment to Remote Work: Employees’ Initial Responses to the COVID-19 Pandemic. Int. J. Environ. Res. Public Health 2021, 18, 6966. [Google Scholar] [CrossRef]
  25. Cabero-Almenara, J.; Barroso-Osuna, J.; Gutiérrez-Castillo, J.J.; Palacios-Rodríguez, A. The Teaching Digital Competence of Health Sciences Teachers. A Study at Andalusian Universities (Spain). Int. J. Environ. Res. Public Health 2021, 18, 2552. [Google Scholar] [CrossRef]
  26. Aczel, B.; Kovacs, M.; van der Lippe, T.; Szaszi, B. Researchers working from home: Benefits and challenges. PLoS ONE 2021, 16, e0249127. [Google Scholar] [CrossRef] [PubMed]
  27. Aboelmaged, G.M.; Subbaugh, S.M.E. Factors influencing perceived productivity of Egyptian teleworkers: An empirical study. Meas. Bus. Excell. 2012, 16, e22. [Google Scholar] [CrossRef]
  28. Pangrazio, L.; Godhe, A.-L.; Ledesma, A.E.G.L. What is digital literacy? A comparative review of publications across three language contexts. E-Learn. Digit. Media 2020, 17, 442–459. [Google Scholar] [CrossRef]
  29. Cobo-Rendon, R.; Lobos Peña, K.; Mella-Norambuena, J.; Cisternas San Martin, N.; Peña, F. Longitudinal Analysis of Teacher Technology Acceptance and Its Relationship to Resource Viewing and Academic Performance of College Students during the COVID-19 Pandemic. Sustainability 2021, 13, 12167. [Google Scholar] [CrossRef]
  30. Al-Azawei, A.; Parslow, P.; Lundqvist, K. Investigating the effect of learning styles in a blended e-learning system: An extension of the technology acceptance model (TAM). Australas. J. Educ. Technol. 2017, 33. [Google Scholar] [CrossRef] [Green Version]
  31. Marshall, G.W.; Michaels, C.E.; Mulki, J.P. Workplace isolation: Exploring the construct and its measurement. Psychol. Mark. 2007, 24, 195–223. [Google Scholar] [CrossRef]
  32. UN News. Business as Unusual: How COVID-19 Could Change the Future of Work. 2020. Available online: https://news.un.org/en/story/2020/05/1064802 (accessed on 20 June 2020).
  33. Schwarz, M.; Scherrer, A.; Hohmann, C.; Heiberg, J.; Brugger, A.; Nuñez-Jimenez, A. COVID-19 and the academy: It is time for going digital. Energy Res. Soc. Sci. 2020, 68, 101684. [Google Scholar] [CrossRef]
  34. Parham, S.; Rauf, M.A. COVID-19 and obligatory remote working in HEIs: An exploratory study of faculties’ work-life balance, well-being and productivity during the pandemic. Int. J. Econ. Commer. Manag. 2020, 8, 384–400. [Google Scholar]
  35. Corpuz, J.C.G. Adapting to the culture of ‘new normal’: An emerging response to COVID-19. J. Public Health 2021, 43, e344–e345. [Google Scholar] [CrossRef]
  36. Reupert, A. Change and (the need for) adaptability: The new normal. Adv. Ment. Health 2020, 18, 91–93. [Google Scholar] [CrossRef]
  37. Martin, A.J.; Nejad, H.; Colmar, S.; Liem, G.A.D. Adaptability: Conceptual and empirical perspectives on responses to change, novelty and uncertainty. Aust. J. Guid. Couns. 2012, 22, 58–81. [Google Scholar] [CrossRef]
  38. Martin, A.J.; Nejad, H.G.; Colmar, S.; Liem, G.A.D. Adaptability: How students’ responses to uncertainty and novelty predict their academic and non-academic outcomes. J. Educ. Psychol. 2013, 105, 728–746. [Google Scholar] [CrossRef]
  39. Martin, A.J.; Collie, R.J.; Nagy, R.P. Adaptability and High School Students’ Online Learning during COVID-19: A Job Demands-Resources Perspective. Front. Psychol. 2021, 12, 702163. [Google Scholar] [CrossRef] [PubMed]
  40. Razmerita, L.; Peroznejad, A.; Panteli, N.; Kärreman, D. Adapting to the Enforced Remote Work in the COVID-19 Pandemic. In Proceedings of the 34th Bled eConference–Digital Support from Crisis to Progressive Change, Online, 27–30 June 2021; Pucihar, A., Borštnar, M.K., Bons, R., Cripps, H., Sheombar, A., Vidmar, D., Eds.; The University of Maribor: Maribor, Slovenia, 2021; pp. 629–642. [Google Scholar] [CrossRef]
  41. Okuyan, B.C.; Begen, M.A. Working from home during the COVID-19 pandemic, its effects on health, and recommendations: The pandemic and beyond. Perspect. Psychiatr. Care 2022, 58, 173–179. [Google Scholar] [CrossRef]
  42. Alexander, B.; Blandin, A.; Mertens, K. Work from Home after the COVID-19 Outbreak. 2021. Available online: https://ssrn.com/abstract=3650114 (accessed on 10 January 2022).
  43. Sull, D.; Sull, C.; Bersin, J. Five Ways Leaders Can Support Remote Work. MIT Sloan Management Review. 2021. Available online: https://sloanreview.mit.edu/article/five-ways-leaders-can-support-remote-work (accessed on 20 June 2021).
  44. Nilles, J.M. Telecommunications and organisations decentralisation. IEEE Trans. Commun. 1975, 23, 1142–1147. [Google Scholar] [CrossRef] [Green Version]
  45. Kossek, E.E.; Lautsch, B.A. Work-life flexibility for whom? Occupational status and work-life inequality in upper, middle, and lower-level jobs. Acad. Manag. Ann. 2018, 12, 5–36. [Google Scholar] [CrossRef]
  46. Xiao, Y.; Becerik-Gerber, B.; Lucas, G.; Roll, S.C. Impacts of Working from Home During COVID-19 Pandemic on Physical and Mental Well-Being of Office Workstation Users. J. Occup. Environ. Med. 2021, 63, 181–190. [Google Scholar] [CrossRef]
  47. Dayaram, K.; Burgess, J. Regulatory challenges facing remote working in Australia. In Handbook of Research on Remote Work and Worker Well-Being in The Post-COVID-19 Era; Wheatley, D., Hardill, I., Buglass, S., Eds.; IGI Global: Hershey, PA, USA, 2021; pp. 202–220. [Google Scholar]
  48. Mpungose, C.B. Is Moodle or WhatsApp the preferred e-learning platform at a South African university? First-year students’ experiences. Educ. Inf. Technol. 2020, 25, 927–941. [Google Scholar] [CrossRef]
  49. Kotini-Shah, P.; Man, B.; Pobee, R.; Hirshfield, L.E.; Risman, B.J.; Buhimschi, I.A.; Weinreich, H.M. Work-Life Balance and Productivity Among Academic Faculty During the COVID-19 Pandemic: A Latent Class Analysis. J. Women’s Health 2022, 31, 321–330. [Google Scholar] [CrossRef]
  50. Ugwuanyi, C.S.; Okeke, C.I.O.; Shawe, T.G.J. South African Academics’ Perception of the Impact of Work from Home (WFH) on Effective Teaching and Learning in Universities. Libr. Philos. Pract. 2021, 5701. Available online: https://digitalcommons.unl.edu/libphilprac/5701/ (accessed on 7 April 2022).
  51. Van Niekerk, R.L.; Van Gent, M.M. Mental health and well-being of university staff during the coronavirus disease 2019 levels 4 and 5 lockdowns in an Eastern Cape university. South Africa. S. Afr. J. Psychiatry 2021, 27, a1589. [Google Scholar] [CrossRef]
  52. Walker, J.T.; Fontinha, R.; Haak-Saheem, W.; Brewster, C. The Effects of the COVID-19 Lockdown on Teaching and Engagement in UK Business Schools. 2020. Available online: https://ssrn.com/abstract=3717423 (accessed on 2 January 2022). [CrossRef]
  53. Ghali-Zinoubi, Z.; Amari, A.; Jaoua, F. E-Learning in Era of COVID-19 Pandemic: Impact of Flexible Working Arrangements on Work Pressure, Work-Life Conflict and Academics’ Satisfaction. Vision 2021. [Google Scholar] [CrossRef]
  54. Cameron, C.; Ashwell, J.; Connor, M.; Duncan, M.; Mackay, W.; Naqvi, J. Managing risks in work-integrated learning programmes: A cross-institutional collaboration. High. Educ. Ski. Work. -Based Learn. 2020, 10, 325–338. [Google Scholar] [CrossRef]
  55. Surmiak, A. Confidentiality in qualitative research involving vulnerable participants: Researchers’ perspectives. In Forum: Qualitative Social Research; Freie Universität: Berlin, Germany, 2018; Volume 19, pp. 393–418. [Google Scholar]
  56. Surmiak, A. Should we maintain or break confidentiality? The choices made by social researchers in the context of law violation and harm. J. Acad. Ethics 2020, 18, 229–247. [Google Scholar] [CrossRef] [Green Version]
  57. Kiger, M.E.; Varpio, L. Thematic analysis of qualitative data: AMEE Guide No. 131. Med. Teach. 2020, 42, 846–854. [Google Scholar] [CrossRef]
  58. Nowell, L.S.; Norris, J.M.; White, D.E.; Moules, N.J. Thematic analysis: Striving to meet the trustworthiness criteria. Int. J. Qual. Methods 2017, 16, 1609406917733847. [Google Scholar] [CrossRef]
  59. Terry, G.; Hayfield, N.; Clarke, V.; Braun, V. Thematic analysis. In The SAGE Handbook of Qualitative Research in Psychology; SAGE Publishing: Thousand Oaks, CA, USA, 2017; Volume 2, pp. 17–37. [Google Scholar] [CrossRef]
  60. Braun, V.; Clarke, V. Using thematic analysis in psychology. Qual. Res. Psychol. 2006, 3, 77–101. [Google Scholar] [CrossRef] [Green Version]
  61. Hancock, B.; Ockleford, E.; Windridge, K. An Introduction to Qualitative Research 2009; The NIHR Research Design Service for Yorkshire & the Humber: Nottingham, UK, 2009. [Google Scholar]
  62. Kolb, S.M. Grounded theory and the constant comparative method: Valid research strategies for educators. J. Emerg. Trends Educ. Res. Policy Stud. 2012, 3, 83–86. [Google Scholar]
  63. Bolisani, E.; Scarso, E.; Ipsen, C.; Kirchner, K.; Hansen, J.P. Working from home during COVID-19 pandemic: Lessons learned and issues. Manag. Mark. Chall. Knowl. Soc. 2020, 15, 458–476. [Google Scholar] [CrossRef]
  64. Khan, U.R.; Khan, G.M.; Arbab, K. Creating ‘COVID-safe’face-to-face teaching: Critical reflections on on-campus teaching during a pandemic. J. Univ. Teach. Learn. Pract. 2021, 18, 9. [Google Scholar]
  65. Robey, D.; Boudreau, M.C.; Rose, G.M. Information technology and organisational learning: A review and assessment of research. Account. Manag. Inf. Technol. 2000, 10, 125–155. [Google Scholar]
  66. Mukute, M.; Francis, B.; Burt, J.; de Souza, B. Education in times of COVID-19: Looking for the silver linings in Southern Africa’s educational responses. South. Afr. J. Environ. Educ. 2020, 36, 1–15. [Google Scholar] [CrossRef]
  67. Roddy, A.; Miglani, K. Home and Away: The New Workplace Hybrid? JLL 2020. Available online: https://www.jll.com.hk/content/dam/jll-com/documents/pdf/research/apac/ap/jll-research-home-and-awayjul-2020-latest.pdf (accessed on 1 July 2020).
Figure 1. A quadrant factorial analytical framework of WFH. (Configured by the authors).
Figure 1. A quadrant factorial analytical framework of WFH. (Configured by the authors).
Challenges 13 00016 g001
Figure 2. Academics’ lived experiences of virtual work arrangements.
Figure 2. Academics’ lived experiences of virtual work arrangements.
Challenges 13 00016 g002
Figure 3. Challenges to virtualisation that were faced by academics.
Figure 3. Challenges to virtualisation that were faced by academics.
Challenges 13 00016 g003
Figure 4. Strategies for successful work from home arrangements.
Figure 4. Strategies for successful work from home arrangements.
Challenges 13 00016 g004
Table 1. Participants.
Table 1. Participants.
Participants’ HEIMaleFemale
Private73
Public62
Table 2. Initial coding of data extractions.
Table 2. Initial coding of data extractions.
How Did You Feel About Working from Home?Coding
Well, it was mixed feeling. One part of me saying, wow, this is an opportunity to explore a new way of working without necessarily tied to office routine while the other part was the challenge of adopting to a method that was completely unprepared for.
-
Mixed feelings
-
Excited with the new ways of working
-
Uncertain of the new challenge
-
Not prepared
The first hard lockdown was challenging. I found myself spending more time focused on work and being available for students and family at the same time. As burnout was about to hit, I realised that I needed to slow down and stick to ‘office’ hours.
-
Uncertain of the new challenge
-
Balancing family and work
-
Burnout
-
Feeling comfortable with time
It was sometimes a challenge with managing home life with children and online schooling. It was a challenge dealing with constant change and unknowns.
-
Challenged with the new ways
-
Balancing family and students
Initially it was refreshing, no long commute (great savings in petrol usage), being able to start work a little later (no early to wake time), better eating and sleep schedule and off course shorter hours. the longer we ‘stayed’ things became problematic. Having to learn software programs was daunting! (annoying).
-
Feeling refreshed with the new way at first
-
Feeling uncomfortable
-
Annoyed with new ways
-
Feeling lonely
Working from home was not pleasant. Most domestic chores I would have ignored if I am working from office had to be done by me.
-
Feeling challenged by new ways
Working from home allowed more flexibility; creativity and early morning focused. In one hand, family members enjoyed my presence. In the other hand, I was overwhelmed by their excessive demands
-
Feeling refreshed
-
Feeling uncertain
-
Challenged by the new ways
Working from home is very productive, there are no distraction.
-
Feeling refreshed, comfortable
experienced social isolation during the lockdown period in 2020. working from home has led to a decline in productivity and some health challenges.
-
Feeling lonely
-
Feeling depressed
I was very happy at the opportunity to work from home. This is because the location of my place of work is very far from where my family resides. working from home afforded me the opportunity to stay with my family.
-
Happy for the opportunity
-
Refreshed
-
Family closeness
Takes away the hustle of waking up too early and to drive to work, and when I get there, I need a few more minutes to relax before I start working. Additionally, there are other employees disturbing productivity.
-
Feeling refreshed
-
Feeling secure
-
Feeling at ease
Working at home comes with mixed feelings.
-
Feeling unsure
I felt safe working from home.
-
Feeling secure, safe
There are positive and negative aspects I would like to point out from working from home. The positive aspects are work flexibility, closeness to the family, comfort, maximising the use of technology and better productivity. The negatives are overworking without breaks, background noise of TVs and vacuum cleaners, less interaction with colleagues and students as well as monotony of work.
-
toeFeeling refreshed
-
Feeling lonely
-
Burnout
-
Depression
-
Uncomfortability of home
Challenge for us to adapt completely to this new way of working.
-
Feeling challenged
I have been stuck at home since 15 March 2020 due to the pandemic. it was a little difficult because of technological issues. But those issues were quickly resolved by the college IT department and the classes went forward with minimal problems. I am conflicted about the experience. I missed interacting with my students face-to-face on campus. I also missed the use of the vast amount of research resources physically present on campus.
-
Feeling lonely and trapped initially
-
Feeling relieved with technology later
-
Feeling lonely
-
Feeling disadvantaged
Wonderful. Do not have to drive to the office.
-
Feeling refreshed
Initially, I had a little trouble condition reduces the opportunity to understand the characteristics and personality of each student. Work becomes easier, faster, more effective, and efficient.
-
Initially feeling uncertain
-
Feeling abstracted
-
Feeling comfortable with time
At the beginning, it was very extraordinary and fun, but starting at week 6, the student response decreased.
-
Feeling fun at first
-
Feeling challenged with time
-
Depression, burnout
Publisher’s Note: MDPI stays neutral with regard to jurisdictional claims in published maps and institutional affiliations.

Share and Cite

MDPI and ACS Style

Iwu, C.G.; Okeke-Uzodike, O.E.; Anwana, E.; Iwu, C.H.; Esambe, E.E. Experiences of Academics Working from Home during COVID-19: A Qualitative View from Selected South African Universities. Challenges 2022, 13, 16. https://doi.org/10.3390/challe13010016

AMA Style

Iwu CG, Okeke-Uzodike OE, Anwana E, Iwu CH, Esambe EE. Experiences of Academics Working from Home during COVID-19: A Qualitative View from Selected South African Universities. Challenges. 2022; 13(1):16. https://doi.org/10.3390/challe13010016

Chicago/Turabian Style

Iwu, Chux Gervase, Obianuju E. Okeke-Uzodike, Emem Anwana, Charmaine Helena Iwu, and Emmanuel Ekale Esambe. 2022. "Experiences of Academics Working from Home during COVID-19: A Qualitative View from Selected South African Universities" Challenges 13, no. 1: 16. https://doi.org/10.3390/challe13010016

APA Style

Iwu, C. G., Okeke-Uzodike, O. E., Anwana, E., Iwu, C. H., & Esambe, E. E. (2022). Experiences of Academics Working from Home during COVID-19: A Qualitative View from Selected South African Universities. Challenges, 13(1), 16. https://doi.org/10.3390/challe13010016

Note that from the first issue of 2016, this journal uses article numbers instead of page numbers. See further details here.

Article Metrics

Back to TopTop