Abstract
We examined an understudied aspect of religiosity, namely engagement with a sacred text, in relation to a multidimensional construct of well-being. Specifically, we hypothesized that the relationship between Bible use (various ways of utilizing the Bible) and human flourishing would be positive and mediated by three likely outcomes of Bible use: spiritual engagement, positive beliefs about the Bible, and the behavioral influence of the Bible. These relationships were also hypothesized to be reciprocal over time. To test these hypotheses, we estimated three-wave structural equation models using panel survey data from a quasi-experiment that assessed a scripture engagement program developed for the U.S. military members and their families. The results showed that Bible use and human flourishing were positively related, and that this relationship was partially explained by the behavioral influence of the Bible and, to a lesser extent, spiritual engagement and positive beliefs about the Bible. However, these relationships were not reciprocal across all waves.
    1. Introduction
Religion is a complex phenomenon, and an individual’s involvement in religion can likewise be multifaceted. Thus, individual religiosity should be conceptualized and measured with the rigor that such complex constructs require and deserve (). While prior research on religion and health has established the salutary effect of religious involvement on physical and mental well-being (; ; ), it has often been confined to one or two dimensions of religiosity, or focused on a composite of various measures of religious involvement, which may blur their differences in relation to health (). Among the various measures of religiosity, sacred-text-related behaviors (e.g., reading the Bible) tend to be overlooked compared to other religious behaviors (e.g., attending religious services and praying) and beliefs (e.g., beliefs about God) (; ).
To address these issues, we focus on involvement with a central sacred text within the Christian tradition, the Bible, while controlling for other measures of religiosity. Specifically, we hypothesize that “Bible use”, various scripture-related behaviors—such as reading, listening to, praying with, and other ways of utilizing Bible text or content in any format and via any medium in a private or public setting ()—and individual well-being, conceptualized from a human flourishing perspective (), are positively related. We also hypothesize that the relationship between Bible use and human flourishing is explained partly by three likely outcomes of Bible use: spiritual engagement, positive beliefs about the Bible, and the behavioral influence of the Bible. Finally, these relationships are hypothesized to be reciprocal over time.
To test these hypotheses, we applied structural equation modeling to analyze three-wave panel survey data. This longitudinal dataset came from a quasi-experiment that assessed the effectiveness of a scripture engagement program (the “Military Bible Challenge”) that the American Bible Society developed for current and former military members and their families. The present data provide us with an opportunity to study members of the U.S. military community, a population understudied in prior research on Bible use and health/well-being.
2. Literature Review
2.1. Religion and Health
The salutary effect of religion on health, both physical and mental, is well established in research from various disciplines including medicine, psychiatry, epidemiology, psychology, and sociology (; ). For example,  () and ’s () meta-analyses confirm the positive relationship between religiosity and psychological well-being, remaining consistent across diverse definitions of the two variables, while the size of the relationship varies across their different measures. ’s () systematic review of 850 studies on religion and mental health also showed that religiosity tends to be inversely associated with depression and suicidality, as well as being positively related to emotional well-being. ’s () review of psychiatric and mental health research on religion draws largely the same conclusion.
Previous studies on religion and health, however, tend to be limited in the content validity of religious involvement measures, as the measurement was often confined to one or two aspects of religiosity despite the widely held recognition that religion is a complex, multidimensional phenomenon (; ). Individual involvement in religion can be organizational, such as attending religious services or group activities other than religious services (e.g., a small group Bible study or prayer meetings), or nonorganizational, like private religious practices (e.g., praying, meditating, and reading a sacred text alone) as well as personal beliefs about God. These two types of religious involvement are also referred to as public and private religiosity. Thus, to properly measure the multidimensional construct of religiosity, it is necessary to use indicators of both public and private religious involvement simultaneously. When multidimensional indicators are used, researchers often combine them into an omnibus measure of religiosity to examine in relation to health variables. While it is legitimate to measure different dimensions of religion as a bundle, its potential limitation derives from an implicit assumption that different aspects of religious involvement do not exist as distinct phenomena (). That is, the composite measure blurs any differential associations different aspects of religiosity may have with health variables. Thus, in this paper, we keep various measures of religiosity separate, while examining them simultaneously.
2.2. Reading the Bible
Another limitation of prior research is that when compared to measures of public religiosity, private religiosity is understudied. Moreover, reading the Bible or other sacred texts has been examined less often than other private religiosity measures such as praying privately and personal beliefs about God or a higher power (; ). A small number of previous studies, however, tend to find a positive relationship between reading a sacred text and mental and physical well-being. For example,  () examined the relationship between Bible reading and purpose in life, which is a measure of eudaimonic well-being (), among teenagers (13 to 15 year olds) based on data from a survey with a sample of 25,888 high school students (13,300 boys and 12,588 girls) in England and Wales. Controlling for belief in God and church attendance as well as sociodemographic (sex and year in school) and personality variables (psychoticism, extraversion, and neuroticism) and a social desirability scale, Bible reading was found to be positively related to the measure of well-being.
In a qualitative study using in-depth interviews with 54 African American adults,  () found that reading passages from the Bible was an effective strategy to cope with stressful life events, which enhanced mental health among both males and females. Analyzing data from a national survey with American adults,  () also examined reading the Bible alone as a religious coping resource and found supportive evidence in that Bible reading moderated—that is, weakened—an inverse relationship between experiencing stressful events and a sense of hope. However, when controlling for two alternative measures of religiosity (church attendance and private prayer), scripture reading was not significantly related to hope. Acknowledging the study’s limitations, Krause and Pargament discussed the importance of improving the core construct’s measurement by not only using more than a single indicator but also taking the context of Bible reading into account, given that reading the Bible can take place in a group setting (e.g., attending a Bible study) as well as in private settings.
This was an issue that  () discussed in a paper on reconceptualizing religious reading. Specifically, arguing that “[t]he solitary sacred texts reader model distorts the importance of one form of religious reading and camouflages several equally important forms” (p. 324), Ronald suggested that a variety of contexts of religious reading other than “alone with the Bible” should be studied. For example, reading the Bible in private as a means of pursuing personal salvation and practical piety has a long history and continues to be emphasized as an important private religious practice in the Protestant tradition, particularly among evangelical denominations. However, Ronald broadened the concept of religious reading to include (1) other forms of reading both within and outside of religious communities (e.g., group reading, critical reading, and non-scriptural reading, such as reading devotional and non-religious materials, like daily affirmations from Alcoholics Anonymous) and (2) the use of different methods other than a printed book (e.g., film, television, phone, and other digital media).
For Ronald, the conception of solitary reading in a devotional, dedicated, individual search for God in a sacred text was limited given that people read a sacred text for other reasons and motivations. Thus, several models of reading were proposed, beginning with “a devotional model …, [where] reading is a means of prayer … [and] readers sought to use their time to bring them closer to God, to express devotion to a sacred text, or to reinforce their own faith” (p. 329). A second model is an “educational model, where reading was about encountering new ideas, testing them, exploring them, comparing them to one’s existing beliefs” (p. 330). A third is a “therapeutic model” (p. 331), where an individual reads a sacred text to receive help, often seeking comfort and consolation in a time of adversity and crisis (; ). Finally, a hybrid of the second and third models, while extending those models in a new direction, is an “appropriation model … [where] the importation of ideas, characters, or concepts from a text into one’s own language and worldview” (p. 332) can take place. Compared to the educational and therapeutic models that may generate cognitive (e.g., a personal conviction in the Bible) and affective (e.g., emotional healing) outcomes, respectively, behavioral as well as cognitive changes are expected outcomes of the appropriation model.
3. The Present Study
3.1. Using the Bible
In this paper, as  () suggested, we examine various forms of not only reading a sacred text, but also engaging in religious behavior with the text in any other way, whether in a private or public setting, which we call, “using the Bible” or “Bible use”. In the present study, Bible use refers to a variety of ways of using the sacred text, including reading, listening to, watching, praying with, meditating on, handwriting, and utilizing Bible text or content in any format and via any medium (i.e., printed, audio, or visual). For a sacred text, we focused on the Bible because we analyzed data collected from a primarily Christian sample to assess the effectiveness of a scripture-based program in relation to well-being. Since using the Bible in both private and public settings is likely to be positively related to other private and public aspects of religiosity, we examined the relationship between Bible use and well-being, controlling for other aspects of private (praying privately and beliefs about God) and public religiosity (service attendance).
While the relationship between Bible use and well-being is our primary interest, we also examined whether the relationship, if found significant in the expected (i.e., positive) direction, is attributable in part to some of anticipated outcomes of Bible use. ’s () four models of religious reading—devotional, educational, therapeutic, and appropriation models—point to likely outcomes of using the Bible. The devotional model indicates that a frequent use of the Bible may (1) bring the user closer to God, (2) deepen the user’s commitment to faith, and (3) lead the user to engage in their faith more intentionally (e.g., practicing what the Bible says about loving and helping others). Related to this, the educational model implies that regularly using the Bible may enhance personal convictions about the sacred text, leading the user to believe that the Bible is personally relevant. Next, according to the therapeutic model, using the Bible would bring comfort and consolation in a time of hardship and crisis and a general sense of hope and peace even if one does not face difficulties in life. Finally, the appropriation model, which involves the importation of ideas, characters, or concepts from a Bible text into one’s own worldview, may result in cognitive and behavioral changes in one’s life. These devotional (spiritual engagement with God and other people), educational (positive beliefs about the Bible), therapeutic (comfort and consolation in the face of adversity), and appropriative outcomes of using the Bible (cognitive and behavioral changes) are likely to contribute to well-being, which we conceptualize from the perspective of human flourishing.
3.2. Human Flourishing
In psychology, well-being is a complex construct and refers to “optimal psychological functioning and experience” that constitutes “the good life” (). Two distinct philosophies have guided the study of well-being, namely hedonism and eudaimonism. The hedonic view defines well-being in terms of pleasure, whereas the eudaimonic view equates well-being with eudaimonia (a Greek word meaning “good” [eu] “indwelling spirit” [daimon] or true self), which is the fulfillment of one’s true nature or a state of basic human needs being realized (; ). For example, Aristotle suggested that human happiness will be realized when virtues are practiced, as it is one of the basic intrinsic human needs (). According to  (), another intrinsic human need is meaning in life, suggesting that one cannot be truly happy until a self-transcendent meaning and purpose for life is found. Further, “the fundamental importance of warm, trusting, and supportive interpersonal relationships for well-being” is recognized in psychology (). In sum, human well-being is far more than simply feeling happy and satisfied with life or having good health.
The complexity of the well-being construct is perhaps best captured by ’s () concept of human flourishing, defined as “a state in which all aspects of a person’s life are good”, specifically, “doing or being well in the … five broad domains of human life: (i) happiness and life satisfaction; (ii) health, both mental and physical; (iii) meaning and purpose; (iv) character and virtue; and (v) close social relationships”. These domains were selected based on a review of literatures on health and well-being because they are generally considered as an end in themselves and almost universally desired. VanderWeele also identified four institutions that are relatively common and likely to have sizeable effects on the domains of flourishing, which include religion with the other three being family, work, and education. Thus, involvement in religion is expected to contribute to human flourishing in those domains, and prior research provides empirical evidence that individual religiosity is positively related to happiness and life satisfaction, mental and physical health, a sense of meaning and purpose in life, virtues, and close social relationships (; ; ; ; ; ; ; ; ; ; ; ).
3.3. Hypotheses
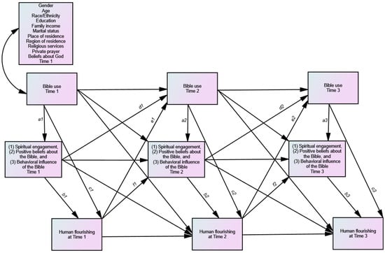
This paper examines relationships among Bible use, three likely outcomes of Bible use, and human flourishing, measured at three time points so that we can test the relationships in terms of change as well as level. We begin by establishing the baseline relationship between Bible use and human flourishing without the potential mediators of likely outcomes of Bible use included in a model to test our first hypothesis: Bible use will be positively related to human flourishing (Hypothesis 1). This hypothesis will be tested separately for five domains of human flourishing as well as their composite. Once this baseline relationship is established, we then move to a mediational model (see our conceptual model shown in Figure 1) to test whether and to what extent the relationship is attributable in part to the proposed mediators.
 
      
    
    Figure 1.
      A conceptual model of Bible use and human flourishing. Notes: Structural paths from Times 1 to 3 are not shown to avoid visual clutter; Time 1 = pretest, Time 2 = posttest, Time 3 = follow-up.
  
Specifically, we hypothesize that Bible use will be positively related to spiritual engagement, positive beliefs about the Bible, and the behavioral influence of the Bible (Hypothesis 2; paths a1, a2, and a3 in the figure). We also hypothesize that spiritual engagement, positive beliefs about the Bible, and the behavioral influence of the Bible will be positively related to human flourishing (Hypothesis 3; paths b1, b2, and b3), as these likely outcomes of Bible use are expected to enhance well-being in one or more domains of flourishing. For example, spiritual engagement with God and other people—having a close connection to God, engaging in one’s faith, and being generous and loving towards others—is likely to increase one’s well-being in terms of happiness, mental health, meaning and purpose, virtue, and close social relationships. Positive beliefs about the Bible would also contribute to one’s well-being in terms of meaning and purpose, virtue, and mental health by having one accept the sacred text as a guide on how to live a meaningful and virtuous life and a source of knowing God’s love. The behavioral influence of the Bible is likely to enhance one’s well-being in terms of life satisfaction, mental health, and character and virtue, as one makes decisions in life (e.g., what to buy and what to watch for entertainment) with confidence based on what one understands as the Bible’s instruction and God’s will.
Combining these two sets of relationships generates a hypothesis about indirect relationships as follows: the Bible use–human flourishing relationship will be mediated in part by spiritual engagement, positive beliefs about the Bible, and the behavioral influence of the Bible (Hypothesis 4; paths a1 × b1, a2 × b2, and a3 × b3). We will test not only the mediation’s statistical significance but also whether the baseline relationship between Bible use and human flourishing becomes non-significant (paths c1, c2, and c3) when each mediator is added to the model. Finally, to test whether Bible use, mediators, and human flourishing are related reciprocally over time, we hypothesize that the reverse of the first three hypothesized relationships will be positive (Hypothesis 5). That is, cross-lagged paths from human flourishing to Bible use (the reverse of the Hypothesis 1 relationship in the baseline model and paths e1, and e2 in Figure 1), from mediators to Bible use (the reverse of the Hypothesis 2 relationships, paths d1, and d2 in the figure), and from human flourishing to mediators (the reverse of the Hypothesis 3 relationships, paths f1, and f2).
3.4. Military Bible Challenge
Data to test these hypotheses came from a study conducted to assess the effectiveness of the “Military Bible Challenge” (MBC) program, so a brief description of the program is in order before we explain our methodology. The MBC is a scripture engagement program, which the American Bible Society’s Armed Services Ministry (ASM) developed specifically for the U.S. military community—that is, servicemen and women, veterans, and their family members—to address their unique needs and challenges in life. The MBC program consists of 75 Bible passages divided into five sections, called “Challenges”, each of which is designed to be covered in 15 days, spending about 20 min each day for 75 days. The program, designed to help with Bible use in an individual context, focuses on the following: (1) reading the passage slowly, noting intriguing words and phrases and writing down whatever stands out or comes to mind; (2) reflecting on the passage, thinking through questions provided and asking what the passage teaches about God and oneself; (3) praying with a Bible passage, speaking to God about what is on one’s mind and in one’s heart; and (4) responding to the passage, looking for ways throughout the day to live out what one has uncovered. The program aims to promote well-being among members of the military community (https://militarybiblechallenge.net/operation500 (accessed on 15 October 2024)).
4. Methods
4.1. Data
To assess the impact of the MBC program on the spiritual, psychological, physical, and social well-being of current and former members of the military and their families, we conducted a quasi-experiment (with no control group)—approved by the Institutional Review Board of the authors’ university (IRB Reference # 1781276)—and collected data via online survey. ASM promoted the program via military chaplains and other communication channels. Study participants were recruited through (a) emails and phone calls to individuals who ordered MBC materials through the website of ASM, (b) flyers placed in MBC materials sent to participants, (c) a popup on the ASM website, and (d) face-to-face meetings and seminars with military personnel around the country. While our recruitment targeted active and retired military members, their families might have participated in the program and our study. Since our study participants self-selected into the program, the present sample is not representative of the population of the U.S. military community. A gift card was offered as an incentive for participation. Those who agreed to participate completed an online consent form.
We invited program participants to complete a self-administered survey three times. First, a pretest survey was administered prior to program participation, beginning in August 2021. Second, after participants engaged in the 75-day program, a posttest survey was conducted roughly 90 days after the pretest, starting in November 2021. Finally, a follow-up survey was administered about one month after the posttest, beginning in January 2022. The present study uses data from the three surveys collected through August 2023. In sum, while each program participant was asked to participate in our study over a four-month period, survey administration lasted for 25 months, which saw no particular event that directly affected the U.S. military community, as data collection began around the time when the withdrawal of U.S. troops from Afghanistan was completed. A total of 1,046 adults (18 or older) participated in the pretest survey, but only about one third of them underwent the posttest and/or follow-up (33.6%, n = 351). Given this high attrition between the pretest and subsequent surveys, we decided to focus on 158 study participants (15.1% of the pretest sample) who completed all three surveys.
We conducted t-tests to compare the 158 pretest participants included in the present study with those not included (n = 888) in terms of sociodemographic characteristics and key constructs (see Supplemental Table S1). We found that the included participants were older and more likely to be white and married than their excluded counterparts, while there was no difference in terms of gender. Also, the former had higher education and family income and attended religious services more frequently than the latter, but they were not significantly different in terms of the frequency of praying privately or beliefs about God. Regarding the key constructs, the two groups were not different across the surveys except that the respondents who participated in all three surveys reported more frequent Bible use at the pretest and posttest as well as higher score on spiritual engagement at the pretest than those who underwent only one or two surveys. With Bonferroni correction (p < 0.001), however, only those differences in race, education, marital status, and Bible use at the pretest were significant. These differences need to be kept in mind when the results are interpreted.
4.2. Measurement
The propensity of using the Bible or Bible use was measured by averaging two items drawn from the American Bible Society’s Scripture Engagement (SE) Scale, which asked about the frequency of using the sacred text, whether “reading, listening to, watching, praying with, or using Bible text or content in any format”, using a nine-point Likert scale that ranged from “1 = never” to “9 = everyday” (see Appendix A for details). One item asked respondents about using the Bible “on your own” outside of religious services (i.e., private use of the Bible), whereas the other asked the same question without any contextual qualifier, thereby presumably measuring Bible use in a private or public setting. The items had excellent internal reliability at the pretest, posttest, and follow-up (α = 0.912, 0.831, and 0.926, respectively).
Items used for mediators between Bible use and human flourishing also came from the SE Scale. First, spiritual engagement was measured by the mean of six items about whether respondents experienced deepening relationship with God and became more willing to engage in their faith, generous with their resources (time, energy, or finance), and loving towards other people when they used the Bible based on 5-point Likert scales (see Appendix A). Exploratory factor analysis (EFA) generated a single-factor solution with high loadings at the pretest, posttest, and follow-up, ranging from 0.632 to 0.845, from 0.691 to 0.830, and from 0.632 to 0.883, respectively. The items also had high-to-excellent inter-item reliability at all three tests (α = 0.883, 0.889, and 0.919).
To measure a second mediating variable, positive beliefs about the Bible, we used the mean of three items asking respondents whether they believed the Bible was “a rulebook or guide” for living, “a letter from God”, and “a way of knowing what God expects from [them]”, based on a six-point Likert scale (1 = disagree, 2 = somewhat disagree, 3 = somewhat agree, 4 = agree, 5 = strongly agree, 6 = very strongly agree). EFA results showed that the items were all loaded on a single factor with high loadings (ranging from 0.672 to 0.999, from 0.797 to 0.892, from 0.805 to 0.915) and had high-to-excellent internal consistency (α = 0.846, 0.870, and 0.900) at all three tests. The last mediating variable of the behavioral influence of the Bible was measured by averaging three items about a respondent’s perceived impact of the Bible on their behaviors, namely what to buy, what to watch for entertainment, and how to make decisions at work or school. EFA generated a single-factor solution with loadings, all higher than 0.800 (see Appendix A), and reliability analysis showed the items’ high-to-excellent internal consistency at all three surveys (α = 0.885, 0.894, and 0.911).
For the variable of human flourishing, we employed ’s () 10-item scale developed to measure how well one is or does in the five domains of flourishing (i.e., two items per domain): (1) happiness and life satisfaction, (2) physical and mental health, (3) meaning and purpose, (4) character and virtue, and (5) close social relationships (see Appendix A). Each item was measured using an 11-point scale, ranging from 0 to 10. EFA results showed that all of the items were loaded on a single factor with medium-to-high loadings—ranging from 0.487 to 0.889, from 0.538 to 0.893, and from 0.506 to 0.908—and had excellent inter-item reliability (α = 0.928, 0.932, and 0.928) at the three tests, as shown in the Appendix A.
Three alternative measures of religiosity, which tend be positively correlated with reading a sacred text, were created to avoid estimating confounded relationships between Bible use and other variables in the model. First, the frequency of attending religious services was measured by a single item asking respondents how often they attended religious services (1 = never, 2 = less than once a year, 3 = about once or twice a year, 4 = several times a year, 5 = about once a month, 6 = 2–3 times a month, 7 = every week, 8 = several times a week). A second alternative measure was based on an item asking, “How often do you pray privately outside of religious services?” (1 = never, 2 = less than once a month, 3 = about once a month, 4 = a few times a month, 5 = once a week, 6 = a few times a week, 7 = once a day, 8 = several times a day). A third measure was a respondent’s beliefs about God (1 = I am an atheist, 2 = I don’t know and there is no way to find out, 3 = I believe in a higher power or cosmic force, 4 = I sometimes believe in God, 5 = I believe in God, but with some doubts, 6 = I have no doubt that God exists).
Besides these theoretical controls, we relied on the following sociodemographic variables for statistical control: (1) gender (0 = female, 1 = male), (2) age in years, (3) race/ethnicity (binary variables of Black, Hispanic, other race, and mixed race with White being the reference category), (4) education (1 = less than high school, 2 = high school or GED, 3 = some college/trade school, 4 = two-year college degree [A.A., A.S.], 5 = four-year college degree [B.A., B.S.], 6 = graduate degree [Ph.D., M.D., J.D., etc.]), (5) family income (measured by 13 categories, ranging from 1 = USD 0 to USD 9,999 to 13 = USD 150,000 or more; see Appendix A for details), (6) marital status (binary variables of divorced, separated, widowed, cohabiting, and never married with married being the omitted category), (7) place of residence (binary variables of rural area, small city, medium city, suburb, and large city with a military installation in or outside of the U.S. being the reference category), and (8) region of residence (binary variables of Northeast, Midwest, West, and foreign country with the South being the omitted category).
4.3. Analytic Strategy
We applied a manifest-variable structural equation modeling approach to analyze three-wave panel data, which enabled us to not only simultaneously estimate multiple endogenous variables, but to also test the statistical significance of the hypothesized mediation. For model estimation, we employed Mplus 8.11 () that incorporates ’s () “general structural equation model” and full information maximum likelihood (FIML) estimation. Since categorical as well as continuous variables were included in the model, the estimation method of maximum likelihood with robust standard errors (which Mplus calls “MLR”) was used. Finally, FIML was employed to treat missing data, which tends to produce unbiased estimates, like multiple imputations (; ). No model fit index is reported as the model is saturated. For statistical significance (α = 0.05), we conducted two-tailed tests but applied one-tailed test as well to the hypothesized and other relationships whose directions were predicted a priori.
5. Results
Descriptive statistics for all variables used in our analysis are reported in Supplemental Table S2, and the following description of pretest survey participants’ sociodemographic characteristics applies to those who provided relevant information. For example, approximately 8 (79.1%) out of 10 pretest participants (n = 125) answered the question about gender; 69.6 % were male and 30.4 % were female. The average age was 50 years (49.880), with the youngest and oldest being 18 and 82 years old, respectively. Most (81.6%) respondents were White, and the remainder of participants identified as Black/African American (3.2%), Hispanic (8.8%), Asian (2.4%), Native American (0.8%), and interracial/mixed race (3.2%), with no one being Pacific Islander or “other race”. The average education (4.746) was found between the categories of “two-year” (=4) and “four-year college degree” (=5), whereas the mean of family income (8.467) fell between the “$70,000 to $79,999” (=8) and “$80,000 to $89,999” (=9) categories. Most (84.9%) participants were married (82.5%) or cohabiting (2.4%) at the pretest (not presented in the table), whereas the remainder reported being never married (4.0%) or postmarital (4.8% divorced, 5.6% separated, and 0.8% widowed). Less than one fifth (16.8%) of participants lived on a military installation in the U.S. (11.2%) or another country (5.6%) at the time of the pretest survey, with most (83.2%) living off base, whether in a rural area (9.0%), small city or town (31.2%), medium-sized city (23.2%), large city (8.0%), or suburb (12.8%). Finally, the largest percentage (48.4%) of pretest participants resided in the South, followed by those living in the West (19.0%), the Northeast (15.1%), the Midwest (13.5%), and a country other than the U.S. (4.0%).
We began by analyzing a baseline model without mediators, and the results (standardized estimates) are presented in Table 1. The estimated model shows that Bible use and human flourishing were positively related at Time 1 (0.376) but not at Times 2 and 3 (−0.045 and 0.266, p > 0.05), providing partial support for Hypothesis 1, specifically only in terms of level but not change in those variables. That is, we found that respondents who frequently used the Bible reported higher levels of human flourishing than those who were not frequent users of the Bible before they participated in the program. However, changes in the frequency of Bible use and human flourishing between the pretest and posttest and between the posttest and follow-up were not significantly related. In addition, inconsistent with Hypothesis 5, the path from human flourishing to Bible use between Times 1 and 2 was not significant (0.102, p > 0.05), whereas the corresponding path between Times 2 and 3 was significant but in the opposite direction to what was hypothesized (−0.134). This finding indicates that those who experienced an increase in flourishing during the program participation reported a decrease in Bible use after the program.
 
       
    
    Table 1.
    Structural equation model of Bible use and human flourishing: standardized estimates (n = 158).
  
When we estimated the model separately for the five domains of human flourishing with each domain being measured by its two items, we found a positive relationship between Bible use and human flourishing at Time 1 for all but one domain (see the five bottom panels), as follows: happiness and life satisfaction (0.408), mental and physical health (0.283), meaning and purpose (0.374), character and virtue (0.534), but not close social relationships (0.183, p > 0.05). In addition, as found above, Bible use–human flourishing relationships at Times 2 and 3 were not significant for all domains with one exception: the relationship at Time 3 for the domain of close social relationships was significant but negative (−0.386), which may be a methodological artifact.
Table 2 presents our mediational model, estimated separately for spiritual engagement, positive beliefs about the Bible, and the behavioral influence of the Bible (see the top, middle, and bottom panels, respectively). First, the frequency of Bible use was found to be positively related to all three mediating variables at Time 1: spiritual engagement (0.486), positive beliefs about the Bible (0.210), and the behavioral influence of the Bible (0.301). That is, the more frequent the use of the Bible, the higher the levels of spiritual engagement with God and other people, positive beliefs about the Bible, and perceived influence of the Bible on behaviors reported at the pretest. When these relationships were estimated in terms of change between surveys, the one involving the behavioral influence of the Bible was also found to be significant between the pretest and posttest (0.580) and the posttest and follow-up (0.222). This finding shows that participants who increased Bible use both during and after the program reported an enhanced perception of the Bible’s influence on their behaviors. It is worth noting here that the effect of Bible use increasing the perception was not short-lived, lasting about one month after the program. However, the relationships between changes in Bible use and spiritual engagement (−0.011 and 0.132, p > 0.05) and between Bible use and positive beliefs about the Bible (0.122 and 0.033, p > 0.05) were not significant. In sum, Hypothesis 2 (paths a1, a2, and a3 in Figure 1) received partial support.
 
       
    
    Table 2.
    Mediational models of Bible use and human flourishing: standardized estimates (n = 158).
  
Second, Hypothesis 3 (paths b1, b2, and b3 in Figure 1) also received partial support, as all three mediators were positively related to human flourishing at the pretest and posttest—spiritual engagement (0.388 and 0.488), positive beliefs about the Bible (0.264 and 0.214), and the behavioral influence of the Bible (0.434 and 0.347)—but no relationship was significant at the follow-up (0.111, −0.028, and 0.108, p > 0.05). That is, respondents who were spiritually engaged with God and other people, had positive beliefs about the Bible, and perceived the Bible’s influence on their behaviors tended to report relatively high levels of overall well-being before participating in the program. In addition, those who reported an increase in those outcomes of program participation between the first two surveys also experienced enhanced human flourishing after the program participation, while the same enhancement was not found approximately one month later.
Third, the positive relationship found between Bible use and human flourishing at the pretest in the baseline model (0.376; see Table 1) was partly mediated by spiritual engagement and the behavioral influence of the Bible (0.188 and 0.131; see the “indirect relationship” section of each panel). Although the baseline relationship’s mediation by positive beliefs about the Bible failed to be significant (0.055, p > 0.05), a close examination revealed that the mediation was still marginally significant, as its one-tailed p-value came short of the alpha level by 0.004 (p = 0.054). Also, while the Bible use–human flourishing relationship at the posttest in the baseline model was not significant (−0.045; see Table 1), the behavioral influence of the Bible was found to significantly mediate the relationship (0.201). That is, despite what the estimated baseline model showed earlier, respondents whose Bible use increased during the program participation reported enhanced human flourishing due partly to an increase in their perceived influence of the Bible on behaviors between the pretest and posttest. This indirect relationship between changes in Bible use and flourishing would have been overlooked if the mediational analysis were not conducted.
In addition, although there was no such indirect relationship involving either of the other two mediators (−0.005 and 0.026, p > 0.05), an increase in spiritual engagement and positive beliefs about the Bible were both positively related to an increase in human flourishing between the pretest and posttest (0.488 and 0.214). No mediation was significant at the follow-up. In sum, these findings provide partial support for Hypothesis 4 (specifically, for paths a1 × b1 and, to a lesser extent, a2 × b2, but not for path a3 × b3 in Figure 1).
As a result of the significant mediation at Time 1, the baseline relationship between Bible use and human flourishing—which was estimated to be 0.461 in unstandardized coefficient (b, not presented in Table 1)—became about 27 to 53 % smaller in the mediational models of spiritual engagement, positive beliefs about the Bible, and the behavioral influence of the Bible (b = 0.217, 0.337, and 0.288, respectively; not presented in Table 2), while remaining significant. This finding also indicates that those mediators only partly explained the baseline relationship.
Finally, when cross-lagged relationships were examined, we found that only 2 (11.1%) out of 18 estimated relationships were significant. One was the path from spiritual engagement at Time 1 to Bible use at Time 2 (0.260), namely that participants who scored higher in terms of spiritual engagement before the program were more likely to report an increase in Bible use after the program. The other was the path from human flourishing at Time 2 to the behavioral influence of the Bible at Time 3, whose direction was the opposite to what was hypothesized (−0.234). In sum, Hypothesis 5 failed to receive empirical support, as we found that relationships among Bible use, its three anticipated outcomes, and human flourishing were generally unidirectional.
6. Discussion
There has long been widespread consensus that military members, active and retired, and their families face many difficult challenges (). Despite this consensus, however, cost-effective interventions that can relieve the pressure and loneliness, as well as other mental and emotional stressors, remain difficult to find. Religion and spirituality may be worthy of more attention for this understudied population of individuals who have unique needs largely unknown to people outside of the military community. The American Bible Society’s Military Bible Challenge program was an attempt to address the overlooked needs of members of the U.S. military community.
While the positive relationship between individual religiosity and well-being is well established (), prior research tends to rely on measures of public religiosity—commonly, religious service attendance—more often than those of its private counterpart. Private religiosity, when it is actually examined, is typically measured in terms of devotional practices—praying or meditating as well as reading a sacred text alone—and religious beliefs, such as personal beliefs about God or a higher power. Of these measures, reading of a sacred text has received the least attention among religion and health scholars. In this study, we focused on religious behavior involving a sacred text, not only reading but also using it in any other format—partly in response to ’s () reconceptualization of religious reading—and human flourishing, as conceptualized in ’s () broadened construct of well-being. The sacred text for our study was the Bible since we examined relationships between using a sacred text and human flourishing based on three-wave panel survey data collected from a primarily Christian sample to assess the effectiveness of a scripture engagement program developed for the U.S. military community.
Our estimated baseline model showed that the levels of Bible use and human flourishing are positively related (i.e., individuals who use the Bible frequently tend to report higher levels of well-being), while their relationship in terms of change was not significant. Since the observed positive relationship was between the two variables measured concurrently at the pretest, it can also be interpreted as human flourishing increasing Bible use given that the relationship was found among Christians, who might have attributed experiencing enhanced well-being to their frequent use of the Bible. However, the former interpretation seems more plausible than the latter given that their reversed, cross-lagged relationships (human flourishing T1 → Bible use T2; human flourishing T2 → Bible use T3) were not found to be significant, although the causal direction between the two variables is a worthy topic for future research. In addition, when we estimated the baseline model separately for the five domains of human flourishing, we found consistent results except for close social relationships. The relationship may have been found to be not significant only for the domain that has to do with relations with other people because the program was designed for using the Bible in an individual context, thereby not necessarily contributing to close social relationships.
In the mediational model, significant relationships were found among Bible use, three mediators (spiritual engagement, positive beliefs about the Bible, and the behavioral influence of the Bible), and human flourishing at the pretest with their mediation being at least marginally significant. That is, we found that, before participating in the program, respondents who frequently used the Bible reported higher levels of well-being in part because they tended to (1) have a sense of connection with God and willingness to engage in their faith, (2) believe that the Bible personally guided their life and helped to know God’s love and expectations, and (3) perceive the Bible to have a lot of influence on their life choices. However, their relationships in terms of change were significant only for one of the mediators between the pretest and posttest. Specifically, we found that respondents whose Bible use increased during participation in the program (i.e., between the pretest and posttest), reported an increase in human flourishing partly because they perceived an increased influence of the Bible on their behaviors as a result of using the Bible. An increased use of the Bible for approximately one month after the program (i.e., between the posttest and follow-up) also contributed to an increased perception of the behavioral influence of the Bible, although this outcome of Bible use was not significantly associated with an increase in human flourishing during the follow-up period. We found little evidence that the observed relationships were reciprocal over time.
In addition, while an increase in Bible use did not generate a significant change in the other two mediators between the pretest and posttest, changes in spiritual engagement and positive beliefs about the Bible were positively related to a change in human flourishing between the first two surveys. This finding indicates that the program helped participants increasingly engage with God and in their faith as well as believing in the Bible as a personal guide and helper with respect to God’s love and will despite that it did not significantly increase the frequency of Bible use. These outcomes may be attributable to the program being designed to encourage participants to pray with, reflect on, and personally respond to a Bible passage as well as reading the passage even when it did not necessarily increase the frequency of using the Bible. No significant increase in frequency was not totally unexpected given that the present sample tended to consist of individuals who were already frequent users of the Bible.
In sum, the present findings show that a relationship between Bible use and human flourishing tends to be positive due partly to anticipated outcomes of using the Bible in terms of the level and, to a lesser extent, change in those constructs. Also, their relationships are unidirectional (i.e., Bible use → outcomes of using the Bible → human flourishing) rather than reciprocal over time. While we found some support for the hypothesized relationship between changes in the key constructs between the pretest and posttest, there was little evidence of those relationships between the posttest and follow-up with an exception that an increase in Bible use was positively related to an increase in perceived influence of the Bible on behaviors during the follow-up period. In other words, the scripture engagement program was found to generate positive effects of Bible use on human flourishing when they were measured soon after the program ended, but the effect was generally not significant about one month later. This finding indicates a need to follow up on program participants after they complete the program so they can continue to engage with the Bible. Also, the Bible use–human flourishing relationship at the pretest remaining significant after adjusting for the three mediators shows that future research should examine other outcomes of using the Bible, such as civic engagement.
While high attrition between the initial and two subsequent surveys had led us to focus on pretest participants who participated in both posttest and follow-up surveys, to supplement the present results, we re-estimated models using data from all pretest participants with FIML treating missing data. Supplemental results were generally similar in providing support (or lack thereof) for hypothesized relationships. One difference worth noting was that change in Bible use between the pretest and posttest was positively related to change in spiritual engagement instead of the behavioral influence of the Bible. This finding may be attributable to differences between the two samples analyzed. For example, pretest participants included in the present analysis scored higher on spiritual engagement as well as Bible use at the pretest than those not included (see Supplemental Table S1). So, they may have been predisposed to seeking to spiritually grow through the program beyond having a close connection to God (spiritual engagement) and apply what they read in the Bible to their life (behavioral influence of the Bible). In contrast, those excluded from the present analysis were relatively infrequent users of the Bible and thus may have benefited from the program primarily for their spiritual engagement, as reflected in the supplemental results (complete results are available upon request).
Although the present study provides positive, though preliminary, evidence of the salutary relationship between Bible use and human flourishing among members of the understudied U.S. military community, we need to acknowledge its key limitations. First, our study was based on a convenience sample of primarily Christian adults in the military community, and a high attrition across surveys had us reduce the sample to those who participated in all three surveys. Thus, the present findings are not generalizable beyond the present sample. Besides program participants likely to have self-selected into the scripture engagement program, the reduced sample of survey respondents were found to have used the Bible more often than those excluded from our study before they participated in the program. As a result, the impact of program might have been overestimated to the extent that they were positively biased towards the program and thus provided socially desirable answers to questions regarding the outcomes of Bible use. Alternatively, the program effect could have been underestimated given that the included participants were more accustomed to using the Bible than their excluded counterparts who were less familiar with the sacred text. Furthermore, the positive relationship between Bible use and human flourishing may be different in effect size or even not found among individuals who do not share the same characteristics as those in our sample. For example, testing whether the flourishing effect of using the Bible applies to minors is a potentially fruitful subject for future research, while there is some supportive evidence (). Moreover, it is absolutely essential to conduct further research on Bible use and human flourishing based on a large, representative sample that consists of Christians who are different in terms of scripture engagement. We also call for additional research on use of various world religions’ sacred texts and human flourishing.
Second, while we controlled for other dimensions of public and private religiosity to avoid estimating confounded relationships, we did not conceptualize potential effects of using the Bible in a more multifaceted way. For example, future research can examine associations between Bible use and other measures of religiosity (e.g., religious service attendance and small group activities) in relation to human flourishing instead of simply controlling for those measures. Third, due to data limitations, we could not conduct the analyses separately for subgroups within the sample, such as active vs. retired members, military personnel vs. their family, or members of different military branches. While we suspect that the impact of the program is unlikely to be substantially different among subgroups, future research is called for to examine this topic based on a larger sample. Finally, we did not examine gender and race/ethnic differences in the relationship between Bible use and flourishing because it was beyond the scope of this study, but it is a worthy subject to study given the previous findings about gender and race/ethnic differences in religiosity ().
7. Conclusions
Despite these limitations, our study contributes to the literature on religion and well-being by examining the relationship between an understudied aspect of religiosity, engagement with a sacred text, and a multidimensional construct of well-being, namely human flourishing, based on longitudinal data from an understudied segment of the population, the U.S. military community. In this paper, we conceptually expanded sacred-text-related behavior to examine whether not only reading, but also listening to, watching, praying with, or using the Bible in any way in a private or public setting is positively related to human flourishing. Results from estimating three-wave structural equation models provide preliminary yet positive evidence that frequently using the Bible enhances the user’s perceived influence of the Bible on behaviors and, to a lesser extent, spiritual engagement with God and other people and positive beliefs about the Bible, which in turn contribute to human well-being in five domains of flourishing. Future research should examine scripture engagement in other populations and also other outcomes of scripture engagement in relation to human flourishing.
Supplementary Materials
The following supporting information can be downloaded at: https://www.mdpi.com/article/10.3390/rel15121412/s1, Table S1: Mean comparisons between pretest participants included in the present study and those not included: t-tests (n = 1046); Table S2: Descriptive statistics of variables used in analysis (n = 158).
Author Contributions
Conceptualization (S.J.J.); methodology (all authors); validation (all authors); formal analysis (S.J.J.); investigation (all authors); data curation (S.J.J. and M.B.); writing—original draft preparation (S.J.J.); writing—review and editing (all authors); supervision (S.J.J.); project administration (all authors). All authors have read and agreed to the published version of the manuscript.
Funding
The authors received consulting fees from the American Bible Society.
Institutional Review Board Statement
Baylor University Institutional Review Board approved the study (IRB Reference # 1781276) on 8 July 2021.
Informed Consent Statement
Informed consent was obtained from all subjects involved in the study.
Data Availability Statement
Data are not available because they are the property of the American Bible Society, which has the authority to determine their release upon request.
Acknowledgments
We are grateful to Jeff Fulks, Frank Lofaro, Paul McCullough, Jim Seevers, and Amanda Sypherd for their invaluable support in all phases of this research project.
Conflicts of Interest
This study was conducted while the authors served as paid consultants for the Armed Services Ministry, a division of the American Bible Society. The data collection, statistical analyses, and manuscript preparation, however, were conducted independently and were in no way affected by the consulting agreement. The content of this study is only attributable to the authors and does not necessarily represent the official views of the American Bible Society.
Appendix A. Items Used in Analysis
| Concept/Item | EFA (α) | ||
| (Response Categories) | T1 | T2 | T3 | 
| Bible Use | |||
| Please think about how you use the Bible. For this study, please consider Bible use to include reading, listening to, watching, praying with, or using Bible text or content in any format. For the next two questions, consider realistically how often you use the Bible. (1 = never, 2 = less than once a year, 3 = once or twice a year, 4 = three or four times a year, 5 = once a month, 6 = several times a month, 7 = once a week, 8 = several times a week, 9 = everyday) | (0.912) | (0.831) | (0.926) | 
| Overall, how often do you use the Bible? | |||
| How often do you use the Bible on your own, not including times when you are at a large church service or Mass? | |||
| Spiritual engagement | |||
| When I use the Bible, I experience the following: (1 = never, 2 = rarely, 3 = occasionally, 4 = most of the time, 5 = always) | (0.883) | (0.889) | (0.919) | 
| A sense of connection to God | 0.734 | 0.771 | 0.799 | 
| Curiosity to know God better | 0.632 | 0.691 | 0.632 | 
| Awareness of how much I need God | 0.749 | 0.703 | 0.742 | 
| Think about your Bible use within the past month. As a result of using the Bible, … (1 = disagree, 2 = somewhat agree, 3 = agree, 4 = strongly agree, 5 = very strongly agree) | |||
| Feel more willing to engage in my faith | 0.845 | 0.830 | 0.900 | 
| Am more generous with my time, energy, or financial resources | 0.803 | 0.792 | 0.883 | 
| Show more loving behavior towards others | 0.743 | 0.805 | 0.880 | 
| Positive beliefs about the Bible | |||
| I believe the Bible is … (1 = disagree, 2 = somewhat disagree, 3 = somewhat agree, 4 = agree, 5 = strongly agree, 6 = Very strongly agree) | (0.846) | (0.870) | (0.900) | 
| A rulebook or guide on how to live my best life | 0.672 | 0.797 | 0.805 | 
| A letter from God expressing his love and salvation for me | 0.786 | 0.892 | 0.915 | 
| A way of knowing what God expects from me | 0.999 | 0.811 | 0.883 | 
| Behavioral influence of the Bible | |||
| The Bible has a lot of influence on … (1 = disagree, 2 = somewhat disagree, 3 = somewhat agree, 4 = agree, 5 = strongly agree, 6 = very strongly agree) | (0.885) | (0.894) | (0.911) | 
| What I buy | 0.807 | 0.851 | 0.891 | 
| The movies and television I choose to watch | 0.905 | 0.873 | 0.935 | 
| The decisions I make at work or school | 0.849 | 0.873 | 0.834 | 
| Human flourishing | (0.928) | (0.932) | (0.928) | 
| Overall, how satisfied are you with life as a whole these days? (0 = not satisfied at all, … 10 = completely satisfied) | 0.887 | 0.893 | 0.886 | 
| In general, how happy or unhappy do you usually feel? (0 = extremely unhappy, … 10 = extremely happy) | 0.870 | 0.886 | 0.908 | 
| In general, how would you rate your physical health? (0 = poor, … 10 = excellent) | 0.487 | 0.538 | 0.506 | 
| How would you rate your overall mental health? (0 = poor, … 10 = excellent) | 0.889 | 0.850 | 0.846 | 
| Overall, to what extent do you feel the things you do in your life are worthwhile? (0 = not at all worthwhile, … 10 = completely worthwhile) | 0.868 | 0.855 | 0.815 | 
| I understand my purpose in life. (0 = strongly disagree, … 10 = strongly agree) | 0.828 | 0.826 | 0.769 | 
| I always act to promote good in all circumstances, even in difficult and challenging situations. (0 = not true of me, … 10 = completely true of me) | 0.664 | 0.682 | 0.641 | 
| I am always able to give up some happiness now for greater happiness later. (0 = not true of me, … 10 = completely true of me) | 0.528 | 0.592 | 0.565 | 
| I am content with my friendships and relationships. (0 = strongly disagree, … 10 = strongly agree) | 0.791 | 0.748 | 0.806 | 
| My relationships are as satisfying as I would want them to be. (0 = strongly disagree, … 10 = strongly agree) | 0.722 | 0.747 | 0.777 | 
| Family income | |||
| In which of these groups did your total family income, from all sources, fall last year before taxes? | |||
| (1 = $0 to $9999, 2 = $10,000 to $19,999, 3 = $20,000 to $29,999, 4 = $30,000 to $39,999, 5 = $40,000 to $49,999, 6 = $50,000 to $59,999, 7 = $60,000 to $69,999, 8 = $70,000 to $79,999, 9 = $80,000 to $89,999, 10 = $90,000 to $99,999, 11 = $100,000 to $124,999, 12 = $125,000 to $149,999, 13 = $150,000 or more) | |||
| Note. EFA = Exploratory factor analysis, T1 = Time 1 (pretest), T2 = Time 2 (posttest), T3 = Time 3 (follow-up). | |||
References
- Baraldi, Amanda N., and Craig K. Enders. 2010. An Introduction to Modern Missing Data Analyses. Journal of School Psychology 48: 5–37. [Google Scholar] [CrossRef] [PubMed]
- Bradshaw, Matt, Sung Joon Jang, and Byron R. Johnson. 2023. Assessing the Link between Bible Reading and Flourishing among Military Families: Preliminary Findings. Armed Forces & Society. [Google Scholar] [CrossRef]
- Delle Fave, Antonella. 2020. Eudaimonic and Hedonic Happiness. In Encyclopedia of Quality of Life and Well-Being Research. Edited by Filomena Maggino. Cham: Springer International Publishing, pp. 1–7. [Google Scholar] [CrossRef]
- Emmons, Robert A., and Michael E. McCullough, eds. 2004. The Psychology of Gratitude. In The Psychology of Gratitude. New York: Oxford University Press. [Google Scholar]
- Fetzer Institute. 1999. Multidimensional Measurement of Religiousness/Spirituality for Use in Health Research: A Report of the Fetzer Institute/National Institute on Aging Working Group. Kalamazoo: John E. Fetzer Institute. [Google Scholar]
- Francis, Leslie J. 2000. The Relationship between Bible Reading and Purpose in Life among 13–15-Year-Olds. Mental Health, Religion & Culture 3: 27–36. [Google Scholar]
- Frankl, Viktor E. 1984. Man’s Search for Meaning. New York: Pocket Books. [Google Scholar]
- Franzen, Aaron B. 2013. Reading the Bible in America: The Moral and Political Attitude Effect. Review of Religious Research 55: 393–411. [Google Scholar] [CrossRef]
- Graham, John W. 2009. Missing Data Analysis: Making it Work in the Real World. Annual Review of Psychology 60: 549–76. [Google Scholar] [CrossRef] [PubMed]
- Hackney, Charles H., and Glenn S. Sanders. 2003. Religiosity and Mental Health: A Meta-Analysis of Recent Studies. Journal for the Scientific Study of Religion 42: 43–55. [Google Scholar] [CrossRef]
- Hamilton, Jill B., Angelo D. Moore, Khishaana A. Johnson, and Harold G. Koenig. 2013. Reading the Bible for Guidance, Comfort, and Strength during Stressful Life Events. Nursing Research 62: 178–84. [Google Scholar] [CrossRef]
- Hill, Peter C., and Kenneth I. Pargament. 2003. Advances in the Conceptualization and Measurement of Religion and Spirituality—Implications for Physical and Mental Health Research. American Psychologist 58: 64–74. [Google Scholar] [CrossRef]
- Idler, Ellen L., Marc A. Musick, Christopher G. Ellison, Linda K. George, Neal Krause, Marcia G. Ory, Kenneth I. Pargament, Lynda H. Powell, Lynn G. Underwood, and David R. Williams. 2003. Measuring Multiple Dimensions of Religion and Spirituality for Health Research: Conceptual Background and Findings from the 1998 General Social Survey. Research on Aging 25: 327–65. [Google Scholar] [CrossRef]
- Jang, Sung Joon. 2016. Existential Spirituality, Religiosity, and Symptoms of Anxiety-Related Disorders: A Study of Belief in Ultimate Truth and Meaning in Life. Journal of Psychology and Theology 44: 213–29. [Google Scholar] [CrossRef]
- Kim, Young-Il, and Sung Joon Jang. 2017. Religious Service Attendance and Volunteering: A Growth Curve Analysis. Nonprofit and Voluntary Sector Quarterly 46: 395–418. [Google Scholar] [CrossRef]
- Koenig, Harold G., Dana G. King, and Verna B. Carson. 2012. Handbook of Religion and Health. New York: Oxford University Press. [Google Scholar]
- Koenig, Harold G., Tyler J. VanderWeele, and John R. Peteet. 2024. Handbook of Religion and Health. New York: Oxford University Press. [Google Scholar]
- Krause, Neal, and Kenneth I. Pargament. 2018. Reading the Bible, Stressful Life Events, and Hope: Assessing an Overlooked Coping Resource. Journal of Religion and Health 57: 1428–39. [Google Scholar] [CrossRef] [PubMed]
- Levin, Jeff. 2010. Religion and Mental Health: Theory and Research. International Journal of Applied Psychoanalytic Studies 7: 102–15. [Google Scholar] [CrossRef]
- McCullough, Michael E., Kenneth I. Pargament, and Carl E. Thoresen. 2000. The Psychology of Forgiveness. In Forgiveness: Theory, Research, and Practice. Edited by Michael E. McCullough, Kenneth I. Pargament and Carl E. Thoresen. New York: Guilford Press, pp. 1–14. [Google Scholar]
- Moreira-Almeida, Alexander, Francisco L. Neto, and Harold G. Koenig. 2006. Religiousness and Mental Health: A Review. Revista Brasileira De Psiquiatria 28: 242–50. [Google Scholar] [CrossRef] [PubMed]
- Muthén, Bengt O. 1983. Latent Variable Structural Equation Modeling with Categorical-Data. Journal of Econometrics 22: 43–65. [Google Scholar] [CrossRef]
- Muthén, Linda K., and Bengt O. Muthén. 2017. Mplus User’s Guide. Los Angeles: Muthén & Muthén. [Google Scholar]
- Ronald, Emily K. 2012. More than “alone with the Bible”: Reconceptualizing Religious Reading. Sociology of Religion 73: 323–44. [Google Scholar] [CrossRef]
- Rosmarin, David H., and Harold G. Koenig, eds. 2020. Handbook of Spirituality, Religion, and Mental Health, 2nd ed. Cambridge, MA: Academic Press. [Google Scholar]
- Ryan, Richard M., and Edward L. Deci. 2001. On Happiness and Human Potentials: A Review of Research on Hedonic and Eudaimonic Well-Being. Annual Review of Psychology 52: 141–66. [Google Scholar] [CrossRef]
- Rye, Mark S., Kenneth I. Pargament, M. A. Ali, Guy L. Beck, Elliot N. Dorff, Charles Hallisey, Vasudha Narayanan, and James G. Williams. 2000. Religious perspectives on forgiveness. In Forgiveness: Theory, Research, and Practice. Edited by Michael E. McCullough, Kenneth I. Pargament and Carl E. Thoresen. New York: The Guilford Press, pp. 17–40. [Google Scholar]
- Sawatzky, Rick, Pamela A. Ratner, and Lyren Chiu. 2005. A Meta-Analysis of the Relationship between Spirituality and Quality of Life. Social Indicators Research 72: 153–88. [Google Scholar] [CrossRef]
- Schieman, Scott, Alex Bierman, and Christopher G. Ellison. 2013. Religion and Mental Health. In Handbook of the Sociology of Mental Health, 2nd ed. Edited by Carol S. Aneshensel, Jo C. Phelan and Alex Bierman. New York: Springer, pp. 457–78. [Google Scholar]
- Sherkat, Darren E., and Christopher G. Ellison. 1999. Recent Developments and Current Controversies in the Sociology of Religion. Annual Review of Sociology 25: 363–94. [Google Scholar] [CrossRef]
- Steger, Michael F., and Patricia Frazier. 2005. Meaning in Life: One Link in the Chain from Religiousness to Well-being. Journal of Counseling Psychology 52: 574–82. [Google Scholar] [CrossRef]
- VanderWeele, Tyler J. 2017. On the Promotion of Human Flourishing. Proceedings of the National Academy of Sciences 114: 8148–56. [Google Scholar] [CrossRef] [PubMed]
- Witvliet, Charlotte V. O., Sung Joon Jang, Byron R. Johnson, C. Stephen Evans, Jack W. Berry, Andrew Torrance, Robert C. Roberts, John Peteet, Joseph Leman, and Matt Bradshaw. 2024. Transcendent Accountability: Construct and Measurement of a Virtue that Connects Religion, Spirituality, and Positive Psychology. Journal of Positive Psychology 19: 243–56. [Google Scholar] [CrossRef]
| Disclaimer/Publisher’s Note: The statements, opinions and data contained in all publications are solely those of the individual author(s) and contributor(s) and not of MDPI and/or the editor(s). MDPI and/or the editor(s) disclaim responsibility for any injury to people or property resulting from any ideas, methods, instructions or products referred to in the content. | 
© 2024 by the authors. Licensee MDPI, Basel, Switzerland. This article is an open access article distributed under the terms and conditions of the Creative Commons Attribution (CC BY) license (https://creativecommons.org/licenses/by/4.0/).
