The Relationship between Psycholinguistic Features of Religious Words and Core Dimensions of Religiosity: A Survey Study with Japanese Participants
Abstract
1. Introduction
1.1. Religiosity
1.2. Study Goals and Hypotheses
2. Method
2.1. Participants and Procedure
2.2. Religious Words
2.3. The Japanese Version of the CRS (JCRS)
2.4. Preliminary Data Check
2.5. Analyses
3. Results
3.1. Psycholinguistic Features of Religious Words
3.2. The Japanese Version of the CRS
3.3. Exploratory Factor Analyses
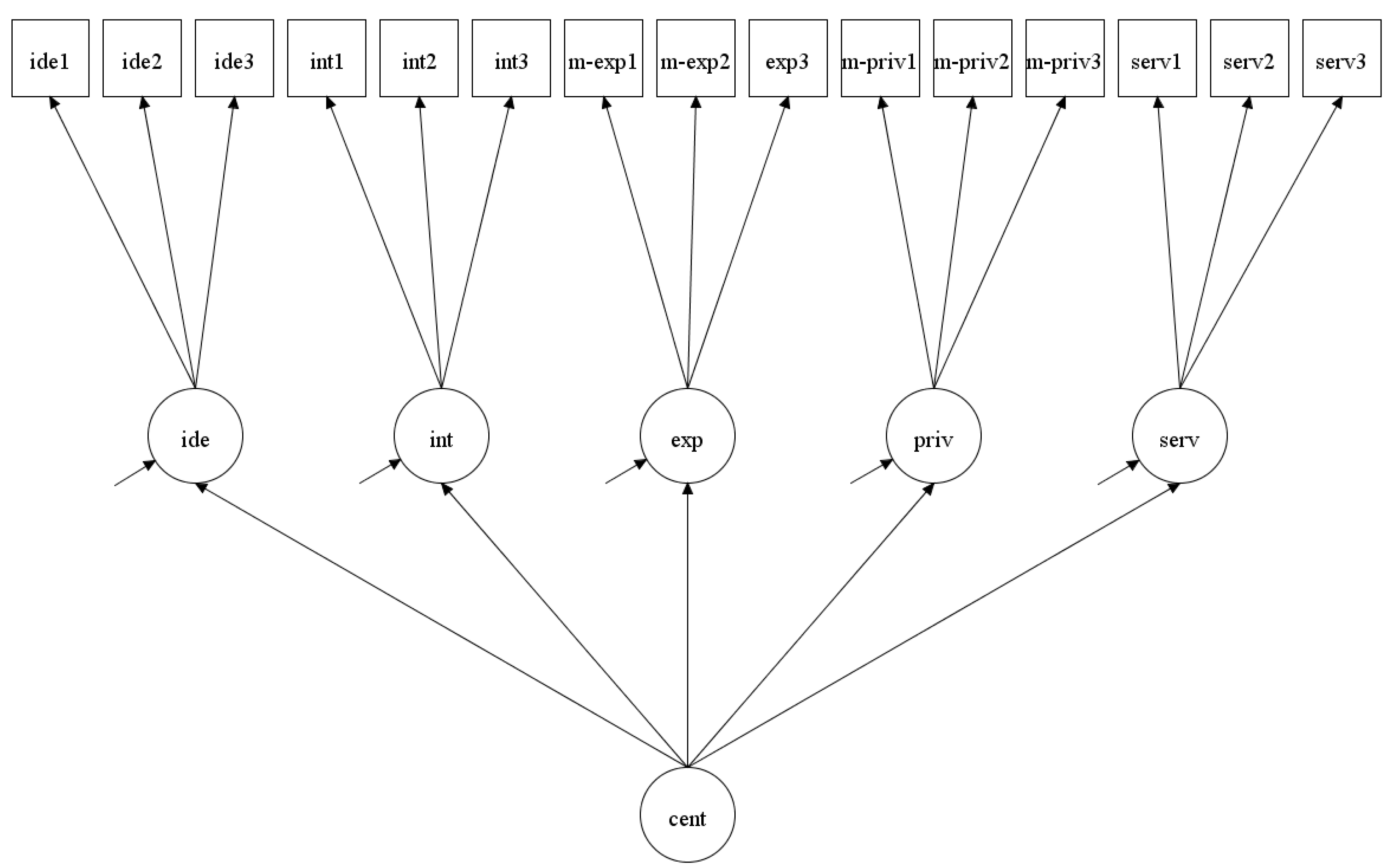
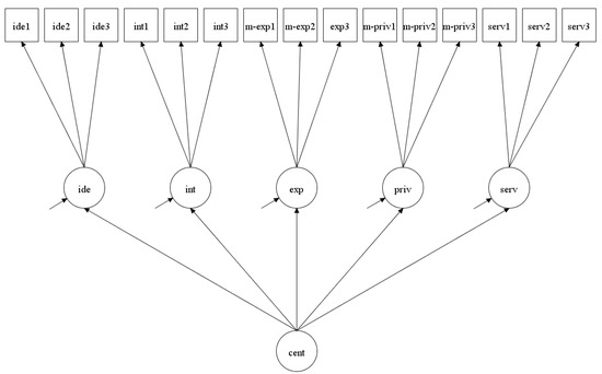
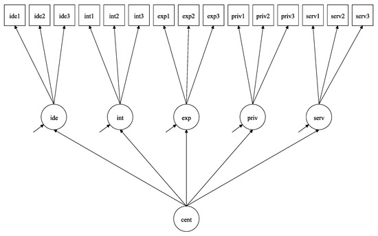
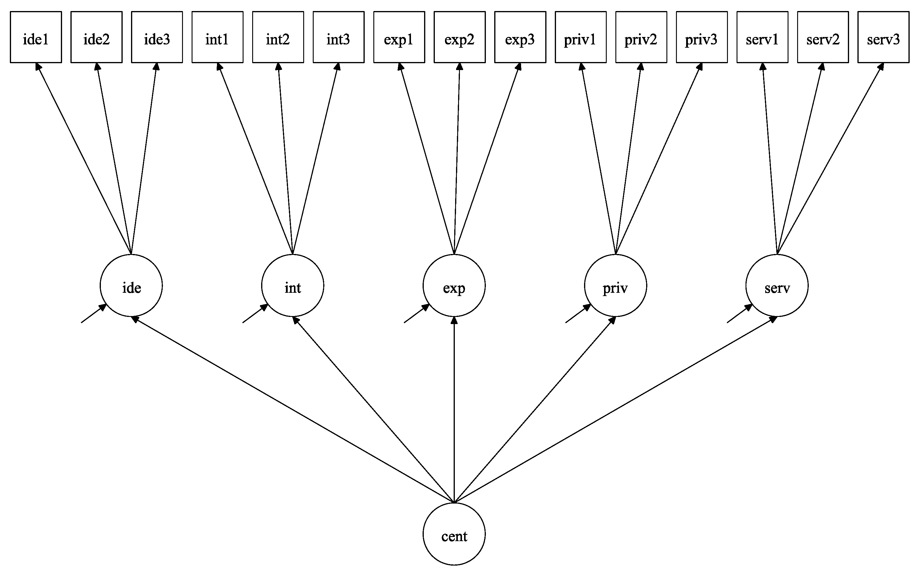
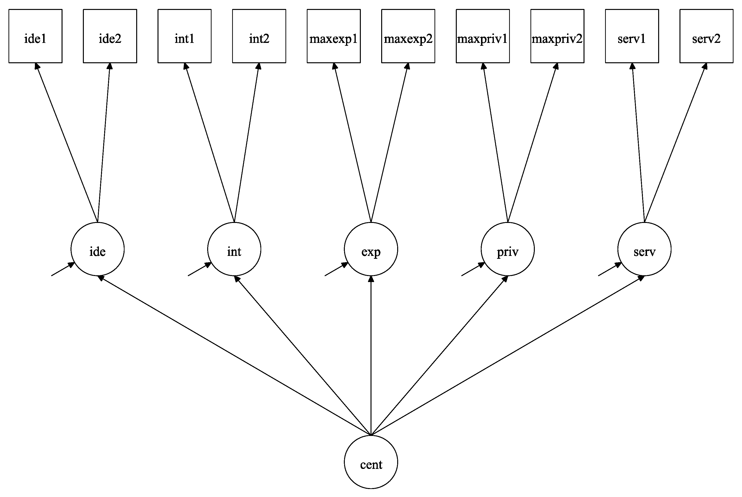
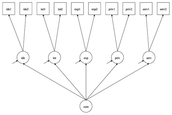
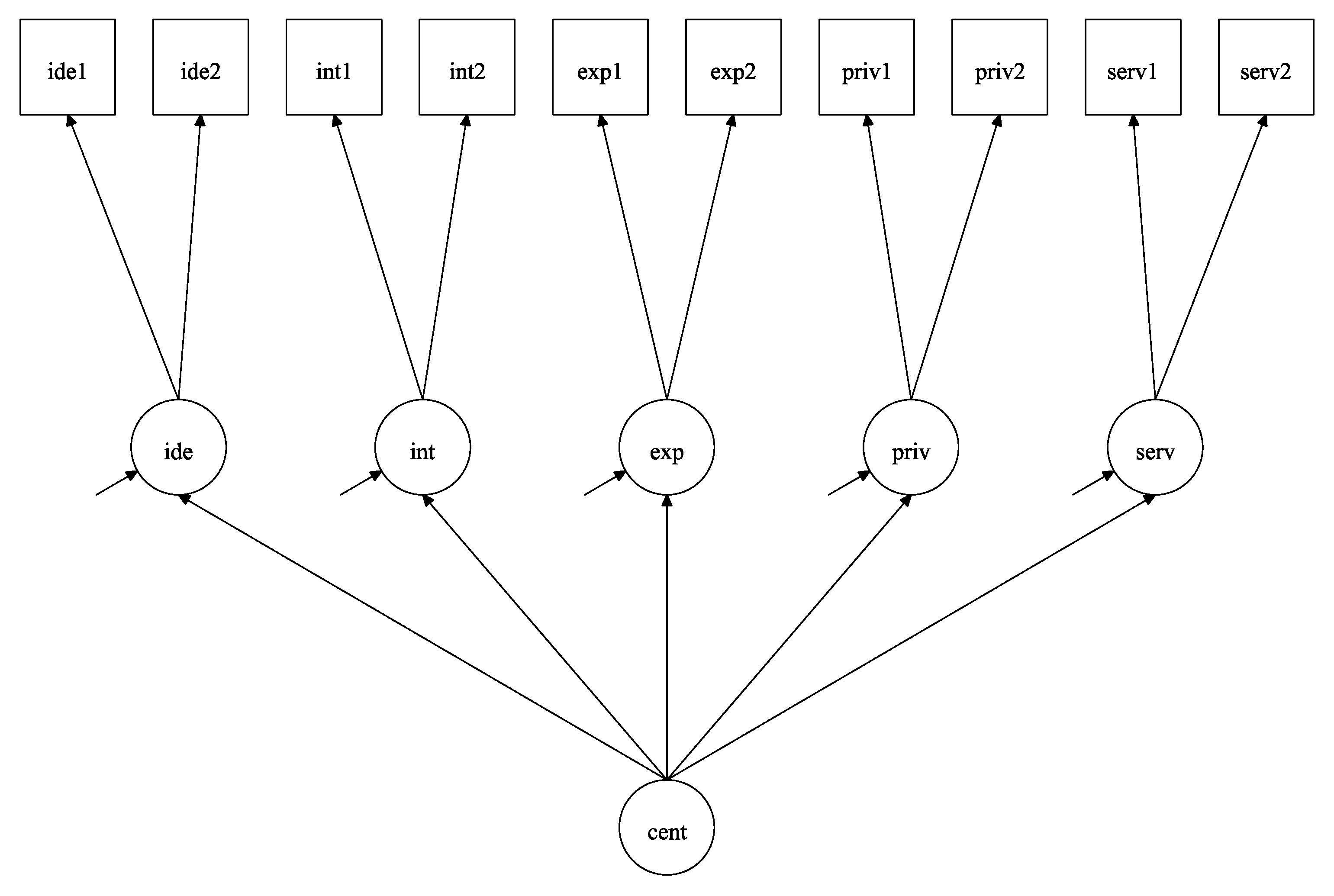
3.4. Confirmatory Factor Analyses
3.5. Correlations among Psycholinguistic Features of Religious Words and Dimensions of Religiosity
3.6. Differences in Psycholinguistic Features of Religious Words between Non-Religious and Religious/Highly Religious Groups
4. Discussion
4.1. Psycholinguistic Features of Religious Words
4.2. The Japanese Version of the Centrality of Religiosity Scale
4.3. The Relationships Between the Familiarity with Religious Words and Religiosity
4.4. Limitations and Future Research Directions
5. Conclusions
Author Contributions
Funding
Acknowledgments
Conflicts of Interest
Appendix A
| Japanese | English | Item Designation in Statistical Models |
|---|---|---|
| 1. どのくらい頻繁に宗教的問題について考えますか。 | 1. How often do you think about religious issues? | int1 |
| 2. どの程度, 神や神聖な何かが存在すると信じていますか。 | 2. To what extent do you believe that God or something divine exists? | ide1 |
| 3. どのくらい頻繁に宗教的儀式に参加していますか。 | 3. How often do you take part in religious services? | serv1 |
| 4. どのくらい頻繁に祈りますか。 | 4. How often do you pray? | priv1 |
| 4b. どのくらい頻繁に瞑想しますか。 | 4b. How often do you meditate? | priv1a |
| 5. どのくらい頻繁に神や神聖な何かが人生に介入する感じを経験しますか。 | 5. How often do you experience situations in which you have the feeling that God or something divine intervenes in your life? | exp1 |
| 5b. どのくらい頻繁に全てとつながる感じを経験しますか。 | 5b. How often do you experience situations in which you have the feeling that you are in one with all? | exp1a |
| 6. 宗教的な話題を学ぶことにどのくらい興味がありますか。 | 6. How interested are you in learning more about religious topics? | int2 |
| 7. どの程度死後の世界を信じていますか。 例) 魂の不滅, 死者の復活, 生まれ変わり | 7. To what extent do you believe in an afterlife? (e.g., immortality of the soul, resurrection of the dead or reincarnation) | ide2 |
| 8. 宗教的儀式に参加することはどのくらい重要ですか。 | 8. How important is it to take part in religious services? | serv2 |
| 9. 祈りはどのくらい重要ですか。 | 9. How important is personal prayer for you? | priv2 |
| 9b. 瞑想はどのくらい重要ですか。 | 9b. How important is meditation for you? | priv2a |
| 10. どのくらい頻繁に神や神聖な何かがあなたとの交流や, あなたに何かを明らかにしようとする感じを経験しますか。 | 10. How often do you experience situations in which you have the feeling that God or something divine wants to communicate or to reveal something to you? | exp2 |
| 10b. どのくらい頻繁に神聖な力によって触れられる感じを経験しますか。 | 10b. How often do you experience situations in which you have the feeling that you are touched by a divine power? | exp2a |
| 11. どのくらい頻繁にラジオ, テレビ, インターネット, 新聞もしくは本を通じて, 宗教的問題を把握していますか。 | 11. How often do you keep yourself informed about religious questions through radio, television, internet, newspapers, or books? | int3 |
| 12. あなたの意見では, どのくらいの確率で高次の力が本当に存在するでしょうか。 | 12. In your opinion, how probable is it that a higher power really exists? | ide3 |
| 13. 宗教団体と関係を持つことはあなたにとってどのくらい重要ですか。 | 13. How important is it for you to be connected to a religious community? | serv3 |
| 14. 日々の状況から影響を受けた時は, どのくらい頻繁に自発的に祈りますか。 | 14. How often do you pray spontaneously when inspired by daily situations? | priv3 |
| 14b. 日々の状況から影響を受けた時は, どのくらい頻繁に聖なるものと自発的につながろうとしますか。 | 14b.How often do you try to connect to the divine spontaneously when inspired by daily situations? | priv3a |
| 15. 神や聖なる何かが存在している感じをどのくらい頻繁に経験しますか。 | 15. How often do you experience situations in which you have the feeling that God or something divine is present? | exp3 |
Appendix B


Appendix C






References
- Ackert, Michael, Erekle Maglakelidze, Irina Badurashvili, and Stefan Huber. 2020a. Validation of the short forms of the centrality of religiosity scale in Georgia. Religions 11: 57. [Google Scholar] [CrossRef]
- Ackert, Michael, Prutskova Elena, and Zabaev Ivan. 2020b. Validation of the short forms of centrality of religiosity scale in Russia. Religions 11: 577. [Google Scholar] [CrossRef]
- Aghababaei, Naser, Agata Blachnio, and Masoume Aminikhoo. 2018. The relations of gratitude to religiosity, well-being, and personality. Mental Health, Religion & Culture 21: 408–17. [Google Scholar]
- Altarriba, Jeanette, Lisa M. Bauer, and Claudia Benvenuto. 1999. Concreteness, context availability, and imageability ratings and word associations for abstract, concrete, and emotion words. Behavior Research Methods, Instruments, & Computers 31: 578–602. [Google Scholar]
- Benjafield, John, and Ron Muckenheim. 1989. Dates of entry and measures of imagery, concreteness, goodness, and familiarity for 1046 words sampled from the Oxford English Dictionary. Behavior Research Methods, Instruments, & Computers 21: 31–52. [Google Scholar]
- Benjafield, John, Kris Frommhold, Tom Keenan, Ron Muckenheim, and Dierk Mueller. 1993. Imagery, concreteness, goodness, and familiarity ratings for 500 proverbs sampled from the Oxford Dictionary of English Proverbs. Behavior Research Methods, Instruments, & Computers 25: 27–40. [Google Scholar]
- Bloodgood, James M., William H. Turnley, and Peter Mudrack. 2008. The influence of ethics instruction, religiosity, and intelligence on cheating behavior. Journal of Business Ethics 82: 557–71. [Google Scholar] [CrossRef]
- Boukadi, Mariem, Cirine Zouaidi, and Maximiliano A. Wilson. 2016. Norms for name agreement, familiarity, subjective frequency, and imageability for 348 object names in Tunisian Arabic. Behavior Research Methods 48: 585–99. [Google Scholar] [CrossRef]
- Bradley, Margaret M., and Peter J. Lang. 1994. Measuring emotion: The self-assessment manikin and the semantic differential. Journal of Behavioral Therapy and Experimental Psychiatry 25: 49–59. [Google Scholar] [CrossRef]
- Brysbaert, Marc, and Boris New. 2009. Moving beyond Kučera And Francis: A critical evaluation of current word frequency norms and the introduction of a new and improved word frequency measure for American English. Behavior Research Methods 41: 977–90. [Google Scholar] [CrossRef]
- Chen, Chih-Yu, and Tsung-Ren Huang. 2019. Christians and Buddhists are comparably happy on Twitter: A large-scale linguistic analysis of religious differences in social, cognitive, and emotional tendencies. Frontiers in Psychology 10: 113. [Google Scholar] [CrossRef] [PubMed]
- Citron, Francesca M. M., Brendan S. Weekes, and Evelyn C. Ferstl. 2014. How are affective word ratings related to lexicosemantic properties? Evidence from the Sussex Affective Word List. Applied Psycholinguistics 35: 313–31. [Google Scholar] [CrossRef]
- Clark, James M., and Allan Paivio. 2004. Extensions of the Paivio, Yuille, and Madigan (1968) norms. Behavior Research Methods, Instruments, & Computers 36: 371–83. [Google Scholar]
- Clobert, Magali. 2020. East versus West: Psychology of religion in East Asian cultures. Current Opinion in Psychology 40: 61–66. [Google Scholar] [CrossRef] [PubMed]
- Cortina, Jose M. 1993. What is coefficient alpha? An examination of theory and applications. Journal of Applied Psychology 78: 98–104. [Google Scholar] [CrossRef]
- Demmrich, Sarah. 2020. How to measure Bahái religiosity: The CRSi-20 for Baháis as a first reliable and valid measurement. Religions 11: 29. [Google Scholar] [CrossRef]
- Esperandio, Mary Rute Gomes, Hartmut August, Juan José Camou Viacava, Stefan Huber, and Márcio Luiz Fernandes. 2019. Brazilian validation of Centrality of Religiosity Scale (CRS-10BR and CRS-5BR). Religions 10: 508. [Google Scholar] [CrossRef]
- Friedrich-Killinger, Sonja. 2020. Centrality of religiosity as a resource for therapy outcome? Religions 11: 155. [Google Scholar] [CrossRef]
- Gilhooly, Kenneth. J., and D. Hay. 1977. Imagery, concreteness, age-of-acquisition, familiarity, and meaningfulness values for 205 five letter words having single-solution anagrams. Behavior Research Methods & Instrumentation 9: 12–17. [Google Scholar]
- Gilhooly, Kenneth. J., and Robert. H. Logie. 1980. Age-of-acquisition, imagery, concreteness, familiarity, and ambiguity measures for 1944 words. Behavior Research Methods & Instrumentation 12: 395–427. [Google Scholar]
- Guasch, Marc, Pilar Ferré, and Isabel Fraga. 2016. Spanish norms for affective and lexico-semantic variables for 1400 words. Behavior Research Methods 48: 1358–69. [Google Scholar] [CrossRef] [PubMed]
- Hara, Kazuya. 2001. The word “is” the thing: The “kotodama” belief in Japanese communication. ETC: A Review of General Semantics 58: 279–91. [Google Scholar]
- Hu, Li-tze, and Peter M. Bentler. 1999. Cutoff Criteria for Fit Indexes in Covariance Structure Analysis: Conventional Criteria Versus New Alternatives. Structural Equation Modeling-a Multidisciplinary Journal 6: 1–55. [Google Scholar] [CrossRef]
- Huber, Stefan, Ackert Michael, and Herbert Scheiblich. 2020. Religiosität in unterschiedlichen Religionskulturen—Vergleiche auf der Basis der Centrality of Religiosity. Cultura & Psyché 1. [Google Scholar] [CrossRef]
- Huber, Stefan, and Odilo W. Huber. 2012. The Centrality of Religiosity Scale (CRS). Religions 3: 710–24. [Google Scholar] [CrossRef]
- Huber, Stefan. 2003. Zentralität und Inhalt. Ein neues Multidimensionales Messinstrument der Religiosität [Centrality and Content. A New Multidimensional Model for the Measurement of Religiosity]. Opladen: Springer Fachmedien Wiesbaden, vol. 9. [Google Scholar]
- Juhasz, Barbara J., Yun-Hsuan Lai, and Michelle L. Woodcock. 2015. A database of 629 English compound words: Ratings of familiarity, lexeme meaning dominance, semantic transparency, age of acquisition, imageability, and sensory experience. Behavior Research Methods 47: 1004–19. [Google Scholar] [CrossRef]
- Kambara, Toshimune, Takashi Tsukiura, Yayoi Shigemune, Akitake Kanno, Rui Nouchi, Yukihito Yomogida, and Ryuta Kawashima. 2013. Learning-dependent changes of associations between unfamiliar words and perceptual features: A 15-day longitudinal study. Language Sciences 35: 80–86. [Google Scholar] [CrossRef]
- Kambara, Toshimune, and Tomotaka Umemura. Forthcoming. The relationships between initial consonants in Japanese sound symbolic words and familiarity, multi-sensory imageability, emotional valence, and arousal. Journal of Psycholinguistic Research. accepted.
- Lang, Peter J. 1980. Behavioral treatment and bio-behavioral assessment: Computer applications. In Technology in Mental Health care Delivery Systems. Edited by Joseph B. Sidowski, James H. Johnson and Thomas A. Williams. Norwood: Ablex Publishing, pp. 119–37. [Google Scholar]
- Lee, John Chi-Kin, and Xiaoxue Kuang. 2020. Validation of the Chinese version of the centrality of religiosity scale (CRS): Teacher perspectives. Religions 11: 266. [Google Scholar] [CrossRef]
- MacCallum, Robert C., Michael W. Browne, and Hazuki M. Sugawara. 1996. Power analysis and determination of sample size for covariance structure modeling. Psychological Methods 1: 130–49. [Google Scholar] [CrossRef]
- McClenon, James. 1993. Surveys of anomalous experience in Chinese, Japanese, and American samples. Sociology of Religion 54: 295–302. [Google Scholar] [CrossRef]
- Namba, Shushi, and Toshimune Kambara. 2020. Semantics based on the physical characteristics of facial expressions used to produce Japanese vowels. Behavioral Sciences 10: 157. [Google Scholar] [CrossRef] [PubMed]
- Osgood, Charles E., George J. Suci, and Percy H. Tannenbaum. 1957. The Measurement of Meaning. Urbana: University of Illinois Press. [Google Scholar]
- Paivio, Allan, John C. Yuille, and Stephen A. Madigan. 1968. Concreteness, imagery, and meaningfulness values for 925 nouns. Journal of Experimental Psychology 76: 1–25. [Google Scholar] [CrossRef] [PubMed]
- Perveen, Aisha, and Sadia Malik. 2020. Influence of family violence on the marital quality in Pakistani muslims: Role of personal factors. Religions 11: 470. [Google Scholar] [CrossRef]
- Pratt, Donald F., and Albert E. Goss. 1977. Age, familiarity, imagery, pronunciability, and meaningfulness of verbal units of factual information. Bulletin of the Psychonomic Society 9: 325–28. [Google Scholar] [CrossRef]
- Preston, Jesse Lee, and Faith Shin. 2017. Spiritual experiences evoke awe through the small self in both religious and non-religious individuals. Journal of Experimental Social Psychology 70: 212–21. [Google Scholar] [CrossRef]
- Preston, Jesse Lee, and Ryan S. Ritter. 2013. Different effects of religion and God on prosociality with the ingroup and outgroup. Personality and Social Psychology Bulletin 39: 1471–83. [Google Scholar] [CrossRef]
- Riegel, Ulrich. 2020. Centrality of religiosity, attitude towards christianity and post-critical belief: Comparing three measures of religiosity. Religions 11: 46. [Google Scholar] [CrossRef]
- Ritter, Ryan S., and Jesse Lee Preston. 2013. Representations of religious words: Insights for religious priming research. Journal for the Scientific Study of Religion 52: 494–507. [Google Scholar] [CrossRef]
- Ritter, Ryan S., Jesse Lee Preston, and Ivan Hernandez. 2014. Happy tweets: Christians are happier, more socially connected, and less analytical than atheists on Twitter. Social Psychological and Personality Science 5: 243–49. [Google Scholar] [CrossRef]
- Rosmarin, David H., Steven Pirutinsky, Adam B. Cohen, Yardana Galler, and Elizabeth J. Krumrei. 2011. Grateful to God or just plain grateful? A comparison of religious and general gratitude. The Journal of Positive Psychology 6: 389–96. [Google Scholar] [CrossRef]
- Rożnowski, Bohdan, and Beata Zarzycka. 2020. Centrality of religiosity as a predictor of work orientation styles and work engagement: A moderating role of gender. Religions 11: 387. [Google Scholar] [CrossRef]
- Scheepers, Peer, Manfred Te Grotenhuis, and Frans Van Der Slik. 2002. Education, religiosity, and moral attitudes: Explaining cross-national effect differences. Sociology of Religion 63: 157–77. [Google Scholar] [CrossRef]
- Shariff, Azim F., Aiyana K. Willard, Teresa Andersen, and Ara Norenzayan. 2016. Religious priming: A meta-analysis with a focus on prosociality. Personality and Social Psychology Review 20: 27–48. [Google Scholar] [CrossRef]
- Stadthagen-Gonzalez, Hans, and Colin J. Davis. 2006. The Bristol norms for age of acquisition, imageability, and familiarity. Behavior Research Methods 38: 598–605. [Google Scholar] [CrossRef]
- Stratton, R. Paul, Kenneth A. Jacobus, and Bonnie Brinley. 1975. Age-of-acquisition, imagery, familiarity and meaningfulness norms for 543 words. Behavior Research Methods & Instrumentation 7: 1–6. [Google Scholar]
- Tarn, Derjung M., Lisa S. Meredith, Marjorie Kagawa-Singer, Shinji Matsumura, Seiji Bito, Robert K. Oye, Honghu Liu, Katherine L. Kahn, Shunichi Fukuhara, and Neil S. Wenger. 2005. Trust in one’s physician: The role of ethnic match, autonomy, acculturation, and religiosity among Japanese and Japanese Americans. Annals of Family Medicine 3: 339–47. [Google Scholar] [CrossRef]
- Thomas, Justin, Aamna Al Shehhi, and Ian Grey. 2019. The sacred and the profane: Social media and temporal patterns of religiosity in the United Arab Emirates. Journal of Contemporary Religion 34: 489–508. [Google Scholar] [CrossRef]
- Williams, Gary A., AnaMarie C. Guichard, and JungHa An. 2017. The effects of name and religious priming on ratings of a well-known political figure, President Barack Obama. PLoS ONE 12: e0180676. [Google Scholar] [CrossRef]
- Yaden, David B., Johannes C. Eichstaedt, Margaret L. Kern, Laura K. Smith, Anneke Buffone, David J. Stillwell, Michal Kosinski, Lyle H. Ungar, Martin E. P. Seligman, and H. Andrew Schwartz. 2018. The language of religious affiliation: Social, emotional, and cognitive differences. Social Psychological and Personality Science 9: 444–52. [Google Scholar] [CrossRef]
- Yao, Zhao, Jia Wu, Yanyan Zhang, and Zhenhong Wang. 2017. Norms of valence, arousal, concreteness, familiarity, imageability, and context availability for 1100 Chinese words. Behavior Research Methods 49: 1374–85. [Google Scholar] [CrossRef]
- Yee, Lydia T. S. 2017. Valence, arousal, familiarity, concreteness, and imageability ratings for 292 two-character Chinese nouns in Cantonese speakers in Hong Kong. PLoS ONE 12: e0174569. [Google Scholar] [CrossRef]
- Zarzycka, Beata, Rafał P. Bartczuk, and Radosław Rybarski. 2020. Centrality of religiosity scale in Polish research: A curvilinear mechanism that explains the categories of centrality of religiosity. Religions 11: 64. [Google Scholar] [CrossRef]






| Religious Words | M (SD) | |||
|---|---|---|---|---|
| Japanese (English) | Familiarity | Imageability | Emot. Valence | Emot. Arousal |
| kamisama (God) | 3.59 (1.27) | 3.50 (1.18) | 6.41 (1.52) | 3.52 (2.23) |
| meisou (meditation) | 2.95 (1.36) | 3.58 (1.26) | 5.00 (1.37) | 2.24 (1.85) |
| satori (enlightenment) | 2.84 (1.39) | 3.06 (1.30) | 5.20 (1.45) | 2.13 (1.76) |
| inori (praying) | 3.75 (1.20) | 4.07 (1.03) | 5.57 (1.80) | 3.16 (2.28) |
| shigonosekai (afterlife) | 2.39 (1.39) | 2.13 (1.27) | 4.18 (2.23) | 2.86 (2.19) |
| shuukyou (religion) | 2.89 (1.43) | 3.46 (1.31) | 5.01 (1.91) | 4.09 (2.43) |
| tamashii (soul) | 2.96 (1.31) | 2.57 (1.30) | 5.13 (1.46) | 3.92 (2.53) |
| danjiki (fasting) | 2.09 (1.35) | 3.68 (1.27) | 2.91 (1.72) | 3.13 (2.30) |
| seiten (holy book) | 2.70 (1.57) | 3.12 (1.61) | 5.76 (2.27) | 3.87 (2.43) |
| gishiki (ceremony) | 2.68 (1.28) | 3.57 (1.23) | 4.78 (1.66) | 4.33 (2.51) |
| yogen (prophecy) | 2.54 (1.28) | 3.22 (1.31) | 4.60 (1.75) | 4.89 (2.57) |
| ai (love) | 4.15 (0.91) | 3.88 (1.21) | 7.54 (1.66) | 5.81 (2.42) |
| Version | KMO | Bartlett’s | Explained Variance | ||
|---|---|---|---|---|---|
| Sphericity | p | df | |||
| CRS-5 | 0.82 | 508.699 | <0.001 | 10 | 52% |
| CRS-10 | 0.87 | 1422.91 | <0.001 | 45 | 48% |
| CRS-15 | 0.92 | 2568.079 | <0.001 | 105 | 49% |
| CRSi-7 | 0.81 | 477.296 | <0.001 | 10 | 50% |
| CRSi-14 | 0.86 | 1352.954 | <0.001 | 45 | 47% |
| CRSi-20 | 0.92 | 2491.698 | <0.001 | 105 | 48% |
| Item | CRSi-20 | CRSi-14 | CRSi-7 |
|---|---|---|---|
| int1 | 0.63 | 0.65 | 0.65 |
| ide1 | 0.69 | 0.69 | 0.65 |
| serv1 | 0.68 | 0.70 | 0.71 |
| max exp1 | 0.79 | 0.77 | 0.76 |
| max priv1 | 0.75 | 0.75 | 0.75 |
| int2 | 0.54 | 0.55 | |
| ide2 | 0.55 | 0.54 | |
| serv2 | 0.64 | 0.70 | |
| max exp2 | 0.80 | 0.73 | |
| max priv2 | 0.70 | 0.73 | |
| int3 | 0.43 | ||
| ide3 | 0.68 | ||
| serv3 | 0.76 | ||
| exp3 | 0.83 | ||
| max priv3 | 0.80 |
| Item | CRS-15 | CRS-10 | CRS-5 |
|---|---|---|---|
| int1 | 0.65 | 0.66 | 0.66 |
| ide1 | 0.68 | 0.68 | 0.63 |
| serv1 | 0.71 | 0.73 | 0.74 |
| priv1 | 0.78 | 0.77 | 0.77 |
| exp1 | 0.78 | 0.76 | 0.77 |
| int2 | 0.54 | 0.55 | |
| ide2 | 0.53 | 0.51 | |
| serv2 | 0.67 | 0.72 | |
| priv2 | 0.74 | 0.74 | |
| exp2 | 0.80 | 0.76 | |
| int3 | 0.43 | ||
| ide3 | 0.67 | ||
| serv3 | 0.78 | ||
| priv3 | 0.77 | ||
| exp3 | 0.80 |
| Model | Npar | df | p | RMSEA | LL | UL | pclose | CFI | TLI | SRMR | |
|---|---|---|---|---|---|---|---|---|---|---|---|
| CRS-5 | 25 | 22.99 | 5 | <0.001 | 0.12 | 0.07 | 0.17 | 0.011 | 0.98 | 0.96 | 0.03 |
| CRS-10 | 55 | 111.84 | 30 | <0.001 | 0.10 | 0.08 | 0.12 | <0.001 | 0.97 | 0.96 | 0.04 |
| CRS-15 | 80 | 288.85 | 85 | <0.001 | 0.09 | 0.08 | 0.11 | <0.001 | 0.96 | 0.95 | 0.05 |
| CRSi-7 | 25 | 26.24 | 5 | <0.001 | 0.13 | 0.08 | 0.18 | 0.004 | 0.98 | 0.95 | 0.03 |
| CRSi-14 | 55 | 104.50 | 30 | <0.001 | 0.10 | 0.08 | 0.12 | <0.001 | 0.97 | 0.96 | 0.04 |
| CRSi-20 | 80 | 289.14 | 85 | <0.001 | 0.09 | 0.08 | 0.11 | <0.001 | 0.96 | 0.95 | 0.05 |
| Item | CRS-15 | CRS-10 | CRS-5 |
|---|---|---|---|
| int1 | 0.87 | 0.93 | 0.50 |
| ide1 | 0.68 | 0.68 | |
| serv1 | 0.82 | ||
| priv1 | 0.86 | 0.85 | 0.47 |
| exp1 | 0.75 | 0.74 | |
| int2 | 0.59 | ||
| ide2 | 0.87 | 0.89 | 0.68 |
| serv2 | 0.92 | 0.92 | |
| priv2 | 0.91 | ||
| exp2 | 0.88 | 0.86 | 0.67 |
| int3 | 0.87 | 0.86 | |
| ide3 | 0.86 | ||
| serv3 | 0.80 | 0.85 | 0.57 |
| priv3 | 0.84 | 0.90 | |
| exp3 | 0.96 |
| Item | CRS-15 | CRS-10 |
|---|---|---|
| ide | 0.75 | 0.64 |
| int | 0.62 | 0.63 |
| serv | 0.83 | 0.77 |
| priv | 0.85 | 0.89 |
| exp | 0.79 | 0.74 |
| Item | CRSi-20 | CRSi-14 | CRSi-7 |
|---|---|---|---|
| ide1 | 0.74 | 0.83 | 0.51 |
| ide2 | 0.47 | 0.47 | |
| ide3 | 0.68 | ||
| int1 | 0.72 | 0.71 | 0.47 |
| int2 | 0.57 | 0.56 | |
| int3 | 0.35 | ||
| max exp1 | 0.77 | 0.83 | 0.65 |
| max exp2 | 0.81 | 0.79 | |
| exp3 | 0.87 | ||
| max priv1 | 0.69 | 0.72 | 0.62 |
| max priv2 | 0.66 | 0.73 | |
| max priv3 | 0.76 | ||
| serv1 | 0.64 | 0.71 | 0.53 |
| serv2 | 0.69 | 0.81 | |
| serv3 | 0.95 |
| Item | CRSi-20 | CRSi-14 |
|---|---|---|
| ide | 0.75 | 0.67 |
| int | 0.61 | 0.63 |
| serv | 0.82 | 0.73 |
| priv | 0.91 | 0.86 |
| exp | 0.74 | 0.69 |
| F | I | V | A | int | ide | serv | priv | |
|---|---|---|---|---|---|---|---|---|
| I | 0.62 ** | |||||||
| V | 0.41 ** | 0.44 ** | ||||||
| A | 0.25 ** | 0.22 ** | 0.37 ** | |||||
| int | 0.27 ** | 0.12 * | 0.28 ** | 0.19 ** | ||||
| ide | 0.35 ** | 0.21 ** | 0.32 ** | 0.25 ** | 0.49 ** | |||
| serv | 0.22** | 0.06 | 0.22 ** | 0.15 * | 0.61 ** | 0.51 ** | ||
| priv | 0.31 ** | 0.14 * | 0.26 ** | 0.17 ** | 0.54 ** | 0.67 ** | 0.67 ** | |
| exp | 0.22 ** | 0.09 | 0.20 ** | 0.23 ** | 0.50 ** | 0.68 ** | 0.65 ** | 0.73 ** |
Publisher’s Note: MDPI stays neutral with regard to jurisdictional claims in published maps and institutional affiliations. |
© 2020 by the authors. Licensee MDPI, Basel, Switzerland. This article is an open access article distributed under the terms and conditions of the Creative Commons Attribution (CC BY) license (http://creativecommons.org/licenses/by/4.0/).
Share and Cite
Kambara, T.; Umemura, T.; Ackert, M.; Yang, Y. The Relationship between Psycholinguistic Features of Religious Words and Core Dimensions of Religiosity: A Survey Study with Japanese Participants. Religions 2020, 11, 673. https://doi.org/10.3390/rel11120673
Kambara T, Umemura T, Ackert M, Yang Y. The Relationship between Psycholinguistic Features of Religious Words and Core Dimensions of Religiosity: A Survey Study with Japanese Participants. Religions. 2020; 11(12):673. https://doi.org/10.3390/rel11120673
Chicago/Turabian StyleKambara, Toshimune, Tomotaka Umemura, Michael Ackert, and Yutao Yang. 2020. "The Relationship between Psycholinguistic Features of Religious Words and Core Dimensions of Religiosity: A Survey Study with Japanese Participants" Religions 11, no. 12: 673. https://doi.org/10.3390/rel11120673
APA StyleKambara, T., Umemura, T., Ackert, M., & Yang, Y. (2020). The Relationship between Psycholinguistic Features of Religious Words and Core Dimensions of Religiosity: A Survey Study with Japanese Participants. Religions, 11(12), 673. https://doi.org/10.3390/rel11120673

