Abstract
Semisubmersible floating structures are becoming the predominant understructure type for floating offshore wind turbines (FOWTs) worldwide. As FOWTs are erected far away from land and in deep seas, they inevitably suffer violent and complicated sea conditions, including extreme waves and winds. Mooring lines are the representative flexible members of the whole structure and are likely to incur damage due to years of impact, corrosion, or fatigue. To improve mooring redundancy at each azimuth angle around a wind turbine, a group of mooring lines are configured in the same direction instead of just one mooring line. This study focuses on the mooring failure problems that would probably occur in a realistic redundant mooring system of a semisubmersible FOWT, and the worst residual mooring layout is considered. An FOWT numerical model with a 3 × 3 mooring system is established in terms of 3D potential flow and BEM (blade element momentum) theories, and aero-hydro floating-body mooring coupled analyses are performed to discuss the subsequent time histories of dynamic responses after different types of mooring failure. As under extreme failure conditions, the final horizontal offsets of the structure and the layout of the residual mooring system are evaluated under still water, design, and extreme environmental conditions. The results show that the transient tension in up-wave mooring lines can reach more than 12,000 kN under extreme environmental conditions, inducing further failure of the whole chain group. Then, a deflection angle of 60° may occur on the residual laid chain, which may bring about dangerous anchor dragging.
1. Introduction
FOWTs (floating offshore wind turbines) are the most common structures for capturing renewable wind energy at sea. In terms of their different floating foundation styles, FOWTs can currently be classified into semisubmersible, spar, barge, and TLP (tension leg platform) types, among others. As more and more prototypes and demonstration projects have been constructed in recent years, semisubmersible floating structures stand out and are becoming the predominant understructure type of FOWTs worldwide because of their good stability, fine motion, and survival performance and because of our rich experience in building similar oil and gas platforms. To capture sea winds and convert them into power more efficiently, to date, some wind turbines have been designed for water depths of over 100 m and to operate at distances from the coast of more than 100 km. Consequently, these wind turbines inevitably suffer from violent and complicated sea conditions during their designed life. They not only encounter calm seas and the load conditions for which they were designed but may also need to withstand combinations of extreme waves and wind. Nowadays, floating wind power has promising commercial prospects in mild seas, but in wild sea states, its structural safety for long-term service remains to be validated.
A semisubmersible FOWT generally consists of three main parts: the upper wind turbine, the lower floating foundation, and the anchor chain mooring and dynamic power cable system. The lower floating foundation usually includes vertical columns, pontoons, brace members, and heave plates. The columns and pontoons are always thick and strong, and they jointly form the closed framework of the floating body, including reinforcement with diagonal braces. Thus, the foundation part can be regarded as a rigid structure. On the contrary, in the mooring and cable system, the anchor chain exhibits no bending stiffness at all, and the dynamic power cable has very low bending stiffness; because the bending stiffness values of these parts are so low, these properties can be neglected in global deformation analysis. Although the tower and blades are made of rigid materials such as steel and carbon fiber, their slender bodies are easily bent under accelerations or aerodynamic loads despite the section stiffness. Finally, the upper wind turbine and the mooring/cable system are the flexible members of the whole FOWT structure. Among them, the mooring lines have a probability of being damaged under years of impact, corrosion, or fatigue.
For an FOWT, the mooring lines are crucial to keep the structure stable and prevent it from drifting away under environmental loads. Similarly to other floating offshore structures for oil, gas, and renewable energy generation, the mooring system of an FOWT should be designed according to the requirements of internationally recognized standards and Classification Society rules [1,2,3]. Theoretically, a floating structure with a properly designed and healthy mooring system should not experience mooring failure problems in assumed sea states. However, it is very difficult to avoid the superposition of adverse conditions, e.g., the anchor chain undergoing transient stretching when it is seriously corroded or fatigued. Hence, in a numerical simulation, mooring failure always requires an initial or accidental induction factor to trigger it. This is a fundamental principle necessary for a failure to happen. Once a wind turbine accidentally escapes the constraints of mooring lines at an opportune moment, the platform will probably tilt, overturn, or collide with neighboring wind turbines, possibly leading to considerable losses of life and property. Therefore, in the past, some scholars and engineers have paid attention to the mooring failure problems of FOWTs. Lamei and Hayatdavoodi [4] presented a critical review of existing approaches that are used to estimate hydro- and aerodynamic loads on FOWTs and to determine the motion and elastic responses of such structures to combined loads. Lauria et al. [5] provided a comprehensive and in-depth review of major FOWT systems, including a critical analysis of models, as well as experimental, analytical, and numerical investigations. Li et al. [6] chose an OC3-Hywind SPAR-type FOWT to study the dynamic response after one of its mooring lines was suddenly broken. The motion of the platform, tensions in the mooring lines, and the power generation performance were analyzed in different cases of fractured cables and shutdown strategies. Ma et al. [7] studied the mechanism of mooring line breakage in extreme gusts using an OC4-DeepCwind semisubmersible FOWT as a target structure. The mooring system’s response under conditions of extreme coherent gusts with directional change was simulated in an aero-hydro cable-servo coupled numerical model. Zhang et al. [8] used OC4-DeepCwind as a representative model to investigate the influence of one broken mooring line on the internal drivetrain response when the turbine operated normally. Neisi et al. [9] compared the intact and failure states of a new-concept multi-segment mooring system with OC4-DeepCwind. The dynamic motions and mooring tension were investigated under the mooring line failure under severe environmental conditions. Subbulakshmi and Verma [10] researched the effects of mooring line failure on FOWTs under normal and extreme environmental conditions. The study covered a wide range of environmental conditions, operational conditions of wind turbines, and mooring line failure scenarios. Liu et al. [11] proposed some mitigation measures for an FOWT after mooring line failure occurred, including emergency shutdown and adopting a different pitch rate and braking time. Nie et al. [12] analyzed the platform motions and mooring tension of a 15 MW FOWT, where each column is connected to two or three mooring lines to enhance the redundancy of the mooring system. The platform experienced significant surge and sway when the upwind mooring broke, leading to a sharp increase in tension of the remaining mooring lines positioned in the same direction. Finally, the use of two catenary cables connected to each column was suggested, considering the dynamic behavior and manufacture cost. Chen et al. [13] considered the redundancy of mooring lines and studied the dynamic response of a barge-type FOWT and mooring system after single-line and double-line failure. The maximum tension in the residual mooring lines and the large in-plane drift were predicted. Lauria et al. [14] examined the influence of wind on mooring line tension, which can lead to potential mooring failures. In addition to the above works concentrated on mooring failure problems, many researchers have investigated the hydrodynamic and fully coupled dynamic responses of FOWTs under complicated environmental loads. Zhao et al. [15] presented and discussed the motion responses of an ultra-large semisubmersible FOWT under selected environmental conditions. Wang et al. [16] applied the computational fluid dynamics (CFD) method to validate the difference-frequency wave excitation on the OC5-DeepCwind. Lamei et al. [17] introduced a multi-unit FOWT and determined the optimum properties of the mooring lines and the location of the turret. Tian and Zhong [18] explored the optimal layout of wind turbines in a wind farm by simulating wake field and power variation under different spacing and angles. Gao et al. [19] discussed the dynamic responses of a TripleSpar FOWT and considered regular waves, white noise waves, and combined wind–wave conditions. Hallowell et al. [20] assessed the reliability of floating offshore wind farms utilizing two different anchor configurations, including a multiline system. Hall and Connolly [21] established a coupling of numerical models to create a shared-mooring wind farm. Connolly and Hall [22] presented a design algorithm for the preliminary sizing of shared-mooring systems for wind farms. Zhang and Liu [23] carried out an extensive study on the dynamic nature of floating wind farms with a shared-mooring configuration. Lozon and Hall [24] presented advancements in a floating wind farm simulation in an array form.
However, the majority of studies about FOWT mooring failures are only concerned with scenarios under which the wind turbine has no mooring redundancy. The lowest number of mooring lines to limit the floating-body motion is set up in these analyses, and the test models are excessively idealized. In the early stage of floating wind power development, some wind turbines were configured with a non-redundant mooring system. For example, WindFloat Atlantic initially adopted a mooring design of 3 × 1 chain–rope–chain catenary lines, and Hywind, as a spar-FOWT, also used a 3 × 1 mooring layout. However, as mooring safety and reliability have appeared particularly important in recent years, an increasing number of FOWT projects have begun to concentrate on the problem. To improve the mooring redundancy in each azimuth angle around the wind turbine, a group of mooring lines are configured in the same direction instead of just one mooring line. For example, the four semisubmersible FOWTs presently erected around China are all configured with redundant 3 × 3 mooring systems, which means that there are mainly three mooring directions around the wind turbine, and there are also three mooring lines in every directional group, as demonstrated in Figure 1. The redundant mooring lines ensure that there will still be residual mooring lines to hold the wind turbine in place if one or two lines are broken. Thereby, it is almost impossible for the simulated failure conditions discussed in the aforementioned studies to occur on an FOWT currently in use; i.e., the wind turbine will not immediately lose all the mooring forces in one direction if a mooring line is broken. It is more likely that the failure condition will be one in which the mooring lines are broken one after another, progressively, and the breakage criterion will be a transient tensing up and an impact load along the mooring chains. The fact that the progressive procedure will be different from the conditions contemplated in the aforementioned studies will probably lead to different subsequent time responses.
Figure 1.
Redundant mooring lines of FOWTs in each azimuth angle.
In the current study, we focus on mooring failure problems which are more likely to occur on a more realistic redundant mooring system of a semisubmersible FOWT rather than a simplified three-line mooring system. The progressive failure effect can be simulated. In addition, the worst residual mooring layout is considered after a whole group of mooring lines are disabled. An FOWT numerical model with a 3 × 3 mooring system is established in terms of 3D potential flow and BEM (blade element momentum) theories, and aero-hydro floating-body mooring coupled analyses are performed to discuss the subsequent time histories of dynamic responses after different types of mooring failure. As a consequence, the final horizontal offsets of the structure and the layout of the residual mooring system are evaluated under still water, design, and extreme environment conditions. Under design conditions, variable torque and pitch control are implemented, while under extreme conditions, blade feathering and a special rotor azimuth are used as much as possible to reduce loads.
2. Configuration of Semisubmersible FOWTs
The target structure of this study is a particular semisubmersible deep-sea FOWT that is operating in the South China Sea, as shown in Figure 2. The water depth is 120 m, and the designed displacement of the wind turbine is about 12,000 t. The wind turbine has an installed capacity of 7.25 MW, and its average annual power generation is estimated to reach 22 million kWh. This generated power is transported by a 35 kV dynamic power cable. With a mooring system of 3 × 3 anchor chains, it can resist, at most, a level 17 super typhoon and a wind speed of 84 m/s. The global layout of the wind turbine is shown in Figure 3, Figure 4 and Figure 5 from different views. Rotor + indicates the designed direction of rotor rotation. C-i refers to the i-th anchor chain, AP-i indicates the i-th underwater anchor point, and FL-i is the i-th fairlead of the mooring line. C1, C4, and C7 are the middle chains of every three-chain group. The fundamental structural dimensions and device parameters of the FOWT are listed in Table 1. For confidential reasons, the published data have probably been rounded off. Furthermore, the aerodynamic coefficients, material density, and bending attributes per unit length along the centerlines of the tower and blade are not revealed.
Figure 2.
The target semisubmersible deep-sea FOWT.
Figure 3.
Lateral view of the target FOWT (observed from the positive y-axis).
Figure 4.
Front view of the target FOWT (observed from the negative x-axis—the direction which the design wind comes from).
Figure 5.
Vertical view of the target FOWT and its mooring layout (observed from the positive z-axis).
Table 1.
Structural dimensions and device parameters of the FOWT model.
3. Numerical Model
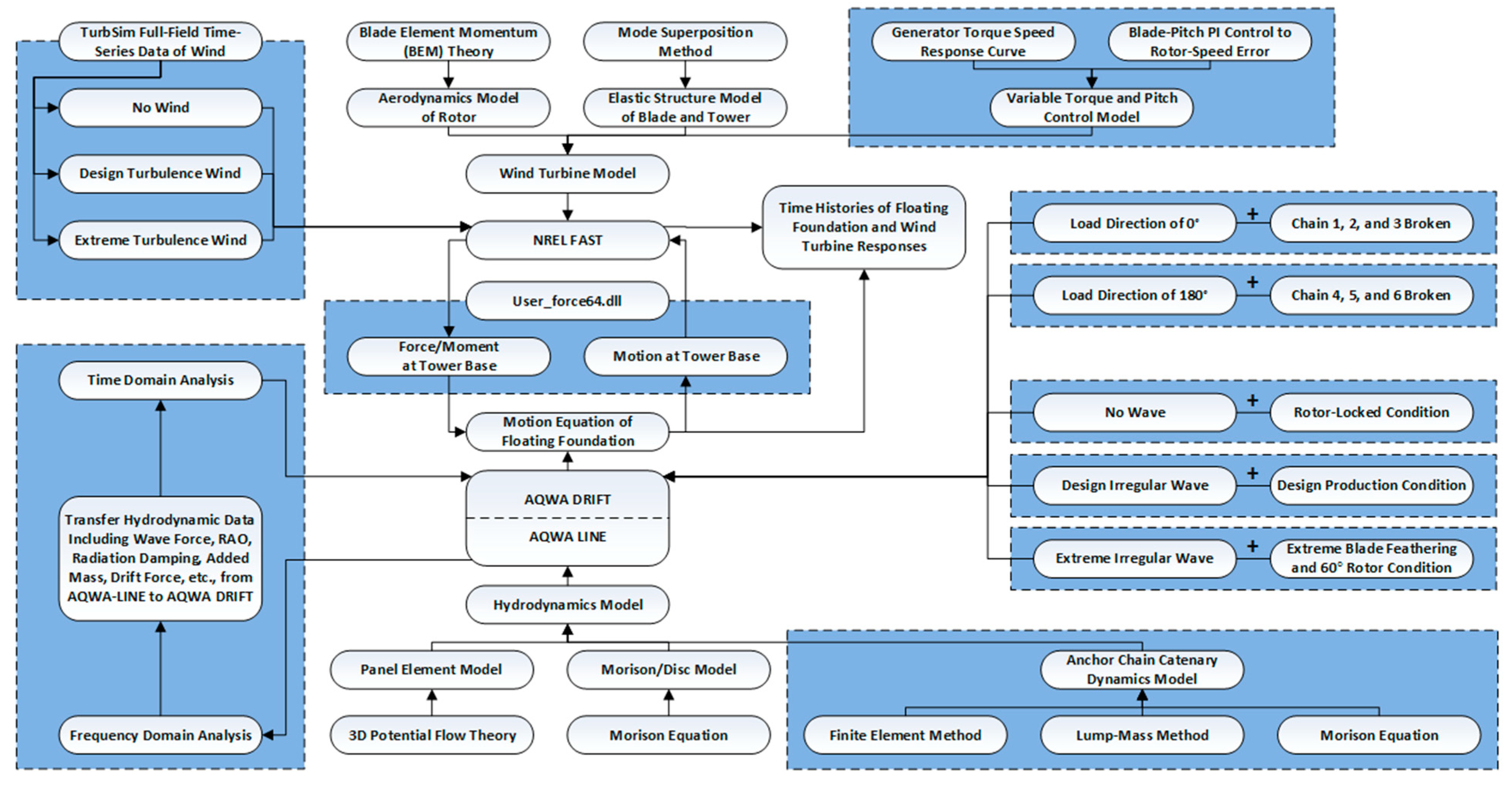
Referring to the target structure, a numerical model of the semisubmersible FOWT with a 3 × 3 anchor chain mooring system is established in terms of 3D potential flow and BEM (blade element momentum) theories. Based on the numerical model, aero-hydro-floating-body mooring coupled analyses can be performed under different environment conditions and mooring failure conditions. When the motion and structural dynamic responses of the FOWT are predicted, the whole wind turbine model can be separated into two basic parts: (1) a hydrodynamics model of the lower floating foundation and the mooring system and (2) an upper wind turbine model, including the tower and blades. The hydrodynamics model is generated in AQWA 19.4, which is a prevalent tool for hydrodynamic analyses. The wind turbine model is recorded in NREL FAST, a well-known simulation software used to analyze fatigue, aerodynamics, structures, and turbulence problems in wind turbines. Both programs have independent time-integral processes in time-domain analysis. However, in this study, they are connected by FAST2AQWA, which is an in-house-developed routine interface designed to communicate data between FAST v7 and AQWA 19.4 [25,26] so that the two models can move together and transfer interaction forces around the tower base. An overview of the wind turbine model is illustrated in Figure 6. An overall sketch diagram for the analysis procedure is demonstrated in Figure 7.

Figure 6.
Numerical model of the FOWT.
Figure 7.
Sketch diagram of the analysis procedure.
3.1. Coordinate System
For describing environmental loads and solving the motion of wind turbines, fixed reference axes (FRAs) are initially placed at the center of mass (CM) of the FOWT, which is shown in Figure 3, Figure 4 and Figure 5. The translations or directions along these axes can be expressed as X, Y, and Z. This is a right-handed reference system, and all the positive directions of rotations around these axes, i.e., RX, RY, and RZ, comply with right-handed rules. The positive X-direction is also defined as the direction of 0° wind and wave propagation. Accordingly, the 0° nacelle yaw refers to the current azimuth angle of the rotor shown in the figure.
3.2. Hydrodynamics Model
To describe the complete hydrodynamic and mooring forces on the floating foundation, the hydrodynamics model consists of a panel element model, a Morison model, and an anchor chain catenary dynamics model. The panel elements are used to calculate the potential flow forces of water, and Morison elements are applied to consider the water viscosity, which can form an extra drag force on the slender structures. The catenary dynamics elements of chains are selected to simulate the tension and deformation responses of the mooring system. Under these forces, the motion equation of the rigid body in the time domain can be written as below [27]:
where , , and refer to the acceleration, velocity, and position of the structure, respectively; is the mass of the structure; and is the hydrostatic stiffness matrix. is a convolution integral term to calculate the time-based radiation force. is referred to as the acceleration impulse response function, which is defined by the wave-frequency-based added mass and the wave-frequency-based radiation damping coefficient . Both are obtained by standard frequency-domain diffraction and radiation analysis of waves. is the added mass at infinite frequency. includes the incident wave force and the diffraction force of the first-order and second-order wave forces. is the total mooring force of the anchor chain calculated at the fairleads. refers to the force obtained from Morison elements. represents the interaction force between the hydrodynamics model and wind turbine model calculated around the tower base.
3.2.1. Panel Element Model
The panel elements are generated by dividing the wet surfaces of the wind turbine into a mesh, which is shown in Figure 6. Second-order slow-varying wave drift forces are also acquired because of the panel element model. The velocity potential due to the incident, diffraction, and radiation waves is written as follows:
Equation (2) can be further used to calculate Froude–Krylov, diffracting, and radiation forces according to a simplified Bernoulli equation. For a semisubmersible floating structure, the slow-varying drift force can be estimated by adopting the following expression:
3.2.2. Morison Model
Sixteen Morison slender members are added along the centerlines of the columns, pontoons, and diagonal braces, as shown in Figure 6 with red straight lines. In addition, to consider the damping effect of the very thin heave plates configured around the bottom pontoons, two disk elements are set by using a model that is similar to the Morison equation. Moreover, the hydrodynamic force around the mooring lines is obtained in terms of the equation. The Morison equation is listed as follows:
where is the characteristic drag diameter of the cross-section, and is the area of the cross-section. The drag coefficient and the inertia coefficient are set to be 1.4 and 2.0, respectively. is the transverse water particle velocity, and is the transverse structure velocity. and are their transverse accelerations.
3.2.3. Anchor Chain Catenary Dynamics Model
The anchor chain catenary dynamics model is actually a composite model generated by applying the simultaneously finite element method, lump-mass method, and Morison equation. The continuous flexible mooring line is discretized by finite elements. In every small section, the mechanical equations are expressed as follows:
where is the structural mass per unit length; is the distributed moment loading per unit length; is the position vector of the first node of the chain element; is the longitudinal length of the chain; and are the element weight and external hydrodynamic loading vectors per unit length, respectively; is the tension force vector at the first node of the element; is the bending moment vector at the first node of the element; and is the shear force vector at the first node of the element. Here, bending stiffness is set to zero. As for the mass attributes, the weight distributed along the anchor chain is concentrated on the end points of every section element.
3.3. Wind Turbine Model
Unlike the floating foundation, the body of the upper wind turbine is clearly flexible because the tower and blades are all very slender and bend easily. In addition, the nacelle yaw and blade pitch can be controlled in real time according to different wind states. Thus, except when using a BEM aerodynamics model to compute the aerodynamic load on the wind turbine, an elastic structure model and a variable torque and pitch control model are introduced to simulate the elastic deflections of slender bodies and provide a control strategy to generator torque and blade pitch control system.
3.3.1. BEM Aerodynamics Model
The BEM theory is somewhat similar to the Morison equation in the aspect of calculating aerodynamic loads. Based on a semi-theoretical and semi-empirical aerodynamics equation, a thrust along the rotor shaft and a driving torque around the shaft can be solved for every blade element (every short section along a blade). Eventually, the aerodynamic load distribution on the wind turbine can be obtained in real time. The thrust and the torque produced by the blade elements in an annulus can be expressed as below [28]:
where is the local inflow angle of a blade element, which is defined in Figure 8; is the chord length of the blade element; and is the radius of the annulus. In the figure, a high-fidelity rotor is modeled, and the observed blade rises up along the rotor plane. The blade pitch axis is barely vertical to the image plane. There are four representative blade sections, in orange, selected to show the details of BEM theory. Due to the different radii of these sections, when the rotor spins, the sections have different circumferential speeds, as indicated by the red arrows. However, the induced axial velocity of wind does not change, as shown by the blue arrows. The different blade elements have varying velocity triangles. The resultant inflow velocities are expressed as green arrows, which is in the equation. is defined as the attack angle of blade, and is referred to as the blade pitch angle, which is the angle between the chord line at the blade tip and the rotor plane. shows the twist angle measured from the chord line of a blade section to the chord line of the blade tip. It is also shown in the figure that a blade is generally designed with a prebend away from the tower to provide more tip clearance, and the blade section has a camber toward the back of the rotor to enhance its aerodynamic performance. Furthermore, the twist angle at the blade root is greater than that at the blade tip because the velocity triangle at the root provides a larger attack angle.
Figure 8.
Definitions of inflow angle, attack angle, blade pitch angle, and twist angle.
3.3.2. Elastic Structure Model
The elastic structure model of the blades and tower is a structural dynamics model established using Kane’s method [29], which falls into the category of flexible multibody dynamics. It can deal with the elastic deformation of the members and the rotations of the mechanisms together, including the rotor shaft, pitch bearings, and yaw bearing. These slender structures are regarded as flexible cantilever beams with continuously distributed mass and stiffness, and their deflections are described using the mode superposition method. The lateral deflection, which is perpendicular to the undeformed beam anywhere on the flexible beam at any time, can be expressed as below:
Based on the defection description method, the first two (first and second) flapwise natural vibration modes and the first edgewise natural vibration mode of each blade are considered, and the first two natural vibration modes of the tower are also considered in each longitudinal and lateral direction. As a direct result of Newton’s laws of motion, Kane’s equations of motion for a simple holonomic constraint system should be satisfied with the following:
is referred to as the generalized active force corresponding to the -th generalized speed, and is referred to as the generalized inertia force corresponding to the -th generalized speed. As for a wind turbine, the expressions of and can also be written in different components. Expanding the equations results in a set of coupled, dynamic equations that prescribe the motion of the entire wind turbine structure as a function of time:
At each time step in the numerical solution to Equation (9), the fourth-order Runge–Kutta method, the fourth-order Adams–Bashforth predictor method, and the fourth-order Adams–Moulton corrector method are all used.
3.3.3. Variable Torque and Pitch Control Model
As time elapses, the local wind speed around a wind turbine is always changing from calm to a typhoon or hurricane. During wind turbulence, the transient wind speed on the rotor plane is also unsteady. To ensure the wind turbine stays in the best production condition and to ensure structural safety, the rotor speed and torque are designed to be adjusted by the generator and blade pitch drivers according to different wind speeds. From wind speed to electric power, it is a procedure of transmission and power flowing within the generator assembly. The drive moment to the rotor comes from the resultant moment of accumulating blade element forces. The resisting moment to the armature is formed by the internal electromagnetic force of the generator. When the power generation is achieved in a steady state (the rotor or armature speed maintains a constant value), the kinetic energy of the drivetrain, which is provided by wind, is consumed and converted continuously into electric energy by the generator so the drivetrain speed will not increase.
The crucial problem is how much the resisting moment should be generated in different wind conditions by the generator and its control system. The resisting moment is also known as the generator torque. Under a certain generator speed, if the torque is too small, the generator power will be small, but the generator speed will increase next, and vice versa. To utilize the wind energy efficiently under a lower wind speed than the rated wind speed, a generator torque–speed response curve is designed. On the other hand, if the wind speed is higher than the rated wind speed, though the wind energy is currently adequate to realize full-power generation, the high wind speed will probably damage the structures or devices of the wind turbine. A blade pitch control system can reduce the attack angle of blades or fully feather the blades to prevent the above dangerous condition. By comparing the real-time rotor speed with the rated rotor speed constantly and treating the rotor speed error as control input, a blade pitch PI (proportional–integral) control is performed to stabilize the rotor and not overspeed too much in case of rotor racing. Steady-state response curves to different wind speeds are plotted in Figure 9 by using the wind turbine model in this study, including a rotor speed curve, a blade pitch curve, a rotor torque curve, a rotor thrust curve, a generator power curve, and a tip-speed ratio (TSR) curve. The above-mentioned generator torque–speed response curve is also shown in the figure. Moreover, the differential equation of the blade pitch PI control is described as follows [30,31]:
Figure 9.
Steady-state response curves to different wind speeds.
3.4. Environmental Conditions and Load Cases
The environmental conditions in this study include wind condition and wave condition. To simulate a realistic natural state, wind turbulence was selected as the wind type, and an irregular sea wave was selected as the wave type. The wind turbulence time histories are generated by TurbSim v1.5 in terms of the IEC Kaimal model [32], and the irregular wave time histories are created by AQWA 19.4 according to the JONSWAP Spectrum. Due to the symmetry of the structure and mooring layout, two wind and wave directions are considered to reduce the number of calculations required. To analyze the influence of different wave and wind magnitudes, the wind and wave parameters for the design production condition and extreme survival condition are both chosen. The specific wind and wave parameters in the two conditions are listed in Table 2. Even though, in this study, only two short-term irregular waves are applied, in reality, the mooring system response is sensitive to wave periods, and additional spectral peak periods should be included in an adequate assessment to estimate the extreme responses in the mooring lines.
Table 2.
Wind and wave parameters in design and extreme environmental conditions of the FOWT.
To form a control group for the mooring failure problem, we introduced the condition of still water. Corresponding to these environmental conditions, the different chain breakage conditions were set from one chain broken to three chains broken in a chain group. In still water, the anchor chains are broken initially and synchronously, while in other wind and wave conditions, the chains are broken successively after the first 300 s of every time-domain analysis in order to eliminate the effect of initial conditions. In the current study, mooring failures are assumed to occur only on the upwind side of the structure because the mooring load is generally much larger than that on the downwind side; as a result, the anchor chains on the upwind side can be broken more easily. Specifically, when the 0° wind and wave arrive, the broken chains will be C1, C2, and C3, while when the 180° wind and wave appear, they will be C4, C5, and C6. In addition, owing to the characteristics of a catenary structure, the tension load in a chain at the fairlead is much larger than that at its anchor point so that all the breaking positions of the chains are selected at their fairleads. In different environment conditions, the wind turbine also has different configurations in terms of its nacelle yaw, rotor state, and blade pitch angle. Firstly, in still water, the nacelle yaw returns to the 0° normal position, the rotor is locked by a mechanical brake to prevent free rotation, and the blade pitch angle is also locked at its 0° standby location. Secondly, in design production conditions, the rotor is rotated toward the upwind side by a 0°/180° nacelle yaw. The rotor is released by the brake, and the generator torque and blade pitch angle are controlled by the variable torque and pitch control model to achieve power generation. Finally, in extreme survival conditions, if the blade keeps vertical to the ground at a 0° pitch angle, as usual, the blades and tower will perhaps be broken off. Thus, to reduce the action of the extreme wind load on the structure as much as possible, maintaining a minimum windward area and a streamlined surface is an important principle. To this end, the rotor is rotated toward the upwind side and locked at a 60° azimuth, and the blades are feathered at a 90° pitch angle.
The load cases, with combinations of different condition types, are listed in Table 3. To demonstrate the different wind turbine configurations, the front, lateral, and top views of the wind turbine are provided in detail in Figure 10, Figure 11 and Figure 12. State 1 to state 4 in Figure 11 correspond to the respective four states in Figure 12. The green blades in these figures are at a 0° pitch angle in the design production condition, and the red blades are at a 90° pitch angle (known as feathering) in the extreme survival condition.
Table 3.
Load cases with the combinations of different environmental, anchor chain breakage, and wind turbine conditions.
Figure 10.
Nacelle yaw to wind directions, and blade pitch angle in design production condition.
Figure 11.
Different rotor states of pitch angle and azimuth.
Figure 12.
Lateral view of the FOWT in design production and extreme survival conditions.
4. Model Validation
To validate the established numerical model of the target FOWT, three types of tests were carried out, namely a static stability test of the mooring system, a free decay test of the floating-body motion, and a fixed wind turbine load test. The parameters of the mooring lines, the inertia and natural frequency attributes of the floating body, and the wind turbulence model and the wind turbine model were all checked.
4.1. Static Stability Test
The total static stiffness in six DOFs (degrees of freedom), provided collectively by the nine anchor chains, was acquired by performing a static stability test. The static stability is not connected with the gravity and buoyancy of the floating foundation and, in fact, is a property of the anchor chain mooring system. The restoring force–offset curves are plotted in Figure 13.
Figure 13.
The restoring force–offset curves.
4.2. Free Decay Test
The natural vibration characteristics in six DOFs were obtained by recording the motion time histories in the free decay processes. The free decay curves of the six DOFs’ motion are interpreted in Figure 14 and Figure 15. The average oscillating period in each direction was estimated and is provided in Table 4. The corresponding damping rations are listed in Table 5. The reference natural periods and damping rations were collected from the structure designer. The contrast shows that the present numerical model was generated in a similar manner to the prototype structure.
Figure 14.
Free decay curves of the FOWT motion in the X, Y, and Z directions.
Figure 15.
Free decay curves of the FOWT motion in the RX, RY, and RZ directions.
Table 4.
Natural periods of the FOWT in different DOFs.
Table 5.
Damping rations of the FOWT in different DOFs.
4.3. Fixed Wind Turbine Load Test
To prove the validity of the wind turbine model independently, the tower was fixed on the floating foundation, whose six DOFs were all locked at their initial position, as in a fixed wind turbine. The whole starting and working procedure of the model was simulated in a rated-speed steady wind and rated-speed wind turbulence. Under the steady wind condition, the test results obtained in a shear wind were very close to those obtained in a uniform wind. Thus, here, the slight difference was neglected. Furthermore, the difference between the blades and tower as rigid bodies or as elastic beams was estimated. The responses of rigid bodies are represented in solid curves, while the responses of elastic bodies are plotted in dashed curves. The generator power and rotor speed curves during the starting procedure in the steady wind are shown in Figure 16. In the meantime, the variable torque and pitch control took effect. These same curves under design wind turbulence conditions are illustrated in Figure 17. Based on the TurbSim wind models, the speed and direction fluctuations in the design and extreme wind turbulence are exhibited in Figure 18. Identical wind files will be applied to the next simulations of mooring failure problems. The time histories of the wind force and the moment extracted from the tower base are described in Figure 19 and Figure 20. Under extreme wind conditions, the rotor was locked, and the blades were feathered at a 90° pitch angle. From these above response curves, it is clear that an initial 300 s duration was adequate for the wind turbine to avoid the initial condition effects.
Figure 16.
Generator power and rotor speed curves when starting in steady wind.
Figure 17.
Generator power and rotor speed curves under design wind turbulence.
Figure 18.
Speed and direction fluctuations under design and extreme wind turbulence.
Figure 19.
Force and roll moment fluctuations at tower base under design wind turbulence.
Figure 20.
Force and roll moment fluctuations at tower base under extreme wind turbulence.
5. Results and Discussion
Three main types of mooring failure problems were simulated in still water, under design production conditions, and under extreme survival conditions. Although it is unlikely for a mooring failure to occur in still water, it can be regarded as a control group to be contrasted with and to reflect the FOWT’s dynamic characteristics. When mooring failure suddenly happens in production conditions, the wind turbine may not detect it in time and may continue to maintain normal power generation with its original variable torque and pitch control; thus, the design production conditions were selected to evaluate the consequence of the failure. An extreme environment is an important factor in inducing a mooring failure, but under this condition, the engineers will have adequate time to adjust the wind turbine into a survival configuration. Thus, extreme survival conditions are also chosen. In every type of load case, two series of broken chains are implemented in terms of different wind and wave directions; these series are C1, C2, and C3 (C123) and C4, C5, and C6 (C456), respectively. The motion time histories and anchor chain tension time histories are plotted in curves. The final situations under the failure of the whole chain group, C123 and C456, are exhibited in animation snapshots. All the characteristic values extracted from the results obtained under different load cases are collected in Table 6. In this study, it is assumed that mooring line breakage only occurs in one chain group, and the cross-breakages that occur in different groups are not considered.
Table 6.
Results collected from the different load cases.
5.1. Mooring Failure in Still Water
To reflect the transient-state and steady-state responses brought about by a mooring failure only, an initial stationary state of the floating body is achieved at the equilibrium position. The initial oscillating motion before the line breakage is so slight that it can be neglected. No wind flows around the wind turbine; as a result, it stays in shutdown. The rotor azimuth is locked at 0°, and the blade pitch angle is also located at 0°. The aerodynamic force on the blades is still taken into account. The 0° pitch angle can provide the maximum aerodynamic damping when the floating body has a surge or pitch motion under a mooring failure.
5.1.1. C1, C2, and C3 Broken
In still water and setting C123 to be broken, the time histories of the translational and rotational displacements are demonstrated in Figure 21 and Figure 22. The time histories of the anchor chain tensions are shown in Figure 23. The final situation after the chain group is fully broken is displayed in Figure 24. No matter which failure occurs, including only C1 broken (abbreviated as C1), C1 and C2 broken (abbreviated as C1 + C2), and the whole chain group broken (abbreviated as C1 + C2 + C3), they are all triggered at the 50th second in the simulations. Because C1 is the middle line in the chain group, in the healthy mooring system, when only C1 is broken, or when the whole chain group is broken, the structure model has a symmetry relative to the x-axis. When C1 and C2 are both broken, the residual C3 will provide a lateral disturbance to the model.
Figure 21.
Translational displacements under C123 mooring failures in still water.
Figure 22.
Rotational displacements under C123 mooring failures in still water.
Figure 23.
Anchor chain tensions under C123 mooring failures in still water.
Figure 24.
The final situation of the full mooring failure in still water. (a) C123 failure; (b) C456 failure.
It is very clear that the motion or tension response after a mooring failure consists of two components, which are the transient-state and steady-state responses. The transient-state response is reflected in the sudden fluctuation, which begins from the line breakage, arrives quickly at a peak, and then decays gradually until calm is finally restored. The steady-state response is a constant offset from the initial value before the mooring failure. The total response is a time-based superposition of the transient-state and steady-state components. The initial value relative to the constant offset is an initial condition of the subsequent time response. If the floating body and the residual mooring lines are regarded as a new structural system, the initial condition is the source that motivates the peak and fluctuation in the transient-state response in mooring failure problems. On the other hand, the unbalanced layout of the residual mooring system is the reason why the constant offset is finally formed.
As the number of broken lines increases from one to three, the transient peak value becomes higher and higher, whether it is of the motion response or the tension response. Figure 21 and Figure 22 primarily show the surge, heave, and pitch motions. The sway, roll, and yaw motions are omitted except when C1 and C2 are both broken. The maximum transient surge peak of C1 is 5.35 m, and the corresponding surge offset is 3.18 m, with an increase of 68%. The surge peak of C1 + C2 is 11.94 m, and its surge offset is 8.34 m, with an increase of 43%. The surge offset of C1 + C2 + C3 is more than 170 m, but there is nearly no transient-state effect in the surge response because the potential energy stored in the residual unbalanced mooring system has been gradually dissipated by the environment in the long distance during which the system drifts away. In the aspect of the body rotation, the pitch peak of C1 is 1.22°, and the pitch offset of C1 is 0.37°, with an increase of 230%. The pitch peak of C1 + C2 is 2.72°, and the pitch offset of C1 + C2 is 0.99°, with an increase of 175%. The pitch peak of C1 + C2 + C3 arrives at 4.45°, and the pitch offset is 1.08°, with an increase of 312%. The percentages of the increases are apparently dominated by the offsets, which act as denominators. Following the line breakage, a heave of the wind turbine occurs at a small amplitude. In summary, the new planar equilibrium positions of the three failure cases are (3.18 m, 0 m), (8.34 m, 0.79 m), and (170 m, 0 m).
In Figure 23, the tensions in C7, C8, and C9 are also omitted, except under C1 + C2, because they are almost the same as those in C4, C5, and C6. The pre-tension in every mooring chain is 1092 kN. The transient tension peak in C2 is 1565 kN under C1 is broken, and it is 1.43 times the pre-tension, while the tension peak in C3 is 2835 kN, which is 2.60 times the pre-tension. The tension usage ratios are still low, and the residual chains are safe enough to prevent a further failure, in terms of the chain-breaking load. After the failures occur, the tensions in C4 to C9 decline to different extents because the platform is pulled away by the two residual three-chain groups, and the distance between the fairlead and the anchor point decreases. Under C1 + C2 + C3, the tensions in the residual chains decrease to a very low level due to the slack in the residual chains, which is illustrated in Figure 24. At the beginning of C1 + C2 + C3, C4 to C9 all provide acceleration to the platform, but then, the chains become slack one after another, and vertical sections of the chains appear to be hung up by the fairleads. At this moment, the slack chains are towed to move transversely, and the friction between the chain and the seabed will lead to the deceleration of the platform until it stops in its final position.
5.1.2. C4, C5, and C6 Broken
This failure case is a control group to be compared with the following cases under a 180° wind and wave. C4, C5, and C6 are the mooring lines on the upwind side of the platform. In still water and setting C456 to be broken, the time histories of the translational and rotational displacements are simulated and summarized in Table 6. The time histories of the anchor chain tensions are also recorded and extracted into Table 6. The final situation after the chain group is fully broken is displayed in Figure 24. Similarly to the case in which C123 is broken, all the failures when C456 is broken are triggered at 50 s. The mooring failure cases are simply named C4, C4 + C5, and C4 + C5 + C6. Unlike the C123 breakage, the C456 breakage brings the residual mooring system into a completely asymmetric position. Substantially, no environmental condition is considered; the only distinction between C123 and C456 is the orientation of the rotor. Nevertheless, the influence of the different aerodynamic forces, which are generated by the relative motion in calm air, is very small. Hence, the anchor chain tension curves are very close to those in Figure 23, but their corresponding chain numbers are interlaced. The displacement curves are also nearly formed by an azimuth conversion from Figure 21 and Figure 22.
According to the curves above, the surge peak of C4 is −2.65 m, and the sway peak of C4 reaches 4.62 m. The corresponding surge offset is −1.58 m, and the sway offset is 2.74 m. The transient-state increase in the surge is 68%, and the increase in the sway is 69%. Under C4 + C5, the surge peak is −7.04 m, and the sway peak reaches 9.77 m. The surge offset is −4.85 m, and the sway offset is 6.86 m. The transient-state increase in the surge is 45%, and the increase in the sway is 42%. Under C4 + C5 + C6, the surge offset is more than −84 m, and the sway offset is more than 147 m. Similarly, there is almost no transient-state effect in the responses. As for the platform rotation, the yaw peak of C4 + C5 reaches −1.56°, and the corresponding yaw offset is 0.86°. Briefly, the new planar equilibrium positions of the three failure cases are (1.58 m, 2.74 m), (−4.58 m, 6.86 m), and (−84 m, 147 m). The transient- and steady-state values of yaw motion are much larger than those of C4 or C4 + C5 + C6 because C5 is the chain at one side of the group and the failure cases of C4 and C4 + C5 + C6 occur with a symmetric residual layout of the mooring system in the mooring azimuth angle of C4. Thus, in every three-chain group of an FOWT, if an outside chain is accidentally broken, it will lead to an excitation of yaw. However, this will not occur when the inside chain is broken. For an FOWT in which every mooring chain group has only two chains, the breakage of any one chain will cause excitation of the yaw. Although, in these cases, the amplitude of the yaw motion would not be very large, it would perhaps be adequate to constitute an initial disturbance or induction factor, causing the platform to keep rotating subsequently under the influence of environmental loads. Eventually, under the tension of the residual chain groups, the platform drifts away in another direction, and the residual chains become slack. As a result of the fairlead towage and seabed friction, the laid length of the chain on the seabed is curved rather than straight, and the intersection and collision of different chains within a chain group appear.
In still water, no matter which chain group is broken, the maximum drift distance of the platform is about 170 m from the initial equilibrium position. As shown in Figure 24, for the residual mooring chains, the direction of the chain laid length in the residual group does not change much from before, and the tension also decreases to a very low level; therefore, there is almost no risk of dragging the anchor. However, it will be impossible for the FOWT to remain in place and operate in an absolutely calm sea; furthermore, the mooring failure is difficult to happen without the environmental loads.
5.2. Mooring Failure in Design Conditions
The wind turbine frequently stays in a power-generating condition throughout its long-term lifespan. Thus, there is a high probability that mooring failure will occur in a working wind turbine. Although the environmental loads acting on the structure are not very strong, the lasting production configuration of a rotor and blades that are not replaced in time will magnify the adverse effect produced by a mooring failure in the design condition. For example, the rotor will continue spinning, and the blades will continue to face the wind with their broad airfoils and with the variable torque and pitch control. Unlike failures in still water, the following failure cases under environmental conditions are progressive failures of different chains within a chain group.
5.2.1. 0° Design Wind and Wave with C1, C2, and C3 Broken
Table 6 shows a summary and a prediction of the planar trajectories denoted by the CM of the FOWT in a scenario of 0° design wind turbulence and irregular wave and setting C123 to be broken. The trajectories in the first 300 s are neglected because they are affected by the initial condition effect. The time histories of the anchor chain tensions are shown in Figure 25. From the top to bottom and left to right, they are, respectively, under healthy mooring (HM), under failure of C1 only (C1), under failures of C1 to C2 (C1 → C2), and under failures of C1 to C2 and then to C3 (C1 → C2 → C3). Based on the opinion proposed above concerning how the chain is more likely to be broken, in fact, the first chain, C1, is set to be artificially broken at 300 s in every failure. However, the time points for the breakage of the second chain, C2, or of the third chain, C3, are selected to be the moments when the first tension peak appears immediately after the last chain was broken. Thus, C2 is broken at 329.4 s, and C3 is broken at 355.9 s. The final situation after the chain group is fully broken is displayed in Figure 26.
Figure 25.
Anchor chain tensions under C123 mooring failures in 0° design wind and wave. (a) HM; (b) C1; (c) C1 → C2; (d) C1 → C2 → C3.
Figure 26.
The final situation of the full mooring failure in design wind and wave. (a) C123, 0° wind and wave; (b) C456, 180° wind and wave.
Under HM, the steady-state range of the platform planar motion is from 0.47 m to 5.12 m in the X-direction and from −0.29 m to 0.34 m in the Y-direction. Under C1, the steady range is from 3.82 m to 9.01 m in the X-direction and from −0.33 m to 0.43 m in the Y-direction. Under C1 → C2, the steady range is from 9.17 m to 14.18 m in the X-direction and from 0.65 m to 2.08 m in the Y-direction. Under C1 → C2 → C3, the steady range is from 714.82 m to 731.94 m in the X-direction and from −0.54 m to 0.86 m in the Y-direction. The oscillation centers of the four failure cases are (2.67 m, 0.01 m), (6.20 m, 0.02 m), (11.73 m, 1.23 m), and (723.48 m, 0.18 m). The maximum drift distance is over 720 m.
Under HM, the tensions in the up-wave C1 to C3 change from 1132 kN to 1573 kN, and the tensions in the down-wave C4 to C9 change from 907 kN to 1076 kN. Under C1, the tensions in the up-wave C2 and C3 change from 1418 kN to 2169 kN, and the tensions in the down-wave C4 to C9 change from 817 kN to 999 kN. Under C1 → C2, the tension in the up-wave C3 changes from 2158 kN to 3701 kN, and the tensions in the down-wave C4 to C9 change from 675 kN to 940 kN. Under C1 → C2 → C3, no up-wave chain is still connected, and the tensions in the down-wave C4 to C9 decrease to their lowest, 291 kN, and rise again to their highest, 1972 kN.
5.2.2. 180° Design Wind and Wave with C4, C5, and C6 Broken
Table 6 shows a prediction and summary of the planar trajectories denoted by the CM of the FOWT under a scenario of 180° design wind turbulence and irregular wave and setting C456 to be broken. The trajectories in the first 300 s duration are neglected. The time histories of the anchor chain tensions are shown in Figure 27. From the top to bottom and left to right, they are under healthy mooring (HM), under failure of C4 only (C4), under failures from C4 to C5 (C4 → C5), and under failures of C4 to C5 and then to C6 (C4 → C5 → C6), respectively. According to the above fundamental principle, C4 is broken at 300 s, C5 is broken at 332.4 s, and C6 is broken at 364.4 s. The final situation after the chain group is fully broken is displayed in Figure 26. To cover the full scope of the FOWT’s large rotor motion, a wide wind field is generated subsequently under a scenario in which the whole chain group is broken.
Figure 27.
Anchor chain tensions under C456 mooring failures in 180° design wind and wave. (a) HM; (b) C4; (c) C4 → C5; (d) C4 → C5 → C6.
Under HM, the steady-state range of the platform planar motion is from −5.73 m to −0.50 m in the X-direction and from −0.28 m to 0.17 m in the Y-direction. Under C4, the steady range is from −8.02 m to −2.83 m in the X-direction and from 2.31 m to 2.99 m in the Y-direction. Under C4 → C5, the steady range is from −13.31 m to −6.45 m in the X-direction and from 6.21 m to 7.21 m in the Y-direction. Under C4 → C5 → C6, the steady range is from −375.94 m to −364.34 m in the X-direction and from 595.76 m to 609.10 m in the Y-direction. The oscillation centers of the four failure cases are (−3.08 m, −0.01 m), (5.35 m, −2.65 m), (9.68 m, −6.72 m), and (370.76 m, −603.25 m). The maximum drift distance is over 700 m.
Under HM, the tensions in the up-wave C4 to C9 change from 1104 kN to 1372 kN, and the tensions in the down-wave C1 to C3 change from 790 kN to 1056 kN. Under C4, the tensions in the up-wave C5 and C6 change from 1368 kN to 1953 kN, the tensions in the up-wave C7 to C9 fluctuate between 1006 and 1357, and the tensions in the down-wave C1 to C3 change from 703 kN to 956 kN. Under C4 → C5, the tension in the up-wave C6 changes from 2063 kN to 3270 kN, the tensions in the up-wave C7 to C9 fluctuate between 892 and 1313, and the tensions in the down-wave C1 to C3 change from 572 kN to 836 kN. Under C4 → C5 → C6, the tension in the up-wave C9 decreases to 634 kN and rises again to 2004 kN, the tension in the down-wave C2 decreases to 286 kN and rises again to 1085 kN, and the tensions in other chains decline to 286 kN at their lowest.
5.3. Mooring Failure in Extreme Conditions
It is difficult to avoid the occasional extreme environments at sea. High-speed wind and high, long waves will lead to enormous loads on the structure. These loads not only damage the slender bodies of the tower and blades but also destroy the mooring system. To reduce wind drag loads on the upper wind turbine, a survival configuration is employed in this study; this is shown in the last image of Figure 2. Firstly, one of the three blades is aligned with the tower. The rotor azimuth will then become 60°. This behavior has two effects: one is to minimize the total windward area of the tower and blades; the other is to reduce the total height of the wind turbine because the two blades above the rotor hub are tilted. Due to friction with the sea surface, the vertical distribution of the wind speed is such that the higher speed is at a higher level. Thus, reducing the total height of the survival configuration can globally decrease the wind loads. Secondly, blade feathering is applied to all the blades to decrease their windward area.
5.3.1. 0° Extreme Wind and Wave with C1, C2, and C3 Broken
Table 6 shows a summary and predictions of the planar trajectories denoted by the CM of the FOWT under a scenario of 0° extreme wind turbulence and irregular wave and setting C123 to be broken. The trajectories in the first 300 s duration are neglected. The time histories of the anchor chain tensions are shown in Figure 28. From the top to bottom and left to right, they are, respectively, under healthy mooring (HM), under failure of C1 only (C1), under failures of C1 to C2 (C1 → C2), and under failures of C1 to C2 and then to C3 (C1 → C2 → C3). Similarly to the failures in design conditions, C1 was broken at 300 s, C2 was broken at 413.9 s, and C3 was broken at 747.1 s. The final situation after the chain group was fully broken is displayed in Figure 29. For ease of viewing, the images have been rotated, and the wind and wave appear to come from the bottom of the image. Under the extreme environment, a longer simulated duration is required for the FOWT to drift adequately to the motion limit provided by the two residual groups of chains. Thus, from the 900th second to the 3000th second, the snapshots are captured with an interval of 300 s. To cover the full scope of the FOWT’s large rotor motion, a wide wind field is subsequently generated under the condition in which a whole chain group is broken.
Figure 28.
Anchor chain tensions under C123 mooring failures in 0° extreme wind and wave. (a) HM; (b) C1; (c) C1 → C2; (d) C1 → C2 → C3.

Figure 29.
The final situation of the full C123 mooring failure in 0° extreme wind and wave. (a) Time point of breakage; (b) 1800 s; (c) 2100 s; (d) 2400 s; (e) 2700 s; (f) 3000 s.
Under HM, the steady-state range of the platform’s planar motion is from −3.00 m to 9.22 m in the X-direction and from −5.39 m to 1.57 m in the Y-direction. Under C1, the steady range is from −0.82 m to 11.16 m in the X-direction and from −6.18 m to 1.93 m in the Y-direction. Under C1 → C2, the steady range is from 3.36 m to 15.96 m in the X-direction and from −3.88 m to 3.75 m in the Y-direction. The oscillation centers of the first three failure cases are (1.52 m, −1.06 m), (4.96 m, −1.14 m), and (9.93 m, −0.02 m). Under C1 → C2 → C3, the platform position is 566 m in the X-direction and −34 m in the Y-direction at the end of the 1800 s simulation duration. However, the position at 1800 s is not in the eventual steady range, and the final positions within the steady range are shown in Figure 29 at 2400 s, 2700 s, and 3000 s.
Under HM, the tensions in the up-wave C1 to C3 change from −906 kN to 4376 kN, and the tensions in the down-wave C4 to C9 change from 396 kN to 469 kN. Under C1, the tensions in the up-wave C2 and C3 change from 1321 kN to 6552 kN, and the tensions in the down-wave C4 to C9 change from 356 kN to 1882 kN. Under C1 → C2, the tension in the up-wave C3 changes from −2183 kN to 12,248 kN, and the tensions in the down-wave C4 to C9 change from 329 kN to 1882 kN. Under C1 → C2 → C3, no up-wave chain is still connected, and the tensions in the down-wave C4 to C9 decrease to their lowest, 248 kN, and rise again to their highest, 3606 kN.
5.3.2. 180° Extreme Wind and Wave with C4, C5, and C6 Broken
Table 6 shows a summary and predictions of the planar trajectories denoted by the CM of the FOWT in a scenario of 180° extreme wind turbulence and irregular wave and setting C456 to be broken. The trajectories in the first 300 s duration are neglected. The time histories of the anchor chain tensions are shown in Figure 30. From the top to bottom and left to right, they are, respectively, under healthy mooring (HM), under failure of C4 only (C4), under failures of C4 to C5 (C4 → C5), and under failures of C4 to C5 and then to C6 (C4 → C5 → C6). Here, C4 is broken at 300 s, C5 is broken at 412.7 s, and C6 is broken at 745.3 s. The final situation after the chain group is fully broken is displayed in Figure 31, and the wind and wave come from the left side of the image. From the 900th second to the 3000th second, the snapshots are captured once every 300 s. A wide wind field is also subsequently generated under the condition in which the whole chain group is broken.
Figure 30.
Anchor chain tensions under C456 mooring failures in 180° extreme wind and wave. (a) HM; (b) C4; (c) C4 → C5; (d) C4 → C5 → C6.
Figure 31.
The final situation of the full C456 mooring failure in 180° extreme wind and wave. (a) 2100 s; (b) 2400 s; (c) 2700 s; (d) 3000 s.
Under HM, the steady-state range of the platform planar motion is from −7.95 m to 4.54 m in the X-direction and from −0.92 m to 0.84 m in the Y-direction. Under C4, the steady range is from −9.76 m to 2.93 m in the X-direction and from 1.73 m to 3.84 m in the Y-direction. Under C4 → C5, the steady range is from −13.76 m to −0.68 m in the X-direction and from 5.60 m to 7.24 m in the Y-direction. The oscillation centers of the first three failure cases are (−1.38 m, −0.08 m), (3.27 m, −2.57 m), and (7.08 m, −6.49 m). Under C4 → C5 → C6, the platform position is 269 m in the X-direction, and it is −502 m in the Y-direction at the end of the 1800 s simulation duration. Similarly, the position at 1800 s is not in the eventual steady range, and the steady range becomes much wider than that under 0° wind and wave, which requires too long of a simulation. The widest lateral drift of the platform is shown in Figure 31, at around 2400 s. After that, because there is no lateral load acting on the structure, the platform is pulled back again by the tightened residual chains.
Under HM, the tensions in the up-wave C4 to C9 change from 203 kN to 3001 kN, and the tensions in the down-wave C1 to C3 change from 552 kN to 1839 kN. Under C4, the tensions in the up-wave C5 and C6 change from 72 kN to 3870 kN, the tensions in the up-wave C7 to C9 fluctuate between 247 and 2742, and the tensions in the down-wave C1 to C3 change from 556 kN to 1640 kN. Under C4 → C5, the tension in the up-wave C6 changes from −19 kN to 5929 kN, the tensions in the up-wave C7 to C9 fluctuate between 256 and 2514, and the tensions in the down-wave C1 to C3 change from 550 kN to 1640 kN. Under C4 → C5 → C6, the tension in the up-wave C9 decreases to 294 kN and rises again to 5102 kN, the tension in the down-wave C2 decreases to 298 kN and rises again to 1817 kN, and the tensions in other chains decline to their lowest, 284 kN.
In the design conditions, according to Figure 25 and Figure 27, the maximum tension usage of the mooring chains is below 3500 kN, and it is still far from their tension limit. However, in the extreme conditions, which are shown in Figure 28 and Figure 30, especially in 0° wind and wave, the highest tension in C3 occurs at 12,000 kN, and it threatens to approach the breaking load of the chains. This time point is illustrated in the first image of Figure 29. If the other failures still require some accidental induction factors to be realized, the breakage of C3 is a result of a purely mechanical problem. There is no deliberation required on this matter. In other words, under extreme wind and wave conditions, even if blade feathering is applied, two broken chains in the group that are exactly up-wave will directly lead to a catastrophic failure of the whole chain group. Compared with the 0° wind and wave, due to the six chains on the up-wave side, the highest tension in the 180° wind and wave only reaches 6000 kN.
Under the design and extreme conditions, the failure of the whole chain group significantly changes the direction of the laid length of the residual chain under the continuous drift of the platform because the platform is constantly pushed away by the wind and wave force. For example, in Figure 26 and Figure 29, one can observe that C4, C6, C7, and C8 are towed and stretched in new directions, which include angles of about 60° from the initial layout. Similarly, the condition occurs on C1, C2, C7, and C9 in Figure 26 and Figure 31. Furthermore, the more tightly the chain is stretched, the more the chain direction will change. If the anchor applied in the mooring system does not have a bearing capacity for omnidirectional mooring loads, it will be turned and lifted with considerable ease and will then lose its holding power in the seabed. Once the anchor begins to drag, it is fatal to the residual mooring system because the more that the chains lose their holding power, the more that the tensions in the residual chains will increase and the directions of the chain will change. When a larger and more inclined tension is transferred to the anchor, it is more likely that the anchor will drag. This is a vicious circle which occurs until the mooring system completely collapses.
Compared with the responses under design conditions, an obvious yaw motion is observed in the responses under extreme conditions. There are two main reasons that explain why the yaw motion is anticlockwise. Firstly, according to the discussion regarding the tests in still water, C3 or C6 is the last chain to be broken in the chain group; thus, an initial anticlockwise yaw moment is provided by C3 or C6 and the other two chain groups. Once the structure begins to turn, the hydrodynamic loads will speed up the angular velocity. Secondly, as shown in the survival configuration (Figure 12), when blade feathering is applied, the two blades above the rotor shaft offer a total aerodynamic lift force along the horizontal direction that will twist the rotor anticlockwise around the tower. Although an opposing lift force also acts on the blade below the rotor shaft, the closer to the sea surface the height is, the lower the wind speed will be. Due to the unsteady and erratic yaw motion, it is suggested that the nacelle yaw bearing be locked to protect the mechanisms from damage. At the beginning of the free drift, the two residual chain groups tend to be twisted together by the rotating platform. However, when the platform is pushed to the motion limit provided by the two chain groups, it will be forced to turn backward and untwist the chains again under the mooring force of the tightened chains.
6. Summary and Conclusions
In this study, mooring failure problems are discussed by considering the mooring redundancy of an FOWT at each azimuth angle. A semisubmersible FOWT erected near China is modeled numerically, using hydrodynamics and wind turbine models, under its design and extreme environmental conditions of wind turbulence and irregular waves. In design production conditions, variable torque and pitch control are activated, while in extreme survival conditions, blade feathering is applied, and the rotor is locked at a special rotor azimuth. Moreover, two main load directions are taken into account, and the mooring chains are set to be broken progressively. Finally, the time histories of the motion and anchor chain tension responses are illustrated. From the results of the simulations, the following conclusions can be drawn:
- (1)
- No matter whether a motion or tension response occurs after a mooring failure of an FOWT, the response consists of two components, which are the transient-state and steady-state responses. A transient-state peak is motivated by the sudden unloading at the fairlead of the broken chain and by the effect of the initial condition immediately prior to the breakage. A steady-state offset is caused by the unbalanced layout of the residual mooring system. Because the platform loses nearly all of its in-plane mooring stiffness when three chains have been broken, the transient peak of the planar motion disappears and is integrated into the final offset.
- (2)
- According to the motion and tension response curves that were obtained, the more chains that are broken, the further the position offset of the platform will be. The offset direction from the initial equilibrium position is on the opposite side of the broken chain. When the chains are broken, the tensions in the residual chains within the same group increase, and the maximum tension may threaten to approach the breaking load, inevitably causing more chain breakages. Meanwhile, the tensions in the other two residual groups decrease. When the platform moves and approaches the motion limit of the residual chains, the tensions in some of them will rise again. As a result of blade feathering, the tensions in chains under extreme conditions do not increase very much from the tension level under design conditions.
- (3)
- The final patterns of the two residual chain groups are simulated and demonstrated, and the phenomena of slack chains, curved laid lengths, and chain intersections are captured at the end. Under the design conditions and extreme conditions, when a whole chain group is completely broken, a deflection angle of 60° can appear on the laid length of the chain in the two residual groups, which is enough to bring about dangerous dragging of the anchor if the applied anchor is not designed to hold the omnidirectional mooring load. In fact, to reduce the cost of the distributed catenary mooring system, the majority of anchors used in ocean engineering are not designed to hold this load. Moreover, the situation for the entire mooring system worsens as an increasing number of residual chains lose their holding power in the seabed.
- (4)
- An asymmetric mooring failure, e.g., C1 + C2, C1 → C2, C4 + C5, or C4 → C5, and the aerodynamic lift force acting on the blades in the extreme survival configuration both excite the yaw motion of the platform after mooring failures. The yaw motion will lead to an unsteady moment of torsion to the nacelle yaw and to the twisting of the various chains. It is suggested that the nacelle yaw bearing be locked and reinforced in time before the sea reaches an extreme state. Based on the moment of the inertia of the FOWT, the chains will be stretched tightly again when the platform is pushed to its motion limit.
Author Contributions
Conceptualization, S.H.; methodology, S.H. and X.Z.; software, X.Z. and X.B.; validation, S.H. and B.W.; formal analysis, X.Z.; investigation, X.B.; resources, Y.Y.; data curation, X.Z.; writing—original draft preparation, S.H.; writing—review and editing, X.Z.; visualization, X.B.; supervision, S.H.; project administration, S.H.; funding acquisition, S.H. and Y.Y. All authors have read and agreed to the published version of the manuscript.
Funding
This research was funded by the Science Foundation for Young Scientists of Tianjin (Grant No. 22JCQNJC00380) and the Project Supported by State Key Laboratory of Hydraulic Engineering Intelligent Construction and Operation (Tianjin University) (Grant No. HESS-2201).
Institutional Review Board Statement
Not applicable.
Informed Consent Statement
Not applicable.
Data Availability Statement
Data is contained within the article.
Acknowledgments
The authors would like to thank all partners and team members of Tianjin University of Technology and Tianjin University.
Conflicts of Interest
The authors declare no conflicts of interest.
References
- BS EN ISO 19901-7:2013; Petroleum and Natural Gas Industries—Specific Requirements for Offshore Structures. Part 7: Stationkeeping Systems for Floating Offshore Structures and Mobile Offshore Units. ISO: Geneva, Switzerland, 2013.
- API-RP-2SK; API Recommended Practice 2SK. Design and Analysis of Stationkeeping Systems for Floating Structures. API: Washington, DC, USA, 2005.
- DNV-OS-E301; Offshore Standard. Position Mooring. DNV: Oslo, Norway, 2008.
- Lamei, A.; Hayatdavoodi, M. On motion analysis and elastic response of floating offshore wind turbines. J. Ocean Eng. Mar. Energy 2020, 6, 71–90. [Google Scholar] [CrossRef]
- Lauria, A.; Loprieno, P.; Francone, A.; Leone, E.; Tomasicchio, G.R. Recent advances in understanding the dynamic characterization of floating offshore wind turbines. Ocean Eng. 2024, 307, 118189. [Google Scholar] [CrossRef]
- Li, Y.; Zhu, Q.; Liu, L.; Tang, Y. Transient response of a SPAR-type floating offshore wind turbine with fractured mooring lines. Renew. Energy 2018, 122, 576–588. [Google Scholar] [CrossRef]
- Ma, G.; Zhong, L.; Zhang, X.; Ma, Q.; Kang, H.S. Mechanism of mooring line breakage of floating offshore wind turbine under extreme coherent gust with direction change condition. J. Mar. Sci. Technol. 2020, 25, 1283–1295. [Google Scholar] [CrossRef]
- Zhang, C.; Wang, S.; Xie, S.; He, J.; Gao, J.; Tian, C. Effects of mooring line failure on the dynamic responses of a semisubmersible floating offshore wind turbine including gearbox dynamics analysis. Ocean Eng. 2022, 245, 110478. [Google Scholar] [CrossRef]
- Neisi, A.; Ghassemi, H.; Iranmanesh, M. Effect of the multi-segment mooring system failure on the dynamic motions of the floating platform. Ocean Eng. 2023, 290, 116371. [Google Scholar] [CrossRef]
- Subbulakshmi, A.; Verma, M. Dynamic response analysis of a semisubmersible floating offshore wind turbine subjected to mooring line failure under normal and extreme environmental conditions. Ocean Eng. 2024, 304, 117907. [Google Scholar] [CrossRef]
- Liu, Z.; Zhao, J.; Lin, X. Effects of mooring line failure on semi-submersible wind turbine and the study of its mitigation measures. Ocean Eng. 2024, 311, 118889. [Google Scholar] [CrossRef]
- Nie, D.; Yang, Y.; Li, S.; Yu, J.; Bashir, M.; Yin, J.; Ren, Y.; Hao, J.; Wang, F.; Liu, Q.; et al. Investigation of mooring breakage impact on dynamic responses of a 15MW floating offshore wind turbine. Ocean Eng. 2024, 311, 118996. [Google Scholar] [CrossRef]
- Chen, M.; Yang, L.; Sun, X.; Pan, J.; Zhang, K.; Lin, L.; Yun, Q.; Chen, Z. Dynamic Analysis of a Barge-Type Floating Wind Turbine Subjected to Failure of the Mooring System. J. Mar. Sci. Eng. 2024, 12, 617. [Google Scholar] [CrossRef]
- Lauria, A.; Loprieno, P.; Rizzo, F.; Severini, A.; Foti, D.; Leone, E.; Francone, A.; Tomasicchio, G.R. On the effects of wind and operating conditions on mooring line tensions for floating offshore wind turbine. Appl. Ocean Res. 2024, 152, 104197. [Google Scholar] [CrossRef]
- Zhao, Z.; Li, X.; Wang, W.; Shi, W. Analysis of Dynamic Characteristics of an Ultra-Large Semi-Submersible Floating Wind Turbine. J. Mar. Sci. Eng. 2019, 7, 169. [Google Scholar] [CrossRef]
- Wang, L.; Robertson, A.; Jonkman, J.; Yu, Y.-H.; Koop, A.; Borràs Nadal, A.; Li, H.; Bachynski-Polić, E.; Pinguet, R.; Shi, W.; et al. OC6 Phase Ib: Validation of the CFD predictions of difference-frequency wave excitation on a FOWT semisubmersible. Ocean Eng. 2021, 241, 110026. [Google Scholar] [CrossRef]
- Lamei, A.; Hayatdavoodi, M.; Riggs, H.R. Motion and elastic response of wind-tracing floating offshore wind turbines. J. Ocean Eng. Mar. Energy 2023, 9, 43–67. [Google Scholar] [CrossRef]
- Tian, Y.; Zhong, Y. Effects of turbine layout spacing and angle on wake interference of floating offshore wind farms. J. Mech. Sci. Technol. 2024, 38, 1237–1248. [Google Scholar] [CrossRef]
- Gao, S.; Zhang, L.; Shi, W.; Wang, W.; Wang, B.; Li, X. Dynamic Analysis of a 10 MW Floating Offshore Wind Turbine Considering the Tower and Platform Flexibility. J. Ocean Univ. China 2024, 23, 358–370. [Google Scholar] [CrossRef]
- Hallowell, S.T.; Arwade, S.R.; Fontana, C.M.; DeGroot, D.J.; Aubeny, C.P.; Diaz, B.D.; Myers, A.T.; Landon, M.E. System reliability of floating offshore wind farms with multiline anchors. Ocean Eng. 2018, 160, 94–104. [Google Scholar] [CrossRef]
- Hall, M.; Connolly, P. Coupled dynamics modelling of a floating wind farm with shared mooring lines. In Proceedings of the International Conference on Offshore Mechanics and Arctic Engineering, Madrid, Spain, 17–22 June 2018; p. V010T009A087. [Google Scholar]
- Connolly, P.; Hall, M. Comparison of pilot-scale floating offshore wind farms with shared moorings. Ocean Eng. 2019, 171, 172–180. [Google Scholar] [CrossRef]
- Zhang, Y.; Liu, H. Coupled dynamic analysis on floating wind farms with shared mooring under complex conditions. Ocean Eng. 2023, 267, 113323. [Google Scholar] [CrossRef]
- Lozon, E.; Hall, M. Coupled loads analysis of a novel shared-mooring floating wind farm. Appl. Energy 2023, 332, 120513. [Google Scholar] [CrossRef]
- Yang, Y.; Bashir, M.; Michailides, C.; Li, C.; Wang, J. Development and application of an aero-hydro-servo-elastic coupling framework for analysis of floating offshore wind turbines. Renew. Energy 2020, 161, 606–625. [Google Scholar] [CrossRef]
- Yang, Y.; Bashir, M.; Li, C.; Wang, J. Investigation on mooring breakage effects of a 5 MW barge-type floating offshore wind turbine using F2A. Ocean Eng. 2021, 233, 108887. [Google Scholar] [CrossRef]
- ANSYS Inc. AQWA Theory Manual, 2023 R2 ed.; ANSYS Inc.: Canonsburg, PA, USA, 2023. [Google Scholar]
- Moriarty, P.J.; Hansen, A.C. AeroDyn Theory Manual; National Renewable Energy Laboratory: Golden, CO, USA, 2005. [Google Scholar]
- Jonkman, J.M. Modeling of the UAE Wind Turbine for Refinement of FAST_AD; National Renewable Energy Laboratory: Golden, CO, USA, 2003. [Google Scholar]
- Jonkman, J.; Butterfield, S.; Musial, W.; Scott, G. Definition of a 5-MW Reference Wind Turbine for Offshore System Development; National Renewable Energy Laboratory: Golden, CO, USA, 2009. [Google Scholar]
- Jonkman, J.M. Dynamics Modeling and Loads Analysis of an Offshore Floating Wind Turbine; National Renewable Energy Laboratory: Golden, CO, USA, 2007. [Google Scholar]
- Jonkman, B.J. TurbSim User’s Guide; National Renewable Energy Laboratory: Golden, CO, USA, 2014. [Google Scholar]
Disclaimer/Publisher’s Note: The statements, opinions and data contained in all publications are solely those of the individual author(s) and contributor(s) and not of MDPI and/or the editor(s). MDPI and/or the editor(s) disclaim responsibility for any injury to people or property resulting from any ideas, methods, instructions or products referred to in the content. |
© 2025 by the authors. Licensee MDPI, Basel, Switzerland. This article is an open access article distributed under the terms and conditions of the Creative Commons Attribution (CC BY) license (https://creativecommons.org/licenses/by/4.0/).
































