Transcriptome Analysis Reveals the Regulatory Mechanism of Lipid Metabolism and Oxidative Stress in Litopenaeus vannamei under Low-Salinity Stress
Abstract
1. Introduction
2. Materials and Methods
2.1. Salinity Stress Test and Sample Collection
2.2. RNA Extraction and Quality Control
2.3. Data Processing and Analysis
2.4. RT-qPCR Verification
3. Results
3.1. Quality Control Statistics of Transcriptome Sequencing Results
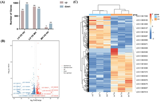
3.2. Differential Gene Expression Analysis
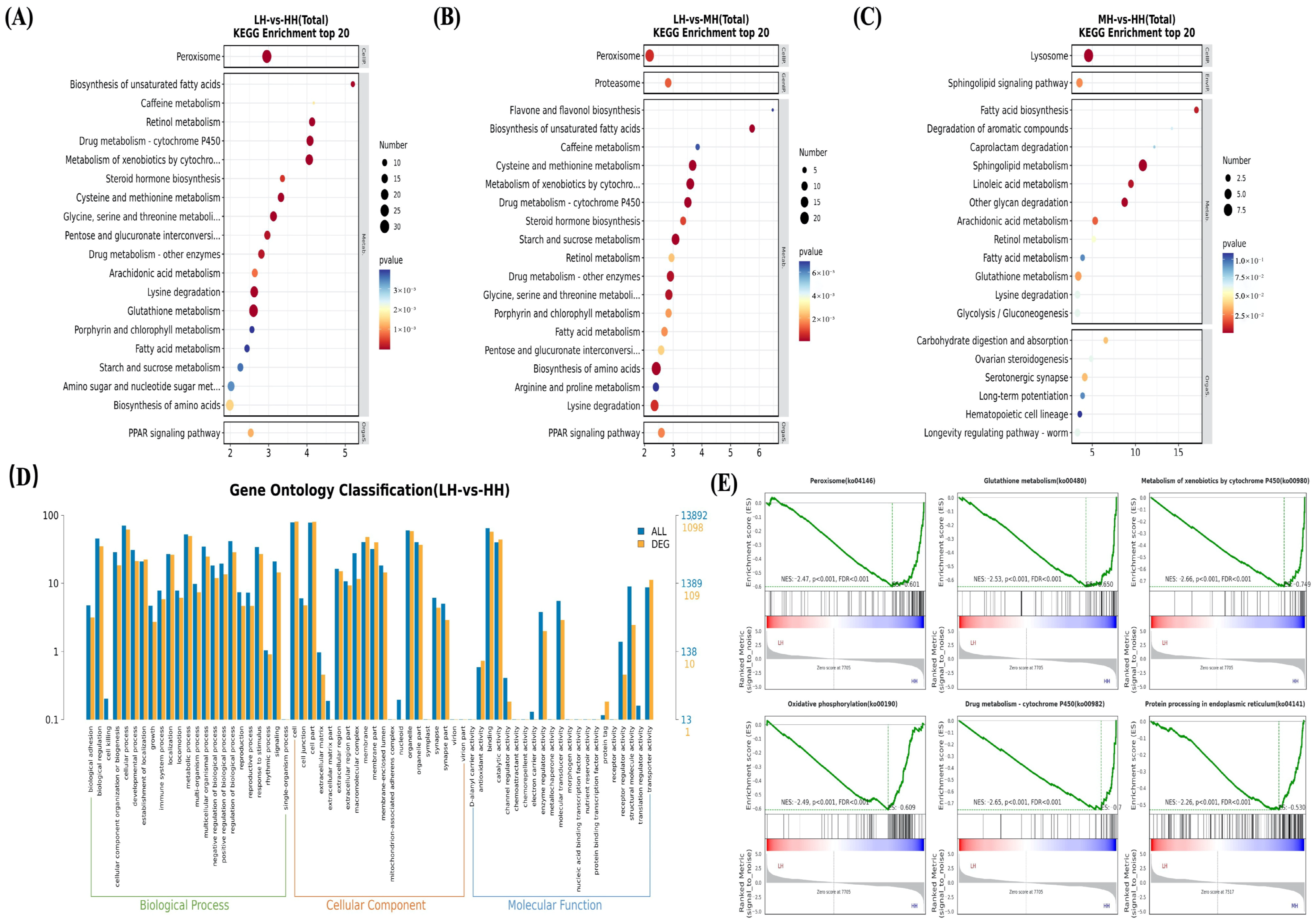
3.3. Enrichment of GO Functional Annotation and KEGG Pathway Analysis of Differentially Expressed Genes
3.4. Verification of RNA-Seq Results by qPCR
4. Discussion
5. Conclusions
Author Contributions
Funding
Institutional Review Board Statement
Informed Consent Statement
Data Availability Statement
Conflicts of Interest
References
- Zheng, Y.; Liu, Y.; Liu, A. Optimization of culture system about Litopenaeus vannamei hepatopancreas primary cell. Feed. Ind. 2015, 36, 47–50. [Google Scholar] [CrossRef]
- Li, E.; Chen, L.; Zeng, C.; Chen, X.; Yu, N.; Lai, Q.; Qin, J.G. Growth, body composition, respiration and ambient ammonia nitrogen tolerance of the juvenile white shrimp, Litopenaeus vannamei, at different salinities. Aquaculture 2007, 265, 385–390. [Google Scholar] [CrossRef]
- Chen, K.; Li, E.; Li, T.; Xu, C.; Wang, X.; Lin, H.; Qin, J.G.; Chen, L. Transcriptome and Molecular Pathway Analysis of the Hepatopancreas in the Pacific White Shrimp Litopenaeus vannamei under Chronic Low-Salinity Stress. PLoS ONE 2015, 10, e0131503. [Google Scholar] [CrossRef] [PubMed]
- Sun, Z.; Lou, F.; Zhang, Y.; Song, N. Gill Transcriptome Sequencing and De Novo Annotation of Acanthogobius ommaturus in Response to Salinity Stress. Genes 2020, 11, 631. [Google Scholar] [CrossRef]
- Zhang, X.; Yuan, J.; Sun, Y.; Li, S.; Gao, Y.; Yu, Y.; Liu, C.; Wang, Q.; Lv, X.; Zhang, X.; et al. Penaeid shrimp genome provides insights into benthic adaptation and frequent molting. Nat. Commun. 2019, 10, 356. [Google Scholar] [CrossRef]
- Wang, Y.; Li, E.; Long, L.; Yu, N.; Zhang, F.Y.; Chen, L.Q. Review on the osmoregulation and adaptation to salinity changes of Chinese mitten crab Eriocheir sinensis. Mar. Fish. 2011, 33, 352–360. [Google Scholar] [CrossRef]
- Li, C.; Li, N.; Dong, T.; Fu, Q.; Cui, Y.; Li, Y. Analysis of differential gene expression in Litopenaeus vannamei under High salinity stress. Aquac. Rep. 2020, 18, 100423. [Google Scholar] [CrossRef]
- Zhou, J. Preliminary Investigation on Osmoregulation of Chinese Mitten crab, Eriocheir sinensis Based on Omics. Master’s Thesis, Shanghai Ocean University, Shanghai, China, 2019. [Google Scholar] [CrossRef]
- Zhu, H. Effects of ambient Na+/K+ on Growth and Physiological Characteristics of Litopenaeus vannamei in Low-Salinity Waters. Master’s Thesis, Shanghai Ocean University, Shanghai, China, 2023. [Google Scholar] [CrossRef]
- Wang, L.; Li, X.; Xie, J.; Feng, Q.; Wang, C.; Dai, X. Effects of salinity, temperature, ammonia and nitrite stress on growth and physiological biochemical indices of Litopenaeus vannamei. J. Shanghai Ocean. Univ. 2024, 1–17. Available online: https://link.cnki.net/urlid/31.2024.S.20240514.1352.002 (accessed on 26 July 2024).
- Liu, Q.; Wang, W.; Huang, X. Effects of dietary energy sources and levels on growth, antioxidant capacity and protein utilization of Litopenaeus vannamei. J. Fish. Sci. China 2023, 30, 1067–1079. [Google Scholar] [CrossRef]
- Liang, F.; Liang, H.; Zhuo, H.; Sun, R.; Wang, P.; Wen, C. Transcriptomics analysis of response of scalloped spiny lobster Panulirus homarus to nitrite stress. J. Dalian Ocean Univ. 2022, 37, 809–816. [Google Scholar] [CrossRef]
- Zhong, W.; Li, E.; Li, Q. Effects of Mulberry Leaf Oligosaccharides on Growth Performance, Intestinal Digestive Enzyme Activity, Immune Function and Microflora of Largemouth Bass (Micropterus salmoides). J. Anim. Nutr. 2024, 36, 1795–1805. [Google Scholar] [CrossRef]
- Dai, T.; Ma, X.; Zhan, Y. Exploration on the impact of fever on polarization of macrophage infected with Salmonella based on RNA-sequencing. Mod. Pract. Med. 2024, 36, 288–293. [Google Scholar] [CrossRef]
- Xu, S.; Chen, K.; Luo, Q.; Liu, H.; Ou, M.; Shangguan, Q.; Zhao, J. Microbial community in intestine of snakehead based on 16S rRNA high-throughput sequencing. J. Dalian Ocean Univ. 2020, 35, 693–700. [Google Scholar] [CrossRef]
- Li, W. Identification of Genomic Variation Landscape of Cervical Adenocarcinoma and Differential Transcriptome Expression of Cervical Adenocarcinoma and Squamous Cell Carcinoma. Ph.D. Thesis, Peking Union Medical College, Beijing, China, 2020. [Google Scholar] [CrossRef]
- Liu, L. Screening of Lipid Raft Protein LvFlotillin Interacting Protein and Study on Its Gene Function in Litopenaeus vannamei. Master’s Thesis, Third Institute of Oceanography, Ministry of Natural Resources, Xiamen, China, 2024. [Google Scholar] [CrossRef]
- Liu, M.; Liu, X.; Zeng, T.; Chen, S.; Li, Y.; Zhou, G. MDC1 promotes proliferation, migration and invasion of cholangio-carcinoma cells by suppressing p53 signaling pathway. Mil. Med. 2024, 48, 434–444. Available online: https://link.cnki.net/urlid/11.5950.r.20240511.1143.006 (accessed on 26 July 2024).
- Zhang, Y. Genetic Variation Analysis of Different Population Mantis Shrimp Oratosquilla oratoria Based on Mitochondrial DNA Control Region and Transcriptome. Master’s Thesis, Zhejiang Ocean University, Zhoushan, China, 2018. [Google Scholar]
- Yu, D.; Zhai, Y.; He, P.; Jia, R. Comprehensive Transcriptomic and Metabolomic Analysis of the Litopenaeus vannamei Hepatopancreas After WSSV Challenge. Front. Immunol. 2022, 13, 826794. [Google Scholar] [CrossRef]
- Li, Y.-D.; Si, M.-R.; Jiang, S.-G.; Yang, Q.-B.; Jiang, S.; Yang, L.-S.; Huang, J.-H.; Chen, X.; Zhou, F.-L.; Li, E. Transcriptome and molecular regulatory mechanisms analysis of gills in the black tiger shrimp Penaeus monodon under chronic low-salinity stress. Front. Physiol. 2023, 14, 1118341. [Google Scholar] [CrossRef]
- Wang, M.; Li, B.; Wang, J.; Xie, S.; Zhang, L. Skin transcriptome and physiological analyses reveal the metabolic and immune responses of yellow catfish (Pelteobagrus fulvidraco) to acute hypoxia. Aquaculture 2022, 546, 737277. [Google Scholar] [CrossRef]
- Luo, Z.; Yu, Y.; Zhang, Q.; Bao, Z.; Xiang, J.; Li, F. Comparative Transcriptome Analysis Reveals the Adaptation Mechanism to High Salinity in Litopenaeus vannamei. Front. Mar. Sci. 2022, 9, 864338. [Google Scholar] [CrossRef]
- Ling, F.; Fan, Y.; Wang, Z.; Xie, N.; Li, J.; Wang, G.; Feng, J. Combined transcriptome and metabolome analysis reveal key regulatory genes and pathways of feed conversion efficiency of oriental river prawn Macrobrachium nipponense. BMC Genom. 2023, 24, 267. [Google Scholar] [CrossRef]
- Liu, Z.; Ma, A.; Yuan, C.; Zhao, T.; Chang, H.; Zhang, J. Transcriptome analysis of liver lipid metabolism disorders of the turbot Scophthalmus maximus in response to low salinity stress. Aquaculture 2021, 534, 736273. [Google Scholar] [CrossRef]
- Guo, T.; Yang, Y.; Meng, F.; Wang, S.; Xia, S.; Qian, Y.; Li, M.; Wang, R. Effects of low salinity on gill and liver glycogen metabolism of great blue-spotted mudskippers (Boleophthalmus pectinirostris). Comp. Biochem. Physiol. Part C Toxicol. Pharmacol. 2020, 230, 108709. [Google Scholar] [CrossRef] [PubMed]
- Chen, K.; Li, E.; Gan, L.; Wang, X.; Xu, C.; Lin, H.; Qin, J.G.; Chen, L. Growth and Lipid Metabolism of the Pacific White Shrimp Litopenaeus vannamei at Different Salinities. J. Shellfish Res. 2014, 33, 825–832. [Google Scholar] [CrossRef]
- Wang, Y.; Li, H.; Wei, J.; Hong, K.; Zhou, Q.; Liu, X.; Hong, X.; Li, W.; Liu, C.; Zhu, X.; et al. Multi-Effects of Acute Salinity Stress on Osmoregulation, Physiological Metabolism, Antioxidant Capacity, Immunity, and Apoptosis in Macrobrachium rosenbergii. Antioxidants 2023, 12, 1836. [Google Scholar] [CrossRef] [PubMed]
- Lemos, D.; Phan, V.N.; Alvarez, G. Growth, oxygen consumption, ammonia-N excretion, biochemical composition and energy content of Farfantepenaeus paulensis Pérez-Farfante žCrustacea, Decapoda, Penaeidae/early postlarvae in different salinities. J. Exp. Mar. Biol. Ecol. 2001, 261, 55–74. [Google Scholar] [CrossRef]
- Tseng, Y.-C.; Hwang, P.-P. Some insights into energy metabolism for osmoregulation in fish. Comp. Biochem. Physiol. Part C Toxicol. Pharmacol. 2008, 148, 419–429. [Google Scholar] [CrossRef]
- Mounia, T.; Pierre, A.; Sailesh, S.; Nasser, B.; Cherkaoui-Malki, M.; Latruffe, N. Mechanisms Mediating the Regulation of Peroxisomal Fatty Acid Beta-Oxidation by PPARα. Int. J. Mol. Sci. 2021, 22, 8969. [Google Scholar] [CrossRef] [PubMed]
- Zeng, J.; Li, D. Expression and purification of his-tagged rat peroxisomal acyl-CoA oxidase I wild-type and E421 mutant proteins. Protein Expr. Purif. 2004, 38, 153–160. [Google Scholar] [CrossRef]
- Lu, Q.; Zong, W.; Zhang, M.; Chen, Z.; Yang, Z. The Overlooked Transformation Mechanisms of VLCFAs: Peroxisomal β-Oxidation. Agriculture 2022, 12, 947. [Google Scholar] [CrossRef]
- Zhang, Y.; Wu, Q.; Fang, S.; Li, S.; Zheng, H.; Zhang, Y.; Ikhwanuddin, M.; Ma, H. mRNA profile provides novel insights into stress adaptation in mud crab megalopa, Scylla paramamosain after salinity stress. BMC Genom. 2020, 21, 559. [Google Scholar] [CrossRef]
- Wang, J.; Liu, Q.; Zhang, X.; Gao, G.; Niu, M.; Wang, H.; Chen, L.; Wang, C.; Mu, C.; Wang, F. Metabolic Response in the Gill of Portunus trituberculatus Under Short-Term Low Salinity Stress Based on GC-MS Technique. Front. Mar. Sci. 2022, 9, 881016. [Google Scholar] [CrossRef]
- Zhang, K.; Wang, Y.; Zhang, Z. Research progress on mechanism of response to hypoxia stress in abalone. J. Fish. China 2023, 47, 3–28. [Google Scholar] [CrossRef]
- Calder, P.C. Omega-3 Fatty Acids and Inflammatory Processes. Nutrients 2010, 2, 355–374. [Google Scholar] [CrossRef] [PubMed]



| Primer Name | Nucleotide Sequence (5′ → 3′) |
|---|---|
| GCH1-qF | CATCGAGATGTTCTCCACGTG |
| GCH1-qR | TCTTGGACTTGCAATCTACGG |
| BBOX1-qF | TCGACTTGAATGTGAAGCCTG |
| BBOX1-qR | CTATAATGCCCGTCTGTCCAC |
| CHE1-qF | GTGGATCTCTGGACCAACTTC |
| CHE1-qR | CCCTGTCGTAGAGCTTCATG |
| TRet1-qF | AAAGTCTTCCAAACATGCACG |
| TRet1-qR | TGAAGTGTATGTTGGAGTCTGG |
| ACOX1-qF | TCATCCCTTCATTGTCCAGC |
| ACOX1-qR | ATCTCGCCAACAGTAACACC |
| MVK-qF | TCGACAATTCCATCTGCACG |
| MVK-qR | ACCTTCGTGTTCACTAGCAG |
| CYP2L1-qF | GCTGTTCGTGTTCCTCTCC |
| CYP2L1-qR | TCGTAATCACAACGTCGATGG |
| XDH-qF | ACAGGGCATAAACACCAAGG |
| XDH-qR | CTATAGGAAGCCACATCTGACC |
| MPV-qF | TGACTAACTGGACTGTTTGGC |
| MPV-qR | TCTGCTCCTTTACTCCTGTATTTG |
| 18S F | CCTCGGTTCTATTTTGTCGGTTTT |
| 18S R | GCAGATGCTTTCGCAGTAGGT |
| Sample | HH | LH | MH |
|---|---|---|---|
| Total reads | 48,568,564.67 | 50,082,047.33 | 48,203,486.67 |
| Total mapped | 43,215,286 (89.78%) | 45,061,647 (89.98%) | 43,287,722 (89.80%) |
| Multiple mapped | 12,355,276 (25.4%) | 12,541,736 (25.04%) | 11,476,955 (23.80%) |
| Uniquely mapped | 31,254,727 (64.38%) | 32,519,911 (64.92%) | 31,810,767 (65.99%) |
| HH | LH | MH | |
|---|---|---|---|
| Raw reads | 152 | 146 | 147 |
| Raw bases | 22 | 22 | 21 |
| Clean reads | 150 | 144 | 145 |
| Clean bases | 20 | 21 | 20 |
| Valid Bases (%) | 94.2 | 94.5 | 94.5 |
| Q30 (%) | 94.3 | 94.6 | 94.7 |
| GC content (%) | 52.24 | 52.35 | 52 |
| Pathway | Number of Differentially Expressed Genes in Each Group (n) | ||
|---|---|---|---|
| LH vs. HH | LH vs. MH | MH vs. HH | |
| Metabolism of xenobiotics by cytochrome P450 | 20 | 16 | 0 |
| Peroxisome | 30 | 20 | 0 |
| Drug metabolism—cytochrome P450 | 18 | 14 | 0 |
| Retinol metabolism | 14 | 9 | 2 |
| Glutathione metabolism | 27 | 0 | 4 |
| Glycine, serine, and threonine metabolism | 17 | 14 | 0 |
| Cysteine and methionine metabolism | 15 | 15 | 0 |
| Lysine degradation | 21 | 17 | 3 |
| Biosynthesis of unsaturated fatty acids | 8 | 8 | 0 |
| Pentose and glucuronate interconversions | 14 | 11 | 0 |
| Drug metabolism—other enzymes | 15 | 14 | 0 |
| Steroid hormone biosynthesis | 10 | 9 | 0 |
| Arachidonic acid metabolism | 13 | 10 | 3 |
| PPAR signaling pathway | 13 | 12 | 0 |
| Biosynthesis of amino acids | 21 | 23 | 0 |
| Caffeine metabolism | 6 | 5 | 0 |
| Amino sugar and nucleotide sugar metabolism | 17 | 0 | 0 |
| Starch and sucrose metabolism | 13 | 16 | 0 |
| Fatty acid metabolism | 11 | 0 | 2 |
| Porphyrin and chlorophyll metabolism | 10 | 10 | 0 |
Disclaimer/Publisher’s Note: The statements, opinions and data contained in all publications are solely those of the individual author(s) and contributor(s) and not of MDPI and/or the editor(s). MDPI and/or the editor(s) disclaim responsibility for any injury to people or property resulting from any ideas, methods, instructions or products referred to in the content. |
© 2024 by the authors. Licensee MDPI, Basel, Switzerland. This article is an open access article distributed under the terms and conditions of the Creative Commons Attribution (CC BY) license (https://creativecommons.org/licenses/by/4.0/).
Share and Cite
Cao, S.; Li, Y.; Jiang, S.; Yang, Q.; Huang, J.; Yang, L.; Shi, J.; Jiang, S.; Wen, G.; Zhou, F. Transcriptome Analysis Reveals the Regulatory Mechanism of Lipid Metabolism and Oxidative Stress in Litopenaeus vannamei under Low-Salinity Stress. J. Mar. Sci. Eng. 2024, 12, 1387. https://doi.org/10.3390/jmse12081387
Cao S, Li Y, Jiang S, Yang Q, Huang J, Yang L, Shi J, Jiang S, Wen G, Zhou F. Transcriptome Analysis Reveals the Regulatory Mechanism of Lipid Metabolism and Oxidative Stress in Litopenaeus vannamei under Low-Salinity Stress. Journal of Marine Science and Engineering. 2024; 12(8):1387. https://doi.org/10.3390/jmse12081387
Chicago/Turabian StyleCao, Siyao, Yundong Li, Song Jiang, Qibin Yang, Jianhua Huang, Lishi Yang, Jianzhi Shi, Shigui Jiang, Guoliang Wen, and Falin Zhou. 2024. "Transcriptome Analysis Reveals the Regulatory Mechanism of Lipid Metabolism and Oxidative Stress in Litopenaeus vannamei under Low-Salinity Stress" Journal of Marine Science and Engineering 12, no. 8: 1387. https://doi.org/10.3390/jmse12081387
APA StyleCao, S., Li, Y., Jiang, S., Yang, Q., Huang, J., Yang, L., Shi, J., Jiang, S., Wen, G., & Zhou, F. (2024). Transcriptome Analysis Reveals the Regulatory Mechanism of Lipid Metabolism and Oxidative Stress in Litopenaeus vannamei under Low-Salinity Stress. Journal of Marine Science and Engineering, 12(8), 1387. https://doi.org/10.3390/jmse12081387

