Simulation Model of Hydraulic System States for Ship Cranes
Abstract
1. Introduction
2. Methods Analyzing Ship Crane States
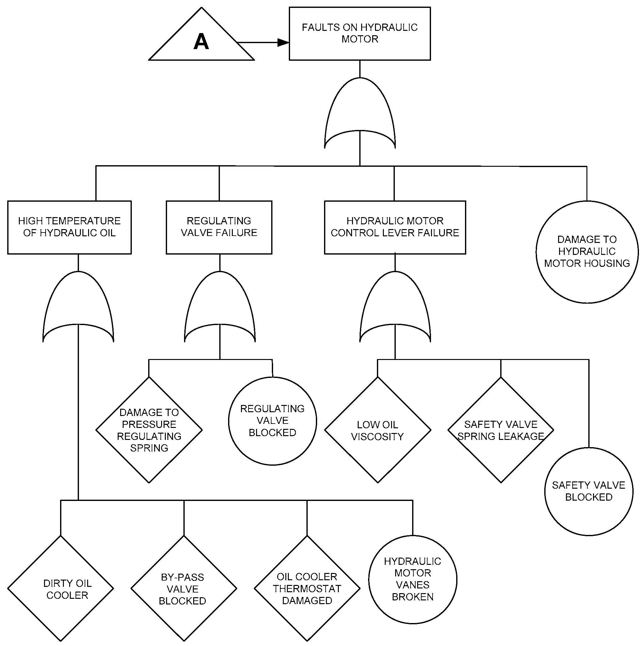
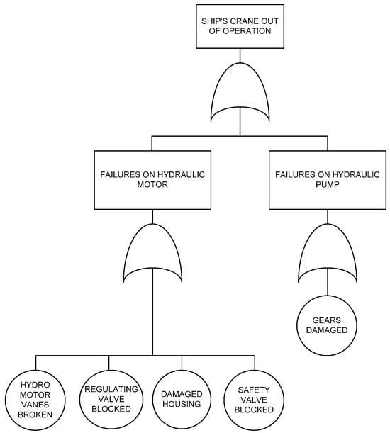
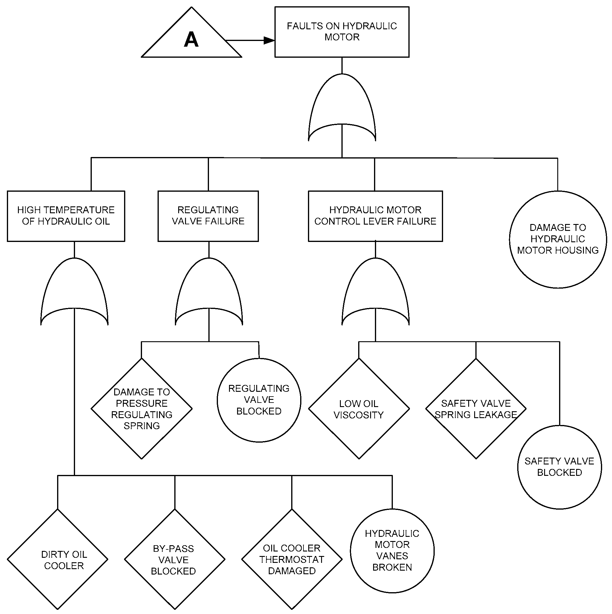
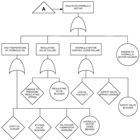
2.1. Crane State (Failure) Analysis Using the FTA Method
- Defining and describing the ship system;
- Becoming familiar with the limitations of the system and goals;
- Defining the top event;
- Utilizing the ship system database, which usually includes a history of the system state from the maintenance program package used to construct the fault tree.
- failure of the hydraulic engine, and
- failure of the hydraulic pump.
2.2. Markov Mathematical Model
2.3. System Dynamics Simulation Model
- Defining the problem;
- Conceptualization of the system;
- Constructing the model in the POWERSIM PowerSim Constructor 2.5.d (4002) simulation program;
- The behavior of the model when changing the initial conditions;
- Testing the validity of the model;
- Analysing the obtained results.
- Mental-verbal model;
- Structural model;
- Mathematical model;
- Simulation model using the POWERSIM PowerSim Constructor 2.5.d (4002) computer program.
2.4. Regression Analysis of the Results Obtained from the System Dynamics Simulation Model
- Linear correlation: y = ax + b.
- Curved line correlation: y = aebx.
3. Results and Discussion
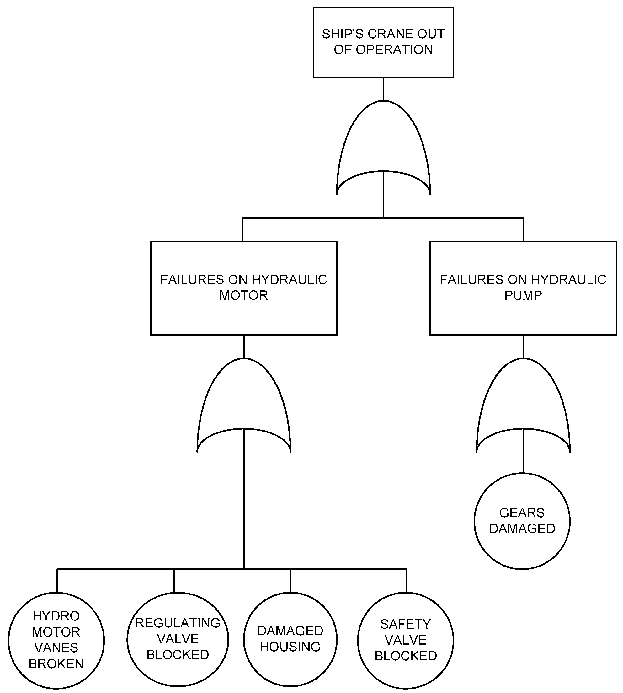
3.1. FTA Method for Analyzing Ship Crane Failures
- Damage to the hydraulic motor housing;
- Blocked control valve;
- Broken hydraulic motor vanes;
- Blocked safety valve;
- Damaged hydraulic pump gears.
3.2. Mathematical Model Described Using the Markov Model
- Ship crane state: “in operation”;
- Out of order state: “control valve blocked”;
- Out of order state: “vanes on hydraulic motor broken”;
- Out of order state: “safety valve blocked”;
- Out of order state: “hydraulic motor housing damaged”;
- Out of order state: “hydraulic pump gears damaged”;
- Out of order state: “ship crane out of order”.

3.3. System Dynamics Simulation Model for Ship Crane Reliability
3.4. Analysis of Obtained Results
3.5. Regression Analysis of Results Obtained from Simulation of a Given Scenario
4. Conclusions
Funding
Institutional Review Board Statement
Informed Consent Statement
Data Availability Statement
Conflicts of Interest
References
- Japan P&I Club. Cranes, Their Operation and Reasons for Failures; P&I Loss Prevention Bulletin; The Japan Ship Owners’ Mutual Protection & Indemnity Association Loss Prevention and Ship Inspection Department: Tokyo, Japan, 2015; Volume 36. [Google Scholar]
- Walton, P. Ship Cranes/Wires Problems and Their Prevention. Available online: https://www.nautinsthk.com/pluginAppObj/pluginAppObj_437_02/Ships-Cranes-Wires-Problems-Their-Prevention-2016.pdf (accessed on 15 April 2024).
- Mennis, E.; Agapios, P.; Ioannis, L.; Nikitas, N. Improving port container terminal efficiency with the use of Markov theory. Marit. Econ. Logist. 2008, 10, 243–257. [Google Scholar] [CrossRef]
- Jurjević, M. Simulacijsko Modeliranje Pouzdanosti Tehničkog Sustava Primjenom Sustavne Dinamike. Doctoral Dissertation, Faculty of Electrical Engineering, Mechanical Engineering and Naval Architecture, Split, Croatia, 2009. [Google Scholar]
- Szpytko, J.; Salgado Duarte, Y.A. Digital twins concept model for integrated maintenance: A case study for crane operation. J. Intell. Manuf. 2021, 32, 1863–1881. [Google Scholar] [CrossRef]
- Widarto, H.; Handani, D.W. Maintenance scheduling for diesel generator support system of container crane using system dynamic modeling. In Proceedings of the 2015 International Conference on Advanced Mechatronics, Intelligent Manufacture, and Industrial Automation (ICAMIMIA), Surabaya, Indonesia, 15–17 October 2015; pp. 188–193. [Google Scholar]
- Bello, A.E. Gantry Crane Maintenance: Proactive or Reactive; Port Technology International; Port of Miami Crane Management, Inc.: Miami, FL, USA, 2005; p. 27. [Google Scholar]
- A. P. GALIOT-Serving the World’s Shipping, Database for marine propulsion system MAN B&W 6L60MC on the m/v Exp. Galiot Maritime System is dedicated software package special designed for large and small Ship Management Companies, Split, Ship Inspection Report AP, Dubrovnik 2008, Croatia.
- Pudar, N. Use of amos in the ship maintenance optimisation process. In Proceedings of the Student International Scientific Conference, Batumi, Georgia, 17 May 2022. [Google Scholar]
- Bilić, B.; Jurjević, M.; Barle, J. Reliability Estimation of Technical System Using Markov Models and System Dynamics. Strojarstvo 2010, 52, 271–281. [Google Scholar]
- Jurjević, M.; Koboević, N.; Bošnjak, M. Modelling of dynamic reliability stages of a ship Modelling the Stages of Turbocharger Dynamic Reliability by Application of Exploitation Experience. Tech. Gaz. 2018, 25, 792–797. [Google Scholar]
- Lui, J.; Zio, E. System dynamic reliability assessment and failure prognostics. In Reliability Engineering & System Safety; Elsevier: Amsterdam, The Netherlands, 2017; Volume 160, pp. 21–36. [Google Scholar]
- Grabski, F. Semi-Markov Processes: Applications in System Reliability and Maintenance; Elsevier: Oxford, UK, 2014. [Google Scholar]
- Bazovsky, I. Reliability Theory and Practice; Manufactured in the United States by RR Donnelly, Dover Publications, INC: Mineola, NY, USA, 2015. [Google Scholar]
- Munitić, A.; Ristov, P. Sistemska Dinamika; Pomorski Fakultet, Sveučilište u Splitu: Split, Croatia, 2009. [Google Scholar]
- Baliwangi, L.; Arima, H.; Ishida, K.; Artana, K.B. Simulation on System Operation and Maintenance Using System Dynamics. J. JIME 2007, 42, 129–133. [Google Scholar] [CrossRef] [PubMed]
- Štambuk, A.; Biljan-August, M. Regresijska i Korelacijska Analiza; Sveučilišta u Rijeci, Ekonomski Fakultet u Rijeci: Rijeka, Croatia, 2009; ISBN 978-953-6148-86-8. [Google Scholar]
- Ebeling, C.E. An Introduction to Reliability and Maintainability Engineering; Waveland Press: Dayton, OH, USA, 2010. [Google Scholar]
- Lovrić, J. Osnove Brodske Terotehnologije; Pomorski Fakultet u Dubrovniku, Sveučilište u Splitu: Split, Croatia, 1989. [Google Scholar]
- Jakšić, S.; Erjavec, N.; Čeh Časni, A. Metode Primijenjene Matematičke i Statističke Analize; Metoda Primijenjene Matematičke i Statističke Analize, Sveučilište u Zagrebu-Ekonomski Fakultet: Zagreb, Croatia, 2020. [Google Scholar]
- Stazic, L.; Komar, I.; Račić, N. Evaluation Methodology for Ship’s Planned Maintenance System Database. Trans. Marit. Sci. 2017, 6, 109–116. [Google Scholar] [CrossRef]
- Lindqvist, B.H.; Doksum, A.K. Mathematical and Statistical Methods in Reliability; World Scientific: London, UK, 2003; Volume 7. [Google Scholar]











| λ01 | μ10 | λ02 | μ20 | λ03 | μ30 | λ04 | μ40 |
| 0.0000753 | 0.0147059 | 0.0000251 | 0.0066667 | 0.0000502 | 0.016 | 0.0000125 | 0.02 |
| λ05 | μ50 | α16 | α26 | α36 | α46 | α56 | μ60 |
| 0.0000125 | 0.00333 | 0.0147059 | 0.0066667 | 0.016 | 0.02 | 0.0333 | 0.000009 |
| P0 | P1 | P2 | P3 | P4 | P5 | P6 | Puk |
| 0.1 | 0.0002 | 0.0001 | 0.00016 | 0.00003 | 0.00019 | 0.9 | 1.0 |
Disclaimer/Publisher’s Note: The statements, opinions and data contained in all publications are solely those of the individual author(s) and contributor(s) and not of MDPI and/or the editor(s). MDPI and/or the editor(s) disclaim responsibility for any injury to people or property resulting from any ideas, methods, instructions or products referred to in the content. |
© 2024 by the author. Licensee MDPI, Basel, Switzerland. This article is an open access article distributed under the terms and conditions of the Creative Commons Attribution (CC BY) license (https://creativecommons.org/licenses/by/4.0/).
Share and Cite
Jurjević, M. Simulation Model of Hydraulic System States for Ship Cranes. J. Mar. Sci. Eng. 2024, 12, 1218. https://doi.org/10.3390/jmse12071218
Jurjević M. Simulation Model of Hydraulic System States for Ship Cranes. Journal of Marine Science and Engineering. 2024; 12(7):1218. https://doi.org/10.3390/jmse12071218
Chicago/Turabian StyleJurjević, Mate. 2024. "Simulation Model of Hydraulic System States for Ship Cranes" Journal of Marine Science and Engineering 12, no. 7: 1218. https://doi.org/10.3390/jmse12071218
APA StyleJurjević, M. (2024). Simulation Model of Hydraulic System States for Ship Cranes. Journal of Marine Science and Engineering, 12(7), 1218. https://doi.org/10.3390/jmse12071218
