Artificial Intelligence in Ship Trajectory Prediction
Abstract
1. Introduction
2. Machine Learning-Based Methods
2.1. Regression Models
2.1.1. Linear Regression Model
2.1.2. Support Vector Regression
2.1.3. Other Regression Models
2.2. Neural Networks
2.2.1. Artificial Neural Network
2.2.2. Hybrid of Neural Networks and Other Algorithms
2.3. Other Machine Learning Methods
3. Deep Learning-Based Methods
3.1. Convolutional Neural Networks
3.2. Recurrent Neural Networks
3.2.1. LSTM
3.2.2. Bidirectional Long Short-Term Memory
3.2.3. GRU
3.2.4. Seq2seq
3.3. Other Deep Learning Models
4. Conclusions
Author Contributions
Funding
Data Availability Statement
Conflicts of Interest
References
- Hermann, M.; Pentek, T.; Otto, B. Design Principles for Industrie 4.0 Scenarios. In Proceedings of the 2016 49th Hawaii International Conference on System Sciences (HICSS), Koloa, HI, USA, 5–8 January 2016; pp. 3928–3937. [Google Scholar]
- Jan Rødseth, L.P.P.Ø.; Mo, B. Big Data in Shipping—Challenges and Opportunities. In Proceedings of the 15th International Conference on Computer and IT Applications in the Maritime Industries—COMPIT’16, Lecce, Italy, 9–11 May 2016. [Google Scholar]
- Kisialiou, Y.; Gribkovskaia, I.; Laporte, G. Robust supply vessel routing and scheduling. Transp. Res. Part C Emerg. Technol. 2018, 90, 366–378. [Google Scholar] [CrossRef]
- Capobianco, S.; Millefiori, L.M.; Forti, N.; Braca, P.; Willett, P. Deep Learning Methods for Vessel Trajectory Prediction Based on Recurrent Neural Networks. IEEE Trans. Aerosp. Electron. Syst. 2021, 57, 4329–4346. [Google Scholar] [CrossRef]
- Akyuz, E. A hybrid accident analysis method to assess potential navigational contingencies: The case of ship grounding. Saf. Sci. 2015, 79, 268–276. [Google Scholar] [CrossRef]
- Feng, H.; Cao, G.; Xu, H.; Ge, S.S. IS-STGCNN: An Improved Social spatial-temporal graph convolutional neural network for ship trajectory prediction. Ocean Eng. 2022, 266, 112960. [Google Scholar] [CrossRef]
- Gao, D.; Zhu, Y.; Soares, C.G. Uncertainty modelling and dynamic risk assessment for long-sequence AIS trajectory based on multivariate Gaussian Process. Reliab. Eng. Syst. Saf. 2023, 230, 108963. [Google Scholar] [CrossRef]
- Huang, Y.; Chen, L.; Chen, P.; Negenborn, R.R.; van Gelder, P.H.A.J.M. Ship collision avoidance methods: State-of-the-art. Saf. Sci. 2020, 121, 451–473. [Google Scholar] [CrossRef]
- Johansen, T.A.; Perez, T.; Cristofaro, A. Ship Collision Avoidance and COLREGS Compliance Using Simulation-Based Control Behavior Selection With Predictive Hazard Assessment. IEEE Trans. Intell. Transp. Syst. 2016, 17, 3407–3422. [Google Scholar] [CrossRef]
- Wang, T.; Wu, Q.; Zhang, J.; Wu, B.; Wang, Y. Autonomous decision-making scheme for multi-ship collision avoidance with iterative observation and inference. Ocean Eng. 2020, 197, 106873. [Google Scholar] [CrossRef]
- Xin, X.; Liu, K.; Loughney, S.; Wang, J.; Yang, Z. Maritime traffic clustering to capture high-risk multi-ship encounters in complex waters. Reliab. Eng. Syst. Saf. 2023, 230, 108936. [Google Scholar] [CrossRef]
- Perera, L.P.; Ferrari, V.; Santos, F.P.; Hinostroza, M.A.; Soares, C.G. Experimental Evaluations on Ship Autonomous Navigation and Collision Avoidance by Intelligent Guidance. IEEE J. Ocean. Eng. 2015, 40, 374–387. [Google Scholar] [CrossRef]
- Polvara, R.; Sharma, S.; Wan, J.; Manning, A.; Sutton, R. Obstacle Avoidance Approaches for Autonomous Navigation of Unmanned Surface Vehicles. J. Navig. 2017, 71, 241–256. [Google Scholar] [CrossRef]
- Gao, D.-W.; Zhu, Y.-S.; Zhang, J.-F.; He, Y.-K.; Yan, K.; Yan, B.-R. A novel MP-LSTM method for ship trajectory prediction based on AIS data. Ocean Eng. 2021, 228, 108956. [Google Scholar] [CrossRef]
- Liu, R.W.; Liang, M.; Nie, J.; Lim, W.Y.B.; Zhang, Y.; Guizani, M. Deep Learning-Powered Vessel Trajectory Prediction for Improving Smart Traffic Services in Maritime Internet of Things. IEEE Trans. Netw. Sci. Eng. 2022, 9, 3080–3094. [Google Scholar] [CrossRef]
- Li, H.; Jiao, H.; Yang, Z. AIS data-driven ship trajectory prediction modelling and analysis based on machine learning and deep learning methods. Transp. Res. Part E Logist. Transp. Rev. 2023, 175, 103152. [Google Scholar] [CrossRef]
- Schöller, T.T.E.F.E.T.; Becktor, J.B.; Hansen, P.N. Trajectory Prediction for Marine Vessels using Historical AIS Heatmaps and Long Short-Term Memory Networks. IFAC-Pap. 2021, 54, 83–89. [Google Scholar] [CrossRef]
- Abebe, M.; Noh, Y.; Kang, Y.-J.; Seo, C.; Kim, D.; Seo, J. Ship trajectory planning for collision avoidance using hybrid ARIMA-LSTM models. Ocean Eng. 2022, 256, 111527. [Google Scholar] [CrossRef]
- Liu, X.; Yuan, H.; Xiao, C.; Wang, Y.; Yu, Q. Hybrid-driven vessel trajectory prediction based on uncertainty fusion. Ocean. Eng. 2022, 248, 110836. [Google Scholar] [CrossRef]
- Murray, B.; Perera, L.P. A dual linear autoencoder approach for vessel trajectory prediction using historical AIS data. Ocean Eng. 2020, 209, 107478. [Google Scholar] [CrossRef]
- Sang, L.-Z.; Wall, A.; Mao, Z.; Yan, X.-P.; Wang, J. A novel method for restoring the trajectory of the inland waterway ship by using AIS data. Ocean Eng. 2015, 110, 183–194. [Google Scholar] [CrossRef]
- Guo, S.; Mou, J.; Chen, L.; Chen, P. Improved kinematic interpolation for AIS trajectory reconstruction. Ocean Eng. 2021, 234, 109256. [Google Scholar] [CrossRef]
- Rong, H.; Teixeira, A.P.; Soares, C.G. Maritime traffic probabilistic prediction based on ship motion pattern extraction. Reliab. Eng. Syst. Saf. 2022, 217, 108061. [Google Scholar] [CrossRef]
- Mahesh, B. Machine Learning Algorithms—A Review. Int. J. Sci. Res. 2020, 9, 381–386. [Google Scholar]
- Jordan, M.I.; Mitchell, T.M. Machine learning: Trends, perspectives, and prospects. Science 2015, 349, 255–260. [Google Scholar] [CrossRef]
- Fuentes, G. Generating bunkering statistics from AIS data: A machine learning approach. Transp. Res. Part E Logist. Transp. Rev. 2021, 155, 102495. [Google Scholar] [CrossRef]
- Huang, J.-C.; Ko, K.-M.; Shu, M.-H.; Hsu, B.-M. Application and comparison of several machine learning algorithms and their integration models in regression problems. Neural Comput. Appl. 2019, 32, 5461–5469. [Google Scholar] [CrossRef]
- Su, X.; Yan, X.; Tsai, C.L. Linear regression. WIREs Comput. Stat. 2012, 4, 275–294. [Google Scholar] [CrossRef]
- Neri, P. Time-domain simulator for short-term ship manoeuvring prediction: Development and applications. Ships Offshore Struct. 2018, 14, 249–264. [Google Scholar] [CrossRef]
- Burger, C.N. An Extension of the Linear Regression Model for Improved Vessel Trajectory Prediction Utilising a Priori AIS Information; University of Stellenbosch: Stellenbosch, South Africa, 2022. [Google Scholar]
- Chen, Y.; Yang, S.; Suo, Y.; Zheng, M.; Wang, P. Ship Track Prediction Based on DLGWO-SVR. Sci. Program. 2021, 2021, 9085617. [Google Scholar] [CrossRef]
- Liu, J.; Shi, G.; Zhu, K. Vessel Trajectory Prediction Model Based on AIS Sensor Data and Adaptive Chaos Differential Evolution Support Vector Regression (ACDE-SVR). Appl. Sci. 2019, 9, 2983. [Google Scholar] [CrossRef]
- Liu, J.; Shi, G.; Zhu, K. Online Multiple Outputs Least-Squares Support Vector Regression Model of Ship Trajectory Prediction Based on Automatic Information System Data and Selection Mechanism. IEEE Access 2020, 8, 154727–154745. [Google Scholar] [CrossRef]
- Qiang, H.; Jin, S.; Feng, X.; Xue, D.; Zhang, L. Model Predictive Control of a Shipborne Hydraulic Parallel Stabilized Platform Based on Ship Motion Prediction. IEEE Access 2020, 8, 181880–181892. [Google Scholar] [CrossRef]
- Chen, G.; Wang, W.; Xue, Y. Identification of Ship Dynamics Model Based on Sparse Gaussian Process Regression with Similarity. Symmetry 2021, 13, 1956. [Google Scholar] [CrossRef]
- Rong, H.; Teixeira, A.P.; Soares, C.G. Ship trajectory uncertainty prediction based on a Gaussian Process model. Ocean Eng. 2019, 182, 499–511. [Google Scholar] [CrossRef]
- Krogh, A. What are artificial neural networks? Nat. Biotechnol. 2008, 26, 195–197. [Google Scholar] [CrossRef] [PubMed]
- Rumelhart, D.E.; Hinton, G.E.; Williams, R.J. Learning representations by back-propagating errors. Nat. Biotechnol. 1986, 323, 533–536. [Google Scholar] [CrossRef]
- Volkova, T.A.; Balykina, Y.E.; Bespalov, A. Predicting Ship Trajectory Based on Neural Networks Using AIS Data. J. Mar. Sci. Eng. 2021, 9, 254. [Google Scholar] [CrossRef]
- Zhou, H.; Chen, Y.; Zhang, S. Ship Trajectory Prediction Based on BP Neural Network. J. Artif. Intell. 2019, 1, 29–36. [Google Scholar] [CrossRef]
- Zissis, D.; Xidias, E.K.; Lekkas, D. Real-time vessel behavior prediction. Evol. Syst. 2015, 7, 29–40. [Google Scholar] [CrossRef]
- Simsir, U.; Ertugrul, S. Prediction of manually controlled vessels’ position and course navigating in narrow waterways using Artificial Neural Networks. Appl. Soft Comput. 2009, 9, 1217–1224. [Google Scholar] [CrossRef]
- Xu, T.; Liu, X.; Yang, X. Ship Trajectory Online Prediction Based on BP Neural Network Algorithm. In Proceedings of the 2011 International Conference of Information Technology, Computer Engineering and Management Sciences, Nanjing, China, 24–25 September 2011; pp. 103–106. [Google Scholar]
- Chen, X.; Ling, J.; Yang, Y.; Zheng, H.; Xiong, P.; Postolache, O.; Xiong, Y. Ship Trajectory Reconstruction from AIS Sensory Data via Data Quality Control and Prediction. Math. Probl. Eng. 2020, 2020, 7191296. [Google Scholar] [CrossRef]
- Borkowski, P. The Ship Movement Trajectory Prediction Algorithm Using Navigational Data Fusion. Sensors 2017, 17, 1432. [Google Scholar] [CrossRef] [PubMed]
- Lacki, M. Intelligent Prediction of Ship Maneuvering, TransNav. the Int. J. Mar. Navig. Saf. Sea Transp. 2016, 10, 511–516. [Google Scholar]
- Valsamis, A.; Tserpes, K.; Zissis, D.; Anagnostopoulos, D.; Varvarigou, T. Employing traditional machine learning algorithms for big data streams analysis: The case of object trajectory prediction. J. Syst. Softw. 2017, 127, 249–257. [Google Scholar] [CrossRef]
- Wen, Y.; Sui, Z.; Zhou, C.; Xiao, C.; Chen, Q.; Han, D.; Zhang, Y. Automatic ship route design between two ports: A data-driven method. Appl. Ocean Res. 2020, 96, 102049. [Google Scholar] [CrossRef]
- Gan, S.L.S.; Li, K.; Deng, J.; Cheng, T. Ship trajectory prediction for intelligent traffic management using clustering and ANN. In Proceedings of the 2016 UKACC 11th International Conference on Control (CONTROL), IEEE, Belfast, UK, 31 August–2 September 2016. [Google Scholar]
- Zhao, J.; Lu, J.; Chen, X.; Yan, Z.; Yan, Y.; Sun, Y. High-fidelity data supported ship trajectory prediction via an ensemble machine learning framework. Phys. A Stat. Mech. Its Appl. 2022, 586, 126470. [Google Scholar] [CrossRef]
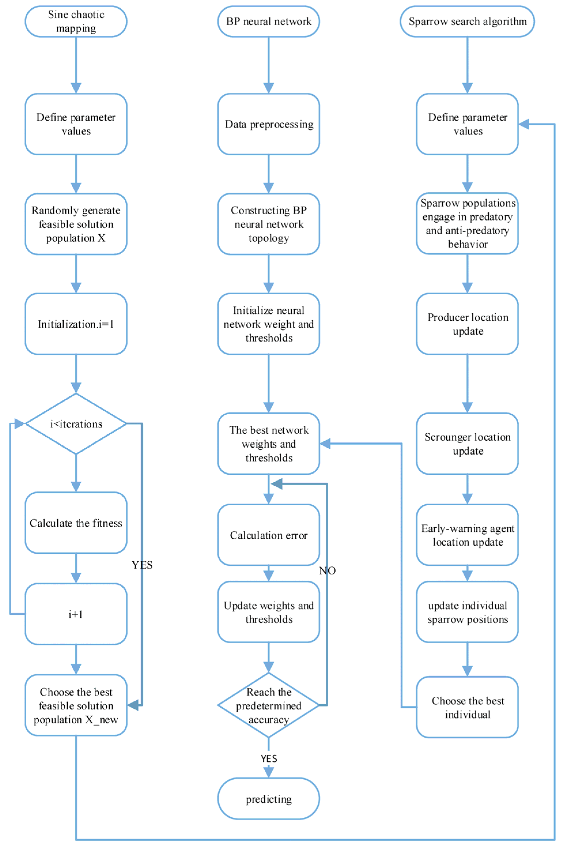
- Zheng, Y.; Li, L.; Qian, L.; Cheng, B.; Hou, W.; Zhuang, Y. Sine-SSA-BP Ship Trajectory Prediction Based on Chaotic Mapping Improved Sparrow Search Algorithm. Sensors 2023, 23, 704. [Google Scholar] [CrossRef] [PubMed]
- Papadimitrakis, M.; Stogiannos, M.; Sarimveis, H.; Alexandridis, A. Multi-Ship Control and Collision Avoidance Using MPC and RBF-Based Trajectory Predictions. Sensors 2021, 21, 6959. [Google Scholar] [CrossRef]
- Kanazawa, M.; Skulstad, R.; Li, G.; Hatledal, L.I.; Zhang, H. A Multiple-Output Hybrid Ship Trajectory Predictor With Consideration for Future Command Assumption. IEEE Sens. J. 2021, 21, 27124–27135. [Google Scholar] [CrossRef]
- Xiao, Z.; Fu, X.; Zhang, L.; Zhang, W.; Liu, R.W.; Liu, Z.; Goh, R.S.M. Big Data Driven Vessel Trajectory and Navigating State Prediction With Adaptive Learning, Motion Modeling and Particle Filtering Techniques. IEEE Trans. Intell. Transp. Syst. 2022, 23, 3696–3709. [Google Scholar] [CrossRef]
- Wang, T.; Li, G.; Hatledal, L.I.; Skulstad, R.; Aesoy, V.; Zhang, H. Incorporating Approximate Dynamics Into Data-Driven Calibrator: A Representative Model for Ship Maneuvering Prediction. IEEE Trans. Ind. Inform. 2022, 18, 1781–1789. [Google Scholar] [CrossRef]
- Xiao, Z.; Zhang, L.; Fu, X.; Zhang, W.; Zhou, J.T.; Goh, R.S.M. Concurrent Processing Cluster Design to Empower Simultaneous Prediction for Hundreds of Vessels’ Trajectories in Near Real-Time. IEEE Trans. Syst. Man Cybern. Syst. 2020, 51, 1830–1843. [Google Scholar] [CrossRef]
- Rhodes, N.A.B.B.J.; Zandipour, M. Probabilistic Associative Learning of Vessel Motion Patterns at Multiple Spatial Scales for Maritime Situation Awareness. In Proceedings of the 2007 10th International Conference on Information Fusion, IEEE, Quebec, QC, Canada, 9–12 July 2007; pp. 1–8. [Google Scholar]
- Karataş, G.B.; Karagoz, P.; Ayran, O. Trajectory pattern extraction and anomaly detection for maritime vessels. Internet Things 2021, 16, 100436. [Google Scholar] [CrossRef]
- Zhang, C.; Bin, J.; Wang, W.; Peng, X.; Wang, R.; Halldearn, R.; Liu, Z. AIS data driven general vessel destination prediction: A random forest based approach. Transp. Res. Part C Emerg. Technol. 2020, 118, 102729. [Google Scholar] [CrossRef]
- Abebe, M.; Shin, Y.; Noh, Y.; Lee, S.; Lee, I. Machine Learning Approaches for Ship Speed Prediction towards Energy Efficient Shipping. Appl. Sci. 2020, 10, 2325. [Google Scholar] [CrossRef]
- Perera, L.P.; Oliveira, P.; Soares, C.G. Maritime Traffic Monitoring Based on Vessel Detection, Tracking, State Estimation, and Trajectory Prediction. IEEE Trans. Intell. Transp. Syst. 2012, 13, 1188–1200. [Google Scholar] [CrossRef]
- Liu, Y.; Liu, W.; Song, R.; Bucknall, R. Predictive navigation of unmanned surface vehicles in a dynamic maritime environment when using the fast marching method. Int. J. Adapt. Control Signal Process. 2015, 31, 464–488. [Google Scholar] [CrossRef]
- Xie, Y.; Zhang, Y.; Ye, Z. Short-Term Traffic Volume Forecasting Using Kalman Filter with Discrete Wavelet Decomposition. Comput. -Aided Civ. Infrastruct. Eng. 2007, 22, 326–334. [Google Scholar] [CrossRef]
- Jaskólski, K. Automatic Identification System (AIS) Dynamic Data Estimation Based on Discrete Kalman Filter (KF) Algorithm. Sci. J. Pol. Nav. Acad. 2017, 211, 71–87. [Google Scholar] [CrossRef]
- Murray, B.; Perera, L.P. Ship behavior prediction via trajectory extraction-based clustering for maritime situation awareness. J. Ocean Eng. Sci. 2022, 7, 1–13. [Google Scholar] [CrossRef]
- Zheng, Y.; Zhang, X.; Shang, Z.; Guo, S.; Du, Y.; Dolezel, P. A Decision-Making Method for Ship Collision Avoidance Based on Improved Cultural Particle Swarm. J. Adv. Transp. 2021, 2021, 8898507. [Google Scholar] [CrossRef]
- Liu, C.; Guo, S.; Feng, Y.; Hong, F.; Huang, H.; Guo, Z. L-VTP: Long-Term Vessel Trajectory Prediction Based on Multi-Source Data Analysis. Sensors 2019, 19, 4365. [Google Scholar] [CrossRef] [PubMed]
- Hexeberg, S.; Flåten, A.L.; Eriksen, B.-O.H.; Brekke, E.F. AIS-based vessel trajectory prediction. In Proceedings of the 2017 20th International Conference on Information Fusion (Fusion), Xi’an, China, 10–13 July 2017; pp. 1–8. [Google Scholar]
- Miller, A.; Walczak, S. Maritime Autonomous Surface Ship’s Path Approximation Using Bézier Curves. Symmetry 2020, 12, 1704. [Google Scholar] [CrossRef]
- Xie, S.; Chu, X.; Zheng, M.; Liu, C. Ship predictive collision avoidance method based on an improved beetle antennae search algorithm. Ocean Eng. 2019, 192, 106542. [Google Scholar] [CrossRef]
- Lu, B.; Lin, R.; Zou, H. A Novel CNN-LSTM Method for Ship Trajectory Prediction. In Proceedings of the 2021 IEEE 23rd IEEE International Conference on High Performance Computing and Communications (HPCC-2021); 7th IEEE International Conference on Data Science and Systems (IEEE DSS-2021); 19th IEEE International Conference on Smart City (SmartCity); 7th International Conference on Dependability in Sensor, Cloud & Big Data Systems & Application (HPCC/DSS/SmartCity/DependSys), Haikou, China, 17–19 December 2021; pp. 2431–2436. [Google Scholar]
- Murray, B.; Perera, L.P. An AIS-based deep learning framework for regional ship behavior prediction. Reliab. Eng. Syst. Saf. 2021, 215, 107819. [Google Scholar] [CrossRef]
- Zhang, Z.; Ni, G.; Xu, Y. Ship Trajectory Prediction based on LSTM Neural Network. In Proceedings of the 2020 IEEE 5th Information Technology and Mechatronics Engineering Conference (ITOEC), IEEE, Chongqing, China, 12–14 June 2020; pp. 1356–1364. [Google Scholar]
- Qian, L.; Zheng, Y.; Li, L.; Ma, Y.; Zhou, C.; Zhang, D. A New Method of Inland Water Ship Trajectory Prediction Based on Long Short-Term Memory Network Optimized by Genetic Algorithm. Appl. Sci. 2022, 12, 4073. [Google Scholar] [CrossRef]
- Wang, S.; Li, Y.; Xing, H. A novel method for ship trajectory prediction in complex scenarios based on spatio-temporal features extraction of AIS data. Ocean Eng. 2023, 281, 114846. [Google Scholar] [CrossRef]
- Ma, H.; Zuo, Y.; Li, T.; Lambert, A. Vessel Navigation Behavior Analysis and Multiple-Trajectory Prediction Model Based on AIS Data. J. Adv. Transp. 2022, 2022, 6622862. [Google Scholar] [CrossRef]
- Venskus, J.; Treigys, P.; Markevičiūtė, J. Unsupervised marine vessel trajectory prediction using LSTM network and wild bootstrapping techniques. Nonlinear Anal. Model. Control 2021, 26, 718–737. [Google Scholar] [CrossRef]
- Hammedi, W.; Brik, B.; Senouci, S.M. Toward Optimal MEC-Based Collision Avoidance System for Cooperative Inland Vessels: A Federated Deep Learning Approach. IEEE Trans. Intell. Transp. Syst. 2022, 24, 2525–2537. [Google Scholar] [CrossRef]
- Ma, J.; Jia, C.; Shu, Y.; Liu, K.; Zhang, Y.; Hu, Y. Intent prediction of vessels in intersection waterway based on learning vessel motion patterns with early observations. Ocean Eng. 2021, 232, 109154. [Google Scholar] [CrossRef]
- Mehri, S.; Alesheikh, A.A.; Basiri, A. A Contextual Hybrid Model for Vessel Movement Prediction. IEEE Access 2021, 9, 45600–45613. [Google Scholar] [CrossRef]
- Chen, X.; Wei, C.; Zhou, G.; Wu, H.; Wang, Z.; Biancardo, S.A. Automatic Identification System (AIS) Data Supported Ship Trajectory Prediction and Analysis via a Deep Learning Model. J. Mar. Sci. Eng. 2022, 10, 1314. [Google Scholar] [CrossRef]
- Park, J.; Jeong, J.; Park, Y. Ship Trajectory Prediction Based on Bi-LSTM Using Spectral-Clustered AIS Data. J. Mar. Sci. Eng. 2021, 9, 1037. [Google Scholar] [CrossRef]
- Zhong, C.; Jiang, Z.; Chu, X.; Liu, L. Inland Ship Trajectory Restoration by Recurrent Neural Network. J. Navig. 2019, 72, 1359–1377. [Google Scholar] [CrossRef]
- Gao, M.; Shi, G.; Li, S. Online Prediction of Ship Behavior with Automatic Identification System Sensor Data Using Bidirectional Long Short-Term Memory Recurrent Neural Network. Sensors 2018, 18, 4211. [Google Scholar] [CrossRef] [PubMed]
- Wang, C.; Fu, Y. Ship Trajectory Prediction Based on Attention in Bidirectional Recurrent Neural Networks. In Proceedings of the 2020 5th International Conference on Information Science, Computer Technology and Transportation (ISCTT), Shenyang, China, 13–15 November 2020; pp. 529–533. [Google Scholar]
- Chung, C.G.J.; Cho, K.; Bengio, Y. Empirical Evaluation of Gated Recurrent Neural Networks on Sequence Modeling. arXiv 2014, arXiv:1412.3555v1. [Google Scholar]
- Han, P.; Wang, W.; Shi, Q.; Yang, J. Real-time Short-Term Trajectory Prediction Based on GRU Neural Network. In Proceedings of the 2019 IEEE/AIAA 38th Digital Avionics Systems Conference (DASC), San Diego, CA, USA, 8–12 September 2019; pp. 1–8. [Google Scholar]
- Suo, Y.; Chen, W.; Claramunt, C.; Yang, S. A Ship Trajectory Prediction Framework Based on a Recurrent Neural Network. Sensors 2020, 20, 5133. [Google Scholar] [CrossRef] [PubMed]
- Wang, C.; Ren, H.; Li, H. Vessel trajectory prediction based on AIS data and bidirectional GRU. In Proceedings of the 2020 International Conference on Computer Vision, Image and Deep Learning (CVIDL), Chongqing, China, 10–12 July 2020; pp. 260–264. [Google Scholar]
- Bao, K.; Bi, J.; Gao, M.; Sun, Y.; Zhang, X.; Zhang, W. An Improved Ship Trajectory Prediction Based on AIS Data Using MHA-BiGRU. J. Mar. Sci. Eng. 2022, 10, 804. [Google Scholar] [CrossRef]
- Lin, Z.; Yue, W.; Huang, J.; Wan, J. Ship Trajectory Prediction Based on the TTCN-Attention-GRU Model. Electronics 2023, 12, 2556. [Google Scholar] [CrossRef]
- Zhang, Y.; Li, D.; Wang, Y.; Fang, Y.; Xiao, W. Abstract Text Summarization with a Convolutional Seq2seq Model. Appl. Sci. 2019, 9, 1665. [Google Scholar] [CrossRef]
- Zhang, Y.; Xiao, W. Keyphrase Generation Based on Deep Seq2seq Model. IEEE Access 2018, 6, 46047–46057. [Google Scholar] [CrossRef]
- You, L.; Xiao, S.; Peng, Q.; Claramunt, C.; Han, X.; Guan, Z.; Zhang, J. ST-Seq2Seq: A Spatio-Temporal Feature-Optimized Seq2Seq Model for Short-Term Vessel Trajectory Prediction. IEEE Access 2020, 8, 218565–218574. [Google Scholar] [CrossRef]
- Wu, W.; Chen, P.; Chen, L.; Mou, J. Ship Trajectory Prediction: An Integrated Approach Using ConvLSTM-Based Sequence-to-Sequence Model. J. Mar. Sci. Eng. 2023, 11, 1484. [Google Scholar] [CrossRef]
- Zhang, B.; Xu, Z.; Zhang, J.; Wu, G. A warning framework for avoiding vessel-bridge and vessel-vessel collisions based on generative adversarial and dual-task networks. Comput. Aided Civ. Infrastruct. Eng. 2021, 37, 629–649. [Google Scholar] [CrossRef]
- Huang, P.; Chen, Q.; Wang, D.; Wang, M.; Wu, X.; Huang, X. TripleConvTransformer: A deep learning vessel trajectory prediction method fusing discretized meteorological data. Front. Environ. Sci. 2022, 10, 1012547. [Google Scholar] [CrossRef]


































| Methods | Classification | Representative Model |
|---|---|---|
| Machine Learning | Regression Model | Linear Regression Model |
| Support Vector Progression | ||
| Autoregressive Model | ||
| Gaussian Process Regression | ||
| Random Forest Regression | ||
| Neural Network | Back Propagation | |
| Others | - | |
| Deep Learning | Convolutional Neural Networks | - |
| Recurrent Neural Networks | LSTM | |
| BiLSTM | ||
| GRU | ||
| Seq2seq | ||
| Others | Auto Encoder | |
| Transformer |
Disclaimer/Publisher’s Note: The statements, opinions and data contained in all publications are solely those of the individual author(s) and contributor(s) and not of MDPI and/or the editor(s). MDPI and/or the editor(s) disclaim responsibility for any injury to people or property resulting from any ideas, methods, instructions or products referred to in the content. |
© 2024 by the authors. Licensee MDPI, Basel, Switzerland. This article is an open access article distributed under the terms and conditions of the Creative Commons Attribution (CC BY) license (https://creativecommons.org/licenses/by/4.0/).
Share and Cite
Bi, J.; Cheng, H.; Zhang, W.; Bao, K.; Wang, P. Artificial Intelligence in Ship Trajectory Prediction. J. Mar. Sci. Eng. 2024, 12, 769. https://doi.org/10.3390/jmse12050769
Bi J, Cheng H, Zhang W, Bao K, Wang P. Artificial Intelligence in Ship Trajectory Prediction. Journal of Marine Science and Engineering. 2024; 12(5):769. https://doi.org/10.3390/jmse12050769
Chicago/Turabian StyleBi, Jinqiang, Hongen Cheng, Wenjia Zhang, Kexin Bao, and Peiren Wang. 2024. "Artificial Intelligence in Ship Trajectory Prediction" Journal of Marine Science and Engineering 12, no. 5: 769. https://doi.org/10.3390/jmse12050769
APA StyleBi, J., Cheng, H., Zhang, W., Bao, K., & Wang, P. (2024). Artificial Intelligence in Ship Trajectory Prediction. Journal of Marine Science and Engineering, 12(5), 769. https://doi.org/10.3390/jmse12050769

