Man-in-the-Loop Control and Mission Planning for Unmanned Underwater Vehicles
Abstract
1. Introduction
2. Command and Control Task Elements Based on XML Language
- The unique manifestation of data semantics;
 - The automated definition of data types;
 - The free selection of elements and attributes.
 
2.1. UUV Command and Control Task Element Description Definition
2.2. DOM Parsing of XML Documents
3. Mission Planning of UUV Command and Control Tasks
3.1. Design of Time-Series Planning Algorithm for UUV Command and Control Tasks
- Encoding and population initialization
 
- 2.
 - Fitness function
 
- 3.
 - Select operation
 
- 4.
 - Crossover operation
 
- 5.
 - Mutation operation
 
- 6.
 - Population renewal
 
- 7.
 - Termination criteria for population evolution.
 
3.2. Design of Spatial Path Planning Algorithm for UUV Command and Control Tasks
- Elitist selection strategy
 
- 2.
 - Adaptive crossover and mutation probabilities
 
- 3.
 - Constraints and optimization objectives.
 
- 4.
 - The fitness value and the degree of constraint violation
 
- satisfies the condition , and denotes the function .
 - satisfies the condition .
 
- is feasible, while is infeasible;
 - Both and are feasible, but has a higher fitness value than ;
 - Both and are infeasible, but the degree of constraint violation for is lower than that of .
 
- 5.
 - Path encoding and initial population generation
 
- Step 1:
 - Perform population initialization to generate the required population size while setting the population size to t = 0.
 - Step 2:
 - Calculate the fitness value and degree of constraint violation for each individual in the population.
 - Step 3:
 - Select m individuals arbitrarily from the initial population as the parental population.
 - Step 4:
 - Based on the fitness values obtained in Step 2, choose n individuals from the parental population as the offspring path individuals.
 - Step 5:
 - With a certain probability, select k infeasible paths from the parental population to be added to the offspring population.
 - Step 6:
 - Among the selected n + k individuals, randomly choose two individuals. One individual is replaced by the one with the highest fitness value from the n individuals, and the other individual is replaced by the one with the least degree of constraint violation from the remaining n − 1 individuals.
 - Step 7:
 - Repeat Steps 3 to 5 until offspring individuals are generated.
 - Step 8:
 - With a certain probability, perform crossover and mutation operations on the offspring population generated in the previous step, and the resulting new individuals become the new generation of the population, while t = t + 1.
 - Step 9:
 - If the maximum number of iterations is reached, terminate the algorithm and output the optimal solution. If the maximum number of iterations is not reached, repeat Steps 2 to 8 until the algorithm terminates.
 
4. UUV Mission Re-Planning Method for Task Allocation
4.1. Uncertainty Analysis of UUV Operations
- Uncertainty about the marine environment;
 - Uncertainty about the UUV’s own state;
 - Uncertainty about unexpected events such as task execution or commander intervention.
 
- A significant deviation between task execution and planning.
 - Real-time monitoring of UUV information reveals anomalies.
 - Changes in the UUV task environment.
 
4.2. Task Re-Planning Handling for Uncertain Events
- Uncertain appearance of obstacles
 
- Deviation from the planned route: critical point unreachable:
 
- Key point unreachable:
 
- Task parameter change:
 
- Task type change:
 
- Energy shortage:
 
- Time window change:
 
- Propeller malfunction:
 
- Navigation failure:
 
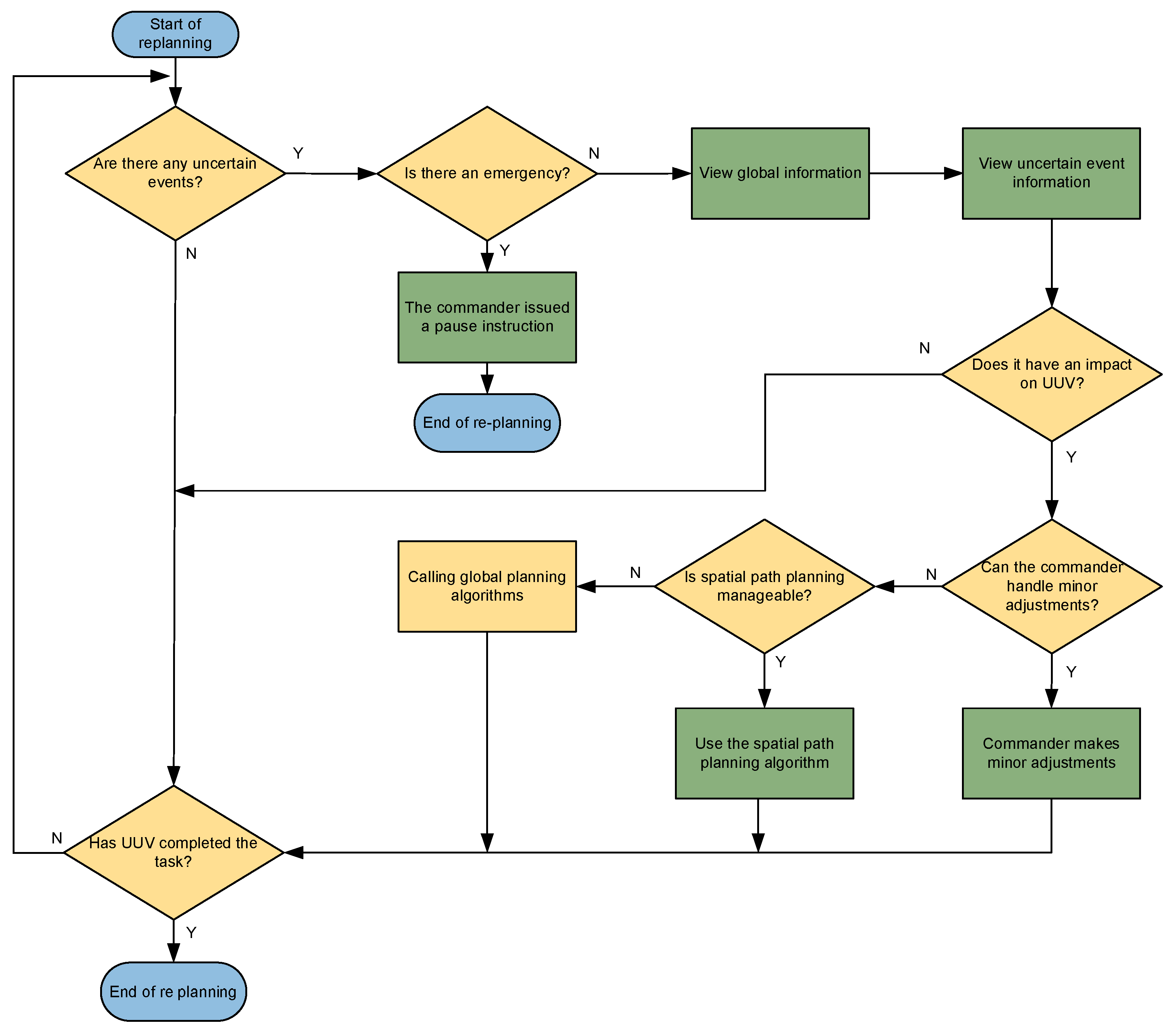
4.3. Design of Re-Planning Process for Command and Control Tasks
- Initiate UUV task re-planning and set relevant parameters.
 - Detect if an uncertain event has occurred. If yes, go to step 3. If not, go to step 13.
 - Determine if it is an emergency-triggering event. If yes, go to step 12 for special handling to ensure UUV safety. If not, go to step 4.
 - Review global information, including the environment, task, and UUV status.
 - Further review uncertain event information based on global and UUV information.
 - Assess the event’s impact on the UUV’s task. If there is no impact, go to step 13. If there is an impact, go to step 7.
 - Determine if the commander’s parameter adjustments can handle the event. If yes, go to step 8. If not, go to step 9.
 - The commander adjusts the initial plan’s parameters. Go to step 13.
 - Assess if spatial re-planning can handle the event. If yes, go to step 10. If not, go to step 11.
 - Perform spatial re-planning based on event and global information. Go to step 13.
 - Perform full task re-planning based on event and global information. Go to step 13.
 - The event requires special handling to ensure UUV safety as re-planning cannot resolve it. The commander issues an abandon task and surface for rescue order. End re-planning.
 - Check if the UUV completed the task. If yes, go to step 14. If not, go back to step 2 until no further re-planning is needed and the UUV completes the task successfully.
 - Task re-planning completed. Overall UUV task completed.
 
5. Results
5.1. Simulation Procedure of UUV Control Task Re-Planning with Human in the Loop
- Firstly, the parameter setting needs to be completed. The commander sets the parameters required for the optimization algorithm, including the population size, the number of iterations, the crossover probability, and the mutation probability.
 - The commander sets the parameters for the UUV, task area, and obstacles based on the mission requirements.
 - After completing the configuration of the UUV mission parameters, the tasks to be performed by the UUV are planned. This includes determining the execution time sequence for various task areas, seeking the shortest and least energy-consuming paths, and displaying the planning information in the task planning results section.
 - After the completion of the UUV mission execution, the UUV will execute the planned tasks according to the generated plan.
 - In the event that the commander triggers an uncertainty event during the execution of the UUV control planning, the UUV must make further planning decisions based on the type of event, its impact level, and the appropriate event handling methods. If the uncertainty event does not affect the UUV’s ability to continue executing the mission, it may proceed with the initial planned trajectory. However, if the event impacts the UUV’s ability to continue the mission, it is imperative for the UUV to pause the execution of the tasks, conduct a situational analysis, and invoke either a re-planning algorithm or seek input from the commander for adjustments. Subsequently, the UUV resumes the mission based on the revised plan. If no uncertainty events are encountered during the mission, the UUV proceeds directly to the next step.
 - The UUV executes the mission according to the planned trajectory and returns to the designated recovery point upon completion, marking the successful accomplishment of the mission.
 
5.2. Simulation Procedure of Time-Series Planning Algorithm for UUV Command and Control Tasks
5.3. Simulation Procedure of Spatial Path Planning Algorithm for UUV Command and Control Tasks
5.4. Simulation of UUV Control and Command Task Re-Planning under Uncertain Events
- Marine environmental events: Uncertain appearance of obstacles
 
- 2.
 - Task execution events: Non-human-induced changes in task parameters
 
- 3.
 - Self-state events: Energy shortage
 
6. Conclusions
Author Contributions
Funding
Institutional Review Board Statement
Informed Consent Statement
Data Availability Statement
Conflicts of Interest
References
- Cao, X.; Ren, L.; Sun, C. Dynamic target tracking control of autonomous underwater vehicle based on trajectory prediction. IEEE Trans. Cybern. 2022, 53, 1968–1981. [Google Scholar] [CrossRef] [PubMed]
 - Liu, B. Recent advancements in autonomous robots and their technical analysis. Math. Probl. Eng. 2021, 2021, 6634773. [Google Scholar] [CrossRef]
 - Zhang, W.; Wang, N.X.; Wei, S.L.; Du, X.; Yan, Z.P. Overview of unmanned underwater vehicle swarm development status and key technologies. J. Harbin Eng. Univ. 2020, 41, 289–297. [Google Scholar]
 - Huang, H.; Zeng, Y.P. Research on Intelligent Cooperative Command and Control System of Unmanned Equipment in Amphibious Operations. In Proceedings of the International Conference on Autonomous Unmanned Systems, Xi’an, China, 23–25 September 2022; Springer Nature: Singapore, 2022; pp. 305–319. [Google Scholar]
 - Buadu, S.; Schjølberg, I.; Mo-Bjørkelund, T. Mission planner for multiple AUVs: Verification procedures combining simulations and experiments. In Proceedings of the 2018 IEEE/OES Autonomous Underwater Vehicle Workshop (AUV), Porto, Portugal, 6–9 November 2018; IEEE: Piscataway, NJ, USA, 2018; pp. 1–6. [Google Scholar]
 - Zuo, R.; Wang, Z.; Bastidas, C.E.C.; Gursoy, M.C.; Solomon, A.; Qiu, Q. A Predictive Control Framework for UAS Trajectory Planning Considering 4G/5G Communication Link Quality. In Proceedings of the 2023 Integrated Communication, Navigation and Surveillance Conference (ICNS), Herndon, VA, USA, 18–20 April 2023; IEEE: Piscataway, NJ, USA, 2023; pp. 1–10. [Google Scholar]
 - Liu, C.; Liu, H. Research on key technologies of simulated training system for large ground control station of UAS. In Proceedings of the Global Intelligence Industry Conference (GIIC 2018), Beijing, China, 21–23 May 2018; SPIE: Bellingham, WA, USA, 2018; Volume 10835, pp. 382–386. [Google Scholar]
 - Stefek, A.; Casar, J.; Stary, V.; Gacho, L. Coupling of ode and des models for simulation of air defence in war-gaming experiment. Int. J. Simul. Model. 2022, 21, 41–52. [Google Scholar] [CrossRef]
 - Usach, H.; Vila, J.A. Reconfigurable mission plans for RPAS. Aerosp. Sci. Technol. 2020, 96, 105528. [Google Scholar] [CrossRef]
 - Johnson, J. Automating the OODA loop in the age of intelligent machines: Reaffirming the role of humans in command-and-control decision-making in the digital age. Def. Stud. 2023, 23, 43–67. [Google Scholar] [CrossRef]
 - Kaneshige, J.; Lombaerts, T.; Shish, K.H.; Feary, M. Command and Control Concepts for a Lift Plus Cruise Electric Vertical Takeoff and Landing Vehicle. In Proceedings of the AIAA AVIATION 2023 Forum, San Diego, CA, USA, 12–16 June 2023. [Google Scholar]
 - Boss, L.N.; Gralla, E.L. Robustness of decentralized decision-making architectures in command and control systems. Syst. Eng. 2023, 26, 149–161. [Google Scholar] [CrossRef]
 - Chen, B.; Pang, G.; Xiang, Z.; Tao, H.; Chen, Y. Load Allocation Strategy for Command and Control Networks based on Interdependence Strength. KSII Trans. Internet Inf. Syst. TIIS 2023, 17, 2419–2435. [Google Scholar]
 - Jünger, F.; Schopferer, S.; Benders, S.; Dauer, J.C. Talking to Autonomous Drones: Command and Control Based on Hierarchical Task Decomposition. In Proceedings of the 2021 International Conference on Unmanned Aircraft Systems (ICUAS), Athens, Greece, 15–18 June 2021; IEEE: Piscataway, NJ, USA; pp. 968–977. [Google Scholar]
 - Karimanzira, D.; Jacobi, M.; Pfuetzenreuter, T.; Rauschenbach, T.; Eichhorn, M.; Taubert, R.; Ament, C. First testing of an AUV mission planning and guidance system for water quality monitoring and fish behavior observation in net cage fish farming. Inf. Process. Agric. 2014, 1, 131–140. [Google Scholar] [CrossRef]
 - Hagen, P.E. AUV/UUV mission planning and real time with the HUGN operator system. In Proceedings of the Oceans 2001 MTS/IEEE-An Ocean Odyssey, Honolulu, HI, USA, 5–8 November 2001; pp. 468–473. [Google Scholar]
 - Cheng, F.; Gao, G.P. Research on Intelligent Technology of Submarine Command and Control System. Fire Control Command Control 2014, 39, 1–5. [Google Scholar]
 - Fang, F.; Ma, X.; Qian, K.; Liang, Z. Architecture design for mobile robot task planning and execution system in intelligent environments. J. Southeast Univ. Nat. Sci. Ed. 2012, 42, 182–185. [Google Scholar]
 - Hwang, N.E.; Kim, H.J.; Kim, J.G. Centralized Mission Planning for Multiple Robots Minimizing Total Mission Completion Time. Appl. Sci. 2023, 13, 3737. [Google Scholar] [CrossRef]
 - Yao, W.; Chen, Y.; Fu, J.; Qu, D.; Wu, C.; Liu, J.; Sun, G.; Xin, L. Evolutionary utility prediction matrix-based mission planning for unmanned aerial vehicles in complex urban environments. IEEE Trans. Intell. Veh. 2022, 8, 1068–1080. [Google Scholar] [CrossRef]
 - Zhang, J.; Cui, Y.; Ren, J. Dynamic mission planning algorithm for UAV formation in battlefield environment. IEEE Trans. Aerosp. Electron. Syst. 2022, 59, 3750–3765. [Google Scholar] [CrossRef]
 - Brown, H.C.; Sloat, J.V. The Application of Computational Geometry for Automated UUV Mission Planning. In Proceedings of the OCEANS 2022, Hampton Roads, VA, USA, 17–20 October 2022; IEEE: Piscataway, NJ, USA, 2022; pp. 1–7. [Google Scholar]
 - Lindsay, J.; Ross, J.; Seto, M.L.; Gregson, E.; Moore, A.; Patel, J.; Bauer, R. Collaboration of heterogeneous marine robots toward multidomain sensing and situational awareness on partially submerged targets. IEEE J. Ocean. Eng. 2022, 47, 880–894. [Google Scholar] [CrossRef]
 - Transeth, A.A.; Schjølberg, I.; Lekkas, A.M.; Risholm, P.; Mohammed, A.; Skaldebø, M.; Haugaløkken, B.O.; Bjerkeng, M.; Tsiourva, M.; Py, F. Autonomous subsea intervention (SEAVENTION). IFAC-PapersOnLine 2022, 55, 387–394. [Google Scholar] [CrossRef]
 - Mahmoudzadeh, S.; Powers, D.M.W.; Atyabi, A. UUV’s hierarchical DE-based motion planning in a semi dynamic underwater wireless sensor network. IEEE Trans. Cybern. 2018, 49, 2992–3005. [Google Scholar] [CrossRef]
 - Al-Khatib, H.; Antonelli, G.; Caffaz, A.; Caiti, A.; Casalino, G.; de Jong, I.B.; Duarte, H.; Indiveri, G.; Jesus, S.; Kebkal, K.; et al. The widely scalable Mobile Underwater Sonar Technology (WiMUST) project: An overview. In Proceedings of the OCEANS 2015, Genova, Italy, 18–21 May 2015; pp. 1–5. [Google Scholar]
 - Di Lillo, P.; Di Vito, D.; Simetti, E.; Casalino, G.; Antonelli, G. Satellite-Based Tele-Operation of an Underwater Vehicle-Manipulator System. Preliminary Experimental Results. In Proceedings of the 2018 IEEE International Conference on Robotics and Automation (ICRA), Brisbane, QLD, Australia, 21–25 May 2018; pp. 7504–7509. [Google Scholar]
 - Simetti, E.; Casalino, G.; Torelli, S.; Sperinde, A.; Turetta, A. Floating underwater manipulation: Developed control methodology and experimental validation within the trident project. J. Field Robot. 2014, 31, 364–385. [Google Scholar] [CrossRef]
 - Cheng, S.; Wang, H.; Huang, S.; Chen, Y.; He, C.; Niu, S. Research on Coordinated Task Planning Method of Large-Scale Regional Search and Exploration for UUV and USV. In Proceedings of the 2023 42nd Chinese Control Conference (CCC), Tianjin, China, 24–26 July 2023; IEEE: Piscataway, NJ, USA, 2023; pp. 2086–2091. [Google Scholar]
 - Zou, H.; Bian, X.Q. DEDS Modelling and Simulation of the Planning of AUV Control System. Comput. Simul. 2007, 24, 164–167. [Google Scholar]
 - Zou, H.; Bian, X.Q.; Xiong, H.S. Research on the Misson and Task Coordination Method of AUV Control System at Planning Layer. Robot 2006, 28, 651–655. [Google Scholar]
 - Zhang, R.B.; Liu, H.T. Research on Mission Planning and Re-Planning for AUV; Harbin Engineering University: Harbin, China, 2013. [Google Scholar]
 - Zhang, R.B.; Tong, H.B.; Shi, C.T.; Liu, H.T. Research on autonomous underwater vehicle hierarchical mission planning and re-planning in uncertain environment. J. Nanjing Univ. Nat. Sci. 2015, 51, 148–156. [Google Scholar]
 - Yan, J.; Zhu, Y.; Zhao, J.; Cai, H. Task Planner Design Based on Petri Net for Multi-robot Teleoperation over Internet. In Proceedings of the 2006 IEEE/RSJ International Conference on Intelligent Robots and Systems, Beijing, China, 9–15 October 2006. [Google Scholar]
 - Shi, Y.K.; Gao, X.G. Application of Hierarchical Task Network Planning to Uninhabited Combat Aerial Vehicles Planning. Fire Control Command Control 2007, 1, 11–13. [Google Scholar]
 - Feng, Y.; Shi, W.; Shi, W.; Cheng, G.; Huang, J. Benchmarking framework for command and control mission planning under uncertain environment. Soft Comput. 2020, 24, 2463–2478. [Google Scholar] [CrossRef]
 - Zhang, Y.-J.; Mu, X.-D.; Liu, X.-W.; Wang, X.-Y.; Dong, C.; Wu, T.-Y.; Li, K. Application of quantum approximate optimization algorithm to mission planning of command and control organization. Acta Phys. Sin. 2021, 70, 230304. [Google Scholar] [CrossRef]
 - Ma, S.; Lu, J. An Adaptive Mission Planning Method for UUV Combat Operations Under Uncertain Conditions. In Proceedings of the 2019 IEEE International Conference on Unmanned Systems (ICUS), Beijing, China, 17–19 October 2019; IEEE: Piscataway, NJ, USA, 2019; pp. 831–836. [Google Scholar]
 - Zhang, L.; Xu, T.; Li, W.B. The Design Method of Naval Operation Simulation Scenario based on XML. Fire Control Command Control 2010, 35, 73–76. [Google Scholar]
 - Choi, H.; Sim, S. A study on efficiency of markup language using DOM tree. Wirel. Pers. Commun. 2016, 86, 143–163. [Google Scholar] [CrossRef]
 - Mou, S.; Bu, H.; Zhang, J.; Luo, Y. Re-planning method for space station pop-up missions. Acta Aeronaut. Astronaut. Sin. 2017, 38, 271–278. [Google Scholar]
 







| Event Type | Event Name | Event Impact | 
|---|---|---|
| Uncertain events related to the marine environment. | Uncertain appearance of obstacles | The uncertain appearance of obstacles threatens the safety of the UUV | 
| Deviation from the planned route | This can lead to excessive energy consumption, a waste of time, and even mission failure | |
| Key point unreachable | This can result in a deadlock or have an impact on the safety of the UUV | |
| Uncertain events related to commander intervention | Task parameter change | The planned task cannot be carried out properly | 
| Task type change | The planned task cannot be carried out properly | |
| Uncertain events related to the UUV’s own state. | Energy shortage | The remaining energy may not be sufficient to complete subsequent tasks, or certain tasks may need to be prioritized or sacrificed | 
| Time window change | The task cannot be completed on time according to the original plan | |
| Propeller malfunction | The inability to continue task execution poses a threat to self-safety | |
| Navigation failure | The inability to obtain accurate location information | 
| Event Type | Event Name | Event Number | Impact Level | Priority | 
|---|---|---|---|---|
| Uncertain events related to the marine environment. | Uncertain appearance of obstacles | 1 | 0–2 | 9 | 
| Deviation from the planned route | 2 | 0–2 | 7 | |
| Key point unreachable | 3 | 0–2 | 8 | |
| Uncertain events related to commander intervention | Task parameter change | 4 | 0–2 | 10 | 
| Task type change | 5 | 0–2 | 10 | |
| Uncertain events related to the UUV’s own state. | Energy shortage | 6 | 0–2 | 9 | 
| Time window change | 7 | 0–2 | 7 | |
| Propeller malfunction | 8 | 0–2 | 8 | |
| Navigation failure | 9 | 0–2 | 6 | 
| Path Length (m) | Energy Consumption (L) | Time (s)  | Number of Iterations (Generation) | |
|---|---|---|---|---|
| Simulated annealing algorithm | 445.6 | 120.4 | 235.3 | 300 | 
| Traditional genetic algorithm | 424.3 | 102.8 | 206.5 | 300 | 
| Improved genetic algorithm | 418.5 | 97.2 | 198.0 | 300 | 
Disclaimer/Publisher’s Note: The statements, opinions and data contained in all publications are solely those of the individual author(s) and contributor(s) and not of MDPI and/or the editor(s). MDPI and/or the editor(s) disclaim responsibility for any injury to people or property resulting from any ideas, methods, instructions or products referred to in the content.  | 
© 2024 by the authors. Licensee MDPI, Basel, Switzerland. This article is an open access article distributed under the terms and conditions of the Creative Commons Attribution (CC BY) license (https://creativecommons.org/licenses/by/4.0/).
Share and Cite
Han, M.; Wang, J.; Yuan, J.; Wang, Z.; Yu, D.; Zhang, Q.; Wang, H. Man-in-the-Loop Control and Mission Planning for Unmanned Underwater Vehicles. J. Mar. Sci. Eng. 2024, 12, 420. https://doi.org/10.3390/jmse12030420
Han M, Wang J, Yuan J, Wang Z, Yu D, Zhang Q, Wang H. Man-in-the-Loop Control and Mission Planning for Unmanned Underwater Vehicles. Journal of Marine Science and Engineering. 2024; 12(3):420. https://doi.org/10.3390/jmse12030420
Chicago/Turabian StyleHan, Mengxue, Jialun Wang, Jianya Yuan, Zhao Wang, Dan Yu, Qianqian Zhang, and Hongjian Wang. 2024. "Man-in-the-Loop Control and Mission Planning for Unmanned Underwater Vehicles" Journal of Marine Science and Engineering 12, no. 3: 420. https://doi.org/10.3390/jmse12030420
APA StyleHan, M., Wang, J., Yuan, J., Wang, Z., Yu, D., Zhang, Q., & Wang, H. (2024). Man-in-the-Loop Control and Mission Planning for Unmanned Underwater Vehicles. Journal of Marine Science and Engineering, 12(3), 420. https://doi.org/10.3390/jmse12030420
        
